本文主要内容是归并的递归和非递归以及计数排序的实现方法。文章会提及很多容易忽视的易错点(大多是我自己踩过的坑😂),这是我在学习这块内容时获取的教训和宝贵经验。
因为自己淋过雨,希望能为你们撑把伞!共勉!😁

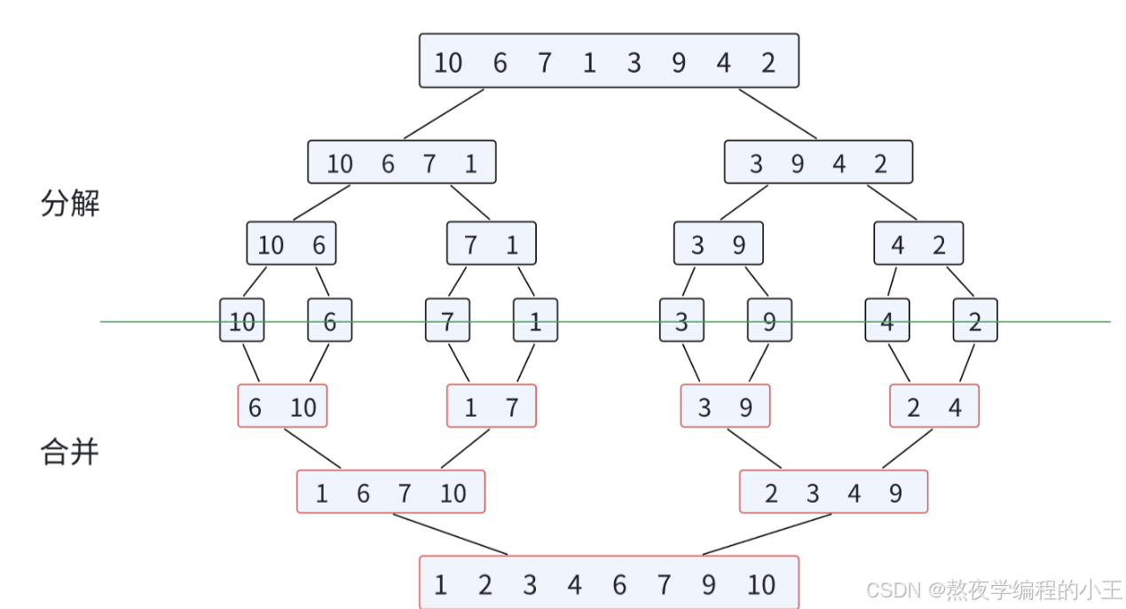
基本思想: 归并排序(MERGE-SORT)是建立在归并操作上的一种有效的排序算法,该算法是采用分治法(Divide and Conquer)的一个非常典型的应用。将已有序的子序列合并,得到完全有序的序列;即先使每个子序列有序,再使子序列段间有序。若将两个有序表合并成一个有序表,称为二路归并。
归并排序核心步骤:
从步骤可以看出,这似乎就是二叉树的后序遍历

不知道你们在学习C语言的时候有没有写过这样一道题 合并两个有序数组 我建议没写过的可以去写一下,这里可以直接抄作业了,O(∩_∩)O哈哈~
1时结束
if (left >= right) return;
mid不要写成(right - left) / 2了,再加上left才能在正确位置(因为这是在计算下标),或者直接用(right+left)/2。——易错点
[left,mid] [mid + 1,right]。
tmp上正确的位置进行赋值,不能是cur = 0,否则会覆盖值——易错点
tmp拷贝到a
void Merger(int* a, int* tmp, int left, int right)
{
//递归结束条件
if (left >= right) {
return;
}
int mid = left + (right - left) / 2;//易错:加上left才能在正确的位置
//递归(后序遍历)
//[left,mid] [mid+1,right]
Merger(a, tmp, left, mid);
Merger(a, tmp, mid+1, right);
//归并
int begin1 = left, end1 = mid;
int begin2 = mid + 1, end2 = right;
int cur = left;//易错:在tmp上正确的位置进行赋值,不能是cur = 0,否则会覆盖值
while (begin1 <= end1 && begin2 <= end2) {
if (a[begin1] > a[begin2]) {
tmp[cur++] = a[begin2++];
}
else {
tmp[cur++] = a[begin1++];
}
}
while (begin1 <= end1) {
tmp[cur++] = a[begin1++];
}
while (begin2 <= end2) {
tmp[cur++] = a[begin2++];
}
//将tmp拷贝到a
memcpy(a + left, tmp + left, sizeof(int) * (right - left + 1));
}
void MergerSort(int* a, int n)
{
int* tmp = (int*)malloc(sizeof(int) * n);
int begin = 0, end = n - 1;
Merger(a, tmp, begin, end);
free(tmp);
}特点:
利用迭代(循环)模拟递归过程:

当元素个数不是gap的整数时,会发生越界问题:
设归并的两部分分别为[begin1,end1]和[begin2,end2]
那么,end1、begin2、end2都可能会越界,因此我们就需要修正边界。
end1越界时,第一部分不完整且第二部分不存在,没必要归并了,直接拷贝即可begin2越界时,第二部分不存在,没必要归并了,直接拷贝即可end2越界时,第二部分不完整,将end2修正到数组末尾即可可以发现,1,2是一类情况,可以一起处理了。
我们需要来抉择一个问题:
这两个问题看似不起眼,实则不然,它会影响你控制边界的难度。可以试试两种方式都写写,会特别爽(狗头)
void MergerSortNonR1(int* a, int n)
{
int* tmp = (int*)malloc(sizeof(int) * n);
if (tmp == NULL)
{
perror("malloc fail");
return;
}
int gap = 1;
while (gap < n)
{
for (int i = 0; i < n; i += 2 * gap) {
//归并
//[i,i+gap-1] [i+gap,i+2*gap-1]
int begin1 = i, end1 = i + gap - 1;
int begin2 = i + gap, end2 = i + 2 * gap - 1;
int cur = i;
if (end1 >= n) {
//修正end1
end1 = n - 1;
//使得begin2 > end2,终止归并
begin2 = n;
end2 = n - 1;
}
else if (begin2 >= n) {
//使得begin2 > end2,终止归并
begin2 = n;
end2 = n - 1;
}
else if (end2 >= n) {
//修正end2,继续归并
end2 = n - 1;
}
while (begin1 <= end1 && begin2 <= end2) {
if (a[begin1] > a[begin2]) {
tmp[cur++] = a[begin2++];
}
else {
tmp[cur++] = a[begin1++];
}
}
while (begin1 <= end1) {
tmp[cur++] = a[begin1++];
}
while (begin2 <= end2) {
tmp[cur++] = a[begin2++];
}
}
//归并结束后再打印
memcpy(a, tmp, sizeof(int) * n);
gap *= 2;
}
free(tmp);
}end1与begin2有越界情况,直接跳出循环(退出归并)即可无需控制边界情况,操作简单易理解void MergerSortNonR(int* a, int n)
{
int* tmp = (int*)malloc(sizeof(int) * n);
if (tmp == NULL)
{
perror("malloc fail");
return;
}
int gap = 1;
while (gap < n)
{
for (int i = 0; i < n; i += 2 * gap) {
//归并
//[i,i+gap-1] [i+gap,i+2*gap-1]
int begin1 = i, end1 = i + gap - 1;
int begin2 = i + gap, end2 = i + 2 * gap - 1;
int cur = i;
if (end1 >= n || begin2 >= n) {
break;//直接终止归并
}
else if (end2 >= n) {
//修正end2
end2 = n - 1;
}
while (begin1 <= end1 && begin2 <= end2) {
if (a[begin1] > a[begin2]) {
tmp[cur++] = a[begin2++];
}
else {
tmp[cur++] = a[begin1++];
}
}
while (begin1 <= end1) {
tmp[cur++] = a[begin1++];
}
while (begin2 <= end2) {
tmp[cur++] = a[begin2++];
}
//归并一次打印一次
memcpy(a + i, tmp + i, sizeof(int) * (end2 - i + 1));
}
//printf("\n");
gap *= 2;
}
free(tmp);
}关键点:
gap 控制合并步长,从1开始逐步扩大。思想:计数排序又称为鸽巢原理,是对哈希直接定址法的变形应用。 操作步骤:
min 和最大值 max。countA,统计每个元素出现的次数。
void CountSort(int* a, int n) {
int min = a[0], max = a[0];
for (int i = 0; i < n; i++) { // 确定范围
if (a[i] < min) min = a[i];
if (a[i] > max) max = a[i];
}
int range = max - min + 1;
int* countA = (int*)calloc(range, sizeof(int)); // 分配计数数组
for (int i = 0; i < n; i++) countA[a[i] - min]++; // 统计频率
// 重建数组
int cur = 0;
for (int i = 0; i < range; i++) {
while (countA[i]--) a[cur++] = i + min;
}
free(countA);
}特点:
算法 | 时间复杂度 | 空间复杂度 | 稳定性 | 适用场景 |
|---|---|---|---|---|
归并排序 | O(n log n) | O(n) | 稳定 | 大数据量、需稳定排序 |
计数排序 | O(n + k) | O(k) | 稳定 | 小范围整数、非比较排序 |
希望这篇文章对你有所帮助🌹🌹🌹