
DRUGONE
新设计抗菌肽(AMP)面临巨大挑战,原因在于组合空间极其庞大且作用机制尚不明确。研究人员提出 EBAMP 框架,这是一种生成—判别结合的策略,用于全新设计同时针对细菌和真菌的广谱抗菌肽。EBAMP 将基于 Transformer 的生成模型与先进的特征筛选方法结合,以探索肽序列空间并选择多目标候选分子。在 256 条设计序列的实验验证中,有 96 条(37.5%)展现出抑菌活性。前 10 条表现最佳的肽同时具备低细胞毒性、低溶血性,并对多重耐药细菌和真菌显示出强效抑菌作用(MIC 仅 2 μg/mL)。在小鼠全层皮肤伤口感染模型中,这些肽对鲍曼不动杆菌和耳念珠菌展现出显著抑制作用,疗效与抗生素相当但耐药性更低。通过丙氨酸替换分析和分子动力学模拟,还揭示了功能关键位点。EBAMP 展示了大规模生成模型在广谱抗菌肽发现中的潜力,并为抗生素耐药问题提供了新思路。

耐药性疾病每年在全球造成约 70 万人死亡,若趋势不变,到 2050 年死亡人数预计将升至 1000 万。其中,多重耐药(MDR)的革兰氏阴性菌尤为令人担忧。抗菌肽(AMP)被认为是应对耐药性问题的重要候选。目前,已有超过 80 种肽类药物获得监管机构批准,另有 550–750 种处于临床或临床前阶段。随着抗生素滥用加剧,开发全新 AMP 的需求日益增长。
肽是由氨基酸组成的寡聚物或多聚物,一般长度为 6–50 个氨基酸。过去几十年中,肽合成与修饰化学的发展促进了 AMP 的发现。然而,传统肽药物开发主要依赖天然来源的功能肽,这大大限制了候选空间。此外,天然 AMP 常存在活性不足和细胞毒副作用等问题,推动了对全新 AMP 的探索。诸如噬菌体展示、酵母展示等技术虽然扩展了搜索范围,但面对 20 种氨基酸构成的 50 肽组合(20^50 种可能序列),即使最先进的方法也无法完全覆盖。
为突破传统局限,研究人员尝试引入机器学习(如支持向量机、随机森林、XGBoost、遗传算法等)和深度学习(如 LSTM、RNN)模型,快速预测和筛选抗菌肽。近年来,更进一步的研究尝试直接生成全新 AMP,大致分为三类:
然而,现有生成方法在 AMP 设计中仍有局限。一方面,传统模型在大规模数据处理上效率不足,尤其是在普通肽数据丰富而特定 AMP 数据有限的情况下,模型难以平衡学习过程。另一方面,纯生成模型往往无法捕捉关键生物学特征,如氨基酸排列、二级结构、疏水性和电荷分布等,而这些与 AMP 功能密切相关。缺乏对特征的精准建模,可能导致生成的肽活性不足或不具备合成可行性。
为此,研究人员提出 EBAMP ——一个两阶段生成—判别框架,用于全新设计广谱 AMP,同时覆盖细菌和真菌。该方法借鉴大语言模型的成功经验,在第一阶段通过大规模预训练与微调实现高效生成;第二阶段则利用特征学习方法严格筛选候选肽,确保其生物学相关性与有效性。最终,EBAMP 生成的候选肽在实验中展现出强效、低毒的抗菌抗真菌活性,证明了该策略的可行性与前景。
结果
框架概述
研究人员提出了 EBAMP 框架,解决了广谱 AMP 设计中的两大挑战:一是如何从庞大的肽序列组合空间中找到潜在候选,二是如何保证生成结果具有生物学相关性。EBAMP 首先利用基于 Transformer 解码器的大规模生成模型,通过预训练—微调策略生成大量候选肽。随后,采用 XGBoost 等特征驱动的判别模型进行筛选,确保最终肽具备抗菌性、广谱性、低毒性及理想的最低抑菌浓度(MIC)。最终,EBAMP 从 5 万条生成序列中逐步筛选,得到 256 条进入实验验证。

生物学验证
EBAMP 共生成了 256 条候选肽,其中 253 条成功合成并进行实验验证。在初步筛选中,有 96 条肽展现出抗菌活性,阳性率为 37.9%。这些肽对五种常见 ATCC 菌株(鲍曼不动杆菌、大肠杆菌、肺炎克雷伯菌、铜绿假单胞菌、金黄色葡萄球菌)均表现出抑制作用,其中 MIC 可低至 1.95 μg/mL。

进一步测试发现,90.6% 的有效肽可抑制鲍曼不动杆菌,82.3% 可抑制大肠杆菌。部分领先肽在多重耐药(MDR)菌株中同样表现优异,例如对耐药鲍曼不动杆菌的 MIC 仅为 2 μg/mL。这些结果表明 EBAMP 生成的肽具有稳定的广谱抑菌能力。
毒理与机制研究
对前 10 条表现最好的肽,研究人员评估了其对人肺细胞的毒性及对羊红细胞的溶血性。在 100 μg/mL 浓度下,这些肽几乎不表现出毒性或溶血作用。进一步测定 IC50 和 HC50,结果显示其治疗窗口较宽。

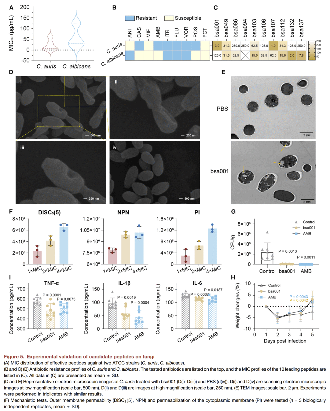
在耐药性实验中,代表性肽 bsa001 在连续 20 天培养中未出现显著耐药性增加。时间杀菌实验表明,bsa001 在暴露 20 分钟内显著降低大肠杆菌负荷,杀菌率随浓度和时间提升而增强。扫描电镜和透射电镜进一步证实 bsa001 可破坏细胞膜结构,导致细胞内容物泄漏。荧光探针实验(NPN、PI、DiSC3(5))也显示其显著增加细胞膜通透性和膜电位丧失,证明其通过膜破坏发挥作用。
动物模型验证
在小鼠全层皮肤伤口感染模型中,bsa001 的疗效与头孢他啶相当,均能显著降低感染部位的细菌数量(约 85%),促进体重恢复和伤口愈合,同时降低炎症因子(TNF-α、IL-6、IL-1β)水平。

在真菌感染实验中,bsa001 对耳念珠菌和白色念珠菌表现出强效抑制,MIC50 分别低至 1–2 μg/mL。在小鼠耳念珠菌感染模型中,bsa001 的抑菌效果与两性霉素 B 相当,真菌负荷减少 98%,体重恢复正常,炎症水平显著下降。电子显微镜观察到 bsa001 处理后的真菌细胞表面出现孔洞和塌陷,细胞膜破裂并伴随内容物流失,进一步支持其膜破坏机制。

计算机模拟分析
研究人员对 5 万条生成序列进行过滤,最终得到 256 条候选。其氨基酸组成和结构特征与真实 AMP 高度一致。t-SNE 可视化显示生成序列在空间中分布均匀,具备良好的多样性。

通过与 CFPS、APGen+APSin、APEX、AMPSphere 等方法对比,EBAMP 在 AMP 阳性率方面优于其他生成方法,仅略低于基于数据库筛选的方法,但在多样性与新颖性方面表现突出。其生成的序列与微调数据高度一致,说明 EBAMP 有效捕捉了 AMP 的关键特征。

丙氨酸替换与分子动力学模拟
为验证模型的解释性,研究人员选取代表性肽 bsa103,逐一将氨基酸替换为丙氨酸并测试 MIC。结果显示,第 7 位异亮氨酸是关键残基,替换后 MIC 提升显著。与之对应,EBAMP 在注意力权重分析中也识别出该残基的重要性。
分子动力学模拟进一步揭示,原始序列 bsa103 能较快穿透膜并保持垂直构象,而替换后肽倾向于水平排列,延迟膜穿透,导致抗菌活性下降。这证明 EBAMP 不仅能生成有效肽,还能定位关键功能位点,为深入理解抗菌机制提供帮助。
讨论
抗菌肽因具备多样作用机制,被认为是解决耐药性的重要候选。然而,天然 AMP 的活性不足和毒副作用限制了应用,全新设计成为突破口。EBAMP 提出的生成—判别框架通过大规模 Transformer 模型实现广泛序列探索,并结合特征驱动筛选保证活性和安全性。在实验中,EBAMP 生成的肽展现出低毒性、低溶血性和广谱抗菌抗真菌特性。代表性肽 bsa001 在动物模型中的疗效与抗生素相当,但耐药风险更低。
研究人员强调,这一工作在两个方面具有突破:
尽管如此,EBAMP 仍有局限:其生成模型规模尚小,未来可通过扩展模型参数提高性能;筛选模型可解释性有限;耐药性验证需要更长期和多条件测试。但总体而言,EBAMP 为广谱抗菌肽的计算发现与抗耐药策略提供了强有力的新工具。
整理 | DrugOne团队
参考资料
EBAMP: An efficient de novo broad-spectrum antimicrobial peptide discovery framework
Zhao, Yunxiang et al.
Cell Reports, Volume 44, Issue 9, 116215
内容为【DrugOne】公众号原创|转载请注明来源