首页
学习
活动
专区
圈层
工具
发布
社区首页 >专栏 >基于Cartographer和A*的四足机器人导航方案

基于Cartographer和A*的四足机器人导航方案

作者头像
用户2423478
发布2025-11-05 09:18:12
发布2025-11-05 09:18:12
2540
举报
文章被收录于专栏:具身小站具身小站

REF:基于 ROS2 的足式机器人导航系统研究与优化

1. 国内外知名四足机器人

  • 日本东京工业大学:
    • PV-Ⅱ:重 10kg,高约 1m,基于 3 自由度的比例缩放机构
    • TITAN-IV:结合姿态和触觉传感器,实现对环境的实时感知与适应,调整运动步态以应对不同地形
    d445ec08fcf0de6b896f354041827bea.png
    d445ec08fcf0de6b896f354041827bea.png
  • 韩国成均馆大学:
    • AiDIN I:具备出色的爬坡能力,能够有效避免翻滚和滑倒
    • AiDIN III:具有 0.35m/s 最大速度,能够以小跑步态稳定攀爬 20°的坡度,具备承载 3kg 重量的能力
    • AiDIN VIII:具有轻巧且运动范围广的腿部机构,可实现更动态的运动,采用视觉系统来识别地形和识别环境,采用扭矩可控的模块化执行器单元,将 BLDC 电机与关节扭矩传感器集成
    fa2d4be24b83eb425aaa6772a835d05d.png
    fa2d4be24b83eb425aaa6772a835d05d.png
  • 波士顿动力公司:
    • BigDog:设计目的在于战场上协助士兵运输物资,山地和雪地等复杂地形中自如移动
    • 猎豹仿生四足机器人:卓越的室内奔跑能力,最高行进速度可达到 45km/h
    • Spotmini 四足机器人:机械臂重约 30kg,拥有优秀的 Trot 步态,能自主攀爬楼梯和应对复杂地形,同时具备多功能载荷能力以及出色的机械臂稳定与力控制性能
    2c6de522958a47a2fd70b3cd57931d25.png
    2c6de522958a47a2fd70b3cd57931d25.png
  • 苏黎世联邦理工学院: ANYmal,能够实时采集环境数据,建立高精度空间模型并完成自主定位,支持最优路径动态计算与障碍物智能规避
57b71a55f5fee0b7eae07183a14330a9.png
57b71a55f5fee0b7eae07183a14330a9.png
  • MIT 仿生工程实验室:
    • Cheetah 3 系列标准版:卓越的运动能力,能自主跨越障碍物,以每小时 30 英里的高速奔跑
    • Mini 版:完成了后空翻,仅重 9 公斤,能够完全倒地重新站立,执行器来自航空模型,硬件成本总计3600 美元
    ef1a0c526e949b3bb0d25667fa29ddc7.png
    ef1a0c526e949b3bb0d25667fa29ddc7.png
  • 宇树科技:
    • Go2 :采用 ISS2.0智能伴随系统,采用无限矢量定位技术机控制技术,遥控距离大于 30 米,在平衡性和稳定性表现出色,跌倒能迅速自行恢复站立
    • Unitree B2-W:能完成托马斯全旋、侧空翻等动作,具备在陡峭山坡上快速滑行、浅水中疾走以及逆流爬坡的能力,充分展现了其优秀的运动能力和极强的环境适应能力
    84bff22471d34e232befb997a3a0eab2.png
    84bff22471d34e232befb997a3a0eab2.png
  • 杭州云深处科技:
    • 绝影系列:在电站、工厂、管廊巡检、以及应急救援、消防侦查等多种应用环境中落地应用
    • 山猫全地形机器人:搭配轮足形态,能攀爬 80cm 高台,5m/s 移动,上下 22cm 连续台阶,适应多种复杂地形
    e26230f9e8e5408f39832c8f086aa401.png
    e26230f9e8e5408f39832c8f086aa401.png

2. 四足机器人本体

  • 腿部的构型: 常见的腿部构型包括全肘式、全膝式、前肘后膝式和前膝后肘式
    • 全肘式:腿部肘关节朝向后方,减少膝关节运动中与前方障碍物的碰撞风险,适合大步长的运动
    • 全膝式:膝关节朝前设计,执行高速行进、跳跃或下楼梯等复杂运动时,更大的运动灵活性和稳定
    • 前肘后膝式:采用对角线同步运动模式,降低了动态运动过程中的惯性力矩,适合复杂和崎岖的路面
    • 前膝后肘式:其腿部关节远离机身,为货物提供更大的承载空间,适用于多负载任务,载重小,速率低场景
    b14556a9045870dca768314bb8d91d06.png
    b14556a9045870dca768314bb8d91d06.png
    cc40fd2b0142eb39eede29a8cd6fc540.png
    cc40fd2b0142eb39eede29a8cd6fc540.png
  • 正运动学: 通过关节空间参数推导末端执行器的操作空间位姿,建立包含机身基准坐标系和腿部链式坐标系的完整参考系,运用 D-H 参数法推导从髋关节到足端的正向运动学方程
06c020c55ebf267d5ebf16e1629b8167.png
06c020c55ebf267d5ebf16e1629b8167.png
  • 逆向运动学: 根据期望的足端位姿反解关节变量,先在三维任务空间内生成足端的连续运动路径,通过建立机体坐标系与各腿部关节坐标系的转换关系,计算对应的关节角度序列
e5e10a6f029e04c17b42f5c7959f4477.png
e5e10a6f029e04c17b42f5c7959f4477.png
  • 腿部轨迹空间: 建立连杆坐标系和齐次变换矩阵,为串联机构提供标准化建模流程,运动学建模仅需完成单腿分析即可推广至全部肢体
ec57723bc0e3a30a689155a37594ba5f.png
ec57723bc0e3a30a689155a37594ba5f.png
  • 硬件平台: 树莓派 4B 作为主控单元,负责协调机器人的硬件和决策过程,包括硬件初始化、数据采集、决策处理、运动控制和实时调整几个步骤
b403d787e34ef0a74da531bd087c3e21.png
b403d787e34ef0a74da531bd087c3e21.png

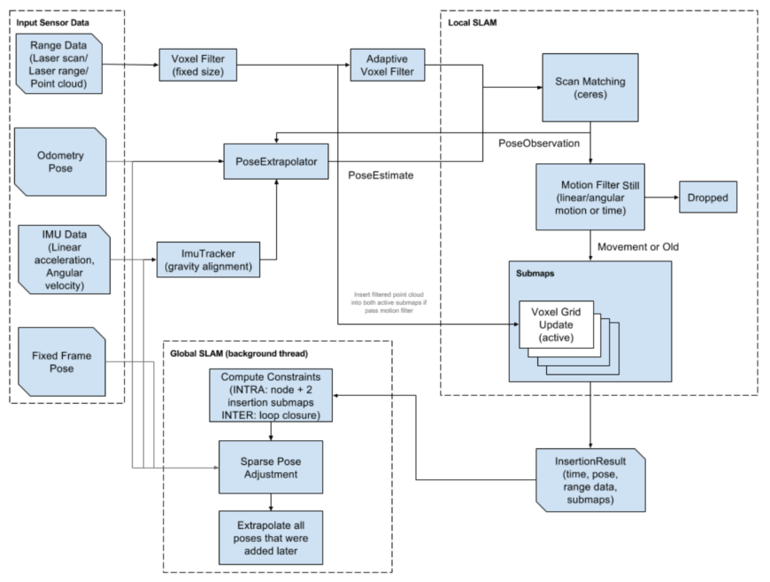
3. 经典激光SLAM建图算法

95089f7807b4e191ecc236450f6055ae.png
95089f7807b4e191ecc236450f6055ae.png
0ad0477c7b4aac00a1ad578d2d4ea830.png
0ad0477c7b4aac00a1ad578d2d4ea830.png
  • fast-slam: 将 SLAM 划分为两个独立的子任务:一是通过粒子滤波估计机器人位姿,二是通过扩展卡尔曼滤波(EKF)计算地图点的后验概率分布。这一方法通过结合粒子滤波与卡尔曼滤波的优势,使得机器人能够高效地进行定位与地图构建
45d979a93ca2eaafcf71c96bcea08faf.png
45d979a93ca2eaafcf71c96bcea08faf.png
  • Gmapping: 采用选择性重采样机制,基于粒子权重分布进行优先级排序,重点对低质量粒子实施重采样操作,避免了粒子退化现象
f395af9cedba5da19e7688ffe3c35742.png
f395af9cedba5da19e7688ffe3c35742.png
  • Karto: 采用高度方向优化和非迭代平方根分解技术,前端通过多帧数据融合构建局部子图,并运用相关性扫描匹配算法实现激光数据与局部地图的对齐,从而完成位姿估计;后端优化模块通过稀疏图优化,对运动轨迹和环境特征进行全局调整,减少累积误差,并对机器人的轨迹和环境地图进行调整;在闭环检测方面,通过构建候选数据帧的局部地图,并使用 scan-to-map 匹配策略,判断是否存在回环闭合
df0d9bc319a0ac93f52e1298a8635a72.png
df0d9bc319a0ac93f52e1298a8635a72.png
  • Cartographer: 多层级处理框架,前端进行传感器时空校准、运动预测和点云滤波预处理;采用动态子图分割策略,结合CSM 匹配与梯度下降优化,实现亚像素级配准精度;后端采用稀疏位姿图优化框架,通过多子图全局关联检测闭环,并应用分支限界算法优化搜索空间,提升闭环检测效率
d12fe8115cd21f751ccf743c9f5d3a9e.png
d12fe8115cd21f751ccf743c9f5d3a9e.png
6d4643a5265fc51fffa3ff1ce1ef4b95.png
6d4643a5265fc51fffa3ff1ce1ef4b95.png
94550448f03fd7331265fc0917221eef.png
94550448f03fd7331265fc0917221eef.png

4. 优化 Cartographer 算法建图

Cartographer 算法采用两级优化架构,前端处理阶段首先建立栅格地图,通过位姿估计将激光雷达数据帧对齐,随后将这些数据整合到子地图(Submap)中形成局部优化结果;后端处理则基于扫描帧间的位姿约束关系,采用分支定界算法进行全局优化,在保证位姿优化精度的同时,降低了系统对计算资源的需求,使算法能够适应更大规模的场景建图需求。

  • 均匀降采样: 通过空间网格划分实现点云密度的均匀降低,在空间中定义一个半径为 r 的球体,并选择该球体内距离球心最近的点作为代表点。
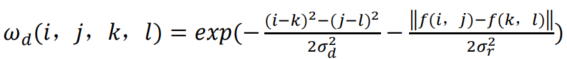
  • 双边滤波: 通过空间位置和像素强度两个维度滤波,在去除噪声的同时有效地保持图像或点云的结构和细节
a6fac4051c7f044c4fe123261eb02955.png
a6fac4051c7f044c4fe123261eb02955.png
  • f(i,j):表示图像在 q(i,j)处的像素值
  • f(k,l):为中心坐标点的像素值
  • 𝜎:是像素值域上的高斯函数的标准差,用于控制像素的权值
2d0eda8762eaee6ce92353cbaf4b6338.png
2d0eda8762eaee6ce92353cbaf4b6338.png
  • q(i,j):窗口的其他系数坐标
  • p(k,l):为中心坐标点
  • 𝜎:是空间域上的高斯核函数的标准差,用于控制空间邻近性对滤波器权值的影响
  • 权值𝜔𝑑:定义域核,是通过空间高斯函数来衡量两个点之间的空间距离的影响
70abe2ca7807c4a80d75f53523d230dc.png
70abe2ca7807c4a80d75f53523d230dc.png
  • 空间域核:根据空间距离加权,确保靠近的点对结果影响较大,其中:
  • 值(强度)域核:依据像素或点的灰度值差异加权,从而确保颜色或强度差异较大的点对滤波结果的影响较小,其中:
  • 曲率滤波降采样: 经过曲率滤波后的点云数据保留了重要特征与众多的点云,依托对曲率的筛选,曲率越大的点越重要,被优先选取时可以较好提取相关特征角点,对于不同曲率表面的物体或结构,曲率降采样可以处理不同的点,而并非是按照网格思想的聚合计算,结果精确度高。
    • 高斯曲率:该点两个主曲率乘积,揭示该点周围表面的局部弯曲特性,描述表面在该点的“内在”几何属性
    • 平均曲率:两个主曲率的算术平均,能够提供表面总体弯曲度的量化,通常用于描述表面弯曲的整体趋势
    d3b9c8bace5e47d83fa36dc64044dbdd.png
    d3b9c8bace5e47d83fa36dc64044dbdd.png
    698d4650c1c54a35b1e35b870c4ed7cd.png
    698d4650c1c54a35b1e35b870c4ed7cd.png
  • 体素滤波降采样: 计算点云的包围盒,根据设定的体素尺寸或划分的格点数,将空间划分为多个小体素,在每个立方体单元内,按特定策略选取一个代表点,例如体素内所有点的均值、几何中心,或直接选择距离体素中心最近的点,最终,所有体素的代表点构成降采样后的新点云。
8fbf1ce9efa9d676d7dfbf1478bd9236.png
8fbf1ce9efa9d676d7dfbf1478bd9236.png
  • 点云配准: 优化目标是通过位姿变换𝑇𝑘来最小化配准误差
22a69fba026867c11c0258755cd6dbdc.png
22a69fba026867c11c0258755cd6dbdc.png
  • 前端回环检测: 当系统识别到机器人重返历史场景时,会建立新的位姿约束关系,重新优化整个图以消除累积误差, 尤其是位姿漂移
e45219d28f7f82df6bf05db0b3f3bb9d.png
e45219d28f7f82df6bf05db0b3f3bb9d.png
  • 子图生成匹配: 随着机器人的运动,新的关键帧会不断加入当前的子图,形成了一个局部子图,子图中的每个关键帧通过图优化与其他关键帧连接。
    • 一幅地图:包括很多子图,全部子图融合成一幅完整的地图
    • 一个子图:由一定数量的关键帧构成,一系列连续的关键帧整合成一个局部子图
    • 一个关键帧:包含该时刻机器人的位姿以及该位姿下的局部地图信息
    630f810d8efd52312f2f67878fe6addb.png
    630f810d8efd52312f2f67878fe6addb.png
  • 后端回环匹配: 描述成一个非线性的最小二乘问题,在后台线程中每隔几秒钟使用 Ceres 库求解一次。
7adb49a0c57320e3fb3b80703f3118d4.png
7adb49a0c57320e3fb3b80703f3118d4.png

5. 优化A*实现全局路径规划

  • Navigation 2: 根据机器人的当前状态和目标位置,生成并执行相应的导航动作,通过调用Planner、Controller、Recovery三个核心服务模块实现闭环控制。服务器接收到目标位置后,先由规划器服务器执行路径计算,再控制器服务器负责路径跟随,若在运动过程中遇到障碍导致停滞,系统将自动激活恢复器服务器,调用相应的恢复策略使机器人脱离困境
8e8e225f09b4abc7e6ab0372227bcd14.png
8e8e225f09b4abc7e6ab0372227bcd14.png
  • 规划器服务器(Planner Server): 管理全局路径规划,该模块是一个服务器框架而非具体规划算法实现,通过加载不同的全局路径规划插件来扩展其功能,常见的算法包括 A*、Dijkstra、快速随机树(RRT)
7a7f7d1578dce704ce0f157ed77041fd.png
7a7f7d1578dce704ce0f157ed77041fd.png
  • 控制器服务器(Controller Server): 局部路径跟踪实现机器人运动控制,通过整合全局路径规划结果、实时障碍物以及局部代价地图,计算出最优运动指令,实现上,各类局部路径规划器以插件形式存在,遵循统一接口规范接入服务器
c4e0996728ef4085cb07582561495635.png
c4e0996728ef4085cb07582561495635.png
  • 恢复器服务器(Recovery Server): 处理机器人异常状态,支持加载多种恢复行为插件,用于解决机器人被困等突发状况。
  • 基于车辆动力学优化路径规划算法: 利用 Dubins (仅前进)或 Reeps-Shepp (可前进可后退)模型,通过引入航向角𝜃构建三维状态空间,使搜索过程能够考虑车辆的实际运动学特性,包括转向半径等约束条件,搜索空间从经典 A*平直变为有弧度的曲线。
5d653cc074aea64818d56ee2bf47e8d2.png
5d653cc074aea64818d56ee2bf47e8d2.png
708dbd364ff6e06220e78650ee0fe96b.png
708dbd364ff6e06220e78650ee0fe96b.png
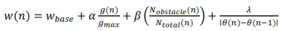
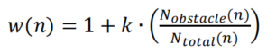
  • 通过动态权重优化全局路径规划算法: 权重的合理调节能在搜索效率与路径质量之间实现动态平衡,在预估函数前增加一个系数 w,从而改变启发函数的权重
d652c29d31a0c5f2bd9da2165ed597d0.png
d652c29d31a0c5f2bd9da2165ed597d0.png
7346d6eef2c516b359e085ea20a1ba29.png
7346d6eef2c516b359e085ea20a1ba29.png
  • 基于路径进展的动态权重:在路径规划的初期,机器人距离目标较远时,应优先减少搜索空间,以提高搜索效率
a7d61f0f2f47e99f571d512a8313ca15.png
a7d61f0f2f47e99f571d512a8313ca15.png
  • 基于环境复杂度的动态权重:当机器人周围障碍物密集时,可能存在较多绕行情况,此时应降低 h(n)的影响
6ab7f25e33f5aacad3449c98a96d114a.png
6ab7f25e33f5aacad3449c98a96d114a.png
  • 基于路径平滑度的动态权重:如果当前路径的转向较多或不平滑,则更关注实际代价 g(n),以优化路径平滑度
52d283ef84307a74f27b3d6d34af7370.png
52d283ef84307a74f27b3d6d34af7370.png
  • 微小偏移优化终点前搜索:当存在多个节点具有相同的启发函数值时,优先选择距离终点更近的节点有助于加速搜索过程。由于距终点近通常意味着预估代价 h(n)更小,因此在启发函数中为 h(n)添加一个微小偏移量 e,使靠近终点的节点在数值上略微占优,从而更容易被优先扩展
本文参与 腾讯云自媒体同步曝光计划,分享自微信公众号。
原始发表:2025-10-29,如有侵权请联系 cloudcommunity@tencent.com 删除

本文分享自 具身小站 微信公众号,前往查看

如有侵权,请联系 cloudcommunity@tencent.com 删除。

本文参与 腾讯云自媒体同步曝光计划  ,欢迎热爱写作的你一起参与!

评论
登录后参与评论
0 条评论
热度
最新
推荐阅读
目录
  • 1. 国内外知名四足机器人
  • 2. 四足机器人本体
  • 3. 经典激光SLAM建图算法
  • 4. 优化 Cartographer 算法建图
  • 5. 优化A*实现全局路径规划
领券
问题归档专栏文章快讯文章归档关键词归档开发者手册归档开发者手册 Section 归档