这脑电设备做完了,电极还没有着落,那就简单的盘点一下这个接口。(但是后面还分析了不少的电路结构,值得一看)。
出现的芯片有BMD101,ADS129x,AFE96x,LHA787X,AD7771,KS1092

很多便携的设备是加了一个耳夹

专业设备

这样

这个参考是在外面的

直接就连接在了脑皮层上

EPOC,是上面有盐水的,可以及时的提供电解液

这是干电极,镀了东西
一端在头皮上,另一端在耳朵上,是为了形成一个测量环路。
在EEG信号的采集过程中,头皮电极所能够测量到的信号实际上是电位差,这里的电位差即是作用电极(active electrode)与参考电极(reference electrode)的差值。
上诉的差分连接测量两点的电势差,对于同时作用在两点上的共模干扰(如工频噪声、电磁辐射)会被抵消。单端测量容易受到电极阻抗变化的影响,而差分测量对两点电极阻抗变化的对称性更具容忍性。
为了得到这些参数的准确值,我们需要以最不活跃电极点作为参考,以便测得最理想的原始数据。所以在头皮记录测量中设定参考电极是无法避免的。
但是也不是那么固定的连接。
有一种是,公共参考连接:多个测量电极共享同一个参考电极(如耳垂、鼻尖等),测量每个电极与参考电极之间的电势差。如果参考电极受到干扰,所有通道都会受到影响。共模干扰抑制效果有限。

单端就是一个共模电压是一个基准点,然后摆幅在参考上下摆动。
仅测量一个输入端(INP)相对于一个固定的参考电压(通常为地或某一共模电压,INN)。
容易受到共模噪声的干扰,因为参考电压不参与动态变化。信噪比(SNR)相对较低。
测量两个输入端(INP 和 INN)之间的电压差。INP 和 INN 是两个输入信号,均围绕共模电压 VCM 波动。
对共模噪声(如电源干扰)有很强的抑制能力。

在波形图上面就这样

类比的图很漂亮

这个是一个差分的结构
这个图我的意思是,它揭示了共模电压的本质,由于负反馈的原理看,我画的地方电压都是一样的,所以是共模电压平等的弥漫在各处。

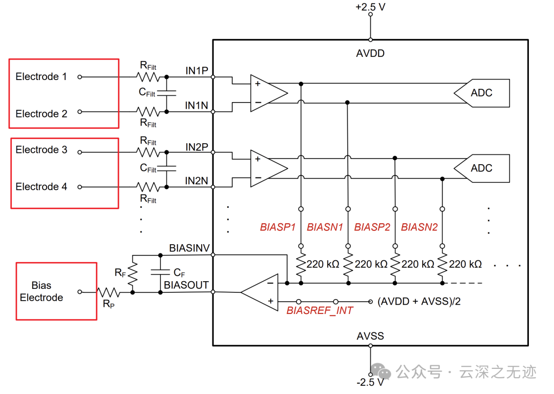
再看看这个参考的结构

去掉电容

这个是外置的参考
REF5025提供一个稳定的基准电压。
OPA211: 一款运算放大器,用于缓冲和放大基准电压,并提供一个低阻抗的输出。
电阻网络: 由多个电阻组成的分压网络,用于调节输出电压的幅值。

上面的开关可以互联,来完成各种测量方式,RLD是接入了右腿驱动

右腿驱动通过内部的互联开关把反向放大的工频信号传回去

这个是脱落监测,你也不想采了半天的寂寞吧?
前面是电极接触模型,模拟人体皮肤与电极之间的接触电阻。使用电容和电阻来模拟
保护电阻:限制流过人体的电流,确保安全。

一个廉价的DAC
放大后的信号与参考电压进行比较,如果信号幅值低于设定的阈值,则判断为导联脱落。中间是个比较器。

这个我不好翻译,直流脱落激励
外部拉升/拉下拉电阻:通过外部电阻将导联的一端连接到电源或地,形成一个直流偏置。
电流源/电流汇,通过配置寄存器,将导联的一端连接到一个恒定电流源或电流汇,提供更稳定的偏置。
通过外部电阻或电流源/汇,在导联上施加一个直流偏置电压。生物电信号叠加在直流偏置上,共同被放大器放大。当导联脱落时,由于没有生物电信号的叠加,放大器的输出会发生变化,从而触发比较器产生报警信号。

同样的原理也有加在RLD的

这个是测量在脑袋上面的电压量级

频率情况

在头皮表面确定两条线,第一条为鼻根(Nasion)至枕外隆凸(Inion)的前后连线,第二条为左右耳前凹之间的左右连线,这两条连线的交点处于头顶处,即为电极Cz的位置;鼻根至枕外隆凸的前后连线的长度设为100%,沿着鼻根至枕外隆凸的前后连线,从鼻根向后距离为10%的位置定为Fpz电极位置,从Fpz向后每隔20%的距离定义一个电极位置,从前向后依次为Fz、Cz、Pz和Oz,其中电极Oz距离枕外隆凸的长度为10%;左右耳前凹之间的左右连线长度同样设为100%,沿着这条左右连线,从左侧耳前凹向右距离为10%的位置定为T3电极位置,从T3向右每隔20%的距离设置一个电极,从左到右依次为C3、Cz、C4和T4,其中T4电极距离右侧耳前凹的长度为10%;电极有特定的字母和数字进行标记,其中:
F为额叶(Frontal)
T为颞叶(Temporal)
P为顶叶(Parietal)
O为枕叶(Occipital)
C为中央区(Central,大脑没有这个区,是为了方便识别更为典型的脑电活动,如运动相关的通常在C3和C4)“z”表示放置在中线上的电极,偶数表示大脑右侧的电极,奇数表示放置在大脑左侧的电极。

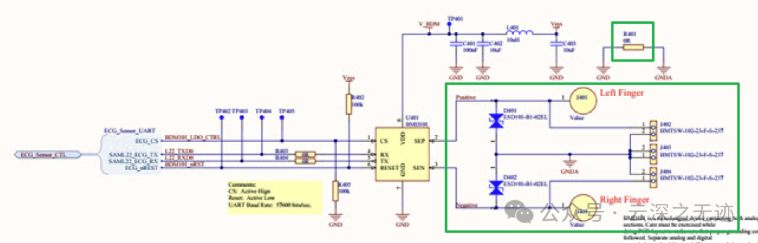
看一个不错的芯片,BMD101,就一对儿

这个是MicroChip的一个方案,可以看到是两个铜片

这个是数据流图

在原理图的绘制上面,有保护二极管,和接地

还发现了一个这样的,很明显就是USB转串口,ESP32模组,ADS1299,电源,扩展板也是SPI的另外一个接口。

这隔离了啥,都WIFI传输了

行吧,也是USB走了串口

ADS1299也是差分的输入类型

一对儿一对儿的

ADS1299是最多的8通道

这个偏置电路就是右腿驱动电路

都是差分输入

淘宝还有一个这样的模块,还做的很小

我手边还有类比的芯片

和ADS129x是几乎一模一样的

同样差分

顺便也打打广告,这个阻抗是真的猛,5GΩ

也有在前端加入缓冲的,后面是SPI的隔离

多个片子合在一起,但是这个D类功放是什么鬼啊?

肌电也OK

这个是AED,救人的
带你认识AED-无限跑题版 以前也写过

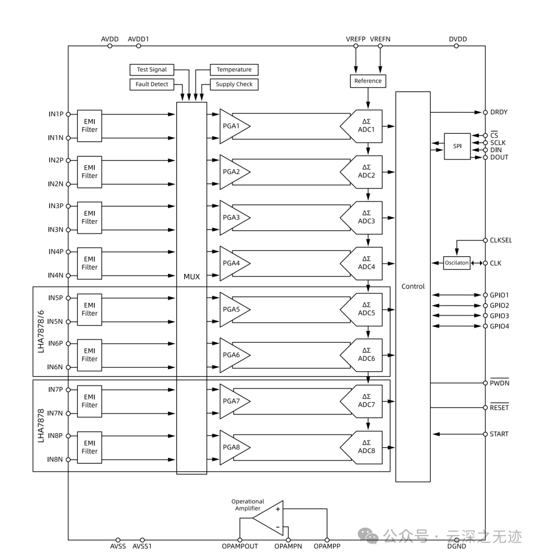
再看看,扎实的AD7771

但是缺少了断联和右腿驱动这些

这个片子确实是更加的偏向于精密测量类

差分
每个通道包含一个ADC调制器和一个sinc3/sinc5低延迟数字滤波器。采用采样速率转换器(SRC)来对AD7771输出数据速率(ODR)进行精细分辨率控制。
这种控制可用于线频率变化为0.01 Hz时,ODR分辨率需要维持相干性的应用。SRC可通过串行端口接口(SPI)编程。AD7771实现了两种不同接口:数据输出接口和SPI控制接口。
ADC数据输出接口专门用于将ADC转换结果从AD7771发送至处理器。SPI写入或读取AD7771配置寄存器,并控制和读取逐次逼近寄存器(SAR) ADC数据。SPI还可配置为输出Σ-Δ转换数据。
其实这个片子里面的一个特色是,转换率可以修改,以及相干测量。
调整采样率:通过插值或抽取的方式,将输入信号的采样率转换为所需的输出采样率。
心电图(ECG)信号包含多个频段的信息,如低频的心率变异性和高频的QRS波。
保证相干性(即周期信号取样,其中信号周期的整数倍与预先确定的取样窗口相匹配。):在频率变化较小的情况下,SRC可以保持相干性,保证信号的连续性。

简单来说就是追踪频率变化
但使用起来需要引脚多,为了更加快速的输出也需要使用FPGA。

再看个老朋友的
事实上这个不是专门采生物电的,不过性能和架构是OK的。

差不多的架构
他家手册都是中文的不错!

朴实无华

阻抗不高

还找到一个AFE+MCU的,就是这磨片子了?

也是差分输入

再看一个

双通道

牛逼死的阻抗

这个芯片是我非常喜欢的一个
设计的别有心裁,我后面的一篇是去年写的,是这个文章的补充。
https://download.mikroe.com/documents/datasheets/BMD101.pdfhttps://www.sichiray.com/blog/eeg-8b0c330c-b61d-4049-944d-f896ae9ad974https://ww1.microchip.com/downloads/en/DeviceDoc/70005345A.pdf