
在AI系统规模化落地生产环境的过程中,稳定性是决定其商业价值的核心指标之一。相较于实验室场景的可控性,生产环境中的复杂数据分布、波动的计算负载及动态业务需求,易引发各类故障,其中模型崩溃、算力瓶颈与数据漂移是三类高频且影响深远的问题。模型崩溃可能导致推理结果失真、训练任务中断,如神经网络训练过程中梯度爆炸引发的发散的,或推理时输出异常值;算力瓶颈会造成推理延迟激增、吞吐量下降,极端情况下出现GPU内存溢出(OOM),直接阻断服务响应;数据漂移则因真实场景数据分布偏离训练数据,导致模型性能持续衰减,却难以通过常规监控快速定位。这类故障不仅会影响业务流程的连续性,还可能引发决策失误、用户体验恶化等连锁反应,因此建立科学的故障识别、诊断与解决体系,对保障AI系统稳定运行至关重要。
针对模型崩溃、算力瓶颈与数据漂移三类故障,需建立量化检测指标与实时监控机制,实现故障的精准识别与早期预警。
模型崩溃主要分为训练阶段崩溃与推理阶段异常,核心诊断指标围绕模型参数更新、损失变化及输出合理性展开:
可通过实时监控损失曲线、梯度范数及输出统计特征,快速定位模型崩溃问题。
算力瓶颈集中体现为计算资源供给不足与资源利用率失衡,核心检测指标包括:
数据漂移分为特征漂移(输入特征分布偏移)与标签漂移(输出标签分布偏移),常用量化指标包括:
以下代码使用scikit-learn实现PSI计算,可嵌入生产环境监控流程,实时检测特征分布偏移。
import numpy as np
from sklearn.preprocessing import KBinsDiscretizer
def calculate_psi(expected: np.ndarray, actual: np.ndarray, bins: int = 10) -> float:
"""
计算Population Stability Index(PSI)
参数:
expected: 训练集特征分布(基准分布)
actual: 生产环境实时特征分布(待检测分布)
bins: 离散化分箱数,默认10
返回:
psi: PSI值
"""
# 移除缺失值
expected = expected[~np.isnan(expected)]
actual = actual[~np.isnan(actual)]
# 离散化处理(避免因连续值导致分布对比失真)
discretizer = KBinsDiscretizer(n_bins=bins, encode='ordinal', strategy='quantile')
discretizer.fit(expected.reshape(-1, 1))
# 计算两个分布在各分箱中的占比
exp_counts = np.bincount(discretizer.transform(expected.reshape(-1, 1)).flatten())
act_counts = np.bincount(discretizer.transform(actual.reshape(-1, 1)).flatten())
# 归一化为概率,避免零值导致计算错误
exp_prob = exp_counts / exp_counts.sum() + 1e-10 # 加平滑项
act_prob = act_counts / act_counts.sum() + 1e-10
# 计算PSI
psi = np.sum((exp_prob - act_prob) * np.log(exp_prob / act_prob))
return psi
# 示例:模拟训练集与生产环境特征分布
np.random.seed(42)
train_feature = np.random.normal(loc=0, scale=1, size=10000) # 基准分布(正态分布)
prod_feature = np.random.normal(loc=0.5, scale=1.2, size=5000) # 存在轻微漂移的分布
psi_value = calculate_psi(train_feature, prod_feature)
print(f"特征PSI值:{psi_value:.4f}")
if psi_value < 0.1:
print("无显著特征漂移")
elif 0.1 <= psi_value < 0.25:
print("存在轻微特征漂移,建议持续监控")
else:
print("存在严重特征漂移,需立即处理")上述代码通过分箱离散化处理连续特征,避免了因单值频率过低导致的分布对比误差,同时加入平滑项防止对数计算中出现无穷大。实际应用中可将其封装为监控组件,对核心特征定时计算PSI,触发阈值告警。
针对模型崩溃的不同场景,需从参数约束、训练策略及推理防护三个维度制定措施:
model = nn.Sequential(nn.Linear(100, 200), nn.ReLU(), nn.Linear(200, 10)) criterion = nn.CrossEntropyLoss() optimizer = optim.Adam(model.parameters(), lr=1e-3)
for epoch in range(10): for batch_x, batch_y in dataloader: optimizer.zero_grad() output = model(batch_x) loss = criterion(output, batch_y) loss.backward()
# 梯度裁剪,范数阈值设为1.0
torch.nn.utils.clip_grad_norm_(model.parameters(), max_norm=1.0)
optimizer.step()`算力瓶颈的解决需兼顾资源利用率优化与模型轻量化,核心措施如下:
device = torch.device(“cuda” if torch.cuda.is_available() else “cpu”) model = model.to(device)
scaler = torch.cuda.amp.GradScaler()
with torch.cuda.amp.autocast(): for batch_x in inference_dataloader: batch_x = batch_x.to(device) output = model(batch_x) # 后续处理逻辑`量化后可减少约50%显存占用,推理速度提升30%-50%,适合对精度要求不极致的业务场景。
class DeepModel(nn.Module): def init(self): super().init() self.layer1 = nn.Linear(100, 1024) self.layer2 = nn.Linear(1024, 2048) self.layer3 = nn.Linear(2048, 10)
def forward(self, x):
# 对计算密集层启用checkpoint
x = checkpoint(self.layer1, x)
x = torch.relu(x)
x = checkpoint(self.layer2, x)
x = torch.relu(x)
x = self.layer3(x)
return xmodel = DeepModel().to(device)
该方法会增加少量计算开销(约10%-20%),但可将显存占用降低40%-60%。应对数据漂移需建立“检测-适应-更新”的闭环机制,核心措施如下:
reference_data = pd.read_csv(“train_data.csv”) current_data = pd.read_csv(“prod_data.csv”)
drift_report = Report(metrics=[DataDriftMetric(column_name=“core_feature”)]) drift_report.run(reference_data=reference_data, current_data=current_data) drift_result = drift_report.as_dict()
if drift_result[“metrics”][0][“result”][“drift_detected”]: # 提取新数据并预处理 X_new = torch.tensor(current_data[[“core_feature”]].values, dtype=torch.float32) y_new = torch.tensor(current_data[“label”].values, dtype=torch.long) new_dataset = TensorDataset(X_new, y_new) new_dataloader = DataLoader(new_dataset, batch_size=32)
# 增量训练(冻结部分层,仅更新顶层)
for param in model.parameters():
param.requires_grad = False
model.fc = nn.Linear(model.fc.in_features, 10) # 替换顶层分类器
model.fc.requires_grad = True
optimizer = optim.Adam(model.fc.parameters(), lr=5e-4)
criterion = nn.CrossEntropyLoss()
for epoch in range(3): # 少量epoch增量更新
for batch_x, batch_y in new_dataloader:
optimizer.zero_grad()
output = model(batch_x)
loss = criterion(output, batch_y)
loss.backward()
optimizer.step()
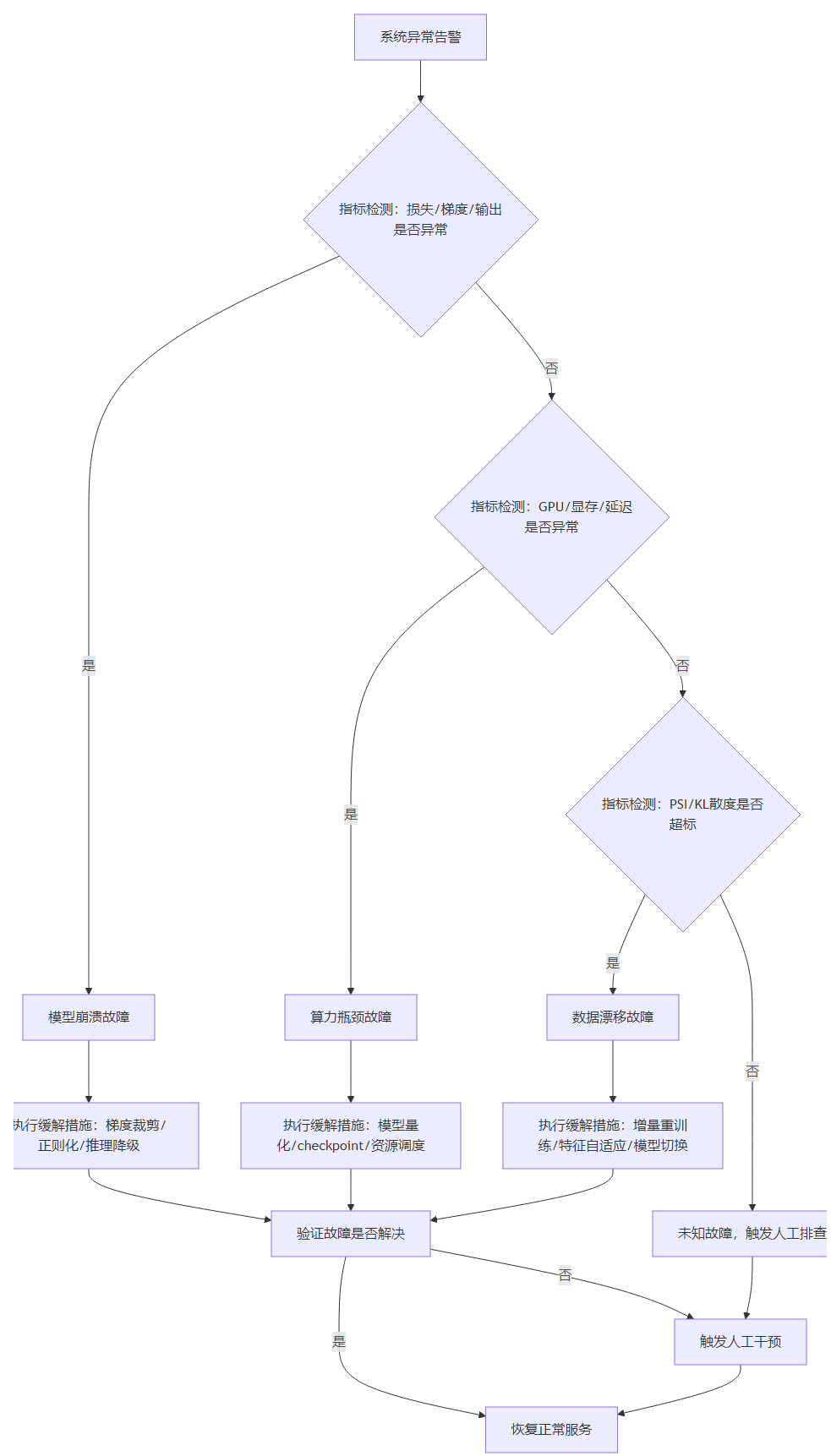
print("增量训练完成,模型已适配新数据分布")`以下为基于Mermaid语法的AI系统故障处理流程图,从异常告警出发,通过分层判断定位故障类型,并执行对应处理策略,形成闭环管理。

AI系统的稳定性保障并非单一故障点的修复,而是构建“可观测-可诊断-可自愈”的全链路体系。模型崩溃、算力瓶颈与数据漂移的频发,本质上反映了AI系统与生产环境的动态不匹配问题。对此,首先需建立完善的可观测性体系,通过实时监控核心指标(损失、梯度、资源利用率、分布差异度等),实现故障的早期预警与精准定位;其次,需将缓解策略工程化、自动化,减少人工干预成本,例如通过脚本封装增量训练、模型量化等逻辑,接入调度系统实现故障自动恢复;最后,需持续迭代优化故障处理机制,结合业务场景调整指标阈值与处理策略,提升系统对复杂环境的适配能力。
对于AI工程师与MLOps从业者而言,需兼顾模型性能与工程稳定性,将故障诊断与解决融入模型开发、部署、运维的全生命周期。唯有如此,才能让AI系统在复杂的生产环境中持续发挥价值,真正实现从技术落地到商业赋能的闭环。
我的博客即将同步至腾讯云开发者社区,邀请大家一同入驻:https://cloud.tencent.com/developer/support-plan?invite_code=4008oyeogrn