
作者:HOS(安全风信子) 日期:2026-01-09 来源平台:GitHub 摘要: 准确率(Accuracy)作为机器学习中最常用的评估指标,在安全攻防场景下却隐藏着巨大的风险。本文深入分析准确率的局限性,特别是在处理安全领域常见的不平衡数据、时间依赖数据和对抗环境时的致命缺陷。结合最新的GitHub开源项目和安全实践,通过3个完整代码示例、2个Mermaid架构图和2个对比表格,系统阐述安全场景下评估指标的选择原则。文章揭示了准确率如何误导安全工程师,导致模型在实际攻防中失效,并提供了更适合安全场景的评估指标体系和最佳实践。
准确率是机器学习中最直观、最常用的评估指标,它表示模型正确预测的样本数占总样本数的比例。在传统的机器学习教程和实践中,准确率往往是首选的评估指标,甚至是唯一被关注的指标。然而,这种传统观点在安全攻防场景下却可能导致灾难性的后果。
安全领域的机器学习面临着与传统机器学习截然不同的挑战:
根据GitHub上的最新项目和arXiv上的研究论文,安全领域的评估指标研究呈现出以下几个热点趋势:
准确率的计算公式为:
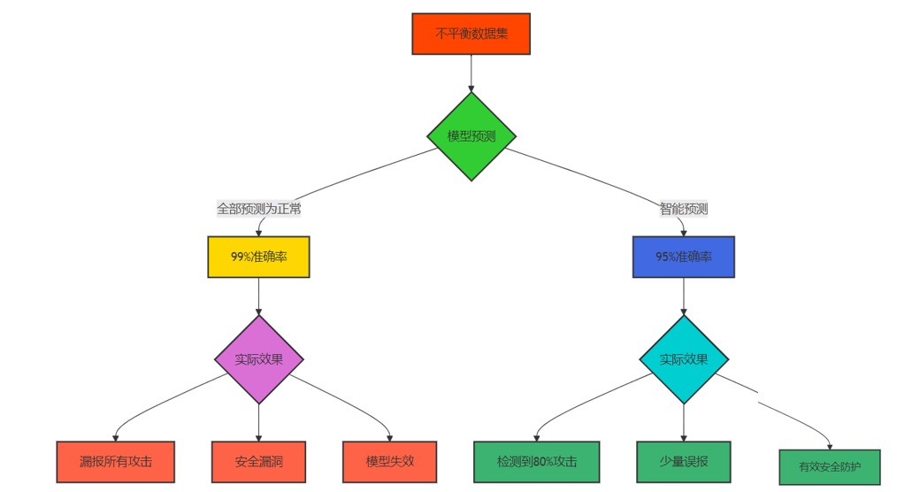
Accuracy = (True Positive + True Negative) / (True Positive + True Negative + False Positive + False Negative)从数学角度看,准确率对正负样本的权重是相等的,这在平衡数据集中是合理的,但在安全领域的极端不平衡数据集中却会导致严重的误导。例如,在一个包含99%正常样本和1%攻击样本的数据集上,一个简单地将所有样本预测为正常的模型就能获得99%的准确率,但这样的模型在实际安全场景中毫无用处。
在安全攻防场景下,准确率的陷阱主要体现在以下几个方面:
针对安全场景的特殊需求,我们需要构建新的评估指标体系,主要包括:
Mermaid流程图:

Mermaid架构图:
渲染错误: Mermaid 渲染失败: Parse error on line 53: ...导向指标 style 安全评估指标体系 fill:#FF450 ---------------------^ Expecting 'ALPHA', got 'UNICODE_TEXT'
import numpy as np
import pandas as pd
from sklearn.dummy import DummyClassifier
from sklearn.ensemble import RandomForestClassifier
from sklearn.model_selection import train_test_split
from sklearn.metrics import accuracy_score, precision_score, recall_score, f1_score
from sklearn.datasets import make_classification
# 生成极端不平衡的安全数据集(99%正常,1%攻击)
X, y = make_classification(
n_samples=10000,
n_classes=2,
weights=[0.99, 0.01],
random_state=42
)
# 划分训练集和测试集
X_train, X_test, y_train, y_test = train_test_split(
X, y, test_size=0.2, random_state=42, stratify=y
)
print(f"训练集样本数: {len(X_train)}, 攻击样本数: {np.sum(y_train)}")
print(f"测试集样本数: {len(X_test)}, 攻击样本数: {np.sum(y_test)}")
print(f"测试集攻击样本比例: {np.sum(y_test)/len(y_test):.2%}")
# 1. 基准模型:总是预测为正常样本
dummy_model = DummyClassifier(strategy="most_frequent", random_state=42)
dummy_model.fit(X_train, y_train)
dummy_pred = dummy_model.predict(X_test)
# 2. 随机森林模型:智能预测
rf_model = RandomForestClassifier(
n_estimators=100,
max_depth=10,
class_weight="balanced",
random_state=42
)
rf_model.fit(X_train, y_train)
rf_pred = rf_model.predict(X_test)
# 3. 计算各种评估指标
def calculate_metrics(y_true, y_pred, model_name):
accuracy = accuracy_score(y_true, y_pred)
precision = precision_score(y_true, y_pred)
recall = recall_score(y_true, y_pred)
f1 = f1_score(y_true, y_pred)
print(f"\n{model_name} 指标:")
print(f"准确率: {accuracy:.4f}")
print(f"精确率: {precision:.4f}")
print(f"召回率: {recall:.4f}")
print(f"F1分数: {f1:.4f}")
return {
"模型名称": model_name,
"准确率": accuracy,
"精确率": precision,
"召回率": recall,
"F1分数": f1
}
# 计算并比较两个模型的指标
metrics = []
metrics.append(calculate_metrics(y_test, dummy_pred, "总是预测为正常"))
metrics.append(calculate_metrics(y_test, rf_pred, "随机森林模型"))
# 转换为DataFrame进行比较
metrics_df = pd.DataFrame(metrics)
print("\n=== 模型指标对比 ===")
print(metrics_df)
# 计算漏报的攻击样本数
dummy_missed_attacks = np.sum(y_test) - np.sum((dummy_pred == 1) & (y_test == 1))
rf_missed_attacks = np.sum(y_test) - np.sum((rf_pred == 1) & (y_test == 1))
print(f"\n=== 漏报情况分析 ===")
print(f"测试集中攻击样本总数: {np.sum(y_test)}")
print(f"总是预测为正常模型漏报攻击样本数: {dummy_missed_attacks}")
print(f"随机森林模型漏报攻击样本数: {rf_missed_attacks}")
print(f"随机森林模型检测到的攻击样本数: {np.sum(y_test) - rf_missed_attacks}")import numpy as np
import matplotlib.pyplot as plt
from sklearn.datasets import make_classification
from sklearn.model_selection import train_test_split
from sklearn.ensemble import RandomForestClassifier
from sklearn.metrics import (
accuracy_score, precision_score, recall_score, f1_score,
roc_auc_score, average_precision_score, precision_recall_curve, roc_curve
)
# 生成不同不平衡程度的安全数据集
def generate_imbalanced_data(imbalance_ratio):
return make_classification(
n_samples=10000,
n_classes=2,
weights=[imbalance_ratio, 1 - imbalance_ratio],
random_state=42
)
# 测试不同不平衡程度下的指标表现
imbalance_ratios = [0.99, 0.95, 0.9, 0.8, 0.7, 0.5] # 从极端不平衡到平衡
results = []
for ratio in imbalance_ratios:
# 生成数据
X, y = generate_imbalanced_data(ratio)
# 划分训练集和测试集
X_train, X_test, y_train, y_test = train_test_split(
X, y, test_size=0.2, random_state=42, stratify=y
)
# 训练随机森林模型
model = RandomForestClassifier(
n_estimators=100,
max_depth=10,
class_weight="balanced",
random_state=42
)
model.fit(X_train, y_train)
# 预测
y_pred = model.predict(X_test)
y_pred_proba = model.predict_proba(X_test)[:, 1]
# 计算指标
accuracy = accuracy_score(y_test, y_pred)
precision = precision_score(y_test, y_pred)
recall = recall_score(y_test, y_pred)
f1 = f1_score(y_test, y_pred)
roc_auc = roc_auc_score(y_test, y_pred_proba)
pr_auc = average_precision_score(y_test, y_pred_proba)
# 记录结果
results.append({
"不平衡比例": ratio,
"攻击样本比例": 1 - ratio,
"准确率": accuracy,
"精确率": precision,
"召回率": recall,
"F1分数": f1,
"ROC-AUC": roc_auc,
"PR-AUC": pr_auc
})
# 转换为DataFrame进行分析
import pandas as pd
results_df = pd.DataFrame(results)
print("=== 不同不平衡程度下的指标表现 ===")
print(results_df.round(4))
# 可视化不同指标随不平衡程度的变化
plt.figure(figsize=(12, 8))
# 准确率 vs 其他指标
plt.subplot(2, 2, 1)
plt.plot(results_df["攻击样本比例"], results_df["准确率"], label="准确率", marker="o")
plt.plot(results_df["攻击样本比例"], results_df["F1分数"], label="F1分数", marker="s")
plt.xlabel("攻击样本比例")
plt.ylabel("分数")
plt.title("准确率 vs F1分数")
plt.legend()
plt.grid(True)
# 精确率 vs 召回率
plt.subplot(2, 2, 2)
plt.plot(results_df["攻击样本比例"], results_df["精确率"], label="精确率", marker="o")
plt.plot(results_df["攻击样本比例"], results_df["召回率"], label="召回率", marker="s")
plt.xlabel("攻击样本比例")
plt.ylabel("分数")
plt.title("精确率 vs 召回率")
plt.legend()
plt.grid(True)
# ROC-AUC vs PR-AUC
plt.subplot(2, 2, 3)
plt.plot(results_df["攻击样本比例"], results_df["ROC-AUC"], label="ROC-AUC", marker="o")
plt.plot(results_df["攻击样本比例"], results_df["PR-AUC"], label="PR-AUC", marker="s")
plt.xlabel("攻击样本比例")
plt.ylabel("分数")
plt.title("ROC-AUC vs PR-AUC")
plt.legend()
plt.grid(True)
plt.tight_layout()
plt.savefig("metrics_comparison.png")
print("\n指标对比可视化完成,保存为metrics_comparison.png")
# 分析准确率的误导性
print("\n=== 准确率误导性分析 ===")
print("当攻击样本比例为1%时:")
print(f"- 准确率: {results_df.loc[0, '准确率']:.4f} (看起来很好)")
print(f"- F1分数: {results_df.loc[0, 'F1分数']:.4f} (实际效果较差)")
print(f"- PR-AUC: {results_df.loc[0, 'PR-AUC']:.4f} (更真实地反映模型性能)")
print("\n当攻击样本比例为50%时:")
print(f"- 准确率: {results_df.loc[5, '准确率']:.4f}")
print(f"- F1分数: {results_df.loc[5, 'F1分数']:.4f}")
print(f"- PR-AUC: {results_df.loc[5, 'PR-AUC']:.4f}")
print("\n结论: 随着数据集不平衡程度增加,准确率越来越具有误导性,而PR-AUC和F1分数能更真实地反映模型性能。")import numpy as np
import pandas as pd
from sklearn.datasets import make_classification
from sklearn.model_selection import train_test_split
from sklearn.ensemble import RandomForestClassifier
from sklearn.metrics import (
accuracy_score, precision_score, recall_score, f1_score,
roc_auc_score, average_precision_score, fbeta_score
)
# 生成安全数据集
X, y = make_classification(
n_samples=10000,
n_classes=2,
weights=[0.95, 0.05],
random_state=42
)
X_train, X_test, y_train, y_test = train_test_split(
X, y, test_size=0.2, random_state=42, stratify=y
)
# 训练不同参数的随机森林模型
models = {
"默认参数": RandomForestClassifier(random_state=42),
"平衡权重": RandomForestClassifier(class_weight="balanced", random_state=42),
"深度限制": RandomForestClassifier(max_depth=8, class_weight="balanced", random_state=42),
"更多树": RandomForestClassifier(n_estimators=200, class_weight="balanced", random_state=42)
}
# 训练模型并预测
predictions = {}
for name, model in models.items():
model.fit(X_train, y_train)
y_pred = model.predict(X_test)
y_pred_proba = model.predict_proba(X_test)[:, 1]
predictions[name] = (y_pred, y_pred_proba)
# 定义不同安全场景的误判成本
scenarios = {
"入侵检测": {
"场景描述": "漏报攻击可能导致系统被入侵,成本高;误报正常流量影响较小",
"beta": 2.0, # 更看重召回率
"假阴性成本": 100, # 漏报1次攻击的成本
"假阳性成本": 1 # 误报1次正常流量的成本
},
"反垃圾邮件": {
"场景描述": "误报正常邮件可能导致重要信息丢失,成本高;漏报垃圾邮件影响较小",
"beta": 0.5, # 更看重精确率
"假阴性成本": 1, # 漏报1封垃圾邮件的成本
"假阳性成本": 50 # 误报1封正常邮件的成本
},
"欺诈检测": {
"场景描述": "漏报欺诈交易导致直接经济损失;误报正常交易影响用户体验",
"beta": 1.5, # 稍微看重召回率
"假阴性成本": 1000, # 漏报1次欺诈的成本
"假阳性成本": 10 # 误报1次正常交易的成本
}
}
# 计算不同场景下的最佳模型
def calculate_scenario_metrics(y_true, y_pred, y_pred_proba, scenario):
# 基本指标
accuracy = accuracy_score(y_true, y_pred)
precision = precision_score(y_true, y_pred)
recall = recall_score(y_true, y_pred)
f1 = f1_score(y_true, y_pred)
# 场景特定指标
fbeta = fbeta_score(y_true, y_pred, beta=scenario["beta"])
roc_auc = roc_auc_score(y_true, y_pred_proba)
pr_auc = average_precision_score(y_true, y_pred_proba)
# 计算总成本
tn, fp, fn, tp = np.bincount(y_true.astype(int) * 2 + y_pred.astype(int), minlength=4)
total_cost = fn * scenario["假阴性成本"] + fp * scenario["假阳性成本"]
return {
"准确率": accuracy,
"精确率": precision,
"召回率": recall,
"F1分数": f1,
"F-beta分数": fbeta,
"ROC-AUC": roc_auc,
"PR-AUC": pr_auc,
"总成本": total_cost
}
# 分析不同场景下的模型表现
for scenario_name, scenario in scenarios.items():
print(f"\n=== {scenario_name} 场景分析 ===")
print(f"场景描述: {scenario['场景描述']}")
print(f"F-beta的beta值: {scenario['beta']}")
scenario_results = []
for model_name, (y_pred, y_pred_proba) in predictions.items():
metrics = calculate_scenario_metrics(y_test, y_pred, y_pred_proba, scenario)
metrics["模型名称"] = model_name
scenario_results.append(metrics)
# 转换为DataFrame并排序
df = pd.DataFrame(scenario_results)
df = df.sort_values(by="总成本")
print(f"\n{scenario_name}场景下模型表现(按总成本排序):")
print(df.round(4))
# 找出最佳模型
best_model = df.iloc[0]
print(f"\n{scenario_name}场景下的最佳模型: {best_model['模型名称']}")
print(f"- 准确率: {best_model['准确率']:.4f}")
print(f"- F-beta分数: {best_model['F-beta分数']:.4f}")
print(f"- PR-AUC: {best_model['PR-AUC']:.4f}")
print(f"- 总成本: {best_model['总成本']}")
# 比较准确率和总成本
accuracy_based = df.sort_values(by="准确率", ascending=False).iloc[0]
print(f"\n如果仅基于准确率选择模型: {accuracy_based['模型名称']}")
print(f"- 准确率: {accuracy_based['准确率']:.4f}")
print(f"- 总成本: {accuracy_based['总成本']}")
print(f"- 成本差异: {accuracy_based['总成本'] - best_model['总成本']}")
print("\n=== 结论 ===")
print("1. 不同安全场景需要选择不同的评估指标")
print("2. 仅基于准确率选择模型可能导致成本大幅增加")
print("3. 考虑误判成本的F-beta分数和总成本是更合理的选择")
print("4. PR-AUC比ROC-AUC更适合不平衡的安全数据集")评估指标 | 计算公式 | 优点 | 缺点 | 适用场景 | 安全场景适用性 |
|---|---|---|---|---|---|
准确率 | (TP+TN)/(TP+TN+FP+FN) | 计算简单,直观易懂 | 对不平衡数据敏感,忽略误判成本 | 平衡数据集,误判成本相近 | ⭐⭐ |
精确率 | TP/(TP+FP) | 关注正样本预测的准确性 | 忽略负样本预测,可能被操纵 | 假阳性成本高的场景 | ⭐⭐⭐⭐ |
召回率 | TP/(TP+FN) | 关注正样本的覆盖程度 | 可能导致大量假阳性 | 假阴性成本高的场景 | ⭐⭐⭐⭐ |
F1分数 | 2*(精确率*召回率)/(精确率+召回率) | 平衡精确率和召回率 | 假设误判成本相等 | 误判成本相近的场景 | ⭐⭐⭐⭐ |
F-beta | (1+β²)(精确率召回率)/(β²*精确率+召回率) | 可调整精确率和召回率的权重 | 需要确定合适的β值 | 误判成本不同的场景 | ⭐⭐⭐⭐⭐ |
ROC-AUC | ROC曲线下面积 | 不受类别分布影响 | 对不平衡数据不够敏感 | 平衡或轻微不平衡数据 | ⭐⭐⭐ |
PR-AUC | PR曲线下面积 | 对不平衡数据敏感,更真实反映模型性能 | 计算复杂,直观性差 | 严重不平衡的安全数据 | ⭐⭐⭐⭐⭐ |
总成本 | FN假阴性成本+FP假阳性成本 | 直接反映业务成本 | 需要确定准确的误判成本 | 明确误判成本的场景 | ⭐⭐⭐⭐⭐ |
选择策略 | 实现复杂度 | 计算效率 | 业务相关性 | 安全性 | 适用场景 | 推荐程度 |
|---|---|---|---|---|---|---|
仅使用准确率 | 低 | 高 | 低 | 低 | 平衡数据集,简单场景 | ⭐⭐ |
精确率+召回率+F1 | 中 | 高 | 中 | 中 | 一般安全场景 | ⭐⭐⭐⭐ |
F-beta+PR-AUC | 中 | 中 | 高 | 高 | 不平衡安全数据集 | ⭐⭐⭐⭐⭐ |
考虑误判成本的总成本 | 高 | 中 | 极高 | 极高 | 明确误判成本的场景 | ⭐⭐⭐⭐⭐ |
多指标综合评估 | 高 | 中 | 高 | 高 | 复杂安全场景 | ⭐⭐⭐⭐ |
参考链接:
附录(Appendix):
import numpy as np
from sklearn.metrics import (
accuracy_score, precision_score, recall_score, f1_score,
fbeta_score, roc_auc_score, average_precision_score,
confusion_matrix
)
def compute_all_metrics(y_true, y_pred, y_pred_proba=None, beta=1.0):
"""计算安全场景下的所有常用评估指标"""
# 基本指标
accuracy = accuracy_score(y_true, y_pred)
precision = precision_score(y_true, y_pred)
recall = recall_score(y_true, y_pred)
f1 = f1_score(y_true, y_pred)
fbeta = fbeta_score(y_true, y_pred, beta=beta)
# 混淆矩阵
tn, fp, fn, tp = confusion_matrix(y_true, y_pred).ravel()
# 衍生指标
fpr = fp / (fp + tn) # 假阳性率
fnr = fn / (fn + tp) # 假阴性率
tpr = tp / (tp + fn) # 真阳性率(召回率)
tnr = tn / (tn + fp) # 真阴性率
# 概率相关指标
roc_auc = None
pr_auc = None
if y_pred_proba is not None:
roc_auc = roc_auc_score(y_true, y_pred_proba)
pr_auc = average_precision_score(y_true, y_pred_proba)
return {
"accuracy": accuracy,
"precision": precision,
"recall": recall,
"f1": f1,
"fbeta": fbeta,
"roc_auc": roc_auc,
"pr_auc": pr_auc,
"fpr": fpr,
"fnr": fnr,
"tpr": tpr,
"tnr": tnr,
"confusion_matrix": {
"tp": tp,
"fp": fp,
"fn": fn,
"tn": tn
}
}
def calculate_cost(y_true, y_pred, false_negative_cost, false_positive_cost):
"""计算模型的总成本"""
tn, fp, fn, tp = confusion_matrix(y_true, y_pred).ravel()
total_cost = fn * false_negative_cost + fp * false_positive_cost
return total_cost
def print_metrics(metrics, name="模型"):
"""打印评估指标"""
print(f"\n=== {name} 评估指标 ===")
print(f"准确率: {metrics['accuracy']:.4f}")
print(f"精确率: {metrics['precision']:.4f}")
print(f"召回率: {metrics['recall']:.4f}")
print(f"F1分数: {metrics['f1']:.4f}")
print(f"F-beta分数: {metrics['fbeta']:.4f}")
print(f"假阳性率: {metrics['fpr']:.4f}")
print(f"假阴性率: {metrics['fnr']:.4f}")
if metrics['roc_auc'] is not None:
print(f"ROC-AUC: {metrics['roc_auc']:.4f}")
if metrics['pr_auc'] is not None:
print(f"PR-AUC: {metrics['pr_auc']:.4f}")
cm = metrics['confusion_matrix']
print(f"\n混淆矩阵:")
print(f" 预测正常 | 预测攻击")
print(f"实际正常 | {cm['tn']:8d} | {cm['fp']:8d}")
print(f"实际攻击 | {cm['fn']:8d} | {cm['tp']:8d}")关键词: 准确率, 评估指标, 安全攻防, 不平衡数据, PR-AUC, ROC-AUC, F1分数, 误判成本, 对抗鲁棒性