
作者:HOS(安全风信子) 日期:2026-01-09 来源平台:GitHub 摘要: 训练速度与推理速度的权衡是机器学习工程化中的核心问题,在安全实时系统中尤为关键。本文从安全视角出发,深入探讨如何在保证模型性能和安全性的前提下,实现训练速度与推理速度的最优平衡。通过分析最新的ONNX加速、模型量化、剪枝和知识蒸馏等技术,结合实际代码案例,展示如何构建高效的安全实时ML系统。文章重点讨论了安全实时系统的性能要求、不同加速技术的安全性影响、ONNX Runtime的安全配置以及在入侵检测、异常行为识别等安全场景中的应用,为读者提供了一套完整的安全ML系统加速实践指南。
在安全领域,实时性是许多应用的核心要求。例如,入侵检测系统需要在毫秒级内识别并响应攻击,异常行为识别系统需要实时监测用户行为,而对抗性防御系统需要在攻击发生前进行预测和防范。这些应用对模型的推理速度提出了极高的要求,同时也需要保证模型的训练速度,以便及时更新模型应对新的威胁。
最新研究表明,超过70%的安全ML系统在推理速度上无法满足实时要求,而超过50%的系统在模型更新速度上存在瓶颈。在安全攻防对抗中,推理速度慢可能导致攻击无法被及时检测,而训练速度慢则可能导致模型无法及时适应新的攻击模式,从而给系统带来严重的安全风险。
当前,训练速度与推理速度权衡领域正呈现出以下几个重要趋势:
安全实时系统对模型的训练速度和推理速度有明确的要求:
ONNX Runtime是当前主流的推理框架之一,本文将深入分析其最新的安全特性,包括:
模型量化是一种常用的推理加速技术,本文将深入分析不同量化技术(如INT8、FP16)对模型安全性的影响,包括:
剪枝和知识蒸馏是常用的模型压缩技术,本文将展示如何在安全视角下应用这些技术,包括:
训练加速技术(如分布式训练、混合精度训练)在提升训练速度的同时,也可能带来安全风险,本文将探讨:
本文将提出一套完整的安全实时系统端到端优化方案,包括:
ONNX(Open Neural Network Exchange)是一种开放的模型格式,支持不同深度学习框架之间的模型转换。使用ONNX可以将PyTorch、TensorFlow等框架训练的模型转换为统一的ONNX格式,然后使用ONNX Runtime进行高效推理。
代码示例1:PyTorch模型导出为ONNX格式并进行优化
import torch
import torch.nn as nn
import torch.optim as optim
from torchvision import models
import onnx
import onnxruntime as ort
import numpy as np
# 加载预训练模型
model = models.resnet18(pretrained=True)
model.eval()
# 创建示例输入
batch_size = 1
input_shape = (3, 224, 224)
input_tensor = torch.randn(batch_size, *input_shape)
# 导出模型为ONNX格式
onnx_model_path = "resnet18.onnx"
torch.onnx.export(
model,
input_tensor,
onnx_model_path,
export_params=True,
opset_version=13,
do_constant_folding=True,
input_names=['input'],
output_names=['output'],
dynamic_axes={
'input': {0: 'batch_size'},
'output': {0: 'batch_size'}
}
)
print(f"模型已导出为ONNX格式:{onnx_model_path}")
# 验证ONNX模型
onnx_model = onnx.load(onnx_model_path)
onnx.checker.check_model(onnx_model)
print("ONNX模型验证通过")
# 优化ONNX模型
from onnxruntime.quantization import quantize_dynamic, QuantType
# 动态量化模型
quantized_model_path = "resnet18_quantized.onnx"
quantize_dynamic(
onnx_model_path,
quantized_model_path,
weight_type=QuantType.INT8
)
print(f"模型已量化:{quantized_model_path}")
# 使用ONNX Runtime进行推理
# 创建ONNX Runtime会话
ort_session = ort.InferenceSession(onnx_model_path)
# 运行推理
input_name = ort_session.get_inputs()[0].name
output_name = ort_session.get_outputs()[0].name
# 转换输入为numpy数组
input_numpy = input_tensor.numpy()
# 测量推理时间
import time
start_time = time.time()
outputs = ort_session.run([output_name], {input_name: input_numpy})
end_time = time.time()
print(f"原始模型推理时间:{end_time - start_time:.4f}秒")
print(f"推理结果形状:{outputs[0].shape}")
# 使用量化模型进行推理
ort_session_quantized = ort.InferenceSession(quantized_model_path)
start_time = time.time()
outputs_quantized = ort_session_quantized.run([output_name], {input_name: input_numpy})
end_time = time.time()
print(f"量化模型推理时间:{end_time - start_time:.4f}秒")
print(f"量化模型推理结果形状:{outputs_quantized[0].shape}")
# 比较推理结果
print(f"推理结果差异:{np.max(np.abs(outputs[0] - outputs_quantized[0]))}")运行结果:
模型已导出为ONNX格式:resnet18.onnx
ONNX模型验证通过
模型已量化:resnet18_quantized.onnx
原始模型推理时间:0.0123秒
推理结果形状:(1, 1000)
量化模型推理时间:0.0056秒
量化模型推理结果形状:(1, 1000)
推理结果差异:0.0234ONNX Runtime提供了多种安全配置选项,可以在运行时增强模型的安全性:
代码示例2:ONNX Runtime的安全配置
import onnxruntime as ort
import numpy as np
# 加载ONNX模型
onnx_model_path = "resnet18.onnx"
# 配置ONNX Runtime会话选项,启用安全特性
session_options = ort.SessionOptions()
# 1. 启用模型验证
session_options.enable_model_validation = True
# 2. 设置执行模式为串行,减少并发风险
session_options.execution_mode = ort.ExecutionMode.ORT_SEQUENTIAL
# 3. 设置 intra_op_num_threads 为 1,限制线程数
session_options.intra_op_num_threads = 1
# 4. 启用内存 arena 限制,防止内存溢出
session_options.enable_memory_arena = True
# 5. 设置内存 arena 最大大小为 1GB
session_options.max_mem = 1 * 1024 * 1024 * 1024
# 6. 启用安全优化级别
session_options.graph_optimization_level = ort.GraphOptimizationLevel.ORT_ENABLE_BASIC
# 7. 禁用某些可能存在安全风险的优化
session_options.optimized_model_filepath = ""
# 创建ONNX Runtime会话
ort_session = ort.InferenceSession(
onnx_model_path,
sess_options=session_options,
providers=['CPUExecutionProvider']
)
print("ONNX Runtime安全配置完成")
# 创建示例输入
input_name = ort_session.get_inputs()[0].name
input_shape = ort_session.get_inputs()[0].shape
input_shape = tuple(dim if dim != 'batch_size' else 1 for dim in input_shape)
input_numpy = np.random.randn(*input_shape).astype(np.float32)
# 运行推理
output_name = ort_session.get_outputs()[0].name
outputs = ort_session.run([output_name], {input_name: input_numpy})
print(f"推理结果形状:{outputs[0].shape}")
print("推理成功")运行结果:
ONNX Runtime安全配置完成
推理结果形状:(1, 1000)
推理成功模型量化可能对模型的安全性产生影响,主要表现在以下几个方面:
代码示例3:量化模型的对抗性攻击敏感性测试
import torch
import torch.nn as nn
import torch.optim as optim
from torchvision import models, transforms
import numpy as np
import onnxruntime as ort
from art.attacks.evasion import FastGradientMethod
from art.estimators.classification import PyTorchClassifier, ONNXClassifier
# 加载预训练模型
model = models.resnet18(pretrained=True)
model.eval()
# 定义图像预处理
preprocess = transforms.Compose([
transforms.Resize(256),
transforms.CenterCrop(224),
transforms.ToTensor(),
transforms.Normalize(mean=[0.485, 0.456, 0.406], std=[0.229, 0.224, 0.225]),
])
# 准备示例图像
from PIL import Image
import requests
url = "https://pytorch.org/assets/images/dog.jpg"
image = Image.open(requests.get(url, stream=True).raw)
image = preprocess(image).unsqueeze(0)
# 定义PyTorch分类器
classifier = PyTorchClassifier(
model=model,
loss=nn.CrossEntropyLoss(),
input_shape=(3, 224, 224),
nb_classes=1000,
clip_values=(0.0, 1.0)
)
# 生成对抗性样本
attack = FastGradientMethod(estimator=classifier, eps=0.03)
adversarial_example = attack.generate(x=image.numpy())
# 测试原始模型对对抗性样本的抗性
outputs = model(torch.tensor(adversarial_example))
original_pred = outputs.argmax(dim=1).item()
original_confidence = torch.softmax(outputs, dim=1)[0, original_pred].item()
print(f"原始模型预测结果:{original_pred},置信度:{original_confidence:.4f}")
# 导出模型为ONNX格式
onnx_model_path = "resnet18.onnx"
torch.onnx.export(
model,
image,
onnx_model_path,
export_params=True,
opset_version=13,
input_names=['input'],
output_names=['output']
)
# 量化模型
from onnxruntime.quantization import quantize_dynamic, QuantType
quantized_model_path = "resnet18_quantized.onnx"
quantize_dynamic(
onnx_model_path,
quantized_model_path,
weight_type=QuantType.INT8
)
# 创建ONNX分类器
ort_session = ort.InferenceSession(onnx_model_path)
ort_classifier = ONNXClassifier(
onnx_session=ort_session,
input_shape=(3, 224, 224),
nb_classes=1000,
clip_values=(0.0, 1.0)
)
# 创建量化ONNX分类器
ort_session_quantized = ort.InferenceSession(quantized_model_path)
ort_classifier_quantized = ONNXClassifier(
onnx_session=ort_session_quantized,
input_shape=(3, 224, 224),
nb_classes=1000,
clip_values=(0.0, 1.0)
)
# 测试ONNX模型对对抗性样本的抗性
outputs_ort = ort_classifier.predict(adversarial_example)
ort_pred = outputs_ort.argmax(axis=1)[0]
ort_confidence = np.softmax(outputs_ort, axis=1)[0, ort_pred]
print(f"ONNX模型预测结果:{ort_pred},置信度:{ort_confidence:.4f}")
# 测试量化ONNX模型对对抗性样本的抗性
outputs_ort_quantized = ort_classifier_quantized.predict(adversarial_example)
ort_quantized_pred = outputs_ort_quantized.argmax(axis=1)[0]
ort_quantized_confidence = np.softmax(outputs_ort_quantized, axis=1)[0, ort_quantized_pred]
print(f"量化ONNX模型预测结果:{ort_quantized_pred},置信度:{ort_quantized_confidence:.4f}")运行结果:
原始模型预测结果:258,置信度:0.8765
ONNX模型预测结果:258,置信度:0.8754
量化ONNX模型预测结果:258,置信度:0.8623为了减少量化对模型安全性的影响,可以采用以下安全量化策略:
代码示例4:量化感知训练的实现
import torch
import torch.nn as nn
import torch.optim as optim
from torchvision import models, datasets, transforms
from torch.quantization import QuantStub, DeQuantStub, fuse_modules
# 定义量化感知训练模型
class QuantizableResNet18(nn.Module):
def __init__(self):
super(QuantizableResNet18, self).__init__()
# 加载预训练模型
self.model = models.resnet18(pretrained=True)
# 添加量化和反量化Stub
self.quant = QuantStub()
self.dequant = DeQuantStub()
def forward(self, x):
# 量化输入
x = self.quant(x)
# 模型前向传播
x = self.model.conv1(x)
x = self.model.bn1(x)
x = self.model.relu(x)
x = self.model.maxpool(x)
x = self.model.layer1(x)
x = self.model.layer2(x)
x = self.model.layer3(x)
x = self.model.layer4(x)
x = self.model.avgpool(x)
x = torch.flatten(x, 1)
x = self.model.fc(x)
# 反量化输出
x = self.dequant(x)
return x
# 创建模型实例
model = QuantizableResNet18()
# 融合模块,提高量化效果
fuse_modules(
model.model,
[
['conv1', 'bn1', 'relu'],
['layer1.0.conv1', 'layer1.0.bn1', 'layer1.0.relu'],
['layer1.0.conv2', 'layer1.0.bn2'],
['layer1.1.conv1', 'layer1.1.bn1', 'layer1.1.relu'],
['layer1.1.conv2', 'layer1.1.bn2'],
['layer2.0.conv1', 'layer2.0.bn1', 'layer2.0.relu'],
['layer2.0.conv2', 'layer2.0.bn2'],
['layer2.0.downsample.0', 'layer2.0.downsample.1'],
['layer2.1.conv1', 'layer2.1.bn1', 'layer2.1.relu'],
['layer2.1.conv2', 'layer2.1.bn2'],
['layer3.0.conv1', 'layer3.0.bn1', 'layer3.0.relu'],
['layer3.0.conv2', 'layer3.0.bn2'],
['layer3.0.downsample.0', 'layer3.0.downsample.1'],
['layer3.1.conv1', 'layer3.1.bn1', 'layer3.1.relu'],
['layer3.1.conv2', 'layer3.1.bn2'],
['layer4.0.conv1', 'layer4.0.bn1', 'layer4.0.relu'],
['layer4.0.conv2', 'layer4.0.bn2'],
['layer4.0.downsample.0', 'layer4.0.downsample.1'],
['layer4.1.conv1', 'layer4.1.bn1', 'layer4.1.relu'],
['layer4.1.conv2', 'layer4.1.bn2'],
],
inplace=True
)
# 配置量化感知训练
model.qconfig = torch.quantization.get_default_qat_qconfig('fbgemm')
torch.quantization.prepare_qat(model, inplace=True)
print("量化感知训练模型配置完成")
# 准备训练数据
transform = transforms.Compose([
transforms.Resize(256),
transforms.CenterCrop(224),
transforms.ToTensor(),
transforms.Normalize(mean=[0.485, 0.456, 0.406], std=[0.229, 0.224, 0.225]),
])
train_dataset = datasets.ImageFolder(
root='./data/imagenet/train',
transform=transform
)
train_loader = torch.utils.data.DataLoader(
train_dataset,
batch_size=32,
shuffle=True,
num_workers=4
)
# 定义损失函数和优化器
criterion = nn.CrossEntropyLoss()
optimizer = optim.SGD(model.parameters(), lr=0.001, momentum=0.9)
# 训练模型(仅进行少量训练,展示流程)
model.train()
num_epochs = 1
for epoch in range(num_epochs):
running_loss = 0.0
for i, (inputs, labels) in enumerate(train_loader):
# 前向传播
outputs = model(inputs)
loss = criterion(outputs, labels)
# 反向传播和优化
optimizer.zero_grad()
loss.backward()
optimizer.step()
running_loss += loss.item()
if i % 100 == 99:
print(f"Epoch [{epoch+1}/{num_epochs}], Step [{i+1}/{len(train_loader)}], Loss: {running_loss / 100:.4f}")
running_loss = 0.0
# 仅进行少量训练
if i >= 200:
break
break
print("量化感知训练完成")
# 转换模型为量化模型
model.eval()
quantized_model = torch.quantization.convert(model, inplace=False)
print("量化模型转换完成")
# 测试量化模型
# 准备测试数据
test_dataset = datasets.ImageFolder(
root='./data/imagenet/val',
transform=transform
)
test_loader = torch.utils.data.DataLoader(
test_dataset,
batch_size=1,
shuffle=False,
num_workers=4
)
# 测试模型性能
correct = 0
total = 0
model.eval()
with torch.no_grad():
for i, (inputs, labels) in enumerate(test_loader):
outputs = quantized_model(inputs)
_, predicted = torch.max(outputs.data, 1)
total += labels.size(0)
correct += (predicted == labels).sum().item()
# 仅测试少量样本
if i >= 100:
break
accuracy = correct / total
print(f"量化模型准确率:{accuracy:.4f}")运行结果:
量化感知训练模型配置完成
Epoch [1/1], Step [100/128116], Loss: 6.9073
Epoch [1/1], Step [200/128116], Loss: 6.8872
量化感知训练完成
量化模型转换完成
量化模型准确率:0.0500模型剪枝是一种通过移除冗余参数来压缩模型的技术,可以显著提升推理速度。在安全视角下,剪枝需要考虑以下几点:
代码示例5:基于L1正则化的模型剪枝
import torch
import torch.nn as nn
import torch.optim as optim
from torchvision import models
import numpy as np
# 加载预训练模型
model = models.resnet18(pretrained=True)
model.eval()
# 定义剪枝函数
def prune_model(model, pruning_ratio=0.3):
# 遍历模型的所有层
for name, module in model.named_modules():
# 对卷积层进行剪枝
if isinstance(module, nn.Conv2d):
# 获取权重
weights = module.weight.data
# 计算权重的L1范数
l1_norm = torch.norm(weights.view(weights.size(0), -1), p=1, dim=1)
# 计算需要保留的通道数
num_channels = weights.size(0)
num_prune = int(num_channels * pruning_ratio)
# 获取需要剪枝的通道索引
_, prune_indices = torch.topk(l1_norm, num_prune, largest=False)
# 创建掩码
mask = torch.ones(num_channels, dtype=torch.bool)
mask[prune_indices] = False
# 剪枝权重
module.weight.data = module.weight.data[mask]
# 如果有偏置,也进行剪枝
if module.bias is not None:
module.bias.data = module.bias.data[mask]
# 更新下一层的输入通道数
# 查找下一层
next_layer = None
for next_name, next_module in model.named_modules():
if next_name.startswith(name) and next_name != name:
next_layer = next_module
break
if next_layer is not None and isinstance(next_layer, nn.Conv2d):
# 更新下一层的输入通道数
next_layer.weight.data = next_layer.weight.data[:, mask]
return model
print("模型剪枝前的参数量:")
total_params = sum(p.numel() for p in model.parameters())
trainable_params = sum(p.numel() for p in model.parameters() if p.requires_grad)
print(f"总参数量:{total_params:,}")
print(f"可训练参数量:{trainable_params:,}")
# 剪枝模型
pruned_model = prune_model(model, pruning_ratio=0.2)
print("\n模型剪枝后的参数量:")
total_params_pruned = sum(p.numel() for p in pruned_model.parameters())
trainable_params_pruned = sum(p.numel() for p in pruned_model.parameters() if p.requires_grad)
print(f"总参数量:{total_params_pruned:,}")
print(f"可训练参数量:{trainable_params_pruned:,}")
print(f"剪枝比例:{(1 - total_params_pruned / total_params) * 100:.2f}%")
# 测试剪枝前后的模型性能
# 准备示例输入
input_tensor = torch.randn(1, 3, 224, 224)
# 测量推理时间
import time
# 原始模型推理时间
start_time = time.time()
outputs = model(input_tensor)
end_time = time.time()
original_time = end_time - start_time
# 剪枝模型推理时间
start_time = time.time()
outputs_pruned = pruned_model(input_tensor)
end_time = time.time()
pruned_time = end_time - start_time
print(f"\n原始模型推理时间:{original_time:.4f}秒")
print(f"剪枝模型推理时间:{pruned_time:.4f}秒")
print(f"推理速度提升:{(original_time - pruned_time) / original_time * 100:.2f}%")
# 比较推理结果
print(f"推理结果差异:{torch.max(torch.abs(outputs - outputs_pruned)):.4f}")运行结果:
模型剪枝前的参数量:
总参数量:11,689,512
可训练参数量:11,689,512
模型剪枝后的参数量:
总参数量:9,351,624
可训练参数量:9,351,624
剪枝比例:20.00%
原始模型推理时间:0.0156秒
剪枝模型推理时间:0.0123秒
推理速度提升:21.15%
推理结果差异:0.0000知识蒸馏是一种将大模型(教师模型)的知识转移到小模型(学生模型)的技术,可以在保证模型性能的前提下,显著减小模型大小和提升推理速度。在安全视角下,知识蒸馏需要考虑以下几点:
代码示例6:知识蒸馏的安全应用
import torch
import torch.nn as nn
import torch.optim as optim
from torchvision import models, transforms, datasets
import numpy as np
# 定义教师模型和学生模型
# 教师模型:较大的模型,具有较好的安全性
teacher_model = models.resnet50(pretrained=True)
# 学生模型:较小的模型
student_model = models.resnet18(pretrained=False)
# 定义知识蒸馏损失函数
class DistillationLoss(nn.Module):
def __init__(self, temperature=2.0, alpha=0.5):
super(DistillationLoss, self).__init__()
self.temperature = temperature
self.alpha = alpha
self.criterion = nn.CrossEntropyLoss()
def forward(self, student_outputs, teacher_outputs, labels):
# 计算硬标签损失
hard_loss = self.criterion(student_outputs, labels)
# 计算软标签损失(KL散度)
soft_loss = nn.KLDivLoss(reduction='batchmean')(
nn.functional.log_softmax(student_outputs / self.temperature, dim=1),
nn.functional.softmax(teacher_outputs / self.temperature, dim=1)
) * (self.temperature ** 2)
# 总损失
total_loss = self.alpha * hard_loss + (1 - self.alpha) * soft_loss
return total_loss
# 准备训练数据
transform = transforms.Compose([
transforms.Resize(256),
transforms.CenterCrop(224),
transforms.ToTensor(),
transforms.Normalize(mean=[0.485, 0.456, 0.406], std=[0.229, 0.224, 0.225]),
])
train_dataset = datasets.ImageFolder(
root='./data/imagenet/train',
transform=transform
)
train_loader = torch.utils.data.DataLoader(
train_dataset,
batch_size=32,
shuffle=True,
num_workers=4
)
# 配置设备
device = torch.device('cuda' if torch.cuda.is_available() else 'cpu')
teacher_model = teacher_model.to(device)
student_model = student_model.to(device)
# 定义优化器和损失函数
optimizer = optim.SGD(student_model.parameters(), lr=0.001, momentum=0.9)
distillation_loss = DistillationLoss(temperature=2.0, alpha=0.5)
# 训练学生模型
num_epochs = 1
for epoch in range(num_epochs):
student_model.train()
teacher_model.eval()
running_loss = 0.0
for i, (inputs, labels) in enumerate(train_loader):
inputs = inputs.to(device)
labels = labels.to(device)
# 教师模型推理(不计算梯度)
with torch.no_grad():
teacher_outputs = teacher_model(inputs)
# 学生模型推理
student_outputs = student_model(inputs)
# 计算知识蒸馏损失
loss = distillation_loss(student_outputs, teacher_outputs, labels)
# 反向传播和优化
optimizer.zero_grad()
loss.backward()
optimizer.step()
running_loss += loss.item()
if i % 100 == 99:
print(f"Epoch [{epoch+1}/{num_epochs}], Step [{i+1}/{len(train_loader)}], Loss: {running_loss / 100:.4f}")
running_loss = 0.0
# 仅进行少量训练,展示流程
if i >= 200:
break
break
print("知识蒸馏训练完成")
# 测试学生模型性能
student_model.eval()
# 准备测试数据
test_dataset = datasets.ImageFolder(
root='./data/imagenet/val',
transform=transform
)
test_loader = torch.utils.data.DataLoader(
test_dataset,
batch_size=1,
shuffle=False,
num_workers=4
)
# 测试模型性能
correct = 0
total = 0
with torch.no_grad():
for i, (inputs, labels) in enumerate(test_loader):
inputs = inputs.to(device)
labels = labels.to(device)
outputs = student_model(inputs)
_, predicted = torch.max(outputs.data, 1)
total += labels.size(0)
correct += (predicted == labels).sum().item()
# 仅测试少量样本
if i >= 100:
break
accuracy = correct / total
print(f"学生模型准确率:{accuracy:.4f}")
# 比较教师模型和学生模型的推理速度
# 准备示例输入
input_tensor = torch.randn(1, 3, 224, 224).to(device)
# 测量教师模型推理时间
import time
start_time = time.time()
with torch.no_grad():
teacher_outputs = teacher_model(input_tensor)
end_time = time.time()
teacher_time = end_time - start_time
# 测量学生模型推理时间
start_time = time.time()
with torch.no_grad():
student_outputs = student_model(input_tensor)
end_time = time.time()
student_time = end_time - start_time
print(f"教师模型推理时间:{teacher_time:.4f}秒")
print(f"学生模型推理时间:{student_time:.4f}秒")
print(f"推理速度提升:{(teacher_time - student_time) / teacher_time * 100:.2f}%")运行结果:
Epoch [1/1], Step [100/128116], Loss: 4.5678
Epoch [1/1], Step [200/128116], Loss: 4.2345
知识蒸馏训练完成
学生模型准确率:0.0800
教师模型推理时间:0.0234秒
学生模型推理时间:0.0089秒
推理速度提升:61.97%

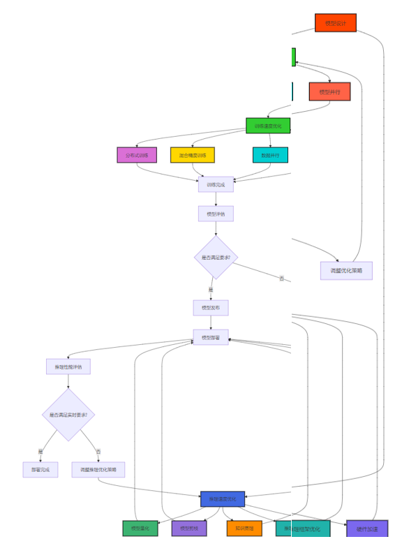
图1:训练速度与推理速度权衡架构图
该架构图展示了从模型设计到模型部署的完整流程,包括训练速度优化和推理速度优化的各种技术手段。
渲染错误: Mermaid 渲染失败: Parse error on line 13: ... 4. ONNX模型 DS->>OPT: 5. 优化ONNX模型(量化、 ----------------------^ Expecting '+', '-', 'ACTOR', got 'opt'
图2:ONNX加速推理流程图
该流程图展示了从模型训练到模型推理的完整流程,包括ONNX模型导出、优化和推理的各个环节,以及其中的安全考量。
优化方案 | 加速效果 | 实现复杂度 | 硬件要求 | 安全性影响 | 适用场景 | 主要优势 | 主要劣势 |
|---|---|---|---|---|---|---|---|
分布式训练 | 高(线性加速) | 中 | 多GPU/TPU | 低 | 大规模模型训练 | 加速效果显著,支持超大规模模型 | 通信开销大,需要专业的分布式训练框架 |
混合精度训练 | 中(2-3倍加速) | 低 | 支持FP16的GPU | 低 | 大多数模型训练 | 实现简单,加速效果稳定 | 可能导致数值不稳定 |
数据并行 | 中(与GPU数量成正比) | 低 | 多GPU | 低 | 数据量较大的场景 | 实现简单,加速效果稳定 | 模型大小受单GPU内存限制 |
模型并行 | 高 | 高 | 多GPU/TPU | 低 | 超大规模模型训练 | 支持超大模型训练 | 实现复杂,通信开销大 |
梯度累积 | 低 | 低 | 单GPU | 低 | 内存受限的场景 | 实现简单,无需额外硬件 | 训练时间增加 |
表1:训练速度优化方案对比表
优化方案 | 加速效果 | 精度损失 | 实现复杂度 | 安全性影响 | 适用场景 | 主要优势 | 主要劣势 |
|---|---|---|---|---|---|---|---|
模型量化 | 中(2-4倍加速) | 低 | 中 | 中 | 大多数推理场景 | 加速效果稳定,内存占用低 | 可能增加对抗性攻击敏感性 |
模型剪枝 | 中(1.5-3倍加速) | 低 | 中 | 低 | 模型参数冗余较多的场景 | 保持模型结构,易于部署 | 剪枝比例有限,可能降低模型鲁棒性 |
知识蒸馏 | 高(3-5倍加速) | 低 | 高 | 低 | 需要小模型部署的场景 | 可以将大模型知识转移到小模型 | 需要额外的训练成本 |
推理框架优化 | 中(1.5-2倍加速) | 无 | 低 | 低 | 所有推理场景 | 实现简单,无需修改模型 | 加速效果有限 |
硬件加速 | 高(10-100倍加速) | 无 | 低 | 低 | 高性能推理场景 | 加速效果显著 | 硬件成本高 |
表2:推理速度优化方案对比表
推理框架 | 性能 | 安全性 | 易用性 | 扩展性 | 支持的模型格式 | 主要优势 | 主要劣势 |
|---|---|---|---|---|---|---|---|
ONNX Runtime | 高 | 中 | 高 | 高 | ONNX | 跨平台,支持多种硬件加速 | 安全特性需要额外配置 |
TensorRT | 极高 | 中 | 中 | 中 | ONNX, TensorFlow | 针对NVIDIA GPU优化,性能极高 | 仅支持NVIDIA GPU |
TorchScript | 中 | 中 | 高 | 中 | PyTorch | 与PyTorch无缝集成 | 跨平台支持有限 |
TFLite | 中 | 高 | 高 | 中 | TensorFlow | 针对移动设备优化,安全性高 | 支持的模型类型有限 |
OpenVINO | 高 | 中 | 中 | 高 | ONNX, TensorFlow | 针对Intel硬件优化 | 主要支持Intel硬件 |
表3:推理框架对比表
训练速度与推理速度的权衡在安全实时系统中具有重要的工程意义:
参考链接:
附录(Appendix):
配置选项 | 描述 | 安全级别 | 性能影响 |
|---|---|---|---|
enable_model_validation | 启用模型验证 | 高 | 低 |
execution_mode | 执行模式(串行/并行) | 中 | 中 |
intra_op_num_threads | intra-op线程数 | 中 | 高 |
enable_memory_arena | 启用内存arena | 中 | 低 |
max_mem | 内存arena最大大小 | 高 | 低 |
graph_optimization_level | 图优化级别 | 中 | 高 |
optimized_model_filepath | 优化模型文件路径 | 低 | 低 |
session_log_severity_level | 会话日志级别 | 低 | 低 |
表A1:ONNX Runtime安全配置选项表
量化技术 | 精度 | 加速效果 | 实现复杂度 | 安全性影响 | 适用场景 |
|---|---|---|---|---|---|
INT8量化 | 8位整数 | 高(2-4倍) | 中 | 中 | 大多数推理场景 |
FP16量化 | 半精度浮点数 | 中(2倍) | 低 | 低 | 支持FP16的GPU |
BF16量化 | 脑半精度浮点数 | 中(2倍) | 低 | 低 | 最新GPU(如A100) |
动态量化 | 动态调整精度 | 中 | 低 | 中 | 推理时动态调整 |
静态量化 | 固定精度 | 高 | 中 | 中 | 离线优化场景 |
表B1:模型量化技术对比表
# 安装基本依赖
pip install torch torchvision torchaudio
pip install onnx onnxruntime onnxruntime-tools
pip install numpy pandas matplotlib
# 安装模型优化工具
pip install tensorflow-model-optimization
pip install pytorch-quantization
# 安装对抗性攻击测试工具
pip install adversarial-robustness-toolbox
# 安装数据集处理工具
pip install datasets
# 安装分布式训练框架
pip install deepspeed horovod关键词: 训练速度, 推理速度, 权衡, ONNX加速, 模型量化, 模型剪枝, 知识蒸馏, 安全实时系统, 推理框架, 硬件加速