
大家好,我是人月聊IT。
今天给大家推荐和导读下克里斯托弗·毕晓普(Christopher M. Bishop)的《模式识别与机器学习》这本书,简称PRML。该书在豆瓣保持着9.5分的惊人高分,评论区几乎清一色的五星好评。这本书被周志华、刘铁岩、吴飞、刘云浩、谢赛宁、Datawhale 联袂推荐,全球众多顶尖高校采用为教材!

实际上这本书早在2006年就已经出版。但是却始终屹立不倒,被全球学者奉为经典,称为机器学习的“圣经”。
这本书的独特之处在于,它是第一本全面涵盖概率图形模型、确定性推理方法等最新发展,并强调现代贝叶斯视角的机器学习教科书。出版仅一年后,它就被加州大学、布法罗大学等世界多所知名院校选为教材,还被翻译成日文、韩文等多种语言,更获得2019年韩国科学院优秀学术图书选。
在国内,从中科院自动化所、中科院软件所,到西安交通大学、西北大学,众多高校的老师和博士都组织读书会研读这本书。日本各大学也普遍设有该书的读书会,其影响力可见一斑。如今中文版的推出,彻底消除了语言障碍,让更多人能够轻松地走进这本书,领略其魅力。

这本书的作者Christopher M. Bishop并非普通的计算机科学家,他拥有显赫的学术背景和业界地位:现任微软剑桥研究院实验室主任、爱丁堡大学计算机科学荣誉教授、剑桥大学达尔文学院院士,同时还是英国人工智能委员会成员与首相科技委员会成员。
Bishop的学术之路始于物理学。他在牛津大学圣凯瑟琳学院获得物理学学士学位,后在爱丁堡大学获得理论物理学博士学位,导师之一正是后来获得诺贝尔物理学奖的彼得·希格斯。博士毕业后,他曾在卡勒姆实验室从事磁约束聚变等离子体的物理研究,后来因对机器学习产生兴趣,便彻底转入这一领域。
2006年在PRML本书出版之际,机器学习领域已经逐渐成熟,但相关的学习资料却较为分散,缺乏统一的框架和清晰的阐述。Bishop希望通过这本书,为读者提供一套全面、连贯的学习教材,让大家能用统一的符号和理论框架,学习不同的机器学习主题。
他始终致力于将复杂的机器学习概念以清晰易懂的方式呈现:书中丰富的案例、直观的图表以及精心设计的习题,都是为了帮助读者更好地理解和掌握机器学习的核心知识。全书以贝叶斯理论为基石,构建起完整的机器学习理论体系,使读者能从根本上理解机器学习算法的本质和内在逻辑。

首先还是先说明下这本书适合哪些人员阅读。因为作者在2024年还最新出版了一本关于深度学习的经典书籍,即《深度学习:基础与概念》,本书一经问世,迅速攀升至亚马逊最畅销书籍排行榜的首位,Springer Nature 2024 年度最畅销著作的荣誉更是让它在学术出版界风头无两,被业界公认为 “深度学习领域迫切需要的现代教材”。
所以《深度学习》这本书也可以算作《机器学习》这本书的姐妹篇。我也整合结合两本书各自的侧重点进行一个简单的说明。对于今天推荐的PRML机器学习这本书,其理论基础是基础的概率统计学,贝叶斯方法、概率图模型,其侧重点在于传统机器学习和统计模式识别,也是在深度学习之前关于机器学习集大成之作。
简单来说这本书会更加偏理论基础知识一些,更加适合高校的学生,计算机和人工智能专业的学生,研究生等阅读该书,可以为后续过渡到深度学习打下更好的基础理论基础。
而对于24年出版的《深度学习》这本书,除了前面谈到的统计学,数学等基础理论知识介绍外,书籍也增加了更多关于神经网络、Transformers、大模型方面的知识介绍。其更加侧重于现代深度学习方法论。
如果详细比较来看,两本书都会讲到的内容包括:
PRML独有内容
深度学习书独有内容
两本书内容重叠约20-30%(主要是基础部分),但各有侧重,互为补充而非替代关系。所以简单来总结就是:PRML机器学习这本书更加适合需要深厚统计学习理论基础的研究者;对贝叶斯方法、图模型感兴趣的学生;传统机器学习方向的从业者。而对于深度学习这本书,则更加适合想进入深度学习领域的初学者;需要了解现代神经网络架构的工程师;希望理解当前AI技术(如ChatGPT)基础的从业者。
这两本书代表了机器学习发展的两个时代。PRML是深度学习革命前的经典,提供了扎实的统计学习基础;而新的深度学习书是Bishop对过去15年AI革命的总结,更贴近当前技术前沿。都是不可多得的经典书籍。
我个人建议的学习路径是先从24年出版的《深度学习》这本书入手,因为会更加符合当前技术栈需求,内容更新且实用性强。在掌握了现代深度学习方法论后,再回过头来进一步学习PRML机器学习这本书,进一步补充传统机器学习的理论深度。

为什么这本书值得一读?下面再分几个关键点说明下。
1.贝叶斯视角,独特解读
Bishop在书中构建了一套基于贝叶斯理论的统一解释框架。在机器学习领域,贝叶斯理论为处理不确定性和概率推理提供了强大的框架。他从这一视角出发,对各种机器学习算法和模型进行了深入剖析,使读者能够从统一的视角理解不同方法的本质。



正如Bishop所说:“贝叶斯框架是一个非常自然的基石,你可以在此基础上构建和思考机器学习。”
2.结构合理,循序渐进
本书凭借“从基础到高级”的平衡结构,成为适合不同层次读者学习的优秀教材。
全书共14章,开篇从概率论、决策论等基础主题切入,逐步引入回归问题、判别问题等机器学习的基本概念和方法。在读者掌握基础知识后,再进一步介绍支持向量机、提升等20世纪90年代出现的先进方法,以及内核技巧、图形模型等扩大机器学习算法应用范围的关键技术。
最后,深入探讨MCMC(马尔可夫链蒙特卡罗)、变分贝叶斯等高级主题,这些内容对于贝叶斯理论的实际应用至关重要。

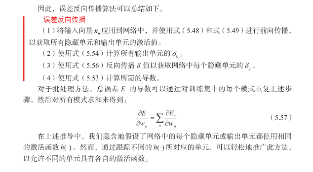
以“神经网络”章节为例,先介绍神经网络的基本结构和原理,让读者对神经网络有一个初步的认识。接着讲解用误差反向传播方法实现学习的过程,深入剖析神经网络的训练机制。


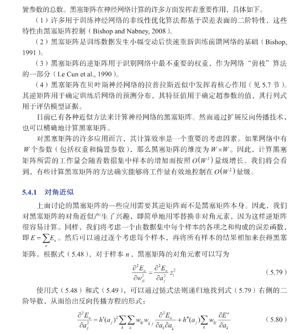
然后引入梯度下降法的优化以及黑塞矩阵的近似等内容,进一步提升读者对神经网络优化的理解。


这种由浅入深、层层递进的结构,完全符合读者的认知规律,能帮助读者逐步掌握复杂知识、大幅降低学习难度。
3.图表直观,辅助理解;丰富练习,巩固知识
在机器学习和模式识别领域,许多概念和模型都较为抽象,因此读者往往难以通过文字描述完全理解。而本书与传统机器学习书籍堆砌数学公式不同,是全球首部采用四色印刷技术的机器学习教材,书中大量使用彩色图表来直观解释复杂的数学公式和算法。

这些图表不仅让学习过程更加生动,也能帮助读者快速理解核心概念,这在将机器学习方法应用于实际问题时特别有用。在介绍概率分布时,用图表展示不同概率分布的形状和特征,使读者能够更直观地理解它们之间的差异。


此外,书中提供了400多个分级练习,部分练习在网站上有示例解决方案,其余练习的解决方案可供教师使用。这些练习是检验理解程度的绝佳方式。
PRML《模式识别与机器学习》之所以能成为经典,不仅在于内容的全面性和深度,更在于它构建了一套统一、连贯的知识体系,让读者能够真正理解机器学习的内在逻辑而非表面技术。
Bishop在书中展现的“物理学家思维”——先寻找基本原理,构建统一框架,再用它解决各种看似不同的问题——正是这本书最大的价值。
如果你真正想在机器学习领域打下坚实基础,而非浮于表面地调用几个算法库,那么这本书绝对值得你投入时间研读。
今天的书籍推荐和导读先到这里,再见。