SAR 构架可以做到了两个极端:2M 的采样率和 24bit 的分辨率。现在知道的是 ADI,LT,以及拿不到手册的华子。
今天我们看两个,一个 LT 的,一个 ADI 的,(好吧,其实都是 ADI 的):

LTC2380也是 SAR 2M

事实上,这个芯片至少在 15 年的时候就已经有了

这个 2015,我觉得是冻结于此的意思,我能找到的新闻时间是2015年11月23日。

2016年,ADI(Analog Devices)以148亿美元的价格收购了Linear Technology(凌力尔特)。
后面这个 LT 就变成 ADI 的一部分了,可以看到LTC2380是没有被收购前就做出来。

独有的数据手册的颜色,淡红色

还是 LT 的标
LT 的资料少一些,我就不放数据手册里面都有的东西了,写点不被注意的。
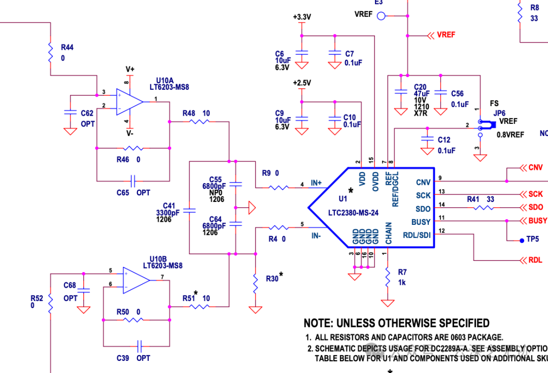
“零延迟”的 24 位 SAR 架构:传统 SAR ADC 因为采样和读取操作会交错存在延迟(Latency),但 LTC2380-24 实现了真正的“无延迟采样”,即每一次转换都立即可读,不存在 pipeline。(这个我不知道怎么做到的,里面也没有写,不 YY 了)。但是原理我可以写一点,还是 SAR 结构:
LTC2380-24 使用 逐次逼近寄存器(SAR)结构 配合一个 24 位电容 DAC 和比较器:
采样阶段(Acquisition):IN+ 和 IN– 输入信号被采样到电容网络中。
转换阶段(Conversion):控制逻辑使用逐位比较方式将输入信号与 DAC 输出进行比对,最终获得 24 位数字输出。
转换时间最大为 392ns,采样周期最短为 500ns,理论上支持最高 2Msps。
参数 | 数值 |
|---|---|
输入模式 | 差分,±VREF 范围 |
输入电容 | 采样阶段 45pF,保持阶段 5pF |
输入电流 | 漏电流典型 0.01μA |
共模抑制比(CMRR) | 86 dB(@1MHz) |
简单的电性能

在采样模块后面
里面加了一个数字平均滤波器:可以实时对最多 65536 次采样做平均,输出平均值,极大降低噪声。
N | 采样率 | 动态范围 | 噪声 (LSBRMS) |
|---|---|---|---|
1 | 1.5Msps | 101 dB | 55.7 |
16 | 2Msps | 113 dB | 13.6 |
1024 | 2Msps | 131 dB | 1.75 |
16384 | 2Msps | 141 dB | 0.55 |
65536 | 2Msps | 145 dB | 0.33 |

数字滤波器为 Sinc1 型(与 ΔΣ ADC 相似),可有效抑制 50Hz/60Hz 工频及其谐波。无需额外配置或编程,读取数据时自动清除上次平均结果并重新开始采样。
另外一个有趣的地方在于接口,这样的采样率和分辨率下后面的负担挺重的。
所以设计了一个:低速SPI兼容的“分布式读取(Distributed Read)”机制

意思是为了降低对MCU读取速率的要求,芯片支持将一个平均结果分布在多次SPI传输中慢速读取:
SPI 时钟最高支持 100MHz。

是一个普通 MCU 也能伺候的好片子
在最后是一个特色的功能;数字增益压缩(DGC)。
启用后,输入范围从 ±VREF 缩小为 ±(0.9×VREF - 0.1×VREF),即压缩为 80%。允许前端驱动器只使用单电源供电(0.5V~4.5V)。但是都用上这片子了,还舍不得一个好的 LDO?

官方强烈建议前端使用差分驱动器(如 LT6203) 来适配 ADC 的高分辨率性能。

LT 太强了,全系列
推荐使用双级低通滤波器(LPF1 + LPF2):
驱动电阻建议在 5~50Ω范围内对称配置(如10Ω)以减少失配误差。
我觉得还是再写一个 AD 的吧,因为值得再开一篇!
https://www.analog.com/media/en/technical-documentation/data-sheets/238024fa.pdf