
Fig. 1: Single-cell atlas of 695,819 CAR T cells from 82 patients and 6 HDs.

Fig. 2: Elevated type 2 functionality of CAR T products is associated with 8-year ultralong remission.

Fig. 3: Type 2 CAR T cells regulate dysfunctional subpopulation.

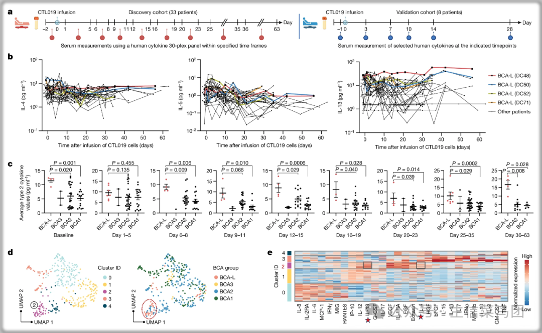
Fig. 4: Long-term responders exhibit higher type 2 cytokine levels in post-treatment sera.

Fig. 5: Type 2high CAR T cells demonstrate enhanced antitumour activity after leukaemia rechallenge.
Fig. 6: Revitalizing type 2low CAR T cells through enhanced type 2 functionality boost.
来自儿科急性淋巴细胞白血病(ALL)和霍奇金淋巴瘤(HDs)患者的样本
CTL019细胞的生成
人CD19表达型NIH/3T3细胞系的生成
体外共培养实验
使用DNA条形码抗体进行CITE-seq的样本哈希和染色
单细胞RNA测序文库制备和测序
scATAC和基因共分析文库制备及测序
CD19-3T3刺激的患者CAR T细胞内细胞因子检测实验
多重分泌组学检测
STAT6和GATA3敲低CAR-T细胞的生成
患者血清样本的串联蛋白质组学分析
小鼠和肿瘤细胞系
体内异种移植小鼠研究
体外重复刺激测定
增强型2型CAR-T细胞制造
流式细胞术
单细胞转录组数据处理与分析
scATAC和基因共分析数据处理与分析
L-R交互分析
创新通路分析
统计分析
报告摘要