
在算法竞赛的数论领域,处理大指数幂取模问题时,直接计算无疑是天方夜谭 —— 比如计算

mod 1000000007,哪怕是超级计算机也无法直接完成。而欧拉定理与扩展欧拉定理,正是解决这类问题的 “降幂神器”。它们不仅是费马小定理的泛化延伸,更打破了模数和底数的限制,成为处理超大规模幂运算的核心工具。本文将从定理本质出发,层层拆解欧拉定理、扩展欧拉定理的原理与应用,结合经典例题,手把手教你掌握从理论到实战的全流程,让你在大指数幂问题中轻松破局。下面就让我们正式开始吧!
欧拉定理(Euler's Theorem)指出:
若整数 a 与正整数 m 互质(即 gcd(a,m)=1),则有

。
其中 φ(m) 是欧拉函数,表示 1 到 m 中与 m 互质的数的个数(前文已详细讲解欧拉函数的计算方法)。
当 m 为质数时,欧拉函数 φ(m)=m−1(质数的欧拉函数性质),此时欧拉定理就退化为费马小定理:

。可以说,费马小定理是欧拉定理的特殊情况,而欧拉定理是费马小定理的 “泛化升级”—— 它允许模数 m 为任意正整数,只需满足 a 与 m 互质即可。
欧拉定理的最大作用是 “降幂”—— 将指数通过欧拉函数缩小,从而简化大指数幂的计算。具体来说:对于

,若 gcd(a,m)=1,则可将指数 b 对 φ(m) 取模,即:

这是因为

,所以

(其中 r=b mod φ(m))。
计算 3^{100} mod 4:
欧拉定理虽然强大,但存在两个明显限制:
而扩展欧拉定理的出现,正是为了打破这些限制,成为真正意义上的 “通用降幂工具”。
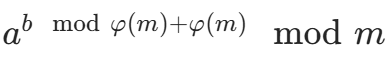
扩展欧拉定理(Extended Euler's Theorem)取消了 “a 与 m 互质” 的要求,给出了更通用的降幂规则:对于任意整数 a、正整数 m 和非负整数 b,有:

这个定理的核心突破在于:无论 a 与 m 是否互质,只要指数 b 足够大(b≥φ(m)),就可以通过 “b mod φ(m) + φ(m)” 进行降幂。额外加上 φ(m) 是为了避免 b mod φ(m) = 0 时出现 a^{0}=1 的错误。
扩展欧拉定理几乎覆盖了所有大指数幂取模场景,尤其适用于:
在算法竞赛中,这类场景常见于:
要应用欧拉定理与扩展欧拉定理,必须掌握两个基础工具:欧拉函数的计算(单个数字)和快速幂算法(高效计算幂取模)。
根据欧拉函数的公式

(p 为 n 的质因子),我们可以用试除法高效计算单个数字的欧拉函数。
#include <iostream>
using namespace std;
typedef long long LL;
// 试除法计算单个数字的欧拉函数
LL get_phi(LL x) {
LL ret = x;
// 枚举质因子,直到 sqrt(x)
for (LL i = 2; i <= x / i; ++i) {
if (x % i == 0) {
// 应用公式:ret = ret * (i-1) / i
ret = ret / i * (i - 1);
// 除尽所有i的倍数,避免重复计算
while (x % i == 0) {
x /= i;
}
}
}
// 剩余x>1,说明是最后一个质因子
if (x > 1) {
ret = ret / x * (x - 1);
}
return ret;
}
int main() {
ios::sync_with_stdio(false);
cin.tie(nullptr);
LL m;
cin >> m;
cout << "φ(" << m << ") = " << get_phi(m) << endl;
return 0;
}long long 存储结果,“先除后乘”(如 ret = ret / i * (i-1))确保中间结果为整数,避免小数误差。快速幂算法通过二进制分解指数,将时间复杂度从 O(b) 降至 O(logb),是计算 a ^{b} mod m 的核心工具。
#include <iostream>
using namespace std;
typedef long long LL;
// 快速幂计算 (a^b) mod p
LL qpow(LL a, LL b, LL p) {
LL ret = 1;
a = a % p; // 先对底数取模,防止溢出
while (b > 0) {
// 若当前二进制位为1,将结果乘上当前底数的幂次
if (b & 1) {
ret = ret * a % p; // 边乘边取模,避免溢出
}
// 底数平方,对应二进制位左移一位
a = a * a % p;
// 指数右移一位,处理下一个二进制位
b >>= 1;
}
return ret;
}
int main() {
ios::sync_with_stdio(false);
cin.tie(nullptr);
LL a = 2, b = 10, p = 4;
cout << (a ^ b) << " mod " << p << " = " << qpow(a, b, p) << endl;
return 0;
}题目链接:https://www.luogu.com.cn/problem/P5091

题目描述:给定三个正整数 a、m、b(其中 b 可能极大,以字符串形式输入),求a^{b} mod m。
输入描述:一行三个整数 a、m、b(b 以字符串形式输入,长度可能达 1e6)。输出描述:一个整数,表示 abmodm 的结果。
示例输入:2 7 4 → 输出:2示例解析:24=16mod7=2,直接计算即可。
核心难点:

;

;
#include <iostream>
#include <string>
using namespace std;
typedef long long LL;
// 试除法计算单个数字的欧拉函数
LL get_phi(LL x) {
LL ret = x;
for (LL i = 2; i <= x / i; ++i) {
if (x % i == 0) {
ret = ret / i * (i - 1);
while (x % i == 0) {
x /= i;
}
}
}
if (x > 1) {
ret = ret / x * (x - 1);
}
return ret;
}
// 处理大指数b(字符串形式),返回b mod phi + (b >= phi ? phi : 0)
LL process_b(const string& s, LL phi) {
LL t = 0;
bool flag = false; // 标记b是否 >= phi
for (char ch : s) {
t = t * 10 + (ch - '0');
if (t >= phi) {
flag = true;
t %= phi; // 边计算边取模,避免溢出
}
}
if (flag) {
t += phi; // 满足b >= phi,加上phi
}
return t;
}
// 快速幂计算 (a^b) mod p
LL qpow(LL a, LL b, LL p) {
LL ret = 1;
a = a % p;
while (b > 0) {
if (b & 1) {
ret = ret * a % p;
}
a = a * a % p;
b >>= 1;
}
return ret;
}
int main() {
ios::sync_with_stdio(false);
cin.tie(nullptr);
LL a, m;
string s;
cin >> a >> m >> s;
if (m == 1) { // 特殊情况:mod 1 结果恒为0
cout << 0 << endl;
return 0;
}
LL phi = get_phi(m);
LL b = process_b(s, phi);
LL ans = qpow(a, b, m);
cout << ans << endl;
return 0;
}题目链接:https://www.luogu.com.cn/problem/P4139

题目描述:定义

,

,求

稳定后的结果(即某一项后不再变化的值)。
输入描述:第一行一个整数 T,表示数据组数;接下来 T 行,每行一个正整数 p。
输出描述:T 行,每行一个整数,表示稳定后的结果。
示例输入:3236
示例输出:014
核心难点:
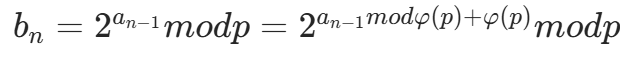
观察序列

,由于

增长极快,当 n 足够大时,

,根据扩展欧拉定理:

而

,因此可递归应用扩展欧拉定理,直到模数 p=1(此时结果为 0)。递归边界为:当 p=1 时,返回 0。
具体递归公式:

其中 f(p) 表示稳定后的结果。
由于 p 可能较大(可达 1e7),直接递归计算每个 p 的欧拉函数会重复计算,因此先预处理 1e7 以内的所有欧拉函数,再进行递归。
#include <iostream>
#include <cstring>
using namespace std;
typedef long long LL;
const int MAXN = 1e7 + 10;
bool st[MAXN]; // 标记是否为合数
int primes[MAXN], cnt; // 存储质数
int phi[MAXN]; // 存储欧拉函数值
// 线性筛(欧拉筛)预处理1~MAXN的欧拉函数
void pre_phi() {
memset(st, false, sizeof st);
memset(phi, 0, sizeof phi);
cnt = 0;
phi[1] = 1;
for (int i = 2; i <= MAXN; ++i) {
if (!st[i]) { // i是质数
primes[++cnt] = i;
phi[i] = i - 1;
}
// 枚举所有已找到的质数,筛掉i*primes[j]
for (int j = 1; 1LL * i * primes[j] <= MAXN; ++j) {
int x = i * primes[j];
st[x] = true;
if (i % primes[j] == 0) { // primes[j]是i的最小质因子
phi[x] = phi[i] * primes[j];
break;
} else { // primes[j]不是i的质因子,i与primes[j]互质
phi[x] = phi[i] * (primes[j] - 1);
}
}
}
}
// 快速幂计算 (a^b) mod p
LL qpow(LL a, LL b, LL p) {
LL ret = 1;
a = a % p;
while (b > 0) {
if (b & 1) {
ret = ret * a % p;
}
a = a * a % p;
b >>= 1;
}
return ret;
}
// 递归计算稳定后的结果
int dfs(int p) {
if (p == 1) {
return 0;
}
// 递归应用扩展欧拉定理
return qpow(2, dfs(phi[p]) + phi[p], p);
}
int main() {
pre_phi(); // 预处理欧拉函数
ios::sync_with_stdio(false);
cin.tie(nullptr);
int T;
cin >> T;
while (T--) {
int p;
cin >> p;
cout << dfs(p) << endl;
}
return 0;
}
,忽略加 φ(m);

。
while (x % i == 0) x /= i 确保除尽当前质因子的所有倍数。欧拉定理与扩展欧拉定理是处理大指数幂取模问题的核心工具,其核心价值在于 “降幂”—— 将无法直接计算的超大指数转化为可计算的小指数。 如果在学习过程中遇到具体题目无法解决,或想了解快速乘、组合数取模等延伸知识点,可以随时留言交流。后续将持续更新数论进阶内容,敬请关注!