

随着AIGC和大模型的浪潮席卷全球,向量数据库作为处理和检索海量非结构化数据的核心引擎,其重要性日益凸显。为了确保数据的多副本容灾和一致性,数据库普遍采用成熟的Raft协议来构建多副本架构,通过Raft协议和高可靠的云盘,数据被复制成三份甚至更多,似乎已经构筑了一套完备的数据的读写和基本的容灾能力,然而,这样的高可用架构真的就万无一失了吗?
当人为的误删除、程序Bug的致命一击发生时,这些“错误”操作也会被忠实地同步到所有副本,导致数据瞬间灰飞烟灭——此时我们才意识到,仅靠多副本远不足够,那么,我们应该如何在海量分片间保证数据的一致性快照?
基于以上痛点,腾讯云NoSQL团队自研了完整的备份恢复功能,解决了分布式架构下数据与元数据的动态一致性难题,构建了一套对业务影响极低的精确时间点备份恢复系统。从功能设计到发布后,整体未发生过一起数据故障和间接引发的宕机故障。 腾讯云NoSQL团队是如何做到这一点的?本文将带你一探究竟。
TencentVDB源自PCG的OLAMA平台,并持续共建开发,该平台的构建的基础架构与众多数据库类似,基于Raft协议来确保数据的多副本容灾和一致性,如下图所示:

如上所示,VDB从数据面将1个collection划分为1-N个shard(分片)放在Worker0-N中对客户直接进行访问服务,每个shard是一个raft组,或者说每个shard是1个leader多个Follower。VDB管理面(Master)是对元数据的管理,采用1Leader+4Follower的方式来确保元数据的可靠性。
按照raft协议的基本逻辑,数据的读写和基本的容灾能力是具备的:

为什么这样的数据可靠性还不够?
上述数据的可靠更多还是偏于机机正常访问为前提下,出现宕机、运维重启、磁盘损坏、文件损坏等可能发生的数据丢失的容灾方法,但在实际运行过程中,还存在以下两类情况:

“备份恢复”成为保障客户数据的最后一道防线。向量数据库早期更聚焦于向量算法检索和工程优化。随着业务需求的快速发展,越来越多的客户将业务标量数据、原始文本内容、图片和视频地址等具备业务含义的数据放入到向量数据库中,以便于通过向量数据库获得更多更直接的非结构化数据处理。
由此客户对于向量数据库的数据可靠性要求更高,对备份恢复的客观诉求变得越发强烈,VDB内核团队基于分布式向量数据库自研了完整的向量数据库备份恢复,在这个过程中相对于传统数据库会有诸多区别和不同的技术挑战,本文将详细展开这些细节分享给大家。
在自研分布式向量数据库中,备份恢复机制面临以下几个关键难点:
与传统数据库不同,自研向量数据库无法直接沿用成熟的开源或商业备份工具,几乎从0设计和构建整套备份恢复流程,并针对向量数据的高维、相似性检索等特性做专门优化。
数据表会被拆分为多个分片(Shard),分散在不同节点上,每个分片又存在多个副本。在备份瞬间,需要确保所有分片及其副本在时序上保持一致,否则可能因数据状态不一致导致数据错乱。
基于默认 BRaft框架的日志中未记录时间戳,导致无法直接基于指定时间点进行恢复。VDB团队通过改写日志格式,引入时间戳来增强能力,但这又会带来新旧版本兼容性升级的挑战,这都将在本文后面逐步展开。
Shard(分片)的分布、副本位置、节点 IP、角色等关键信息均由元数据库统一管理。备份过程中若元数据发生变更(如频繁新建和删除表),需确保元数据与各节点实际数据状态的一致性。而在恢复阶段,需要对元数据中的异常进行处理,由于恢复的机器IP已发生改变,也需处理对节点 IP 元信息进行依赖解耦处理,会进一步增加了实现复杂度。
多节点数据毫秒级一致

当外部发起T0备份时,其核心目标是为恢复T0时刻的数据。然而在分布式环境中,该备份的实际执行会因网络与预处理延迟,导致以下情况:
VDB面对上述客观问题,我们考虑的是通过上次本地快照+Raft日志的方式,确保备份时刻比发起备份的T0时刻更晚,那么就能确保恢复阶段的数据就可以通过回放到T0时刻的日志来确保时序的一致性(这里理解的基础是时钟同步的差距低于ms级)。VDB备份前和备份中会有以下行为:

Tx1是本地磁盘硬链接速度非常快速,然后再对索引数据备份开始时会先fork一份内存,在此期间会短暂阻塞写入,确保Tx1和Tx2之间数据未发生变化。
VDB在恢复到新实例阶段处理手段:
恢复过程禁写:设置特定状态,该阶段禁止外部写入,恢复完成后才开放
先恢复原始(RocksDB)数据:此时恢复出来的原始数据是Tx1,早于T0。
再回复索引数据(Index)数据:此时恢复出来的索引数据是Tx2,前文中提到Tx1-Tx2数据保持一致,所以索引也可以认为是Tx1时刻的索引。
通过Raft日志恢复到T0时刻:根据Master记录的T0时刻,回放Tx1-T0这个时段日志,确保各个节点的即使快照和备份时间不一致,也能最终在毫秒级达成一致。
补充:关于braft框架默认的raft log的改写:
VDB是基于braft框架来完成的,其框架本身提供的raft log并没有标志timestamp信息,而是通过类似序列号的方式来表达的。
所以VDB在完成上述备份过程中之前需要先更改整体的日志格式,而在这个过程中,会引发旧版本日志和新版本日志不兼容的情况,例如在升级过程中节点间传递raft日志,旧版本日志和新版本日志相互不兼容。为了解决这个问题,VDB做了以下处理:

除上述数据一致外,我们还会遇到的问题是,当T0时刻发起备份后,T1时刻才真正开始备份,此时T0到T1之间用户发起了新增表、删除表、添加索引字段、删除库等行为,则会导致元数据不一致,例如:
● 恢复时元数据多了一些新增的表,但数据节点上备份的数据中没有该表
● 恢复时元数据少了一些表,导致无法恢复出来这些数据
除上述数据一致外,我们还会遇到的问题是,当T0时刻发起备份后,T1时刻才真正开始备份,此时T0到T1之间用户发起了新增表、删除表、添加索引字段、删除库等行为,则会导致元数据不一致,例如:
● 恢复时元数据多了一些新增的表,但数据节点上备份的数据中没有该表
● 恢复时元数据少了一些表,导致无法恢复出来这些数据

元数据是否类似数据面一样,通过快照+Raft log回放来实现?
元数据的日志是对表和库的增删改,而该行为是不可发生REDO的,例如建表再发生REDO就会报错,所以还需要采用其它的方式来完成。
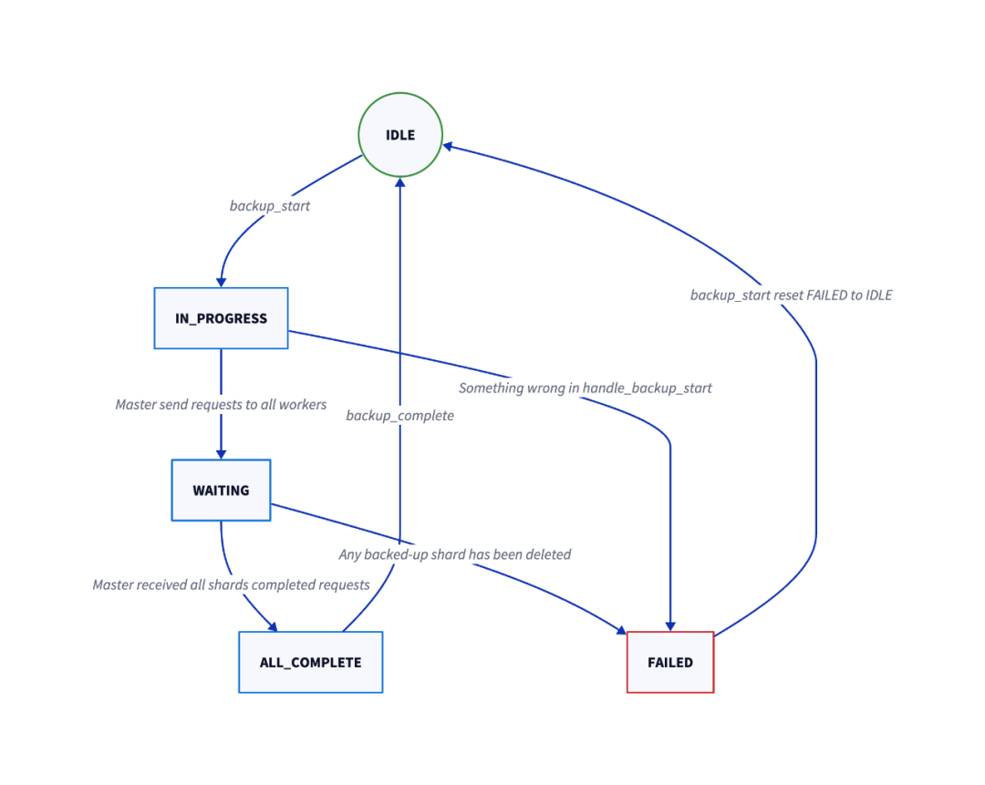
为此VDB先引入了状态机,来控制管理节点(Master)来控制任务处理过程中的信息:

引入上述状态机后,发起备份会第一时间修改状态,此时如果外部发起对表的新增、删除、修改操作会被短期阻塞或拒绝(根据策略来决定),然后将T0时刻的元数据快照并保存,并通知各个数据节点(Worker)开始备份指定的表,进一步将进行如下处理:

在数据备份的过程时,数据和日志正在写入,从内核程序角度会认为写入成功,但操作系统可能尚未刷盘(部分数据还在缓冲区中),此时进行磁盘备份的时候,会导致数据和日志的不完整,例如最后一条日志可能只有一半被刷盘。操作系统的机制无法避免,只能充分利用OS的机制,针对数据和日志做一些特殊处理,使得最终的数据是一致的:
● 数据快照阶段处理:确保数据本身在快照时是被强制刷盘的(fsync),以确保备份的快照文件在那个时刻是完整的。
● 日志实时写入处理:确保日志在备份时刻前的日志都已经被强制刷盘一次,备份时刻T0发起后,可能还会有外部请求写入数据到缓冲区未落盘,导致半条日志的情况,但那些日志是在T0时刻过后的,所以只需要对日志校验部分进行特殊处理,就可以。

VectorDB的备份过程中,主要有3个核心步骤:
● 本地硬链接(含上面提到的数据、索引、日志、元数据),实现本地备份
● 通过云巢团队DBS系统,间接使用CBS盘快照,实现远程备份

因此在备份过程中会几个明显的特点:
关于数据和元数据的一致性,在前面已提到。除此之外,元数据还包含了各个数据节点的IP地址,数据分片和其副本在那个节点上(IP地址),以及其角色,以便于在日常运维和异常宕机时便于容灾处理。然后这一方式使得备份后的元数据在恢复阶段变得麻烦,所以在恢复阶段VDB会采用以下动作去完成一致性和速率提升:
● 按照备份恢复元数据到Master节点
● 数据节点Worker按照1:1恢复到新的数据节点,此时为恢复状态,暂不进行各类心跳处理
● 根据新节点顺序,将元数据的IP地址进行修改,让Master与新的一批Worker进行通信调度
● 每个Woker通过快照恢复到新的CBS盘
● 每个CBS盘上并行装载分片数据到内存,这样充分利用多台机器云盘的最大带宽装载数据

在基于纯自研的分布式数据库备份恢复,从设计到实现发布后,整体未发生过一起数据故障和间接引发的宕机故障,备份和恢复的成功率几乎也是:
今天VDB主要是做到备份时刻的一致性处理,为了更好的支持备份恢复以缩小RPO,需要提供更加强大的备份恢复能力:
