首页
学习
活动
专区
圈层
工具
发布
社区首页 >专栏 >最好的大模型训练、微调教程.PDF

最好的大模型训练、微调教程.PDF

作者头像
Ai学习的老章
发布2025-11-20 12:19:37
发布2025-11-20 12:19:37
270
举报

大家好,我是Ai学习的老章

周末认真看了一个Huggingface上的热门🔥教程

《构建世界级语言模型的实战指南:先进语言模型训练背后的挑战、决策与现实》:https://huggingface.co/spaces/HuggingFaceTB/smol-training-playbook#introduction
《构建世界级语言模型的实战指南:先进语言模型训练背后的挑战、决策与现实》:https://huggingface.co/spaces/HuggingFaceTB/smol-training-playbook#introduction

《构建世界级语言模型的实战指南:先进语言模型训练背后的挑战、决策与现实》:https://huggingface.co/spaces/HuggingFaceTB/smol-training-playbook#introduction

全文几万字,建议时间2-4天,全英

我是配合使用沉浸式翻译阅读的,之前我介绍过

全方位拥抱 DeepSeek,本地部署、AI编程、辅助写作、网页/PDF全文_翻译_

它也有PDF版本:https://huggingfacetb-smol-training-playbook.hf.space/the-smol-training-playbook-the-secrets-to-building-world-class-llms.pdf

我本想翻译,但是即便是网页版全文翻也非常慢,token消耗太多了。

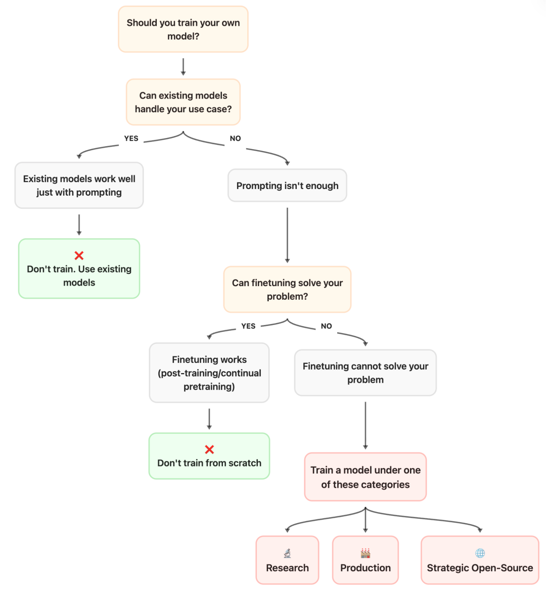
比如仅这个svg配图都花费很多功夫

翻译

通过这个教程,你将学到:

  1. 一个决策流程图(上图所示): 它会引导你系统性地思考,在投入巨额的计算和时间成本之前,你当前的需求是否真的需要从头训练一个模型。或许,简单的提示工程或微调(Finetuning)就足以解决问题。
  2. 训练的三个正当理由: 手册明确指出,从头预训练只适用于三种情况:前沿研究(Research)、特定的生产需求(Production),或是填补战略性的开源空白(Strategic Open-Source)。它会帮你判断你的项目是否属于其中之一。
  3. Hugging Face的真实案例: 它以自身的项目(如Bloom, StarCoder, SmolLM)为例,展示了顶尖团队是如何思考“为什么训练”以及如何找到生态位中的“空白”的。这不仅仅是理论,更是宝贵的实战经验。
  4. 成功的两大“超能力”: 手册最后点明,成功的训练团队最关键的特质是迭代速度和对高质量数据的痴迷,而非其他。

不需要从头到尾逐字阅读这篇博客文章,而且从目前来看,一次性读完整篇文章是不现实的(有点吃力)。

这个教程被结构化为几个独立的部分,可以跳过或单独阅读:

  • 训练指南针:深度探讨是否该自己预训练模型。帮你厘清在烧光风投前必须思考的核心问题,建立系统化的决策框架。这部分偏战略层面,急着看技术细节的可以快速略过。
  • 预训练实战:从消融实验到评估体系,从数据配比到架构选型,从超参调优到训练马拉松——手把手教你搭建预训练配方。无论你是从零开始还是做继续预训练,这套方法论都能套用。
  • 后训练炼金术:把预训练模型的潜力彻底榨干。SFT、DPO、GRPO这些算法怎么玩?模型合并有哪些黑魔法?这些血泪经验都是踩坑踩出来的。
  • 基础设施:预训练是蛋糕胚子,后训练是裱花和樱桃,基础设施就是工业烤箱。它要是罢工,你的烘焙派对立马变火灾现场。GPU拓扑、通信模式、性能瓶颈——这些散落在各处的知识碎片,拼成完整拼图。
本文参与 腾讯云自媒体同步曝光计划,分享自微信公众号。
原始发表:2025-11-03,如有侵权请联系 cloudcommunity@tencent.com 删除

本文分享自 机器学习与统计学 微信公众号,前往查看

如有侵权,请联系 cloudcommunity@tencent.com 删除。

本文参与 腾讯云自媒体同步曝光计划  ,欢迎热爱写作的你一起参与!

评论
登录后参与评论
0 条评论
热度
最新
推荐阅读
领券
问题归档专栏文章快讯文章归档关键词归档开发者手册归档开发者手册 Section 归档