
“架构”这个词被频繁提起,却常常被误解。有人把它等同于代码结构,有人以为它只是高层设计。
其实从技术架构、C4 模型、TOGAF 框架,到互联网时代的企业架构,它们共同构成了我们理解复杂系统的不同层次。
这篇文章试图用一篇文,理清架构的全貌:它的来源、演进、分层,以及企业架构背后更深的思考。
关注腾讯云开发者,一手技术干货提前解锁👇
11/6晚7:30鹅厂面对面直播继续!
关于架构的理解
架构,是对系统的描述。
维基百科的定义是:软件架构是有关软件整体结构与组件的抽象描述,用于指导大型软件系统各个方面的设计。
系统的三大特征表现在架构上就是:横向可并列,纵向可推导,整体可演进。
互联网软件系统总是朝着复杂度增加的方向发展。所以架构的第一目的是控制复杂,使系统朝着可控的方向发展。
1.1 4+1模式
4+1视图由 Philippe Kruchten 提出的对软件工程逻辑架构的描述,目前已经成为事实上的软件结构标准,分别以终端使用者、开发者、系统工程师、软件经理等不同的视角对软件进行描述。如下图所示:

逻辑视图(Logic View):终端使用者的视角,从功能角度来描述不同功能组件的层次关系。
开发视图(Development View):开发者视角下,从实现层面描述不同代码的包、类、库的构成关系。
过程视图(Process View):不同组件之间的行为关系,通常以时序图的形式来表示,有一定的时序延展性。
物理视图(Physical View):部署视图,系统所依托的物理视图。
场景视图(Scenarios):系统所涉及的不同对象之间的关系。通常以用例图的形式来呈现。
基于这5个视角,可以衍生出5种架构模型。场景、功能、实现、过程、部署,一层层的抽象。
1.2 C4模型

C4 模型是由 Simon Brown 在2006年至2011年之间创建,在4+1模型的基础上建立( https://c4model.com/ ),实际上就是以下4个单词的缩写:
上下文 Context:描述的系统与周边系统、人的关系。重点是该系统与外界的关系。这里的外界包含人、以及其他的系统。
容器 Containers:容器是一个功能的单位,是从技术层面来描述,可以是一个服务,也可以是一个技术组件或者一个功能模块。例如一个基金系统会包含交易服务、订单服务、商品服务等。
组件 Components:组件是容器的的组成,组件是对容器的放大,例如商品服务里包含 sku 管理、行情数据、衍生指标等。
代码 Code:这一层次是代码级别,包含接口、类、对象的继承、组合、包含等。
该模型是对一个系统从宏观到微观逐级展开来描述,犹如拿着放大镜从太空看地球一样。
第一层看到的是地球与其星球的环绕、第二层是看到地球上的山川海河,第三层看到的是不同的国家城市,第四层看到的是不同的房子家庭。
C4 模型基于4+1模型,但是也有些差异。如果说4+1重点是横看成岭侧成峰。那 C4 模型则是一窥到底的放大镜。
C4 模型告诉我们,不同抽象层次的关注点、挑战点、问题域都是不同的,站在不同的层次就要思考对应的事情。
高层次是低一层的抽象,低层次是高一层的具化。
高手应该能够识别不同的抽象层次,并且游刃有余地在不同抽象层次之间穿梭。
1.3 TOGAF-4A 架构

业务架构:业务战略,治理,组织和关键业务流程。从企业视角来看,重在价值、信息、协作,关联多部门。
应用架构:要部署的各个应用程序的蓝图,其交互以及与组织核心业务流程的关系。
数据架构:一个组织的逻辑和物理数据资产和数据管理资源的结构。
技术架构:支持部署业务,数据和应用程序服务所需的逻辑软件和硬件功能。这包括IT基础设施,中间件,网络,通信,处理和标准。
TOGAF 认为架构的目的是为了帮助企业实现如下能力:
异构到同构(塑造同构 IT)、事后到事先(塑造规划 IT)、离散到统一(塑造统一 IT)、无序到有序(塑造有序 IT)
1.4 互联网模型
实际上,相对于传统的软件系统,互联网行业发展比较快,业务存活周期比较短,就形成了互联网行业特定的架构描述方式。更多是以业务架构、技术架构、部署架构三种形式呈现。
业务架构:从业务角度描述系统承载的功能集合、领域边界、各组成部分的逻辑关系。区别于技术架构,业务架构图里避免出现技术类的术语,如 DB、MySQL、CMQ、同步、异步、并发等。
技术架构:从技术角度描述系统各组成部件之间的交互关系,技术架构体现的要具有技术特色,例如同步、异步、消息等。
部署架构:从物理角度描述系统的部署分布。
企业架构又是什么?
软件架构解决的是“一个系统”的复杂性问题,但企业的问题往往不止一个系统。
当公司发展到一定规模后,问题不再是“如何设计一个优雅的系统”,而是“如何让数十个系统、上百个流程、数千个员工协同起来工作”。
系统之间的边界、数据之间的流向、部门之间的职责,这些构成了第二层复杂性。
企业架构(Enterprise Architecture, EA) 正是为了应对这种复杂性而生。它从更高层面描述企业的“系统之系统”,让组织在技术、流程与人之间达成长期的一致。
关于企业架构,很多人在工作多年甚至当上架构师以后,还是存在很多的误解。这是因为企业架构本身是一个非常理论化的领域,不同的企业架构师面对不同的企业规模、业务特性,可能都会得出不同的结论。但有一些共性的误解,也许是可以避免的。
误解一:企业架构 = 技术架构。
很多人听到 “架构(architecture)”就联想到技术,什么系统设计、软件平台、模块化、微服务,巴拉巴拉。
这种理解的问题在于范围太窄,实际上EA 的核心不仅是技术,而是人-流程-技术-数据的整体,把企业架构当作大型技术项目的集合,显然忽略了更广的组织难度。
误解二:做图、出模型就是企业架构。
有人认为:只要绘制了 Archimate 模型、建立了元模型、出了一堆架构文档,那就完成了企业架构。
实际上这只是手段,不是终点。真正的企业架构在于用图/模型支持决策、推动组织演进。把“画架构图”当成企业架构目标,是一种形式化误区。
正确做法:关注组织当前面临的问题,问“我们要去哪儿?”、“我们怎样才能到达?”、“我们现在是怎样的?”。架构图只是辅助。
误解三:企业架构只关乎高层战略,不关乎执行/运作层。
有观点认为企业架构是老板/高管的战略工具,而与基层/技术/运维无关。这是错误的,因为企业架构横跨战略、业务、运作、基础设施各层。
真正做好企业架构,既要理解战略层面的方向,也要理解运作如何落实。这意味着企业架构师常常需要走进基层、理解流程、技术、数据是怎样实际运转的。
误解四:企业架构的价值在于“架构模型完善度”或“文档完备性”。
一种常见做法:评价企业架构成熟度、看文档覆盖率/图谱齐全性。
但如果这些指标只是“做给自己看”、或只是“为了出图”,价值有限。真正价值在于是否能支持决策、能推动组织下一步走向。:比起“图画得很漂亮”“模型层次很多”,更重要的是“这些图/模型是否引导了更好决策、是否让组织迈向了更好的状态”。
回过头来,我们再给企业架构做一个定义,或许可以这么表述:
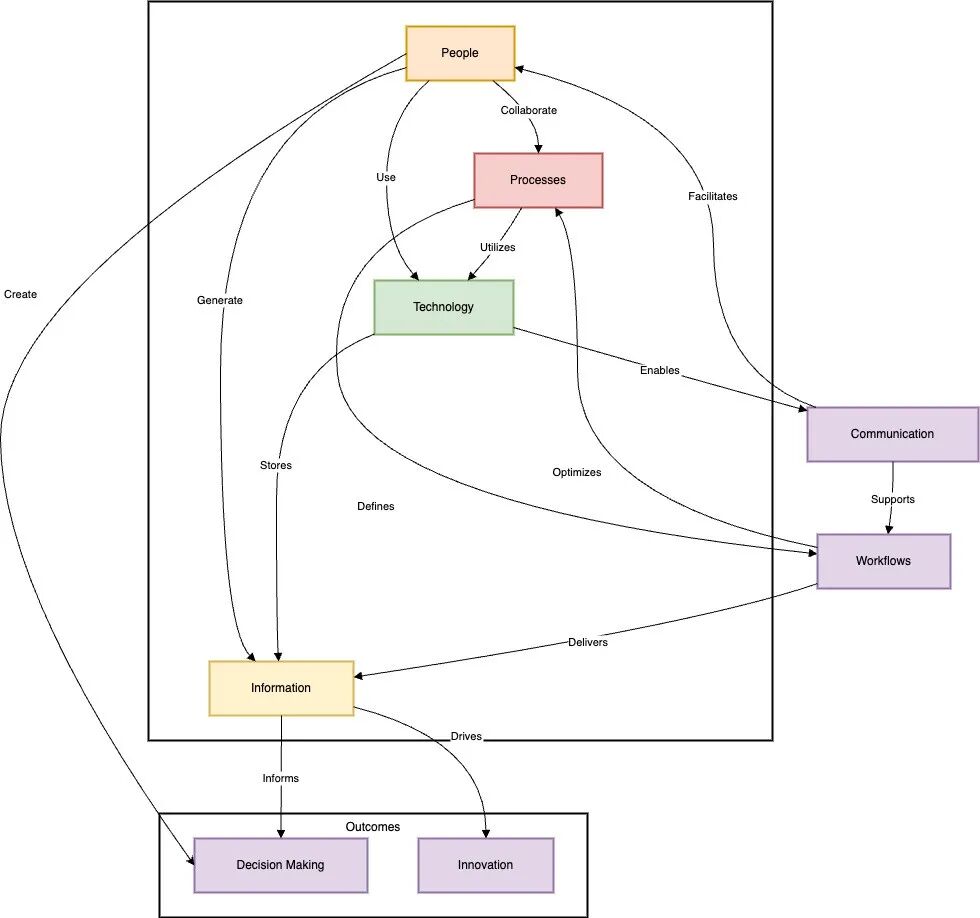
企业架构在组织的人(People)、流程(Processes)、技术(Technology)与信息/数据(Information/Data)之间连结各个点,目的在于帮助组织做出更明智、面向长期的决策——通过绘制“今天是如何运作”的图景,以及引导其迈向“明天可以到达”的状态。

人(People)、流程(Processes)、技术(Technology),是很多企业架构人员经常使用的PPT模型方案,但信息(Information)同样重要,尤其是在国内数字化转型的当下,因为缺少信息互通而造成的信息孤岛效应极大地制约了企业IT能力的发展。
因此,一名优秀的企业架构师,往往在三个层面同时工作:
战略层:用架构方法帮助管理层理解“今天的组织是什么样的”“未来想变成什么样”。
业务层:对业务能力、核心流程进行建模,帮助组织找到瓶颈、优化流程。
技术层:确保信息、数据和系统的设计能支撑战略目标,不成为组织演进的阻力。
企业架构不是一种工具或模型,而是一种“系统思考方式”:它要求你看到全局、理解关系、管理演化。
当架构师成长到一定阶段,真正要理解的不再是某种技术模式,而是系统的边界与组织的边界。
技术只是企业架构的皮,流程和信息才是它的骨。
祝愿每位看到这篇文章的各位,有朝一日都能成为可以去「定义」组织流程的架构师!