
在之前的一篇文章《配置管理:从ITIL,CMMI到DevOps的实践与思考》中,我曾经分析了不同实践体系下对“配置管理”的不同解读。今天,这篇文章主要分享下DevOps体系建设中与CMMI配置管理的碰撞,前者崇尚自动化快速交付,后者强调流程文档合规,这两者到底是水火不容呢,还是最终能够殊途同归?
在写这个章节时,我原本是想找些关于CMMI配置管理的概念,但在查阅资料时候有些新的发现,索性先列出来,再来详细的进行分析,有些变化也印证了我文章后面想表达的内容,
在CMMI 1.3模型中(诞生于2011年,已于 2020年9月底/10月初 正式停止评估),有关配置管理的知识点如下
特定目标 (SG) | 核心目的 | 包含的特定实践 (SP) |
|---|---|---|
SG 1 建立基线 (Establish Baselines)* | 识别配置项并为其建立基线,为后续工作提供一个稳定的基础。 | SP 1.1 识别配置项 SP 1.2 建立配置管理系统 SP 1.3 创建或发布基线 |
SG 2 跟踪与控制变更 (Track and Control Changes)* | 确保对配置项和基线的变更被系统地跟踪和控制,防止混乱。 | SP 2.1 跟踪变更请求 SP 2.2 控制配置项 |
SG 3 建立完整性 (Establish Integrity)* | 确保配置项的完整性和一致性,并通过审计验证基线内容的正确性。 | SP 3.1 建立配置管理记录 SP 3.2 执行配置审计 |

和CMMI1.3相比,CMMI2.0中配置管理稍稍有些变化(特意去查了官方的文档),在开篇的实践目的表述就有不同
更明确地强调“版本控制”和“变更控制”作为配置控制的核心手段,从 CMMI 1.3 到 CMMI 2.0,配置管理的变化体现了从“符合要求(过程)”到“注重价值(实践)”的转变。
CMMI 2.0 配置管理 (CM) 实践列表
实践域 | 实践编号 | 实践描述 |
|---|---|---|
CM | 1.1 | 执行版本控制 |
CM | 2.1 | 识别置于配置管理之下的配置项 |
CM | 2.2 | 建立、使用配置和变更管理系统并保持更新 |
CM | 2.3 | 建立或发布内部使用或交付给客户的基线 |
CM | 2.4 | 管理配置项的变更(包括变更申请、评审、影响分析、实施、确认和通知) |
CM | 2.5 | 建立、使用描述了配置项的记录并保持更新 |
CM | 2.6 | 执行配置审计以维持配置基线、变更和配置管理系统内容的完整性 |
总的来说,CMMI的配置管理就是通过识别、控制、记录和审计等一系列活动,并依托于严格的基线、变更管理以及明确的计划与组织职责,来确保所有工作产品在整个生命周期内的完整性和可追溯性。
如果将上述元素进行拆解,我们可以得到如下的关于配置管理的思维导图,后面会逐步展开详解。

上面我们了解了配置的基本概念,可能有点偏理论,让我们拉回现实。
当我们学到了这些理论,最终实际落地,发现好像缺点什么?感觉都是概念,但是又很细碎和烦碎。然后,按照配置管理计划/变更要求,设计了相应的变更流程,增加了各种角色。配置管理工具这边呢,svn/git也都在用。
最后,大家看到最多的就是类似下面的文档(配置管理计划书,配置审计报告),看上去配置管理的要素(配置项,配置审计)等等也都能对上。


实际执行却不尽如人意,配置管理的核心目标 “完整性和可追溯性“都没达到,流程规范和实际执行完全脱节,出现了如下问题。
那么到底是CMMI配置管理要求不合理?还是什么原因?个人认为,相当多组织的配置管理活动过于“教条”,没有读懂配置管理的内涵,没有想清楚如何落地!只是制定了配置管理规范和流程,匹配了配置管理的概念和要素,没有从研发的角度考虑,配置管理是为了什么,能带来什么好处?如果最后只是一个配置管理执行记录的文档,我想没有哪个研发团队会乐意去做,对于他们而言,这是个没什么用的“额外负担”。
那么让让我们把视角拉回到研发工程领域,特别在持续交付实践中,一般提到配置管理就会想到配置管理工具ansible, puppet,或者与之对应的概念就是版本控制,依赖管理等。即使是在主流的DevOps工具平台,也很难见到“配置管理” 这个名词,即使看到,也是另外一个含义CMDB。
那么配置管理对于持续交付就不重要了吗?不然,相反它是持续交付的第一步,是基石!
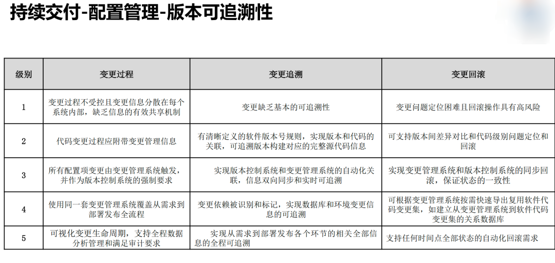
在DevOps成熟度评估中,在【持续交付】这个大项上,也划分出了【配置管理】这个子项,更多是从版本控制,分支管理,构建管理,依赖管理,变更回滚等实践展开。


在乔梁老师的《持续交付2.0 业务引领的DevOps精要》一书中,也对配置管理的范围,进行了明确的划分。其中,隐约中你可能发现了CMMI配置管理中三库(开发库,受控库,产品库)的影子。在DevOps体系里,我们更多称之为“制品晋级”,构建产物一个个过“门禁”,从“不稳定”到“相对稳定”再到可以发布的状态,不就契合了三库的含义。

持续交付2.0 业务引领的DevOps精要
回到CMMI配置管理中的“配置项”的概念,配置项主要包含需求,代码,交付物,构建工具等。对照上图,持续交付过程关联的对象不正是CMMI配置管理要求的吗?
另一方面,上面的DevOps成熟度评估表中,提到了“版本可追溯性”,这和配置管理的核心目标 “完整性和可追溯性”,也完全契合。只是前者是从研发工程化实践的角度去阐述这一主张。
回到配置管理的初衷,和 “标准工业产品” 相比,软件开发尤其特殊性和复杂性。
因此 “控制变更”变得极其重要。每次代码变更都会经历一个复杂流程才能发布,包括构建、测试,代码检查,部署等。而DevOps持续交付正是通过“自动化手段”将一个配置项转化成另外一个配置项,并且自动化记录并保存它们之间的关系。
如果把“配置项”比做生产原材料,持续交付比做工厂流水线,需要记录每个环节的变化,以保证问题可以被快速定位识别。这样比喻,是不是CMMI配置管理实践就更加具像化了!

通过上面的知识的分解,你是否找到点感觉了?配置管理其实也可以更加生动形象的通过自动化手段实现。
要实现自动化,其实也面临一个问题,那就是规范化,这里就涉及到了CMMI配置管理中关于配置项的命名规则。

这里,我想表达的是,对于较大的组织来说,往往具备了一定的规则,只是可能团队A,团队B,团队C之间都有差异,对于这样的组织,本身配置管理就是个“极其细致且费功夫的活”,人为还搞出来很多差异,配置管理实践就会难上加难。
我的建议就是”先建立秩序,再谈改进“。命名规范只是个标准问题,没有谁对谁错。那么就抛开争议,先建立秩序,通过自动化/半自动化方式固化流程,收集数据,看看大家都是什么情况,为什么执行不一致,再来谈如何改进。
通过上面的理论和实践拆解分析,就可以映射出来配置管理的全场景要素。
配置管理的改进,本质上也是DevOps持续交付的改进,帮助组织更进一步的建立标准的工作规范,殊途同归!

配置管理核心思想是“控制变更,保证完整性和可追溯性”,但在不同的行业,不同的标准下,要求会略有不同。
综上所述,配置管理是个“鲜活”的研发实践,不是“死板”的概念理论,更不是为了“配置管理”而设计的各种文档。它应该体现在实践研发的工具平台上,融入研发的持续交付活动中,客观反映研发执行。CMMI2.0及最新的V3.0版本里,配置管理的实践变化也反映了这一点,提到了拥抱敏捷,拥抱DevSecOps。
如下所示,回顾上面的概念和原理,以“版本”为中心建立数据关联与追溯体系,建立DevOps的“骨架基础”,那么CMMI配置管理的要求就可以融入“研发流程”进行落地。

另外,关于“配置管理”与“团队架构”的关系,在实践中也很重要,直接影响具体执行。由于篇幅原因,后续有时间专题介绍。