存储货物或供旅客住宿的地方,可引申为仓库、中转站。例如酒店,在古时候叫客栈,是供旅客休息的地方,旅客可以进客栈休息,休息完毕后就离开客栈

类名 | Stack |
|---|---|
构造方法 | Stack():创建Stack对象 |
成员方法 | 1. public boolean isEmpty():判断栈是否为空,是返回true,否返回false2. public int size():获取栈中元素的个数3. public T pop():弹出栈元素4. public void push(T t):向栈中压入元素t |
成员变量 | 1. private Node head:记录首节点2. private int N:当前栈的元素个数 |
成员内部类 | private class Node:节点类 |
package com.renexdemo.linear;
import java.util.Iterator;
public class Stack<T> implements Iterable<T> {
private Node head;
private int N;
// 节点类
private static class Node<T>{
public T item;// 存储元素
public Node next;// 指向下一个节点
public Node(T item, Node next) {
this.item = item;
this.next = next;
}
}
// 初始化栈
public Stack() {
this.head = new Node(null,null);
this.N = 0;
}
// 判断栈是否为空
public boolean isEmpty(){
return N == 0;
}
// 获得栈中的数量
public int size(){
return N;
}
// 压栈
public void push(T t){
// 找到首节点指向的第一个节点
Node oldNode = head.next;
// 创建新节点
Node<T> newNode = new Node<>(t, null);
// 让首节点指向新节点
head.next = newNode;
// 让新节点指向原来的第一个节点
newNode.next = oldNode;
// 元素个数+1
N++;
}
// 弹栈
public T pop(){
// 找到首节点指向的第一个节点
Node oldFirst = head.next;
if (oldFirst == null){
return null;
}
// 让首节点指向原来第一个节点的下一个节点
head.next=oldFirst.next;
// 元素个数-1
N--;
return (T) oldFirst.item;
}
@Override
public Iterator<T> iterator() {
return new SIterator();
}
private class SIterator implements Iterator{
private Node n;
public SIterator() {
this.n = head;
}
@Override
public boolean hasNext() {
return n.next != null;
}
@Override
public Object next() {
n = n.next;
return n.item;
}
}
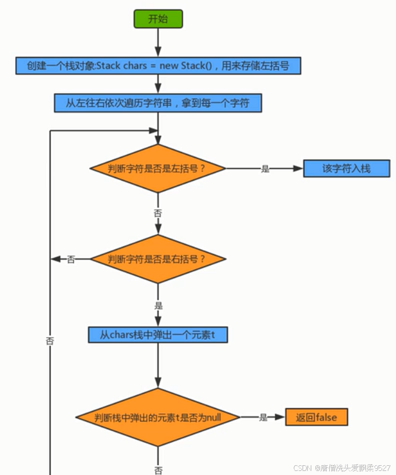
}给定一个字符串,里边可能包含"()"小括号和其他字符,请编写程序检查该字符串中的小括号是否成对出现
例如:
"(上海)(长安)":正确匹配;
"上海((长安))":正确匹配;
"上海(长安(北京)(深圳)南京)":正确匹配;
"上海(长安))":错误匹配;
"(上海(长安)":错误匹配;

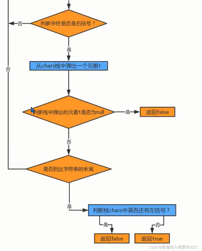
// 判断str中的括号是否匹配
public static boolean isMatch(String str){
// 1. 创建栈对象,用来存储左括号
Stack<String> chars = new Stack<>();
// 2. 从左往右遍历字符串
for (int i = 0; i < str.length(); i++) {
String currChar = str.charAt(i) + "";
// 3. 判断当前字符是否为左括号,如果是,则把字符放入到栈中
if (currChar.equals("(")){
chars.push(currChar);
}else if (currChar.equals(")")){
// 4. 继续判断当前字符是否是有括号,
// 如果是,则从栈中弹出一个左括号,并判断弹出的结果是否为null
// 如果为null证明没有匹配的左括号,如果不为null,则存在匹配的左括号
String pop = chars.pop();
if (pop == null){
return false;
}
}
}
// 5. 判断栈中还有没有剩余的左括号,如果有,则证明括号不匹配
if (chars.size() == 0){
return true;
}else {
return false;
}
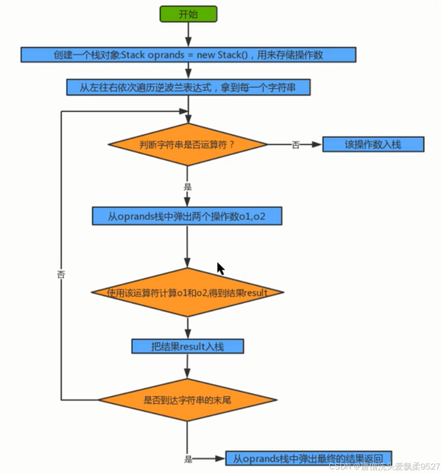
} 中缀表达式就是我们平常生活中使用的表达式,例如:1+3*2,2,2-(1+3)等等,中缀表达式的特点是:二元运算符总是置于两个操作数中间。
中缀表达式是人们最喜欢的表达式方式,因为简单、易懂。但是对于计算机来说就不是这样了,因为中缀表达式的运算顺序不具有规律性,不同的运算符具有不同的优先级,如果计算机执行中缀表达式,需要解析表达式语义,做大量的优先级相关操作
逆波兰表达式是 波兰逻辑学家j · 卢卡西维兹(J · Lukasewicz) 于1929年首先提出的一种表达式的表示方法,后缀表达式的特点:运算符总是放在跟它相关的操作数之后
中缀表达式 | 逆波兰表达式 |
|---|---|
a+b | ab+ |
a+(b-c) | abc-+ |
a+(b-c)*d | abc-d*+ |
a*(b-c)+d | abc-*d+ |
给定一个只包含加减乘除四种运算的逆波兰表达式的数组表示方式,求出该逆波兰表达式的结果

// 执行逆波兰表达式
public static int caculote(String[] notaion){
// 1. 定义一个栈,用来存储操作数
Stack<Integer> oprands = new Stack<>();
// 2. 从左往右遍历逆波兰表达式,得到每一个元素
for (int i = 0; i < notaion.length; i++) {
String curr = notaion[i];
Integer o1,o2,result;
// 3. 判断当前元素是运算符还是操作数
switch (curr){
// 4. 运算符,从栈中弹出两个操作数,完成运算,运算玩的结果压入到栈中
case "+":
o1 = oprands.pop();
o2 = oprands.pop();
result = o2 + o1;
oprands.push(result);
break;
case "-":
o1 = oprands.pop();
o2 = oprands.pop();
result = o2 - o1;
oprands.push(result);
break;
case "*":
o1 = oprands.pop();
o2 = oprands.pop();
result = o2 * o1;
oprands.push(result);
break;
case "/":
o1 = oprands.pop();
o2 = oprands.pop();
result = o2 / o1;
oprands.push(result);
break;
default:
// 5. 操作数,把该操作数放入到栈中
oprands.push(Integer.parseInt(curr));
break;
}
}
// 6. 得到栈中最后一个元素,就是逆波兰表达式的结果
int reulst = oprands.pop();
return reulst;
}当做进行运算符计算时,由于栈是先进后出类型。
所以弹出两个元素,不能是第一个弹出的元素对第二个元素进行运算。
例如:{17,16}
常见,常用的数据结构,同样也比较好实现,可以在许多的业务场景中见到类似的模式,分析这种结构后可以提高一定的见解。