谢邀,脑电一个芯片都买不起AD12XX的几百一块,一个AD7232才20快,我就在想,EEG和ECG有什么不同,是不是可以使用便宜的芯片测量?
那就需要知道信号的不一样之处。
脑电信号和心电信号都是身体上两点的电压差,它们都是生物电信号。脑电信号是脑部神经细胞活动时所产生的生物电信号,而心电信号则反映人体心脏情况的小信号。
这两种信号都非常微弱,频率范围也相似。脑电信号幅度非常微弱,频率范围0.5~50Hz,一般头皮脑电信号只有50μV左右2。而心电信号通常它的幅度在0.05 一5mV 之间,频率范围一般为0.05~l00Hz,并且能量主要集中在0.25~35Hz 45。
与心脏相比,大脑更复杂,各种大脑皮层神经细胞所发出的波形互相层层相叠合并,综合很难分辨病变的部位性质, 而睡眠时的脑电波相对简单些, 频率也变慢.脑外伤昏迷后的脑电波就更简单,频率也更慢些. 而癫痫病所发出的波形具有突变性.与没有规律性. 最明显的波形是眼睛活动的波形较明显.部位在大脑的后侧. 另外,脑电波很微弱,放大位数要比心电大. 人身体里面放电量最大的是肌肉.其次是心脏,最后是脑电. 因此, 身体的任部位稍微一动就会影响到脑电波的准确性. 特别是肢体动作. 肌电波就会混入脑电图中去.
明白了!脑电信号更加的微弱,所以这个成本就会更高,大师我悟了。

AD8232是一款用于ECG及其他生物电测量应用的集成信号调理模块。该器件设计用于在具有运动或远程电极放置产生的噪声的情况下提取、放大及过滤微弱的生物电信号。设计使得超低功耗模数转换器(ADC)或嵌入式微控制器能够轻松地采集输出信号。
AD8232采用双极点高通滤波器来消除运动伪像和电极半电池电位。该滤波器与仪表放大器结构紧密耦合,可实现单级高增益及高通滤波,从而节约了空间和成本。







这些是一些基本的设计
右腿驱动是为了消除共模干扰,减少50Hz或60Hz的工频干扰,通常选择离心脏最远的右腿(一般人心脏在左边)。

右腿驱动电路可以简化为下面框图,Vi_cm是输入的共模电压,Vf_cm是反馈回来的电压,Vsum_cm是输入和反馈求和后的电压,Vo_cm是输出的电压,前置仪表放大器对于共模信号而言放大倍数A=1,右腿驱动电路的放大倍数大约几十倍,是反向比例放大。
总结来说就是,提取出共模电压,对其进行反向放大,再反馈回人体,人体共模信号叠加这个反向放大的共模信号后就会被抑制。
共模电压是什么意思
共模电压(common mode voltage):在每一导体和所规定的参照点之间(往往是大地)出现的相量电压的平均值。或者说同时加在电压表两测量端和规定公共端之间的那部分输入电压的三分之一,即(Va+Vb+Vc)/3。
形态
电压电流的变化通过导线传输时有二种形态,我们将此称做“共模"和"差模"。设备的电源线,电话等的通信线,与其它设备或外围设备相互交换的通讯线路,至少有两根导线,这两根导线作为往返线路输送电力或信号。但在这两根导线之外通常还有第三导体,这就是"地线"。干扰电压和电流分为两种:一种是两根导线分别做为往返线路传输另一种是两根导线做去路,地线做返回路传输。前者叫"差模",后者叫"共模"。

如果是设计电路的话,看这个就好了

不出意料的是,这个东西也是有仪表放大器,看一些关心的参数就行
其实这个东西就是一个精密的集成运放前端。

芯片是很小的,只有贴片封装

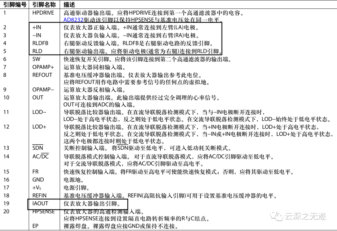
需要连接的引脚就是这些

自有噪音,不好去除

脉冲响应

有的是红色,还有是紫色

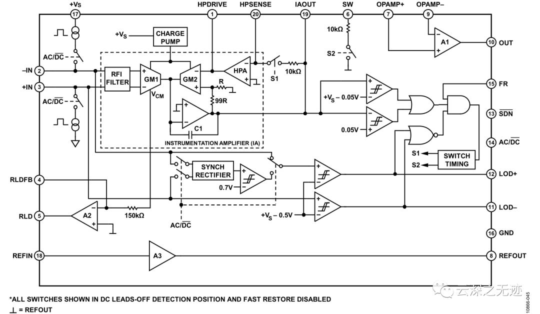
内部原理图,给你放大器的原理图你能不能搭建一个出来捏
AD8232是一款集成前端,适用于对心脏生物电信号进行信号调理来进行心率监护。它内置一个专用仪表放大器(IA)、一个运算放大器(A1)、一个右腿驱动放大器(A2)和一个中间电源电压基准电压缓冲器(A3)。
AD8232集成专用仪表放大器,可放大ECG信号,同时抑制的电极半电池电位。这是通过间接电流反馈架构实现的,与传统方案相比,该架构还能减小尺寸和降低功耗。
仪表放大器由两个匹配良好的跨导放大器(GM1和GM2)、隔直放大器(HPA)和一个由C1和一个运算放大器构成的积分器组成。跨导放大器GM1产生一个与其输入电压成比例的电流。达到反馈要求时,跨导放大器GM2的输入端上即会出现大小相等的电压,从而匹配GM1产生的电流。这种差异会产生误差电流,该电流由电容C1进行积分。所得到的电压出现在仪表放大器的输出端。
该放大器的反馈由GM2通过两个独立的路径施加:两个电阻对输出信号进行分频,以设置100的总增益,而隔直放大器则对与基准电平的任何偏差进行积分。因此,GM1输入端上高达±300 mV的直流失调会以相同幅度但相位相反的方式出现在GM2的输入端,始终不会导致目标信号出现饱和。
为了增大仪表放大器的共模电压范围,一个电荷泵对两个跨导放大器的电源电压进行升压。这样可以进一步防止该放大器在有大共模信号的情况下(如线路干扰)出现饱和。电荷泵采用内部振荡器工作,后者频率设置为500 kHz左右。
里面的通用运算放大器(A1)是一种轨到轨器件,可用于提供低通滤波和额外增益。
右腿驱动(RLD)放大器使仪表放大器输入端上的共模信号反相。当右腿驱动输出电流注入对象时,它会抵消共模电压变化,从而改善系统的共模抑制性能。
仪表放大器输入端上的共模信号从跨导放大器GM1获得。然后,通过一个150 kΩ电阻连接到A2的反相输入端。可在RLD FB和RLD引脚之间连接一个电容来构建一个积分器。从1 nF电容开始比较好,此时交越频率约为1 kHz(放大器具有反相单位增益时的频率)。这种配置可以在50 Hz至60 Hz的频率范围内产生约26 dB的开环增益来提供共模线路抑制。电容值越大,交越频率就越小,因此可用于抑制的增益就越小,进而会导致线路噪声增加。电容值越小,则交越频率就越大,因此增益会越大。不利的一面是较高的增益会导致系统不稳定,从而使右腿放大器的输出饱和。
请注意,使用此放大器驱动电极时,应在输出端串联一个电阻,将电流始终限制在10 uA以下,甚至故障条件下也应如此。例如,假设电源为3.0 V,考虑到元件和电源的变化,则该电阻应大于330 kΩ。

右腿驱动器电路的典型配置
在双电极配置中,可使用RLD通过10 MΩ电阻偏置输入,如“导联脱落检测”部分所述。若未使用RLD,则建议通过直接连接RLDFB至RLD,将A2配置为跟随器。
大概就是这样。
总结一下,仪表放大器和轨到轨的巧妙结合了。

直接出图

记得给心电模块一个高电平


引脚连接
我觉得这个设计来捕获脑电是OK的!
void setup() {
// initialize the serial communication:
Serial.begin(9600);
pinMode(10, INPUT); // Setup for leads off detection LO +
pinMode(11, INPUT); // Setup for leads off detection LO -
}
void loop() {
if((digitalRead(10) == 1)||(digitalRead(11) == 1)){
Serial.println('!');
}
else{
// send the value of analog input 0:
Serial.println(analogRead(A0));
}
//Wait for a bit to keep serial data from saturating
delay(1);
}