




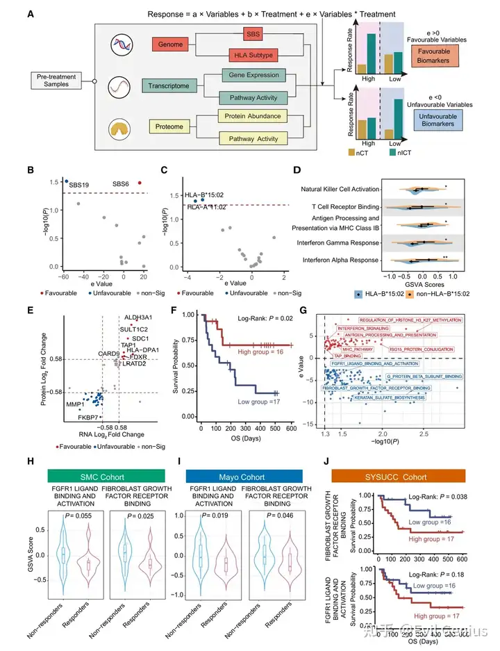
生态型 | 特征 | 关键细胞群 | 对nICT反应 |
|---|---|---|---|
EC1 | 免疫活化型 | CD8.C10.Trm(ITGAE)组织驻留T细胞、CD8.C13.Tc(GZMH)细胞毒性T细胞、耗竭T细胞亚群、效应B细胞 | 显著获益(p=0.026) |
EC2 | TLS免疫型 | 多种B细胞群,BCR和MHC-II信号通路上调,TLS信号富集 | 中等反应 |
EC3 | 促血管生成型 | 血管生成相关髓系细胞:Mo.C07(VEGFA)、Neu.C05(IL1B) | 中等反应 |
EC4 | ECM组织型 | ECM形成和TGF-β信号通路相关细胞状态 | 中等反应 |
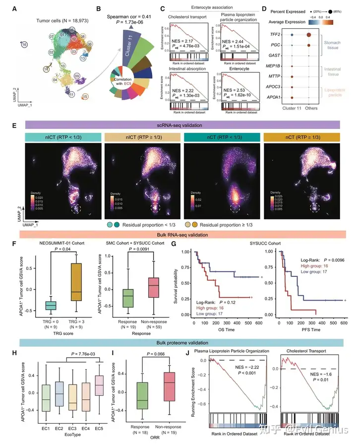
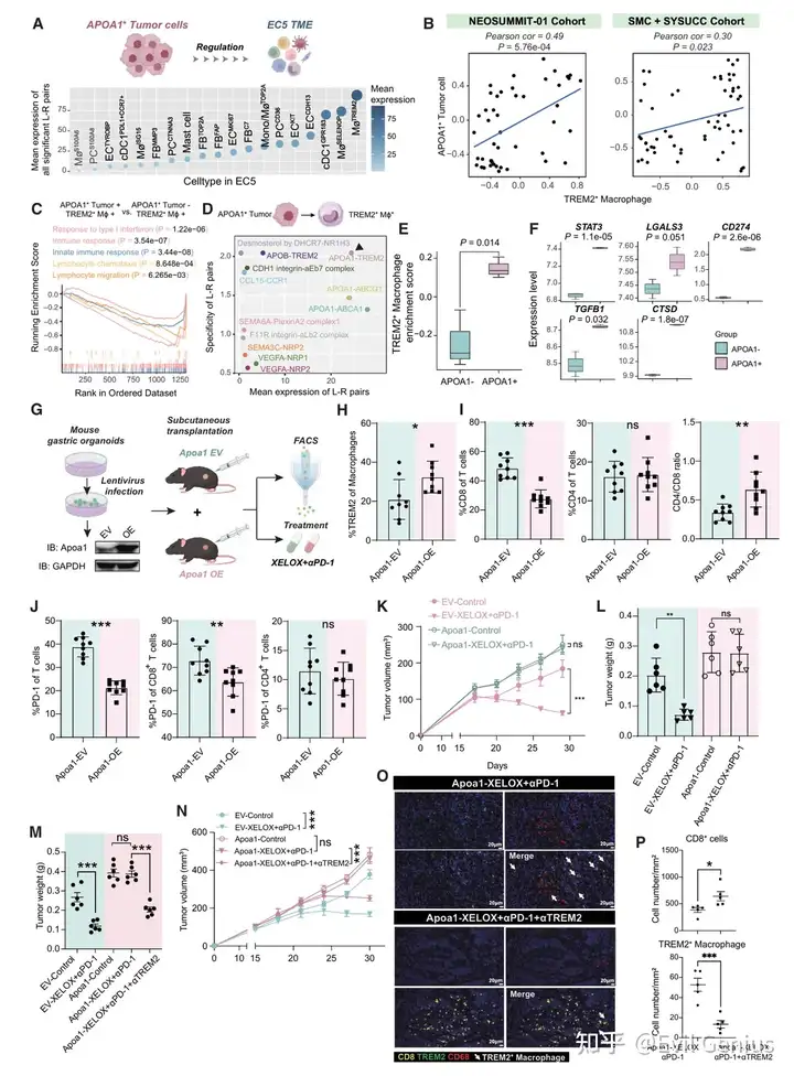
EC5 | 代谢型TME | 脂质相关Mo.C06(TREM2)、免疫抑制性PDL1+DC、成纤维细胞;ECM、脂蛋白颗粒应答、胆固醇外流通路活化 | 无反应(p=0.59) |




亚型 | 特征 | 分子事件 | 治疗策略建议 |
|---|---|---|---|
MOS1 | 免疫富集型 | T细胞活化、TLS形成、血管正常化 | nICT单独治疗可能足够 |
MOS2 | 免疫荒漠型 | 药物代谢通路活化(AKR家族蛋白高表达) | 联合AKR蛋白抑制剂增强化疗免疫增强效应 |
MOS3 | APOA1富集型 | APOA1高表达,NR5A2活化 | 靶向NR5A2为潜在治疗策略 |




原创声明:本文系作者授权腾讯云开发者社区发表,未经许可,不得转载。
如有侵权,请联系 cloudcommunity@tencent.com 删除。
原创声明:本文系作者授权腾讯云开发者社区发表,未经许可,不得转载。
如有侵权,请联系 cloudcommunity@tencent.com 删除。