



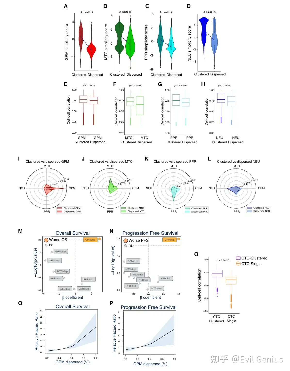
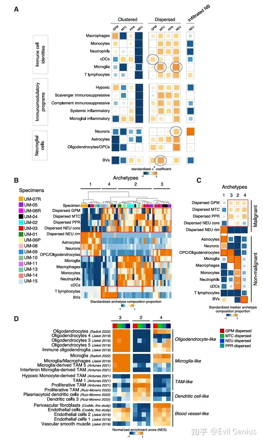
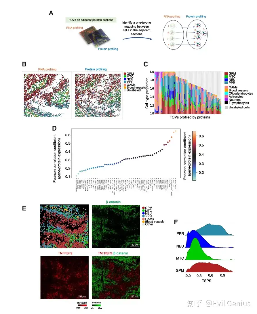
PAN(假栅栏区)集群:强烈表达缺氧应答基因。 非PAN集群:高表达活性氧应答及细胞外基质/粘附基因。

集群NEU:特异性上调细胞粘附分子和胶质祖细胞标志物,表明它们维持着一定的组织结构。 分散NEU:特异性激活生存应激基因和迁移程序,提示它们处于一种更具移动性和应激响应的状态。









原创声明:本文系作者授权腾讯云开发者社区发表,未经许可,不得转载。
如有侵权,请联系 cloudcommunity@tencent.com 删除。
原创声明:本文系作者授权腾讯云开发者社区发表,未经许可,不得转载。
如有侵权,请联系 cloudcommunity@tencent.com 删除。