




特征 | 健康状态 | 疾病状态(如牙周炎) |
|---|---|---|
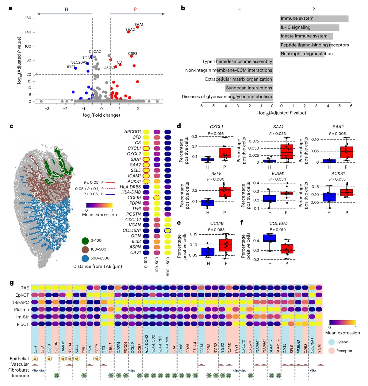
中性粒细胞区 | 存在,数量较少 | 细胞数量大幅增加,向深层浸润 |
T-B-APC区 | 存在,范围较浅 | 向深层延伸,细胞组成更复杂 |
浆细胞区 | 无明确聚集,细胞分散在结缔组织中 | 明显形成结构化聚集区 |
深层结缔组织 | 主要为纤维血管组织,免疫细胞稀少 | 出现免疫-基质混合微环境(Im-Str) |

距离分区 | 关键表达基因 | 推断功能 |
|---|---|---|
近端(0–100 μm) | SELE、ICAM1(黏附分子);CXCL1/2、SAA1/2(趋化/急性期蛋白) | 协同TAE强化先天免疫应答,促进中性粒细胞募集与黏附 |
中段(100–500 μm) | HLA-DRB5/DMB(抗原呈递);CCL19(三级淋巴结构形成) | 支持淋巴聚集区形成,参与适应性免疫启动 |
远端(500–1500 μm) | CXCL12(免疫细胞趋化因子) | 募集远端免疫细胞,维持免疫细胞稳态分布 |
免疫分区 | 关键配体-受体对 | 功能意义 |
|---|---|---|
TAE区 | CSF3–CSF3R、SAA1–FPR1 | 驱动中性粒细胞募集与活化 |
T-B-APC区 | CD274–PDCD1、CCL19–CCR7、CXCL12–CXCR4; HLA-DR–CD4、CD28/CD80–CTLA4 | 促进三级淋巴结构形成、抗原呈递与共刺激信号 |
浆细胞区 | SLAMF7(自分泌/旁分泌信号) | 维持浆细胞存活与功能 |




原创声明:本文系作者授权腾讯云开发者社区发表,未经许可,不得转载。
如有侵权,请联系 cloudcommunity@tencent.com 删除。
原创声明:本文系作者授权腾讯云开发者社区发表,未经许可,不得转载。
如有侵权,请联系 cloudcommunity@tencent.com 删除。