
先问你一个问题:你们公司的主数据项目,做成了吗?
最近和几位企业数据负责人交流,听到最多的抱怨是:
·老板说要做主数据管理,预算也批了,但团队根本不知道从哪下手;
·项目启动半年了,光是和各部门讨论"客户编码到底该怎么定"就开了十几次会,还没达成共识;
·系统终于上线了,结果发现数据还是乱的,ERP里的供应商信息和采购系统对不上,钱好像白花了;
·平台建完就没人管了,数据质量越来越差,最后又回到了老路。
听着是不是很熟?
说实话,主数据项目是我见过"失败率最高"的数据治理项目之一。不是因为技术不行,而是因为大家把它当成了一个纯技术项目,忽略了组织、流程、运营这些更关键的因素。
我做数据管理咨询这么多年,服务过几十家企业的主数据项目,发现那些真正做成功的,都踩对了关键节点。今天我就把这套经过实践验证的方法分享给你,看完你就知道主数据项目该怎么一步步落地了。
在讲方法之前,我们先聊聊为什么主数据项目这么难。
不做的后果,比你想的严重
我接触过一家制造业集团,他们在做系统集成时发现,同一个物料在不同分公司有27种不同的编码和描述。结果呢?采购部门买错了型号,生产线被迫停工,损失直接过百万。
这还不是最惨的。更普遍的情况是:因为数据标准不统一,企业每年会产生15%-20%的隐性运营成本损失。
这个数字怎么来的?你算算看:
·业务人员每天花多少时间在"数据对账"上?
·IT团队接到多少"为什么数据对不上"的需求?
·决策层拿到的报表前后矛盾,多少决策因为不敢下?
·新系统上线时,数据迁移和清洗花了多少钱?
你懂我意思吗?数据不统一,表面上看只是"有点乱",实际上是在每天、每个环节都在流血。
做好了,价值立竿见影
那如果主数据管理做好了呢?我用几个真实案例告诉你:
某零售企业建立主数据平台后,新增一个供应商的时间从原来的"各系统分别录入2天"缩短到"平台统一创建1小时",效率提升了16倍。
某化工企业完成主数据治理后,财务月结时间从15天压缩到3天,时间节省了80%。为什么?因为不再需要花大量时间核对各系统的数据差异。
更重要的是,项目建设周期平均能缩短40%。有了统一的主数据标准,各业务系统的开发和对接变得简单了,不用再为"这个字段到底该从哪个系统取"扯皮。
你看,这些数字都是真实的。主数据管理做好了,带来的价值不是"数据更干净了"这种虚的东西,而是实实在在的效率提升、成本下降、风险减少。这才是老板最关心的。
说白了,主数据管理不是一个可做可不做的"锦上添花"项目,而是企业数字化转型的基础工程。地基打不好,上面建什么都是危楼。
那要怎么做?根据我服务过的几十个项目经验,我把主数据项目建设总结成四个阶段。每个阶段我只讲最关键的动作,和最容易踩的坑。
第一阶段:摸清家底——别急着建平台,先搞清楚你的数据长什么样
很多企业上来就想建平台、定标准,这是大忌。你得先搞清楚现在的数据到底是个什么状态。
核心动作1:识别你的主数据有哪些
不是所有数据都是主数据。判断标准很简单,看四个特征:
·共享性:是否在两个及以上系统间共享?
·唯一性:是否具备全局唯一性?
·有效性:是否有实际业务使用意义?
·稳定性:是否相对稳定?
举个例子:
·客户、供应商、物料、组织人员 → 符合所有条件,是主数据
·交易订单、付款记录 → 变动频繁,不是主数据
我见过一家企业,把"交易订单"也当成主数据管起来,结果主数据平台的数据量爆炸式增长,性能直接崩了。为什么?因为订单数据不符合"稳定性"特征,每天都有大量新增,根本不适合用主数据管理。
核心动作2:梳理主数据的"权责矩阵"
这是我认为现状调研阶段最关键的一项工作。你得搞清楚:每类主数据,在各个系统中,谁负责创建(C)、谁消费使用(U)、谁负责传输(T)。
我给你看个实际案例:
主数据类型 | 主数据平台 | ERP | OA | HR系统 | CRM | 采购系统 |
|---|---|---|---|---|---|---|
组织信息 | T | U | U | C | U | U |
物料信息 | T | C | U | U | U | U |
客户信息 | T | U | U | U | C | U |
供应商信息 | T | U | U | U | U | C |
这张表清晰地告诉你:组织信息由HR系统创建,其他系统从主数据平台获取;物料信息由ERP创建,客户信息由CRM创建......
为什么这张表这么重要?因为它能避免后续扯皮。
我服务过一家企业,项目推进到一半,销售部门和财务部门为了"客户信息到底该谁维护"吵了三个月,最后项目差点黄了。如果一开始就把权责矩阵定清楚,这种扯皮根本不会发生。
最容易踩的坑:盘点不彻底,遗漏了关键主数据
有家企业最开始只识别了客户、供应商、物料三类主数据,结果项目做到一半发现"项目信息"也需要统一管理,但架构已经定型了,改起来特别麻烦。
建议:调研阶段要拉上所有业务部门,宁可多识别几类,也别遗漏了关键数据。
第二阶段:定规矩——没有标准,再好的平台也是数据垃圾堆
摸清家底后,就要开始"定规矩"了。这个阶段我只讲两个最关键的规范:
关键规范1:编码规范——给每个主数据一个"身份证号"
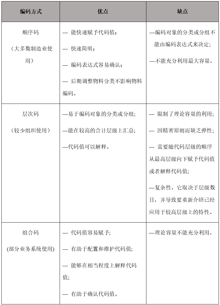
编码规则有三种常见方式:顺序码、层次码、组合码。

用过来人的经验告诉你:顺序码最省事。为什么?
我见过一家企业,最开始用层次码,物料编码是"110101"(大类11-中类01-小类01)。结果两年后业务调整,物料分类从3级改成4级,所有编码都得重新定义,牵扯到的系统改造成本高达几百万。
如果当初用顺序码(C00001、C00002...),这个问题根本不存在。因为顺序码不依赖业务属性,业务怎么变都不影响。
制定编码规范时,记住三个原则:
·唯一性:每个编码唯一对应一个数据
·永久性:编码一旦赋予则永久有效,即使数据失效也不能给别的对象用
·可扩展性:预留足够容量,别搞个5位编码,没两年就不够用了

关键规范2:流程规范——主数据的"生老病死"
主数据也有生命周期,你得定好每个环节的规则。我重点讲讲变更流程,因为这是最容易出问题的地方。
我服务过一家企业,一个业务人员随手把供应商的"信用额度"从100万改成了1000万,结果财务部门根本不知道,直接按新额度放款。后来发现是误操作,但钱已经放出去了,损失几十万。
如果有变更流程呢?规定"信用额度"这种关键字段的变更必须经过财务部门审批,这种问题就不会发生。
所以,流程规范要明确:
·新建流程:谁能申请创建?谁来审批?审批通过后多久同步到各系统?
·变更流程:哪些字段可以随便改?哪些字段改动需要审批?谁来评估变更影响?
·失效流程:什么情况下可以让数据失效?失效后历史数据怎么处理?

这些流程看着繁琐,但恰恰是保证数据质量的关键。
我见过最可惜的情况:平台建得挺好,就是没有明确的流程规范,最后变成了"公共数据垃圾堆",谁都能改、谁都不负责。
最容易踩的坑:标准制定时,业务部门不参与
有家企业的主数据标准是IT部门关起门来定的,结果业务部门根本不认。物料分类定了12级,业务人员记不住,采购申请时随便选一个,分类准确率不到30%。
后来重新拉上研发、采购、财务部门一起设计,优化成4级结构,准确率直接提升到98%以上。
记住:主数据标准的制定,主导方必须是业务部门,IT只是赋能者。
第三阶段:搭平台——数据清洗比平台建设更关键

规矩定好了,就该动手干了。这个阶段有两项核心工作:
关键动作1:数据清洗,把"脏数据"洗干净
别指望直接把各系统的数据导入主数据平台就能用,必须先清洗。
我给你讲个实际案例:某企业清洗供应商数据时发现,同一个供应商在不同系统里有7个不同的名称:"XX科技有限公司"、"XX科技"、"某某科技"、"XX公司"......更离谱的是,30%的客户信息是错的,有的企业已经注销了,有的名称早就变更了,但系统里还是老数据。
怎么清洗?分四步:
第一步:把ERP、CRM、OA等系统的数据,以及Excel、纸质档案等线下数据收集起来
第二步:拿去和权威系统比对。比如客户信息,和工商系统比对,看企业名称、统一社会信用代码是否一致
第三步:用规则引擎自动识别问题——缺失值、重复数据、格式错误、异常值、逻辑矛盾
第四步:机器能处理大部分问题,但疑难杂症还得业务人员确认
关键动作2:确定权威数据源——当数据不一致时,听谁的?
数据清洗完,还得明确一件事:当多个系统的数据不一致时,听谁的?
通常的做法是做"三维度对比分析":
对比维度 | 对比内容 | 典型差异 |
|---|---|---|
元数据对齐度 | 属性字段是否一致 | 字段缺失、类型冲突 |
记录存活率 | 数据量是否一致 | 有幽灵数据、僵尸数据 |
值域合规性 | 数据值是否一致 | 编码体系不同、有重复 |
这张表看起来有点技术,但其实很好理解:元数据对齐度就是看字段对不对得上,记录存活率就是看数据量对不对得上,值域合规性就是看数据值对不对得上。对比完这三个维度,你就知道哪个系统的数据最准、最全、最规范,以后就以这个系统为准。
对比完后,确定每类主数据的"权威来源系统",以后就以这个系统为准。
最容易踩的坑:清洗标准不明确,清洗完还是乱
有家企业清洗客户数据时,对"什么算重复数据"没有明确标准。结果同一个客户,有人认为"名称一样就是重复",有人认为"统一社会信用代码一样才算重复",清洗完发现问题更多了。
建议:清洗前先制定详细的清洗规则,让所有人按统一标准执行。
第四阶段:持续运营——系统上线不是终点,而是起点
系统上线不是终点,而是起点。我见过太多企业,平台建完就撒手不管了,半年后数据质量又回到了原点。
关键动作1:建立持续监控机制
主数据管理不是一劳永逸的,必须建立持续监控机制。我给你讲个反面案例:
我见过一家企业,主数据平台上线半年后,数据准确率从98%掉到70%。原因是什么?没有质量监控机制,业务人员随便改数据,也没人管。后来建立了质量监控看板,设定KPI"数据质量准确率≥98%",情况才好转。
质量监控具体怎么做?你可以设置这几个KPI:
·完整性(必填字段填充率≥98%)
·准确性(数据格式错误率<1%)
·一致性(跨系统数据一致性≥95%)
·唯一性(重复数据率<0.5%)
每天自动跑一次质量检查,生成质量报告,一旦指标不达标就自动预警。
除了质量监控,还要关注:
·时效监控:更新延迟时间、同步成功率
·使用监控:各系统的调用频次、访问量
关键动作2:建立运营机制,让数据治理成为日常
技术和流程都到位了,最后还得有组织保障:
·每周开一次治理例会,讨论遇到的问题
·每月做一次数据质量检查,及时整改
·每季度做一次业务满意度调研,听听业务部门的反馈
坦白说,运营比建设更难。建设是一次性的,运营是长期的。但恰恰是运营,决定了你的主数据项目能不能真正发挥价值。
为什么这个阶段最容易被忽略?
因为大家觉得"系统上线了就完成了",但其实上线只是开始。某集团企业花了几百万建主数据平台,上线后没有配专人运营,数据质量问题没人管、业务需求没人响应,两年后平台基本成了摆设。
建议:项目启动时就要明确运营团队和运营预算,别等到上线才想这个问题。
讲完四个阶段,我再提醒你五个最容易踩的坑:
误区1:以为主数据管理是IT部门的事,业务部门不参与
为什么会踩这个坑?
很多企业觉得"数据治理是技术活",就把项目全交给IT部门了。结果IT部门定的标准、建的平台,业务部门根本不用。
真实案例:
某制造企业的主数据项目,IT部门花了半年时间定了一套"完美"的物料编码规则,结果采购部门说"太复杂了,我们用不了",研发部门说"这个分类不符合我们的习惯"。最后标准推不下去,项目黄了。
正确做法:
主数据管理本质上是管理变革,不是技术项目。业务部门必须深度参与,从需求调研、标准制定、流程设计到上线运营,每个环节都要有业务部门的人。
误区2:没有统一的交互规范,各系统各自为政
为什么会踩这个坑?
企业系统多了,每个系统的技术架构不一样,对接方式也五花八门。
真实案例:
我见过一家企业,主数据平台和12个业务系统对接,结果每个系统用的接口协议都不一样:有的用Web Service,有的用文件传输,有的直接读数据库......维护成本高得吓人,一个数据字段调整,12个系统都要改。
正确做法:
推动标准化对接策略,统一采用RESTful API + JSON格式,制定明确的接口规范和服务命名规则。前期多花点时间定规范,后期能省一半维护成本。
如果你的企业已经有了12个系统,每个系统的技术架构都不一样,怎么办?不可能让所有系统都改造。我的建议是:先制定统一的接口规范,然后在主数据平台和历史系统之间加一层"适配器",把历史系统的各种接口协议转换成统一的RESTful API。这样既不用大规模改造历史系统,又能实现接口的标准化。
误区3:架构设计没有考虑扩展性,业务一变就得推倒重来
为什么会踩这个坑?
很多企业做主数据项目时,只考虑当前的业务需求,没想过未来3-5年会怎么变。
真实案例:
某集团企业最开始只做了总部的主数据平台,结果两年后收购了三家子公司,发现架构根本无法支撑多组织、多业务模式的需求,只能推倒重来。
正确做法:
集团型企业尤其要考虑扩展性。你的主数据架构是"集中式"还是"分布式"还是"联邦式"?
·集中式:单一中心化平台统一管控(适合管控要求高的企业)
·分布式:数据分散存储与处理(适合地域分布广的企业)
·联邦式:核心主数据集中+本地主数据分布(适合分支机构独立性强的企业)
在设计之初就要考虑未来的业务发展,预留扩展空间。
误区4:只关注技术平台,忽略了组织和流程的建设
为什么会踩这个坑?
很多企业觉得"买个平台、导入数据、开通账号"就算完成了主数据项目。
真实案例:
某企业花了200万买了一套主数据管理平台,功能很强大,但没有配套的组织架构和流程机制。结果平台上线后,数据该怎么乱还是怎么乱,因为没人负责、没人监督、没有流程约束。
正确做法:
主数据管理是"三分技术、七分管理"。你得建立三层管理组织:
·战略层(主数据管理委员会):决定管理战略,批准预算
·管理层(主数据领导小组):设计管理策略,定义实施计划
·执行层(主数据工作小组):技术组负责平台维护,标准组负责规则执行
没有组织保障,再好的平台也是摆设。
误区5:期望一步到位,想把所有主数据都管起来
为什么会踩这个坑?
很多企业做主数据项目时,恨不得一次性把客户、供应商、物料、组织、员工、产品......所有主数据都管起来。
真实案例:
某企业的主数据项目,第一期就规划了8类主数据、覆盖15个业务系统。结果项目做了两年还没上线,业务部门早就失去耐心了。
正确做法:
统一规划、分步实施。建议采用"试点-推广-深化"三阶段推进:
基础建设期(0-12个月):先选3-5类高价值主数据(客户/供应商/物料),完成核心系统接口改造,做出成效
价值扩展期(11-24个月):优化平台功能,扩展其他领域主数据
生态深化期(24-36个月):实现供应链级数据协同,建立数据资产价值评估模型
小步快跑,边做边优化,比追求大而全更靠谱。
看到这里,你可能会问:道理都懂了,但我现在就想动手,该从哪开始?
我给你三个建议:
1. 先做一次主数据现状盘点
用我前面讲的四个特征(共享性、唯一性、有效性、稳定性)识别你的主数据有哪些。不用一次性识别全,先找出3-5类最关键的。
2. 拉上业务部门,一起梳理一张权责矩阵
明确每类主数据"谁创建、谁使用、谁传输"。这张表能帮你避免后续80%的扯皮。
3. 选一个高价值、低复杂度的主数据类型作为试点
比如供应商信息,先把这一类做出成效,再推广到其他类型。千万别一上来就想把所有主数据都管起来。
如果你觉得这些动作还是有点抽象,不知道具体怎么操作,推荐你看看《数据治理项目实施指南》这本书,里面有非常详细的操作指引和工具模板。
五、说在最后
回过头看,主数据项目之所以难,不是因为技术有多复杂,而是因为它涉及组织、流程、数据、技术四个层面的变革。
我一直坚持一个观点:“主数据管理本质上是一场管理变革,而不仅仅是技术项目。”它考验的是企业的整体协作能力。
但如果你能按照"现状调研-方案设计-系统实现-系统上线"这四个阶段,扎扎实实地推进,避开那五个常见误区,主数据项目是完全可以做成的。
而且,一旦做成了,它带来的价值是长期的、持续的:系统对接更容易、数据质量更可靠、业务决策更高效、项目建设周期缩短40%。
说白了,主数据管理是企业数字化转型的地基工程。地基打得牢,上面建什么都稳。
所以,如果你的企业正在做数字化转型,千万别忽略了主数据管理这个地基工程。
原创声明:本文系作者授权腾讯云开发者社区发表,未经许可,不得转载。
如有侵权,请联系 cloudcommunity@tencent.com 删除。
原创声明:本文系作者授权腾讯云开发者社区发表,未经许可,不得转载。
如有侵权,请联系 cloudcommunity@tencent.com 删除。