
Claude Code CLI 作为 Anthropic 推出的 AI 编程助手工具,其 v2.1.2 版本展现了现代 AI 工具链的复杂架构设计。本文基于对 cli.js(609,962 行混淆代码)的深度逆向分析,揭示其从启动到工具执行的完整技术架构。

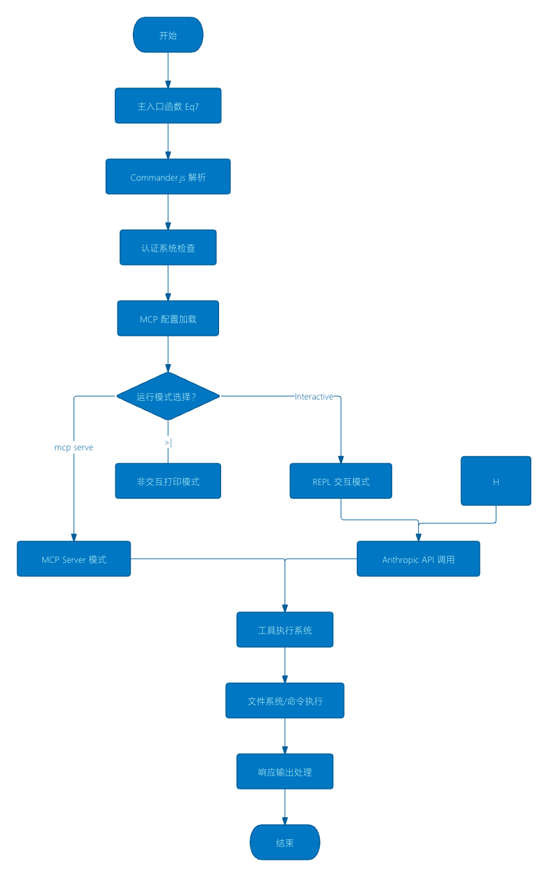
CLI 启动时首先进行环境检测和客户端类型识别,支持多种集成场景:
这种设计体现了产品的生态化思维,可以在不同平台和环境中无缝运行。

关键时序节点:
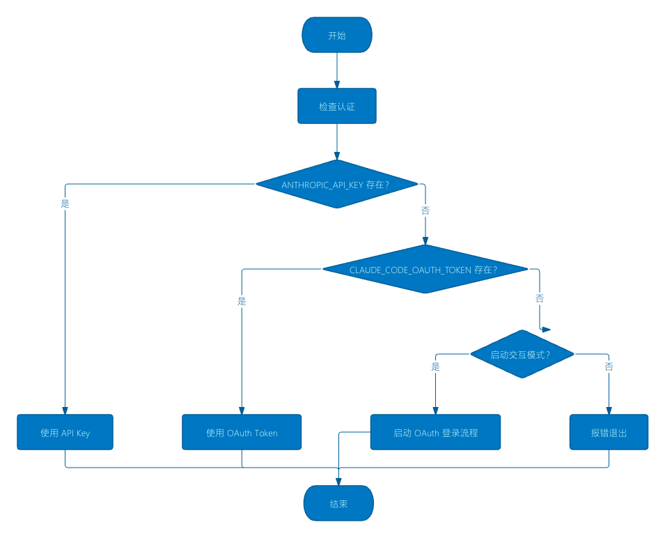
run_commander_initialized: Commander.js 初始化完成preAction_start: 认证检查开始action_mcp_configs_loaded: MCP 配置加载完成Claude CLI 实现了灵活的认证来源优先级:

认证优先级从高到低为:环境变量中的 ANTHROPIC_API_KEY、OAuth 令牌、交互式登录流程。这种设计确保了在不同使用场景下都能提供合适的认证方式。
支持三种权限模式:
default - 默认模式(完整权限检查)bypassPermissions - 跳过所有权限检查enterprise - 企业托管模式分析发现 7 个关键 API 调用位置,展现了不同的使用场景:
API 调用支持三大云提供商:
这种设计为企业和不同地区的用户提供了灵活的部署选择。
CLI 实现了智能的沙箱模式切换机制,根据运行环境自动选择合适的 Bash 工具类型。在安全敏感的环境中会使用沙箱版本的 Bash 工具来隔离潜在的风险操作。
权限检查机制会验证每个 Bash 命令是否在允许的权限范围内,如果发现未授权的命令执行尝试,会返回相应的错误信息并记录审计日志。

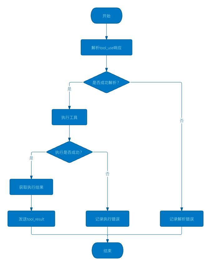
tool_use 处理核心逻辑:
CLI 会过滤出所有的工具调用请求,为每个工具调用分配唯一的 ID,并在执行完成后将结果封装成标准化的响应格式返回给 API。这种机制确保了工具调用的可靠性和可追溯性。
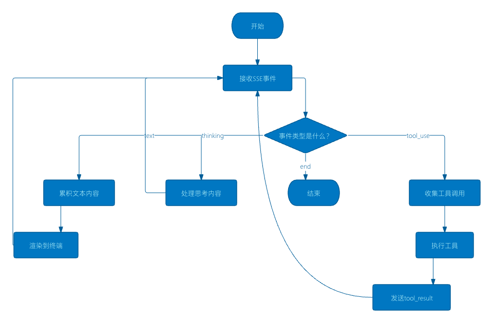
CLI 定义了丰富的流式事件类型来处理不同类型的响应内容,包括文本输出、工具调用、思考过程等。这种分类机制使得 CLI 能够智能地处理各种响应场景,提供流畅的用户体验。

CLI 采用特性开关来控制流式工具执行的启用状态,这表明 Claude CLI 采用了渐进式特性发布机制,可以在生产环境中安全地测试和推出新功能。
--mcp-config 命令行参数.mcp.json)~/.claude/mcp.json)配置解析逻辑:
CLI 会对配置内容进行预处理,包括去除空白字符、验证格式有效性,并根据不同的配置来源(命令行、企业配置、项目配置、用户配置)应用相应的解析策略。配置解析还支持环境变量展开和动态作用域处理。
支持精细化的权限规则:
"Bash(npm run:*)" - 前缀匹配"Bash(npm run *)" - 通配符匹配"Bash(npm:*)" - 命令前缀"Bash" - 允许所有命令CLI 实现了细粒度的文件系统权限控制,通过白名单和黑名单机制来管理文件的读写权限。管理员可以精确指定哪些路径允许写入、哪些路径禁止访问,从而在提供便利性的同时确保系统安全。
CLI 对会话 ID 进行严格的 UUID 格式验证,确保会话标识符的有效性。如果提供的会话 ID 格式不正确,CLI 会立即报错并退出,防止无效的会话恢复尝试破坏工作流程。
--continue:继续最近会话--resume [id]:恢复指定会话--fork-session:分叉会话(新 ID)--no-session-persistence:禁用持久化Claude Code CLI v2.1.2 展现了现代 AI 编程工具的复杂架构设计,其核心特点包括:
分析基础:基于 Claude cli.js Version 2.1.2,cli.js (609,962 行)
分析方法:逆向工程 + 代码结构分析 + 执行流程追踪
分析日期:2026-01-09
声明:由于代码经过混淆处理,变量和函数名均为随机生成。本分析基于代码结构、字符串常量和执行流程推导,可能与实际实现存在差异。