
前面几篇文章已经深入讨论过LangChain、RAG架构的细节,对RAG有了基础的了解,今天重点梳理一下RAG的切片策略;
给定一个场景,我们有一本非常厚的百科全书(就像公司的员工手册文档或公司知识库)。同时,我们有一个超级聪明的AI助手,他知识渊博,但有个弊端,他一次只能看一页纸,而且给他哪一页,他才能看哪一页。他做不到直接从整本厚厚的书里去寻找答案。
RAG 的切片策略,就是帮我们把这本厚厚的书,提前拆分成一页一页、或者一段一段的“小纸片”,并给这些小纸片做好详细的“目录”和“标签”,做成一个高效的“索引”或者“目录”,当AI助手需要回答问题时,它不需要去翻整本书,而是先快速查阅“目录”,找到最相关的那么几张小纸片(比如第45页的“考勤制度”和第46页的“福利政策”),然后你只把这几张纸递给它。AI助手看着这几张纸上的内容,就能给你一个非常精准的答案。不同的切片策略,就是做“目录”的不同方法。
RAG切片就是把一份长长的文档(如PDF、Word),合理地切割成一个个小块(Chunks)的过程。这个过程是整个RAG系统的基石,它直接决定了后续检索和生成答案的质量。
是的,由于以下原因,切片是势必要进行的过程:
这种方法在简单固定长度切片的基础上,增加了对语义完整性的基本保留。
"""
固定长度切片策略
在句子边界进行切分,避免切断句子
"""
def improved_fixed_length_chunking(text, chunk_size=512, overlap=50):
"""改进的固定长度切片 - 在句子边界切分"""
chunks = []
start = 0
while start < len(text):
end = start + chunk_size
# 尝试在句子边界切分
if end < len(text):
# 寻找最近的句子结束符
for i in range(end, max(start, end - 100), -1):
if text[i] in '.!?。!?':
end = i + 1
break
chunk = text[start:end]
if len(chunk.strip()) > 0:
chunks.append(chunk.strip())
start = end - overlap
return chunks
def print_chunk_analysis(chunks, method_name):
"""打印切片分析结果"""
print(f"\n{'='*60}")
print(f"📋 {method_name}")
print(f"{'='*60}")
if not chunks:
print("❌ 未生成任何切片")
return
total_length = sum(len(chunk) for chunk in chunks)
avg_length = total_length / len(chunks)
min_length = min(len(chunk) for chunk in chunks)
max_length = max(len(chunk) for chunk in chunks)
print(f"📊 统计信息:")
print(f" - 切片数量: {len(chunks)}")
print(f" - 平均长度: {avg_length:.1f} 字符")
print(f" - 最短长度: {min_length} 字符")
print(f" - 最长长度: {max_length} 字符")
print(f" - 长度方差: {max_length - min_length} 字符")
print(f"\n📝 切片内容:")
for i, chunk in enumerate(chunks, 1):
print(f" 块 {i} ({len(chunk)} 字符):")
print(f" {chunk}")
print()
# 测试文本
text = """
迪士尼乐园提供多种门票类型以满足不同游客需求。一日票是最基础的门票类型,可在购买时选定日期使用,价格根据季节浮动。两日票需要连续两天使用,总价比购买两天单日票优惠约9折。特定日票包含部分节庆活动时段,需注意门票标注的有效期限。
购票渠道以官方渠道为主,包括上海迪士尼官网、官方App、微信公众号及小程序。第三方平台如飞猪、携程等合作代理商也可购票,但需认准官方授权标识。所有电子票需绑定身份证件,港澳台居民可用通行证,外籍游客用护照,儿童票需提供出生证明或户口本复印件。
生日福利需在官方渠道登记,可获赠生日徽章和甜品券。半年内有效结婚证持有者可购买特别套票,含皇家宴会厅双人餐。军人优惠现役及退役军人凭证件享8折,需至少提前3天登记审批。
"""
if __name__ == "__main__":
print("🎯 固定长度切片策略测试")
print(f"📄 测试文本长度: {len(text)} 字符")
# 使用改进的固定长度切片
chunks = improved_fixed_length_chunking(text, chunk_size=300, overlap=50)
print_chunk_analysis(chunks, "固定长度切片")输出结果:
🎯 固定长度切片策略测试
📄 测试文本长度: 324 字符
============================================================
📋 固定长度切片
============================================================
📊 统计信息:
- 切片数量: 2
- 平均长度: 186.0 字符
- 最短长度: 80 字符
- 最长长度: 292 字符
- 长度方差: 212 字符
📝 切片内容:
块 1 (292 字符):
迪士尼乐园提供多种门票类型以满足不同游客需求。一日票是最基础的门票类型,可在购买时选定日期使用,价格根据季节浮动。两日
票需要连续两天使用,总价比购买两天单日票优惠约9折。特定日票包含部分节庆活动时段,需注意门票标注的有效期限。
购票渠道以官方渠道为主,包括上海迪士尼官网、官方App、微信公众号及小程序。第三方平台如飞猪、携程等合作代理商也可购票,但需
认准官方授权标识。所有电子票需绑定身份证件,港澳台居民可用通行证,外籍游客用护照,儿童票需提供出生证明或户口本复印件。
生日福利需在官方渠道登记,可获赠生日徽章和甜品券。半年内有效结婚证持有者可购买特别套票,含皇家宴会厅双人餐。
块 2 (80 字符):
需在官方渠道登记,可获赠生日徽章和甜品券。半年内有效结婚证持有者可购买特别套票,含皇家宴会厅双人餐。军人优惠现役及退役
军人凭证件享8折,需至少提前3天登记审批。这种方法基于内容本身的含义进行切割,是内容感知的。
"""
语义切片策略
基于句子边界进行切分,保持语义完整性
"""
import re
def semantic_chunking(text, max_chunk_size=512):
"""基于语义的切片 - 按句子分割"""
# 使用正则表达式分割句子
sentences = re.split(r'[.!?。!?\n]+', text)
chunks = []
current_chunk = ""
for sentence in sentences:
sentence = sentence.strip()
if not sentence:
continue
# 如果当前句子加入后超过最大长度,保存当前块
if len(current_chunk) + len(sentence) > max_chunk_size and current_chunk:
chunks.append(current_chunk.strip())
current_chunk = sentence
else:
current_chunk += " " + sentence if current_chunk else sentence
# 添加最后一个块
if current_chunk.strip():
chunks.append(current_chunk.strip())
return chunks
def print_chunk_analysis(chunks, method_name):
"""打印切片分析结果"""
print(f"\n{'='*60}")
print(f"📋 {method_name}")
print(f"{'='*60}")
if not chunks:
print("❌ 未生成任何切片")
return
total_length = sum(len(chunk) for chunk in chunks)
avg_length = total_length / len(chunks)
min_length = min(len(chunk) for chunk in chunks)
max_length = max(len(chunk) for chunk in chunks)
print(f"📊 统计信息:")
print(f" - 切片数量: {len(chunks)}")
print(f" - 平均长度: {avg_length:.1f} 字符")
print(f" - 最短长度: {min_length} 字符")
print(f" - 最长长度: {max_length} 字符")
print(f" - 长度方差: {max_length - min_length} 字符")
print(f"\n📝 切片内容:")
for i, chunk in enumerate(chunks, 1):
print(f" 块 {i} ({len(chunk)} 字符):")
print(f" {chunk}")
print()
# 测试文本
text = """
迪士尼乐园提供多种门票类型以满足不同游客需求。一日票是最基础的门票类型,可在购买时选定日期使用,价格根据季节浮动。两日票需要连续两天使用,总价比购买两天单日票优惠约9折。特定日票包含部分节庆活动时段,需注意门票标注的有效期限。
购票渠道以官方渠道为主,包括上海迪士尼官网、官方App、微信公众号及小程序。第三方平台如飞猪、携程等合作代理商也可购票,但需认准官方授权标识。所有电子票需绑定身份证件,港澳台居民可用通行证,外籍游客用护照,儿童票需提供出生证明或户口本复印件。
生日福利需在官方渠道登记,可获赠生日徽章和甜品券。半年内有效结婚证持有者可购买特别套票,含皇家宴会厅双人餐。军人优惠现役及退役军人凭证件享8折,需至少提前3天登记审批。
"""
if __name__ == "__main__":
print("🎯 语义切片策略测试")
print(f"📄 测试文本长度: {len(text)} 字符")
# 使用语义切片
chunks = semantic_chunking(text, max_chunk_size=300)
print_chunk_analysis(chunks, "语义切片")输出结果:
语义切片策略测试
📄 测试文本长度: 324 字符
============================================================
📋 语义切片
============================================================
📊 统计信息:
- 切片数量: 2
- 平均长度: 158.0 字符
- 最短长度: 29 字符
- 最长长度: 287 字符
- 长度方差: 258 字符
📝 切片内容:
块 1 (287 字符):
迪士尼乐园提供多种门票类型以满足不同游客需求 一日票是最基础的门票类型,可在购买时选定日期使用,价格根据季节浮动 两日票
需要连续两天使用,总价比购买两天单日票优惠约9折 特定日票包含部分节庆活动时段,需注意门票标注的有效期限 购票渠道以官方渠道
为主,包括上海迪士尼官网、官方App、微信公众号及小程序 第三方平台如飞猪、携程等合作代理商也可购票,但需认准官方授权标识 所
有电子票需绑定身份证件,港澳台居民可用通行证,外籍游客用护照,儿童票需提供出生证明或户口本复印件 生日福利需在官方渠道登记
,可获赠生日徽章和甜品券 半年内有效结婚证持有者可购买特别套票,含皇家宴会厅双人餐
块 2 (29 字符):
军人优惠现役及退役军人凭证件享8折,需至少提前3天登记审批这是语义切片的一种强化版,使用更强大的LLM来理解和识别最优切割点。
from openai import OpenAI
import json
import os
import re
def advanced_semantic_chunking_with_llm(text, max_chunk_size=512):
"""使用LLM进行高级语义切片"""
# 检查环境变量
api_key = os.getenv("DASHSCOPE_API_KEY")
if not api_key:
print("警告: 未设置 DASHSCOPE_API_KEY 环境变量,将使用基础语义切片")
return fallback_semantic_chunking(text, max_chunk_size)
client = OpenAI(
api_key=api_key,
base_url="https://dashscope.aliyuncs.com/compatible-mode/v1"
)
prompt = f"""
请将以下文本按照语义完整性进行切片,每个切片不超过{max_chunk_size}字符。
要求:
1. 保持语义完整性
2. 在自然的分割点切分
3. 返回JSON格式的切片列表,格式如下:
{{
"chunks": [
"第一个切片内容",
"第二个切片内容",
...
]
}}
文本内容:
{text}
请返回JSON格式的切片列表:
"""
try:
print("正在调用LLM进行语义切片...")
response = client.chat.completions.create(
model="qwen-turbo-latest",
messages=[
{"role": "system", "content": "你是一个专业的文本切片助手。请严格按照JSON格式返回结果,不要添加任何额外的标记。"},
{"role": "user", "content": prompt}
]
)
result = response.choices[0].message.content
print(f"LLM返回结果: {result[:800]}...")
# 清理结果,移除可能的Markdown代码块标记
cleaned_result = result.strip()
if cleaned_result.startswith('```'):
# 移除开头的 ```json 或 ```
cleaned_result = re.sub(r'^```(?:json)?\s*', '', cleaned_result)
if cleaned_result.endswith('```'):
# 移除结尾的 ```
cleaned_result = re.sub(r'\s*```$', '', cleaned_result)
# 解析JSON结果
chunks_data = json.loads(cleaned_result)
# 处理不同的返回格式
if "chunks" in chunks_data:
return chunks_data["chunks"]
elif "slice" in chunks_data:
# 如果返回的是包含"slice"字段的列表
if isinstance(chunks_data, list):
return [item.get("slice", "") for item in chunks_data if item.get("slice")]
else:
return [chunks_data["slice"]]
else:
# 如果直接返回字符串列表
if isinstance(chunks_data, list):
return chunks_data
else:
print(f"意外的返回格式: {chunks_data}")
return []
except json.JSONDecodeError as e:
print(f"JSON解析失败: {e}")
print(f"原始结果: {result}")
# 尝试手动解析
try:
# 尝试提取JSON部分
json_match = re.search(r'\{.*\}', result, re.DOTALL)
if json_match:
json_str = json_match.group()
chunks_data = json.loads(json_str)
if "chunks" in chunks_data:
return chunks_data["chunks"]
except:
pass
except Exception as e:
print(f"LLM切片失败: {e}")
def test_chunking_methods():
"""测试不同的切片方法"""
# 示例文本
text = """
迪士尼乐园提供多种门票类型以满足不同游客需求。一日票是最基础的门票类型,可在购买时选定日期使用,价格根据季节浮动。两日票需要连续两天使用,总价比购买两天单日票优惠约9折。特定日票包含部分节庆活动时段,需注意门票标注的有效期限。
购票渠道以官方渠道为主,包括上海迪士尼官网、官方App、微信公众号及小程序。第三方平台如飞猪、携程等合作代理商也可购票,但需认准官方授权标识。所有电子票需绑定身份证件,港澳台居民可用通行证,外籍游客用护照,儿童票需提供出生证明或户口本复印件。
生日福利需在官方渠道登记,可获赠生日徽章和甜品券。半年内有效结婚证持有者可购买特别套票,含皇家宴会厅双人餐。军人优惠现役及退役军人凭证件享8折,需至少提前3天登记审批。
"""
print("\n=== LLM高级语义切片测试 ===")
try:
chunks = advanced_semantic_chunking_with_llm(text, max_chunk_size=300)
print(f"LLM高级语义切片生成 {len(chunks)} 个切片:")
for i, chunk in enumerate(chunks):
print(f"LLM语义块 {i+1} (长度: {len(chunk)}): {chunk}")
except Exception as e:
print(f"LLM切片测试失败: {e}")
if __name__ == "__main__":
test_chunking_methods()输出结果:
=== LLM高级语义切片测试 ===
正在调用LLM进行语义切片...
LLM返回结果: {
"chunks": [
"迪士尼乐园提供多种门票类型以满足不同游客需求。一日票是最基础的门票类型,可在购买时选定日期使用,价格根据季节浮动。",
"两日票需要连续两天使用,总价比购买两天单日票优惠约9折。特定日票包含部分节庆活动时段,需注意门票标注的有效期限。",
"购票渠道以官方渠道为主,包括上海迪士尼官网、官方App、微信公众号及小程序。第三方平台如飞猪、携程等合作代理商也可购票,
但需认准官方授权标识。",
"所有电子票需绑定身份证件,港澳台居民可用通行证,外籍游客用护照,儿童票需提供出生证明或户口本复印件。",
"生日福利需在官方渠道登记,可获赠生日徽章和甜品券。半年内有效结婚证持有者可购买特别套票,含皇家宴会厅双人餐。",
"军人优惠现役及退役军人凭证件享8折,需至少提前3天登记审批。"
]
}...
LLM高级语义切片生成 6 个切片:
LLM语义块 1 (长度: 57): 迪士尼乐园提供多种门票类型以满足不同游客需求。一日票是最基础的门票类型,可在购买时选定日期使用,价
格根据季节浮动。
LLM语义块 2 (长度: 56): 两日票需要连续两天使用,总价比购买两天单日票优惠约9折。特定日票包含部分节庆活动时段,需注意门票标
注的有效期限。
LLM语义块 3 (长度: 71): 购票渠道以官方渠道为主,包括上海迪士尼官网、官方App、微信公众号及小程序。第三方平台如飞猪、携程等
合作代理商也可购票,但需认准官方授权标识。
LLM语义块 4 (长度: 50): 所有电子票需绑定身份证件,港澳台居民可用通行证,外籍游客用护照,儿童票需提供出生证明或户口本复印件
。
LLM语义块 5 (长度: 54): 生日福利需在官方渠道登记,可获赠生日徽章和甜品券。半年内有效结婚证持有者可购买特别套票,含皇家宴会
厅双人餐。
LLM语义块 6 (长度: 30): 军人优惠现役及退役军人凭证件享8折,需至少提前3天登记审批。这种方法不再产生扁平的块,而是构建一个层次化的索引结构。
"""
层次切片策略
基于文档结构层次进行切片
"""
def hierarchical_chunking(text, target_size=512, preserve_hierarchy=True):
"""层次切片 - 基于文档结构层次进行切片"""
chunks = []
# 定义层次标记
hierarchy_markers = {
'title1': ['# ', '标题1:', '一、', '1. '],
'title2': ['## ', '标题2:', '二、', '2. '],
'title3': ['### ', '标题3:', '三、', '3. '],
'paragraph': ['\n\n', '\n']
}
# 分割文本为行
lines = text.split('\n')
current_chunk = ""
current_hierarchy = []
for line in lines:
line = line.strip()
if not line:
continue
# 检测当前行的层次级别
line_level = None
for level, markers in hierarchy_markers.items():
for marker in markers:
if line.startswith(marker):
line_level = level
break
if line_level:
break
# 如果没有检测到层次标记,默认为段落
if not line_level:
line_level = 'paragraph'
# 判断是否需要开始新的切片
should_start_new_chunk = False
# 1. 如果遇到更高级别的标题,开始新切片
if preserve_hierarchy and line_level in ['title1', 'title2']:
should_start_new_chunk = True
# 2. 如果当前切片长度超过目标大小
if len(current_chunk) + len(line) > target_size and current_chunk.strip():
should_start_new_chunk = True
# 3. 如果遇到段落分隔符且当前切片已经足够长
if line_level == 'paragraph' and len(current_chunk) > target_size * 0.8:
should_start_new_chunk = True
# 开始新切片
if should_start_new_chunk and current_chunk.strip():
chunks.append(current_chunk.strip())
current_chunk = ""
current_hierarchy = []
# 添加当前行到切片
if current_chunk:
current_chunk += "\n" + line
else:
current_chunk = line
# 更新层次信息
if line_level != 'paragraph':
current_hierarchy.append(line_level)
# 处理最后一个切片
if current_chunk.strip():
chunks.append(current_chunk.strip())
return chunks
def print_chunk_analysis(chunks, method_name):
"""打印切片分析结果"""
print(f"\n{'='*60}")
print(f"📋 {method_name}")
print(f"{'='*60}")
if not chunks:
print("❌ 未生成任何切片")
return
total_length = sum(len(chunk) for chunk in chunks)
avg_length = total_length / len(chunks)
min_length = min(len(chunk) for chunk in chunks)
max_length = max(len(chunk) for chunk in chunks)
print(f"📊 统计信息:")
print(f" - 切片数量: {len(chunks)}")
print(f" - 平均长度: {avg_length:.1f} 字符")
print(f" - 最短长度: {min_length} 字符")
print(f" - 最长长度: {max_length} 字符")
print(f" - 长度方差: {max_length - min_length} 字符")
print(f"\n📝 切片内容:")
for i, chunk in enumerate(chunks, 1):
print(f" 块 {i} ({len(chunk)} 字符):")
print(f" {chunk}")
print()
# 测试文本 - 包含层次结构
text = """
# 迪士尼乐园门票指南
## 一、门票类型介绍
### 1. 基础门票类型
迪士尼乐园提供多种门票类型以满足不同游客需求。一日票是最基础的门票类型,可在购买时选定日期使用,价格根据季节浮动。两日票需要连续两天使用,总价比购买两天单日票优惠约9折。特定日票包含部分节庆活动时段,需注意门票标注的有效期限。
### 2. 特殊门票类型
年票适合经常游玩的游客,提供更多优惠和特权。VIP门票包含快速通道服务,可减少排队时间。团体票适用于10人以上团队,享受团体折扣。
## 二、购票渠道与流程
### 1. 官方购票渠道
购票渠道以官方渠道为主,包括上海迪士尼官网、官方App、微信公众号及小程序。这些渠道提供最可靠的服务和最新的票务信息。
### 2. 第三方平台
第三方平台如飞猪、携程等合作代理商也可购票,但需认准官方授权标识。建议优先选择官方渠道以确保购票安全。
### 3. 证件要求
所有电子票需绑定身份证件,港澳台居民可用通行证,外籍游客用护照,儿童票需提供出生证明或户口本复印件。
## 三、入园须知
### 1. 入园时间
乐园通常在上午8:00开园,晚上8:00闭园,具体时间可能因季节和特殊活动调整。建议提前30分钟到达园区。
### 2. 安全检查
入园前需要进行安全检查,禁止携带危险物品、玻璃制品等。建议轻装简行,提高入园效率。
### 3. 园区服务
园区内提供寄存服务、轮椅租赁、婴儿车租赁等服务,可在游客服务中心咨询详情。
生日福利需在官方渠道登记,可获赠生日徽章和甜品券。半年内有效结婚证持有者可购买特别套票,含皇家宴会厅双人餐。军人优惠现役及退役军人凭证件享8折,需至少提前3天登记审批。
"""
if __name__ == "__main__":
print("🎯 层次切片策略测试")
print(f"📄 测试文本长度: {len(text)} 字符")
# 使用层次切片
chunks = hierarchical_chunking(text, target_size=300, preserve_hierarchy=True)
print_chunk_analysis(chunks, "层次切片") 输出结果:
🎯 层次切片策略测试
📄 测试文本长度: 725 字符
============================================================
📋 层次切片
============================================================
📊 统计信息:
- 切片数量: 4
- 平均长度: 177.0 字符
- 最短长度: 11 字符
- 最长长度: 264 字符
- 长度方差: 253 字符
📝 切片内容:
块 1 (11 字符):
# 迪士尼乐园门票指南
块 2 (219 字符):
## 一、门票类型介绍
### 1. 基础门票类型
迪士尼乐园提供多种门票类型以满足不同游客需求。一日票是最基础的门票类型,可在购买时选定日期使用,价格根据季节浮动。两日票需
要连续两天使用,总价比购买两天单日票优惠约9折。特定日票包含部分节庆活动时段,需注意门票标注的有效期限。
### 2. 特殊门票类型
年票适合经常游玩的游客,提供更多优惠和特权。VIP门票包含快速通道服务,可减少排队时间。团体票适用于10人以上团队,享受团体折
扣。
块 3 (214 字符):
## 二、购票渠道与流程
### 1. 官方购票渠道
购票渠道以官方渠道为主,包括上海迪士尼官网、官方App、微信公众号及小程序。这些渠道提供最可靠的服务和最新的票务信息。
### 2. 第三方平台
第三方平台如飞猪、携程等合作代理商也可购票,但需认准官方授权标识。建议优先选择官方渠道以确保购票安全。
### 3. 证件要求
所有电子票需绑定身份证件,港澳台居民可用通行证,外籍游客用护照,儿童票需提供出生证明或户口本复印件。
块 4 (264 字符):
## 三、入园须知
### 1. 入园时间
乐园通常在上午8:00开园,晚上8:00闭园,具体时间可能因季节和特殊活动调整。建议提前30分钟到达园区。
### 2. 安全检查
入园前需要进行安全检查,禁止携带危险物品、玻璃制品等。建议轻装简行,提高入园效率。
### 3. 园区服务
园区内提供寄存服务、轮椅租赁、婴儿车租赁等服务,可在游客服务中心咨询详情。
生日福利需在官方渠道登记,可获赠生日徽章和甜品券。半年内有效结婚证持有者可购买特别套票,含皇家宴会厅双人餐。军人优惠现役及
退役军人凭证件享8折,需至少提前3天登记审批。这种方法与固定重叠类似,但更强调上下文的连续性。
"""
滑动窗口切片策略
固定长度、有重叠的文本分割方法
"""
def sliding_window_chunking(text, window_size=512, step_size=256):
"""滑动窗口切片"""
chunks = []
for i in range(0, len(text), step_size):
chunk = text[i:i + window_size]
if len(chunk.strip()) > 0:
chunks.append(chunk.strip())
return chunks
def print_chunk_analysis(chunks, method_name):
"""打印切片分析结果"""
print(f"\n{'='*60}")
print(f"📋 {method_name}")
print(f"{'='*60}")
if not chunks:
print("❌ 未生成任何切片")
return
total_length = sum(len(chunk) for chunk in chunks)
avg_length = total_length / len(chunks)
min_length = min(len(chunk) for chunk in chunks)
max_length = max(len(chunk) for chunk in chunks)
print(f"📊 统计信息:")
print(f" - 切片数量: {len(chunks)}")
print(f" - 平均长度: {avg_length:.1f} 字符")
print(f" - 最短长度: {min_length} 字符")
print(f" - 最长长度: {max_length} 字符")
print(f" - 长度方差: {max_length - min_length} 字符")
print(f"\n📝 切片内容:")
for i, chunk in enumerate(chunks, 1):
print(f" 块 {i} ({len(chunk)} 字符):")
print(f" {chunk}")
# 测试文本
text = """
迪士尼乐园提供多种门票类型以满足不同游客需求。一日票是最基础的门票类型,可在购买时选定日期使用,价格根据季节浮动。两日票需要连续两天使用,总价比购买两天单日票优惠约9折。特定日票包含部分节庆活动时段,需注意门票标注的有效期限。
购票渠道以官方渠道为主,包括上海迪士尼官网、官方App、微信公众号及小程序。第三方平台如飞猪、携程等合作代理商也可购票,但需认准官方授权标识。所有电子票需绑定身份证件,港澳台居民可用通行证,外籍游客用护照,儿童票需提供出生证明或户口本复印件。
生日福利需在官方渠道登记,可获赠生日徽章和甜品券。半年内有效结婚证持有者可购买特别套票,含皇家宴会厅双人餐。军人优惠现役及退役军人凭证件享8折,需至少提前3天登记审批。
"""
if __name__ == "__main__":
print("🎯 滑动窗口切片策略测试")
print(f"📄 测试文本长度: {len(text)} 字符")
# 使用滑动窗口切片
chunks = sliding_window_chunking(text, window_size=300, step_size=150)
print_chunk_analysis(chunks, "滑动窗口切片") 输出结果:
🎯 滑动窗口切片策略测试
📄 测试文本长度: 324 字符
============================================================
📋 滑动窗口切片
============================================================
📊 统计信息:
- 切片数量: 3
- 平均长度: 165.0 字符
- 最短长度: 23 字符
- 最长长度: 299 字符
- 长度方差: 276 字符
📝 切片内容:
块 1 (299 字符):
迪士尼乐园提供多种门票类型以满足不同游客需求。一日票是最基础的门票类型,可在购买时选定日期使用,价格根据季节浮动。两日
票需要连续两天使用,总价比购买两天单日票优惠约9折。特定日票包含部分节庆活动时段,需注意门票标注的有效期限。
购票渠道以官方渠道为主,包括上海迪士尼官网、官方App、微信公众号及小程序。第三方平台如飞猪、携程等合作代理商也可购票,但需
认准官方授权标识。所有电子票需绑定身份证件,港澳台居民可用通行证,外籍游客用护照,儿童票需提供出生证明或户口本复印件。
生日福利需在官方渠道登记,可获赠生日徽章和甜品券。半年内有效结婚证持有者可购买特别套票,含皇家宴会厅双人餐。军人优惠现役及
块 2 (173 字符):
小程序。第三方平台如飞猪、携程等合作代理商也可购票,但需认准官方授权标识。所有电子票需绑定身份证件,港澳台居民可用通行
证,外籍游客用护照,儿童票需提供出生证明或户口本复印件。
生日福利需在官方渠道登记,可获赠生日徽章和甜品券。半年内有效结婚证持有者可购买特别套票,含皇家宴会厅双人餐。军人优惠现役及
退役军人凭证件享8折,需至少提前3天登记审批。
块 3 (23 字符):
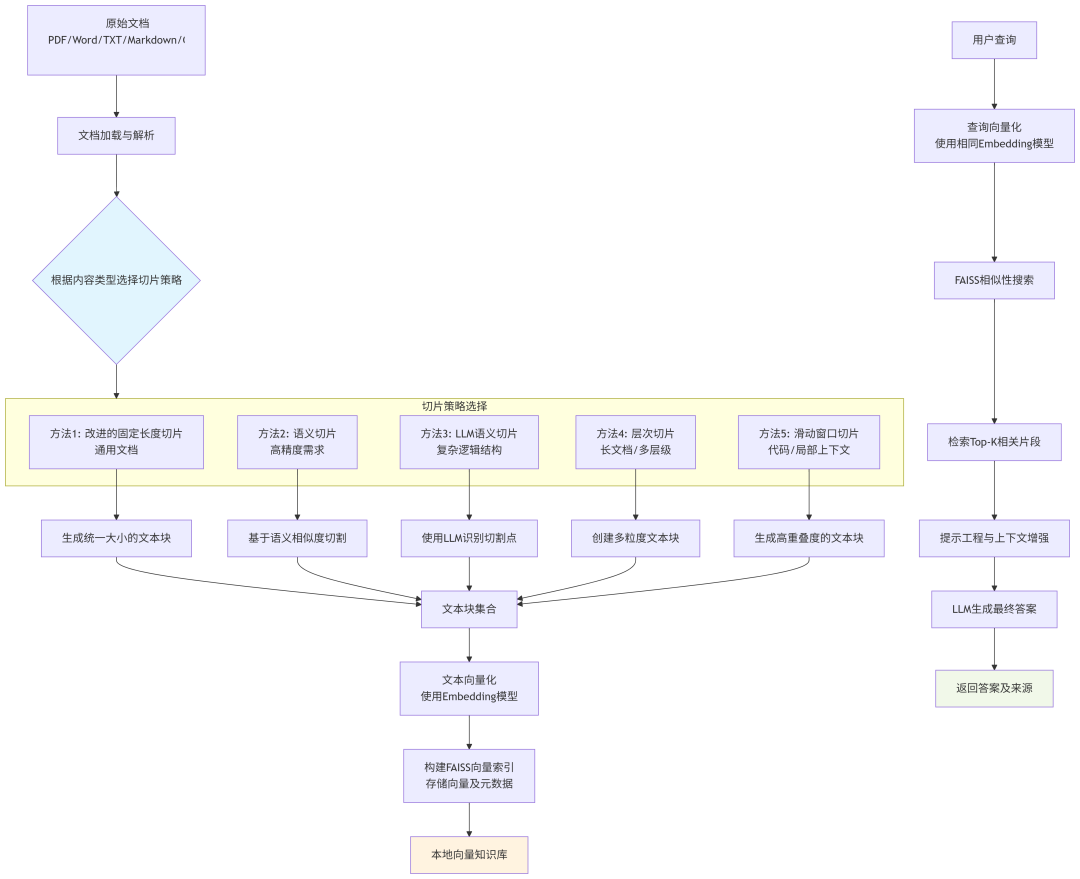
退役军人凭证件享8折,需至少提前3天登记审批。以下是结合 FAISS 搭建本地知识库的完整流程图。该流程图详细展示了从原始文档到最终问答的整个流程,并突出了不同切片策略的应用场景和选择路径。

流程解析:
1. 文档加载与解析
2. 切片策略选择(核心决策点)
这是流程中的关键决策环节,根据文档类型和需求选择最适合的切片策略:
3. 向量化与索引构建
4. 查询处理与答案生成
方法 | 智能度 | 计算成本 | 检索质量 | 适用场景 |
|---|---|---|---|---|
改进固定切片 | 低 | 低 | 中 | 通用场景,良好的默认选择 |
语义切片 | 高 | 非常高 | 非常高 | 高精度问答,法律、学术 |
LLM语义切片 | 极高 | 极高 | 极高 | 研究性,复杂文本结构 |
层次切片 | 中 | 中 | 高 | 长文档,需兼顾精度与上下文 |
滑动窗口切片 | 低 | 中(索引大) | 中(局部性好) | 代码、日志、局部上下文关键 |
总之,没有放之四海而皆准的最佳策略。 最适合你数据和用例的策略需要通过实验来确定。
RAG切片,本质上就是为了能让AI高效地“阅读”和“利用”庞杂的本地知识,我们提前把这些知识材料(文档)进行合理的“预处理”,切割成大小适中、语义完整的小块,并做好索引,以便快速精准检索。
它就像是给AI大脑外接了一个整理得井井有条的“资料架”,而不是扔给它一个“混乱的书堆”。切片策略的好坏,直接决定了这个“资料架”的易用性和AI最终回答的质量。
原创声明:本文系作者授权腾讯云开发者社区发表,未经许可,不得转载。
如有侵权,请联系 cloudcommunity@tencent.com 删除。
原创声明:本文系作者授权腾讯云开发者社区发表,未经许可,不得转载。
如有侵权,请联系 cloudcommunity@tencent.com 删除。