
H6253K 惠海半导体推出的一款高压 DCDC 降压恒压 IC。
耐压与电流输出:内置 150V 耐压 MOS,支持输入高达 120V,可向负载提供 3A 的连续电流,瞬间电流可达 5A。
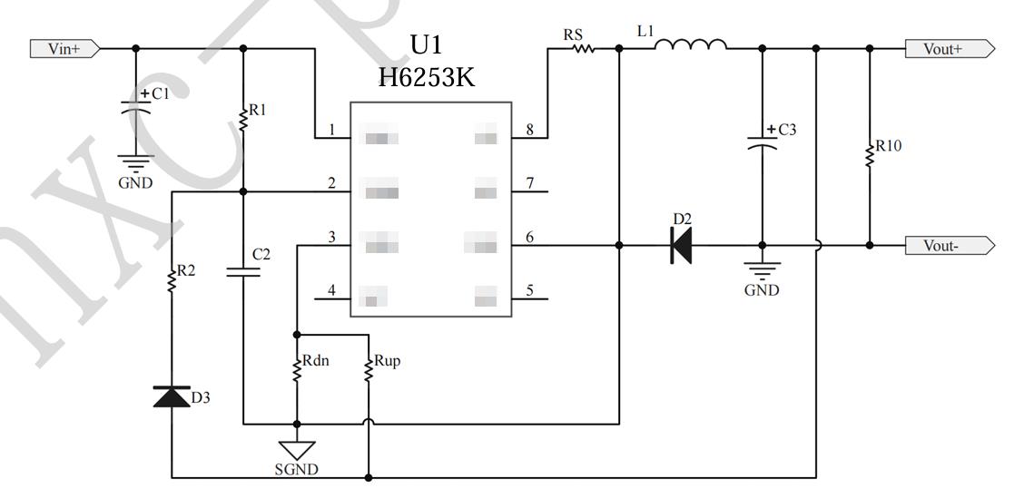
输出电压范围:支持输出恒定电压,最低可调至 3.3V,可通过调节 VFB 采样电阻来设置输出电压。
开关频率:开关频率为 130KHz,设计有最小开关频率 5KHz,能确保良好的输出动态响应。轻载时会进入 PWM+PFM 模式,以获得较高的转换效率,转换效率最高可达 95%。
控制方式与保护功能:采用峰值电流模式控制方式,动态响应快,环路稳定。内部集成软启动,可减弱热拔插产生浪涌对芯片的损坏及输出电压过冲。同时具备热保护、输出短路保护、输出电流限制等功能,提供可靠的容错操作。
电压精度:集成了输入线路电压补偿和高带宽环路,能满足 ±4% 的输出电压精度。
封装形式:采用 ESOP-8 封装,芯片底部设计有功率散热焊盘,连接芯片的 VIN 输入端及内置 MOS 漏极,可有效帮助芯片加大散热。
H6253K 适用于多种需要恒压供电的领域,具体如下:
电池管理系统(BMS):H6253K 具有 150V 高耐压,待机功耗低于 160μA,可提供 2.5A 持续电流和 5A 峰值瞬间电流。能够满足 BMS 中 48V、60V、100V、120V 等电压转换为 3.3V、5V、12V 的需求,为 BMS 中的控制芯片、传感器等部件稳定供电。
GPS 定位器:该芯片恒压精度高,可达 ±3%,内置软启动,动态响应优异,可防止车辆刹车瞬间产生的高尖峰电压烧毁芯片。它支持汽车 12-36V、电动车 48V-72V 等电压范围,能满足 2G/4G 的 GPS 应用,为 GPS 定位器提供稳定电源,保证其定位和通信功能的正常运行。
车载仪表盘:H6253K 外围电路简洁,集成了过流保护、过热保护、短路保护等功能,可抗打火和浪涌冲击。适用于电动车 12-85V 电压转换为 3.3V 或 5V,为车载仪表盘的显示屏、指针驱动电路等供电,确保仪表盘在复杂的车载电气环境中稳定工作。
充电器:H6253K 支持输出 5V/2.5A 大电流,效率高达 95%,线性调整率和负载调整率良好,且带线损补偿功能。可用于汽车充电器、电池充电器等,能解决输出电压受输出线损大而出现电压被拉低的问题,为手机、平板电脑等设备快速、稳定充电。
模块供电:对于一些需要特定电压供电的模块,如车载通信模块、工业控制模块等,H6253K 可将较高的输入电压转换为模块所需的稳定电压,凭借其多种保护功能和良好的动态响应,保障模块在不同工况下都能可靠运行。

原创声明:本文系作者授权腾讯云开发者社区发表,未经许可,不得转载。
如有侵权,请联系 cloudcommunity@tencent.com 删除。
原创声明:本文系作者授权腾讯云开发者社区发表,未经许可,不得转载。
如有侵权,请联系 cloudcommunity@tencent.com 删除。