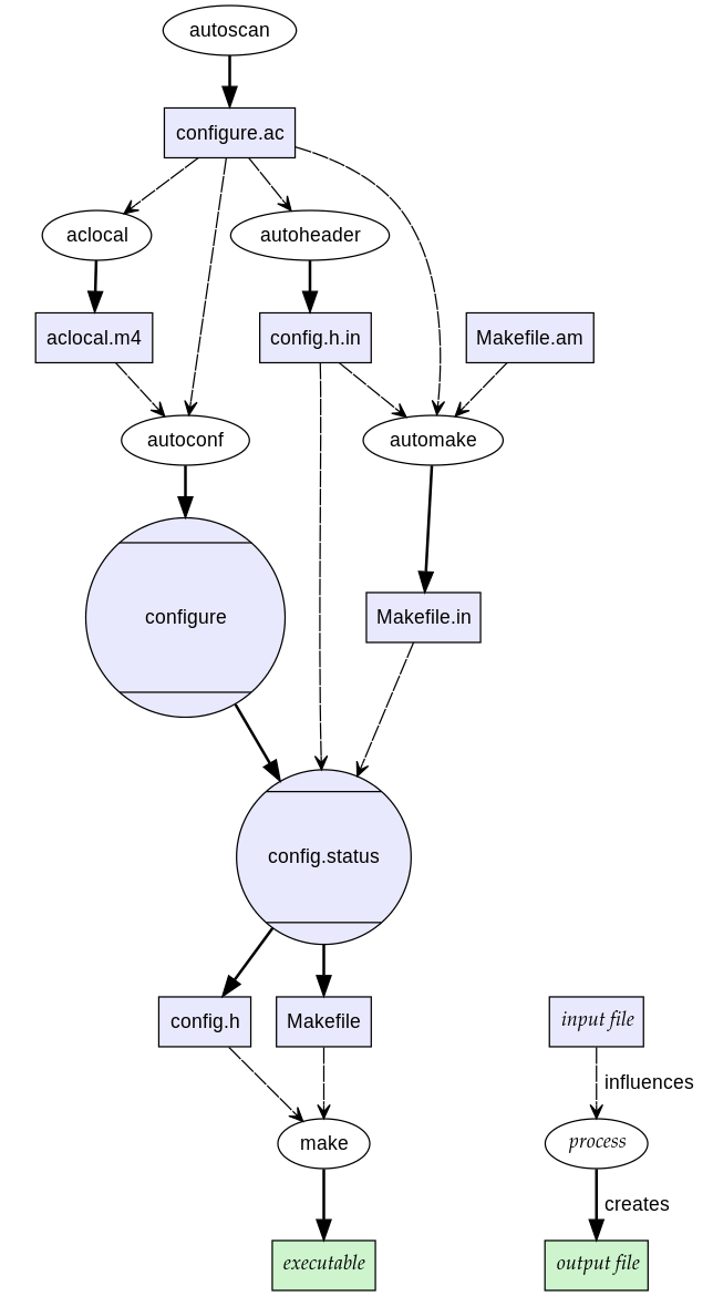
在https://en.wikipedia.org/wiki/Automake的autoconf和automake流程图中,有几个过程
执行哪些进程?
我问这个问题,因为我记得,在我作为某个软件程序的用户下载了它的源代码发行版之后,我运行的从源代码发行版构建可执行文件的命令是autoconf、./configure和make。因此,我猜想流程图中的其他过程是在软件程序的作者创建发行版期间执行的。我说的对吗?
谢谢。

发布于 2016-07-20 04:13:37
软件程序的用户在下载软件程序的分发后执行哪些进程?
这取决于你想做什么。许多人只需要配置、构建和安装软件包的基本构建命令:
# ./configure; make; make install在这些情况下,您不需要调用autoreconf、autoconf、automake,即使您正在修补源代码。如果修改范围足够广泛,需要修改configure.ac或Makefile.am文件,那么可能需要调用其他工具。通常,configure足够聪明,可以代表您自动调用它们。
autoscan只对将软件包移植到GNU系统非常有用。autoheader也是如此。一旦您有了一个基本的configure.ac和config.h.in,您就不再需要这些工具了。这些工具不错,但不需要生成上述文件。
哪些过程是由从其源代码创建软件程序分发的一方执行的(以及谁可能是软件程序的作者)?
如果您有某种自动化的软件构建,我可以想象它会在VCS重新签出之后调用autoreconf -fvi,可能还会调用其他几个步骤。这就是为什么有bootstrap.sh或autogen.sh脚本。这基本上是调用aclocal、autoconf和automake来编写configure。然后基本上是configure; make distcheck;来制作发行版。
https://stackoverflow.com/questions/38437657
复制相似问题