
— 特色专栏 —
大家好,我是民工哥!
微软正式开源 WSL!

近日,微软在 Build 2025 开发者大会上正式宣布开源其“Windows Subsystem for Linux(WSL)”项目,这一举措标志着微软在拥抱开源生态和推动开发者平台发展方面迈出了重要一步。
WSL最初于2016年推出,允许用户在Windows系统中原生运行Linux环境。
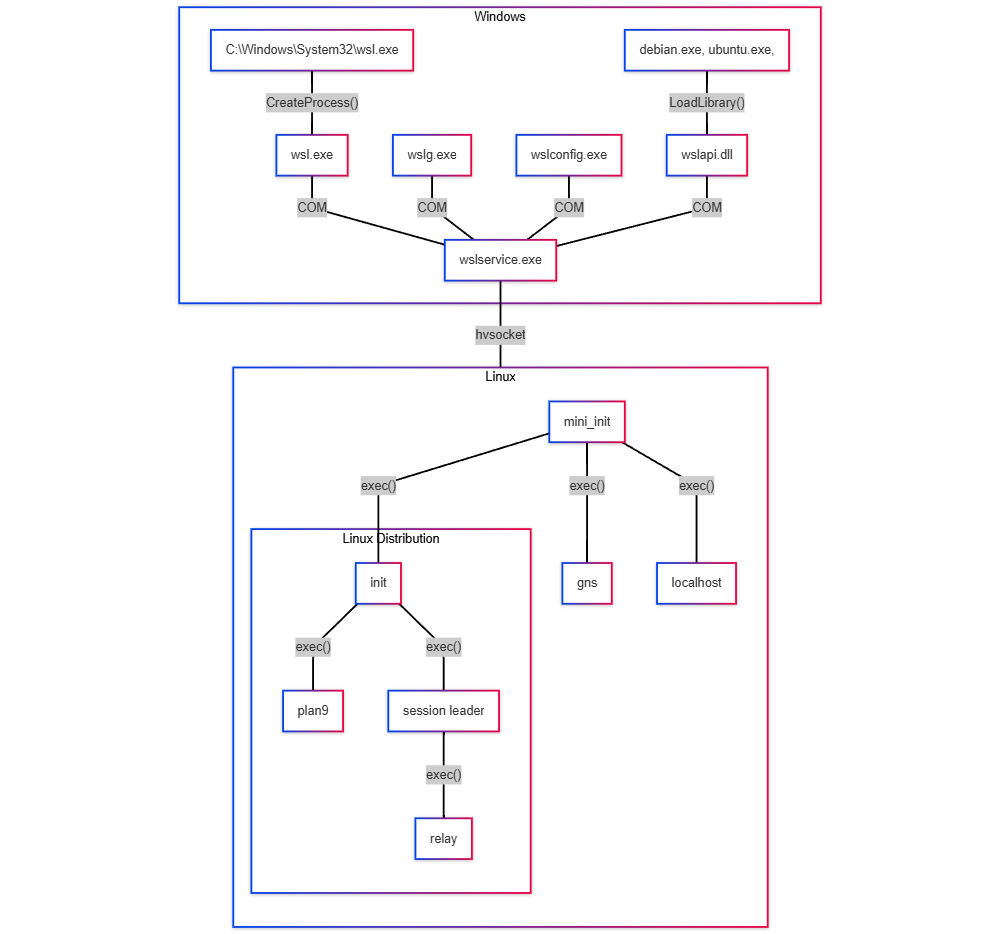
它通过轻量级进程支持模块(如lxcore.sys)在Windows内核中实现Linux系统调用,使Windows能够原生执行ELF格式的可执行文件。
WSL 架构如下图:

随后推出的WSL 2引入了完整的Linux内核,显著提升了与原生Linux系统的兼容性,并支持Docker等依赖内核特性的工具。
微软对WSL进行了多年的重构工作,使其从Windows核心中解耦,成为一个独立的应用程序。
这一转变不仅满足了开发者社区长期以来的请求,也使得WSL能够更快地响应社区的功能需求和改进建议。
在最新发布的Windows 11 24H2更新中,WSL已完全作为独立包发布,而不再是操作系统内置组件的一部分。这为WSL的开源奠定了基础。
微软宣布正式开源 Windows Subsystem for Linux(WSL),包括其命令行工具(wsl.exe 和 wslg.exe)、后台服务(wslservice.exe)以及用于启动联网、启动其他守护进程和设置端口转发的 Linux 端守护进程。

有两个部分暂时保留闭源状态:lxcore.sys(WSL 1所依赖的内核驱动程序)和p9rdr.sys与p9np.dll(负责将Windows文件系统重定向至Linux的模块)。
开源WSL将使得WSL能够更快地适配前沿Linux工具,如Kubernetes、Wayland等,并可能吸引更多Linux生态软件原生支持Windows环境。
微软希望通过开源 WSL,让 Windows 成为开发者的首选平台,进一步激发开发者的创造力,从而推动WSL不断完善与发展。
https://blogs.windows.com/windowsdeveloper/2025/05/19/the-windows-subsystem-for-linux-is-now-open-source/
👍 如果你喜欢这篇文章,请点赞并分享给你的朋友!