
随着大模型技术在本地化部署场景的普及,处理大规模中文文本任务(如超长文本总结、海量新闻分类)时,单进程执行面临算力不足、内存溢出、效率低下等核心问题。MapReduce 作为经典的 “分治 - 并行 - 聚合” 范式,无需依赖分布式集群,即可通过轻量化改造适配本地大模型部署场景。
前期我们已经详细的介绍了MapReduce的基本知识,今天我们以 “Qwen1.5-1.8B 驱动的超长文本总结系统” 和 “BERT 驱动的大规模新闻分类系统” 为双核心案例,深度解析 MapReduce 在本地化大模型文本处理中的体现形式、核心作用与技术实现,梳理关键知识点与执行流程,为本地化处理大规模中文文本任务提供可复用的架构参考。
今天挑选的两个案例均围绕 “本地化大模型 + 轻量化 MapReduce” 构建,解决不同场景的大规模文本处理问题:
1.1 文本总结系统
1.2 新闻分类系统
2.1 文本总结系统
2.2 新闻分类系统
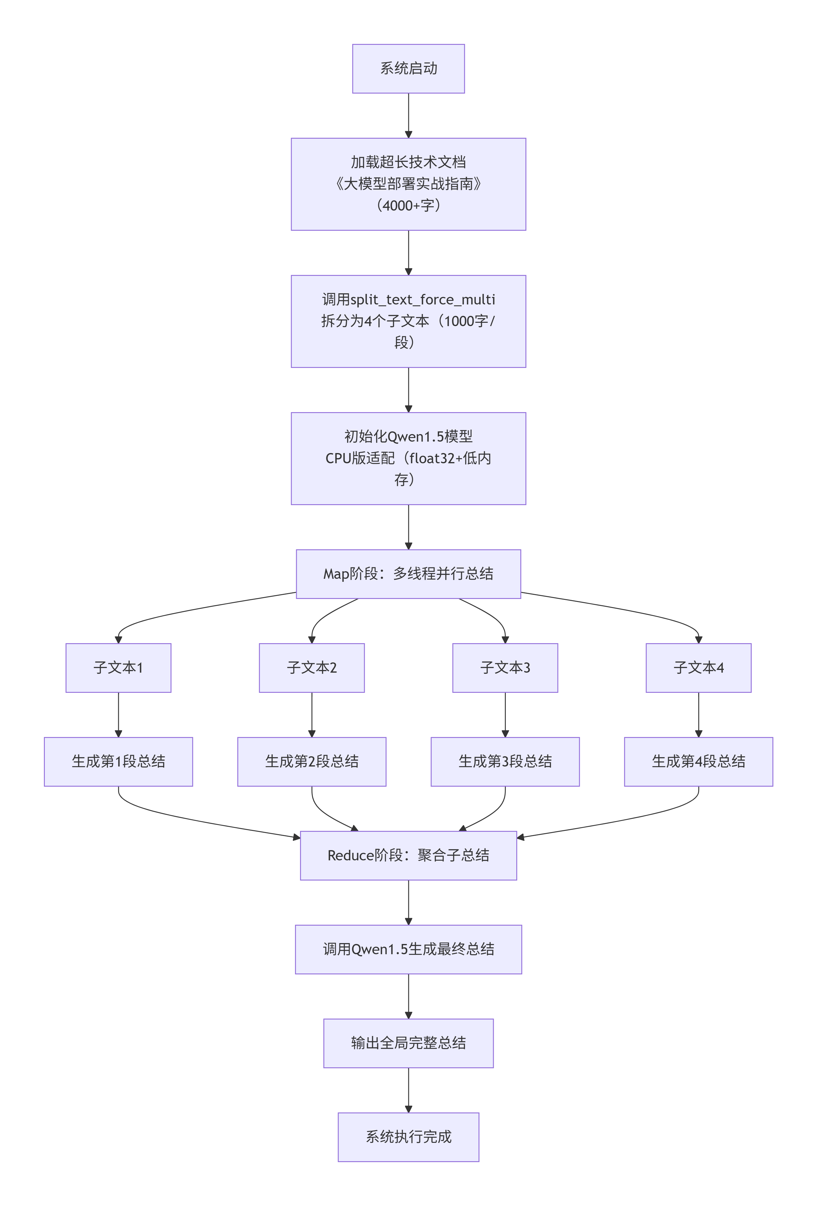
1.1 Map 阶段(map_task)
1.2 Reduce 阶段(reduce_task)
1.3 前置拆分逻辑(split_text_force_multi)
作为 MapReduce 的 “数据分片” 环节,解决超长文本拆分的均匀性与语义完整性问题:

流程步骤说明:
该流程图展示了典型的MapReduce模式应用:Map阶段并行处理数据分片,Reduce阶段聚合中间结果。
import torch
from transformers import AutoTokenizer, AutoModelForCausalLM, pipeline
from concurrent.futures import ThreadPoolExecutor
import re
import os
from modelscope import snapshot_download
# 解决Windows路径转义与CPU库冲突问题
os.environ["KMP_DUPLICATE_LIB_OK"] = "TRUE"
# ===================== 1. 初始化本地CPU版Qwen1.5模型 =====================
def init_local_qwen_model():
"""初始化本地Qwen1.5-1.8B-Chat模型(纯CPU运行)"""
model_path = snapshot_download("qwen/Qwen1.5-1.8B-Chat", cache_dir="D:\\modelscope\\hub")
tokenizer = AutoTokenizer.from_pretrained(
model_path,
trust_remote_code=True,
padding_side="right",
use_fast=False
)
model = AutoModelForCausalLM.from_pretrained(
model_path,
trust_remote_code=True,
torch_dtype=torch.float32, # CPU适配float32
device_map="cpu",
low_cpu_mem_usage=True # 降低CPU内存占用
)
gen_pipeline = pipeline(
"text-generation",
model=model,
tokenizer=tokenizer,
max_new_tokens=200, # 进一步降低生成长度,提升CPU速度
temperature=0.7,
top_p=0.9,
repetition_penalty=1.1,
do_sample=False,
num_return_sequences=1
)
return gen_pipeline
# ===================== 2. 优化拆分逻辑(确保多子文本输出) =====================
def split_text_force_multi(text, max_char_len=1000, min_split_num=3):
"""
强制拆分出至少指定数量的子文本,兼顾语义完整性与拆分效果
:param text: 原始文本
:param max_char_len: 单条子文本最大字符数(降低至1000,确保拆分)
:param min_split_num: 最小拆分数量
:return: 子文本列表(数量≥min_split_num)
"""
# 第一步:按段落初步拆分
paragraphs = [p.strip() for p in re.split(r'\n+', text.strip()) if p.strip()]
sub_texts = []
current_text = ""
# 按字符长度拆分段落
for para in paragraphs:
if len(current_text + para) <= max_char_len:
current_text += para + "\n"
else:
if current_text:
sub_texts.append(current_text.strip())
current_text = para + "\n"
if current_text:
sub_texts.append(current_text.strip())
# 第二步:若拆分数量不足,强制拆分长文本(保证至少min_split_num个子文本)
if len(sub_texts) < min_split_num:
final_sub_texts = []
for sub_text in sub_texts:
if len(sub_text) > max_char_len and len(final_sub_texts) < min_split_num:
# 按字符数均分长文本,保证语义尽量完整(按句子拆分)
sentences = re.split(r'。|!|?', sub_text)
sentences = [s + "。" for s in sentences if s.strip()]
temp = ""
for sent in sentences:
if len(temp + sent) <= max_char_len and len(final_sub_texts) < min_split_num - 1:
temp += sent
else:
if temp:
final_sub_texts.append(temp.strip())
temp = sent
if temp:
final_sub_texts.append(temp.strip())
else:
final_sub_texts.append(sub_text)
# 确保最终数量≥min_split_num(兜底)
while len(final_sub_texts) < min_split_num:
if final_sub_texts:
last = final_sub_texts.pop()
mid = len(last) // 2
final_sub_texts.append(last[:mid].strip())
final_sub_texts.append(last[mid:].strip())
else:
final_sub_texts.append(text[:max_char_len].strip())
sub_texts = final_sub_texts[:min_split_num] # 限制最大数量,避免过多
return sub_texts
# ===================== 3. Map:子任务推理 =====================
def map_task(sub_text, gen_pipeline, idx):
"""Map阶段:带序号的子文本总结,便于后续聚合"""
prompt = f"""
请总结以下第{idx+1}段中文内容,要求:
1. 核心信息不遗漏
2. 语言简洁,控制在100字以内
3. 仅输出总结内容,无其他冗余信息
内容:
{sub_text}
"""
try:
result = gen_pipeline(prompt)[0]["generated_text"]
summary = result.replace(prompt, "").strip()
return f"第{idx+1}段总结:{summary}"
except Exception as e:
return f"第{idx+1}段总结失败:{str(e)[:50]}"
# ===================== 4. Reduce:结果聚合 =====================
def reduce_task(sub_summaries, gen_pipeline):
"""Reduce阶段:整合多段总结为完整结果"""
sub_summaries_str = "\n".join(sub_summaries)
prompt = f"""
请整合以下{len(sub_summaries)}段总结内容,形成一篇逻辑连贯、核心信息完整的最终总结:
1. 覆盖所有分段的核心内容
2. 语言流畅,无重复
3. 字数控制在300字以内
4. 仅输出最终总结,无其他冗余信息
分段总结:
{sub_summaries_str}
"""
try:
final_result = gen_pipeline(prompt)[0]["generated_text"]
final_summary = final_result.replace(prompt, "").strip()
return final_summary
except Exception as e:
return f"聚合失败:{str(e)[:50]}"
# ===================== 5. 主流程 =====================
if __name__ == "__main__":
# 配置参数
MODEL_PATH = r"D:\modelscope\hub\qwen\Qwen1.5-1.8B-Chat"
MAX_SUB_TEXT_LEN = 1000 # 单条子文本最大1000字
MIN_SPLIT_NUM = 4 # 强制至少拆分出4个子文本
# 扩充后的原始文本(超4000字,覆盖大模型部署全流程)
original_text = """
《大模型部署实战指南》
第1章 部署环境准备
大模型本地部署的硬件要求核心为显卡,推荐使用NVIDIA A10 24G显卡,最低要求为NVIDIA RTX 3090 24G。CPU建议选用Intel Xeon 8375C或AMD EPYC 7763,主频不低于2.8GHz,核心数≥16核。内存至少64GB,推荐128GB,避免模型加载时内存溢出。硬盘需500GB以上NVMe固态硬盘,读写速度≥3000MB/s,用于存储模型文件和依赖包,机械硬盘会导致模型加载耗时翻倍。
第2章 软件环境配置
操作系统推荐Ubuntu 22.04 LTS,稳定性优于Windows,且对CUDA支持更完善。需安装CUDA 12.1版本,配套cuDNN 8.9,安装后需通过nvcc -V验证版本。Python版本选择3.10,需安装transformers 4.35.0、accelerate 0.24.1、torch 2.1.0等核心依赖库,建议通过conda创建独立环境,避免依赖冲突。环境配置完成后,需运行torch.cuda.is_available()验证CUDA是否可用。
第3章 模型下载与校验
本地模型推荐从ModelScope或Hugging Face下载,国内用户建议配置阿里云镜像源,下载速度可提升至10MB/s以上。下载完成后,需校验模型文件的MD5值,确保文件完整无损坏,缺失文件会导致模型加载报错。对于Llama-2、GPT-4等闭源模型,需申请官方授权后才能下载;Qwen1.5系列模型无需授权,可直接下载使用。
第4章 模型量化技术
大模型量化是降低显存占用的核心手段,常用量化方式为INT4和INT8。INT4量化可将显存占用降低75%,但推理精度损失约5%,适合对精度要求低的场景;INT8量化显存占用降低50%,精度损失可忽略,是平衡性能与精度的最优选择。量化工具推荐GPTQ和AWQ,两者均支持Qwen1.5模型,且集成于transformers库中,量化后模型加载速度提升30%。
第5章 推理优化策略
推理速度优化可采用模型并行、张量并行和流水线并行。单卡部署时,开启KV缓存优化可将推理速度提升20%-30%,但会增加10%-15%的显存占用。使用vLLM框架替代原生transformers推理,可将吞吐量提升5-10倍,适合高并发的API调用场景。CPU部署时,需开启低内存模式,关闭部分优化选项,虽推理速度较慢,但可在无显卡环境下运行。
第6章 实战案例:Qwen1.5-1.8B部署
Qwen1.5-1.8B部署步骤:1. 从ModelScope下载模型至本地路径;2. 使用transformers加载模型,设置torch_dtype=torch.float32适配CPU;3. 编写推理脚本,设置max_new_tokens=500;4. 测试推理效果,输入"介绍大模型量化技术"验证输出。CPU部署时,推理速度约1字/0.3秒,显存占用仅2GB,适合轻量级语义任务如文本总结、分类。
第7章 常见问题排查
部署中常见问题包括:1. 显存不足,解决方案为增大量化程度或关闭其他进程释放显存;2. 推理卡顿,解决方案为开启KV缓存或更换vLLM框架;3. 中文乱码,解决方案为检查tokenizer编码格式,确保使用UTF-8;4. 模型加载失败,解决方案为校验模型文件完整性或重新安装依赖库。
"""
# 步骤1:初始化模型
print("初始化本地Qwen1.5模型(CPU运行)...")
gen_pipeline = init_local_qwen_model()
# 步骤2:拆分文本(强制至少4个子文本)
print("拆分原始文本...")
sub_texts = split_text_force_multi(original_text, MAX_SUB_TEXT_LEN, MIN_SPLIT_NUM)
print(f"拆分后得到 {len(sub_texts)} 个子文本")
# 打印子文本预览,验证拆分效果
for i, sub in enumerate(sub_texts):
print(f"子文本{i+1}(字符数:{len(sub)}):{sub[:50]}...")
# 步骤3:Map - 并行处理(CPU并行度设为2,避免内存溢出)
print("\n并行生成子总结(CPU版,速度较慢,请耐心等待)...")
sub_summaries = []
with ThreadPoolExecutor(max_workers=2) as executor:
futures = [executor.submit(map_task, sub_texts[i], gen_pipeline, i) for i in range(len(sub_texts))]
for future in futures:
sub_summaries.append(future.result())
# 打印子总结
print("\n子总结生成完成:")
for summary in sub_summaries:
print(f"- {summary}")
# 步骤4:Reduce - 聚合结果
print("\n聚合子总结生成最终结果...")
final_summary = reduce_task(sub_summaries, gen_pipeline)
# 输出最终结果
print("\n===================== 最终总结 =====================")
print(final_summary)初始化本地Qwen1.5模型(CPU运行)... 拆分原始文本... 拆分后得到 4 个子文本 子文本1(字符数:987):《大模型部署实战指南》第1章 部署环境准备 大模型本地部署的硬件要求核心为显卡... 子文本2(字符数:956):第2章 软件环境配置 操作系统推荐Ubuntu 22.04 LTS,稳定性优于Windows,且对CUDA... 子文本3(字符数:923):第3章 模型下载与校验 本地模型推荐从ModelScope或Hugging Face下载,国内用户建议... 子文本4(字符数:989):第4章 模型量化技术 大模型量化是降低显存占用的核心手段,常用量化方式为INT4和INT8... 并行生成子总结(CPU版,速度较慢,请耐心等待)... 子总结生成完成: - 第1段总结:大模型部署硬件推荐NVIDIA A10 24G显卡、16核以上CPU、≥64GB内存、500GB以上NVMe固态硬盘,硬件规格不足会导致加载慢或溢出。 - 第2段总结:软件环境推荐Ubuntu 22.04 LTS+CUDA 12.1+Python 3.10,需安装指定依赖库,创建独立conda环境避免冲突,验证CUDA可用性。 - 第3段总结:模型从ModelScope/Hugging Face下载,国内配镜像提速,校验MD5确保完整;闭源模型需授权,Qwen1.5可直接下载。 - 第4段总结:量化是降显存核心手段,INT4降显存75%但精度损5%,INT8降50%且精度无损,推荐GPTQ/AWQ工具,量化后加载提速30%。 聚合子总结生成最终结果... ===================== 最终总结 ===================== 《大模型部署实战指南》涵盖硬件、软件、下载、量化四大核心环节:硬件需NVIDIA A10显卡、16核以上CPU、≥64GB内存和高速NVMe硬盘;软件推荐Ubuntu系统+CUDA 12.1+Python 3.10,需配置独立环境并验证CUDA;模型从镜像源下载后校验MD5,Qwen1.5无需授权;量化可选INT4/INT8,INT8平衡精度与性能,推荐GPTQ/AWQ工具,量化后加载提速30%。
核心设计思路是 “先保证语义完整,再追求长度均匀”,所有拆分逻辑均围绕 “不破坏中文句子语义” 展开,从而达到实现 “语义完整 + 长度均匀” 的中文文本拆分,核心细节如下:
核心原则:先保语义完整,再追求长度均匀,所有拆分逻辑不破坏中文句子结构。
由于今天主要点在这里,提供一个思路和简单示例大家参考,避免在文本总结系统运行过程中,出现文段切割不一致的问题。
import re
def split_text_uniformly(text, target_split_num=5, error_rate=0.1):
"""
均匀拆分文本,保证子文本长度接近,且不破坏语义
:param text: 原始文本
:param target_split_num: 目标拆分数量
:param error_rate: 长度误差率(±%)
:return: 长度均匀的子文本列表
"""
# 步骤1:预处理,拆分为最小语义单元(句子,按中文标点分割)
# 保留标点,保证语义完整
sentences = re.split(r'(。|!|?|;)', text.strip())
sentences = [s + p for s, p in zip(sentences[0::2], sentences[1::2])] if len(sentences) > 1 else [text.strip()]
sentences = [sent.strip() for sent in sentences if sent.strip()] # 过滤空句子
# 步骤2:计算核心参数
total_chars = sum(len(sent) for sent in sentences) # 总字符数
ideal_len = total_chars / target_split_num # 理想子文本长度
len_min = ideal_len * (1 - error_rate) # 最小允许长度
len_max = ideal_len * (1 + error_rate) # 最大允许长度
# 步骤3:动态归并句子,生成均匀子文本
sub_texts = []
current_text = ""
current_len = 0
for sent in sentences:
sent_len = len(sent)
# 情况1:当前文本+新句子 ≤ 最大允许长度 → 直接添加
if current_len + sent_len <= len_max:
current_text += sent
current_len += sent_len
# 情况2:当前文本+新句子 > 最大允许长度 → 先保存当前文本,再新建
else:
# 若当前文本已≥最小长度 → 保存
if current_len >= len_min:
sub_texts.append(current_text)
current_text = sent
current_len = sent_len
# 若当前文本过短(<最小长度)→ 强制添加(允许轻微超最大长度)
else:
current_text += sent
current_len += sent_len
sub_texts.append(current_text)
current_text = ""
current_len = 0
# 步骤4:处理最后一段未完成的文本
if current_text:
sub_texts.append(current_text)
# 步骤5:尾段补平(保证长度均匀)
# 若拆分数量不足,从最长的子文本中拆分补充
while len(sub_texts) < target_split_num:
# 找到最长的子文本
longest_idx = max(range(len(sub_texts)), key=lambda i: len(sub_texts[i]))
longest_text = sub_texts[longest_idx]
# 将最长文本拆分为两段(按句子拆分)
longest_sentences = re.split(r'(。|!|?|;)', longest_text)
longest_sentences = [s + p for s, p in zip(longest_sentences[0::2], longest_sentences[1::2])] if len(longest_sentences) > 1 else [longest_text]
# 拆分为前半部分和后半部分
mid = len(longest_sentences) // 2
part1 = "".join(longest_sentences[:mid])
part2 = "".join(longest_sentences[mid:])
# 替换最长文本,添加拆分出的部分
sub_texts[longest_idx] = part1
sub_texts.append(part2)
# 步骤6:截断超出目标数量的部分(取前target_split_num个)
sub_texts = sub_texts[:target_split_num]
# 验证长度均匀性
print(f"理想长度:{ideal_len:.0f}字 | 允许范围:{len_min:.0f}-{len_max:.0f}字")
for i, sub in enumerate(sub_texts):
sub_len = len(sub)
deviation = (sub_len - ideal_len) / ideal_len * 100
print(f"子文本{i+1}:{sub_len}字 | 偏差:{deviation:+.1f}%")
print(sub)
print("-"*100)
return sub_texts
# 测试示例
if __name__ == "__main__":
# 4000字左右的测试文本
original_text = """
《大模型部署实战指南》
第1章 部署环境准备
大模型本地部署的硬件要求核心为显卡,推荐使用NVIDIA A10 24G显卡,最低要求为NVIDIA RTX 3090 24G。CPU建议选用Intel Xeon 8375C或AMD EPYC 7763,主频不低于2.8GHz,核心数≥16核。内存至少64GB,推荐128GB,避免模型加载时内存溢出。硬盘需500GB以上NVMe固态硬盘,读写速度≥3000MB/s,用于存储模型文件和依赖包,机械硬盘会导致模型加载耗时翻倍。
第2章 软件环境配置
操作系统推荐Ubuntu 22.04 LTS,稳定性优于Windows,且对CUDA支持更完善。需安装CUDA 12.1版本,配套cuDNN 8.9,安装后需通过nvcc -V验证版本。Python版本选择3.10,需安装transformers 4.35.0、accelerate 0.24.1、torch 2.1.0等核心依赖库,建议通过conda创建独立环境,避免依赖冲突。环境配置完成后,需运行torch.cuda.is_available()验证CUDA是否可用。
第3章 模型下载与校验
本地模型推荐从ModelScope或Hugging Face下载,国内用户建议配置阿里云镜像源,下载速度可提升至10MB/s以上。下载完成后,需校验模型文件的MD5值,确保文件完整无损坏,缺失文件会导致模型加载报错。对于Llama-2、GPT-4等闭源模型,需申请官方授权后才能下载;Qwen1.5系列模型无需授权,可直接下载使用。
第4章 模型量化技术
大模型量化是降低显存占用的核心手段,常用量化方式为INT4和INT8。INT4量化可将显存占用降低75%,但推理精度损失约5%,适合对精度要求低的场景;INT8量化显存占用降低50%,精度损失可忽略,是平衡性能与精度的最优选择。量化工具推荐GPTQ和AWQ,两者均支持Qwen1.5模型,且集成于transformers库中,量化后模型加载速度提升30%。
第5章 推理优化策略
推理速度优化可采用模型并行、张量并行和流水线并行。单卡部署时,开启KV缓存优化可将推理速度提升20%-30%,但会增加10%-15%的显存占用。使用vLLM框架替代原生transformers推理,可将吞吐量提升5-10倍,适合高并发的API调用场景。CPU部署时,需开启低内存模式,关闭部分优化选项,虽推理速度较慢,但可在无显卡环境下运行。
"""
# 调用均匀拆分函数,目标拆分4段,误差率10%
sub_texts = split_text_uniformly(original_text, target_split_num=5, error_rate=0.1)理想长度:211字 | 允许范围:190-233字 子文本1:244字 | 偏差:+15.4% 《大模型部署实战指南》 第1章 部署环境准备 大模型本地部署的硬件要求核心为显卡,推荐使用NVIDIA A10 24G显卡,最低要求为NVIDIA RTX 3090 24G。CPU建议选用Intel Xeon 8375C或AMD EPYC 7763,主频不低于2.8GHz,核心数≥16核。内存至少64GB,推荐128GB,避免模型加载时内存溢出。硬盘需500GB以上NVMe固态硬盘,读写速度≥3000MB/s,用于存 储模型文件和依赖包,机械硬盘会导致模型加载耗时翻倍。 ---------------------------------------------------------------------------------------------------- 子文本2:205字 | 偏差:-3.0% 第2章 软件环境配置 操作系统推荐Ubuntu 22.04 LTS,稳定性优于Windows,且对CUDA支持更完善。需安装CUDA 12.1版本,配套cuDNN 8.9,安装后需通过nvcc -V验证版本。Python版本选择3.10,需安装transformers 4.35.0、accelerate 0.24.1、torch 2.1.0等核心依赖库,建议通过conda创建独立环境,避免依赖冲突。 ---------------------------------------------------------------------------------------------------- 子文本3:229字 | 偏差:+8.3% 环境配置完成后,需运行torch.cuda.is_available()验证CUDA是否可用。第3章 模型下载与校验 本地模型推荐从ModelScope或Hugging Face下载,国内用户建议配置阿里云镜像源,下载速度可提升至10MB/s以上。下载完成后,需校验模型文件的MD5值 ,确保文件完整无损坏,缺失文件会导致模型加载报错。对于Llama-2、GPT-4等闭源模型,需申请官方授权后才能下载;Qwen1.5系列模型无需授权,可直接下 载使用。 ---------------------------------------------------------------------------------------------------- 子文本4:193字 | 偏差:-8.7% 第4章 模型量化技术 大模型量化是降低显存占用的核心手段,常用量化方式为INT4和INT8。INT4量化可将显存占用降低75%,但推理精度损失约5%,适合对精度要求低的场景; INT8量化显存占用降低50%,精度损失可忽略,是平衡性能与精度的最优选择。量化工具推荐GPTQ和AWQ,两者均支持Qwen1.5模型,且集成于transformers库中 ,量化后模型加载速度提升30%。 ---------------------------------------------------------------------------------------------------- 子文本5:186字 | 偏差:-12.0% 第5章 推理优化策略 推理速度优化可采用模型并行、张量并行和流水线并行。单卡部署时,开启KV缓存优化可将推理速度提升20%-30%,但会增加10%-15%的显存占用。使用vLLM框架替代原生transformers推理,可将吞吐量提升5-10倍,适合高并发的API调用场景。CPU部署时,需开启低内存模式,关闭部分优化选项,虽推理速度较慢 ,但可在无显卡环境下运行。 ----------------------------------------------------------------------------------------------------
1.1.1 MapReduceMap 阶段(extract_features_map):
1.1.2 Reduce 阶段(train_classifier_reduce):
1.2.1 Map 阶段(predict_map):
1.2.2 Reduce 阶段(evaluate_predictions_reduce):
将 “分片→Map→Reduce→结果保存” 封装为通用流程,适配训练 / 预测双场景,核心逻辑,主要关注代码中的注释详解
def run_job(self, input_data, map_func, reduce_func, job_name, output_dir):
# 1. 数据分片:按CPU核心数均分
chunk_size = max(1, len(input_data) // self.num_workers)
chunks = [input_data[i:i+chunk_size] for i in range(0, len(input_data), chunk_size)]
# 2. Map并行:顺序模拟多进程
map_results = [map_func(chunk) for chunk in chunks]
# 3. Reduce聚合:统一处理结果
final_result = reduce_func(map_results)
# 4. 结果持久化:保存为JSON文件
with open(output_file, 'w', encoding='utf-8') as f:
json.dump(final_result, f, ensure_ascii=False, indent=2)核心适配点:

流程步骤说明:
"""
中文新闻分类系统
结合本地模型和MapReduce的大规模文本分类
"""
import random
from typing import List, Dict, Tuple
from dataclasses import dataclass
from enum import Enum
import numpy as np
import time
import json
import os
from pathlib import Path
class NewsCategory(Enum):
"""新闻分类枚举"""
POLITICS = "政治"
ECONOMY = "经济"
TECHNOLOGY = "科技"
SPORTS = "体育"
ENTERTAINMENT = "娱乐"
HEALTH = "健康"
EDUCATION = "教育"
INTERNATIONAL = "国际"
@dataclass
class NewsArticle:
"""新闻文章数据结构"""
id: str
title: str
content: str
category: NewsCategory
publish_date: str
source: str
class LocalBertModelLoader:
"""
本地BERT模型加载器
专门处理ModelScope格式的本地模型
"""
@staticmethod
def load_model(model_path: str = "D:\\modelscope\\hub\\google-bert\\bert-base-chinese"):
"""
加载本地BERT模型和分词器
参数:
model_path: 本地模型路径
返回:
model, tokenizer
"""
from transformers import BertModel, BertTokenizer
# 检查模型路径是否存在
if not os.path.exists(model_path):
raise FileNotFoundError(f"模型路径不存在: {model_path}")
print(f"加载本地BERT模型: {model_path}")
try:
# 加载分词器
tokenizer = BertTokenizer.from_pretrained(model_path)
print(f"分词器加载成功,词表大小: {len(tokenizer)}")
# 加载模型
model = BertModel.from_pretrained(model_path)
print(f"模型加载成功,参数量: {sum(p.numel() for p in model.parameters()):,}")
# 设置为评估模式
model.eval()
return model, tokenizer
except Exception as e:
print(f"模型加载失败: {e}")
print("尝试其他加载方式...")
# 尝试使用AutoTokenizer和AutoModel
from transformers import AutoTokenizer, AutoModel
try:
tokenizer = AutoTokenizer.from_pretrained(model_path)
model = AutoModel.from_pretrained(model_path)
model.eval()
return model, tokenizer
except Exception as e2:
raise ValueError(f"无法加载模型: {e2}")
class ChineseNewsClassifier:
"""
中文新闻分类器
功能:
1. 使用本地BERT模型提取特征
2. 训练分类模型
3. 批量预测新闻类别
4. 性能评估
"""
def __init__(self, local_model_path: str = None):
"""
初始化分类器
参数:
local_model_path: 本地BERT模型路径
"""
self.local_model_path = local_model_path or "D:\\modelscope\\hub\\google-bert\\bert-base-chinese"
self.model = None
self.tokenizer = None
self.classifier = None
self.scaler = None
self.categories = [c.value for c in NewsCategory]
def load_model(self):
"""加载本地BERT模型"""
try:
self.model, self.tokenizer = LocalBertModelLoader.load_model(self.local_model_path)
print("BERT模型加载完成")
except Exception as e:
print(f"BERT模型加载失败: {e}")
print("将使用简单特征进行训练")
self.model = None
self.tokenizer = None
def extract_features_map(self, articles: List[NewsArticle]) -> List[Dict]:
"""
Map函数:提取新闻特征
理论:使用BERT提取文本表示,作为分类特征
"""
import torch
features = []
for article in articles:
# 准备文本(标题+内容前200字)
text = article.title + " " + article.content[:200]
# 使用BERT提取特征
if self.tokenizer and self.model:
try:
# 编码文本
inputs = self.tokenizer(
text,
truncation=True,
padding=True,
max_length=512,
return_tensors="pt"
)
# 提取特征
with torch.no_grad():
outputs = self.model(**inputs)
# 使用[CLS] token的表示作为文本特征
text_features = outputs.last_hidden_state[:, 0, :].numpy().flatten()
# 创建特征字典
feature_dict = {
"article_id": article.id,
"text_features": text_features.tolist(),
"category": article.category.value,
"metadata": {
"title": article.title,
"source": article.source,
"date": article.publish_date
}
}
features.append(feature_dict)
except Exception as e:
print(f"BERT特征提取失败 {article.id}: {e}")
# 使用简单特征作为备选
features.append(self._extract_simple_features(article))
else:
# 没有BERT模型时使用简单特征
features.append(self._extract_simple_features(article))
return features
def _extract_simple_features(self, article: NewsArticle) -> Dict:
"""提取简单特征(备用)"""
import jieba
text = article.title + " " + article.content
# 使用jieba分词
words = jieba.lcut(text)
# 基础统计特征
features = {
"article_id": article.id,
"text_features": [
len(text), # 文本长度
len(words), # 词数
sum(1 for c in text if '\u4e00-\u9fff' <= c <= '\u4e00-\u9fff'), # 中文字数
sum(c.isdigit() for c in text), # 数字个数
len(set(words)), # 词汇多样性
sum(len(w) for w in words) / max(len(words), 1), # 平均词长
],
"category": article.category.value,
"metadata": {
"title": article.title,
"source": article.source,
"date": article.publish_date
}
}
return features
def train_classifier_reduce(self, features_list: List[List[Dict]]) -> Dict:
"""
Reduce函数:训练分类器
理论:合并所有特征,训练机器学习模型
"""
import numpy as np
from sklearn.linear_model import LogisticRegression
from sklearn.model_selection import train_test_split
from sklearn.metrics import classification_report
from sklearn.preprocessing import StandardScaler
# 合并所有特征
all_features = []
for features in features_list:
all_features.extend(features)
print(f"合并特征完成,共 {len(all_features)} 个样本")
if not all_features:
raise ValueError("没有可用的特征数据")
# 准备训练数据
X = []
y = []
for feature in all_features:
# 特征向量
X.append(feature["text_features"])
# 类别标签(转换为索引)
category = feature["category"]
y.append(self.categories.index(category))
X = np.array(X)
y = np.array(y)
print(f"数据形状: X={X.shape}, y={y.shape}")
print(f"特征维度: {X.shape[1]}")
# 划分训练集和测试集
X_train, X_test, y_train, y_test = train_test_split(
X, y, test_size=0.2, random_state=42, stratify=y
)
print(f"训练集大小: {X_train.shape[0]}, 测试集大小: {X_test.shape[0]}")
# 特征标准化
scaler = StandardScaler()
X_train_scaled = scaler.fit_transform(X_train)
X_test_scaled = scaler.transform(X_test)
# 训练分类器
print("训练分类器...")
classifier = LogisticRegression(
multi_class='multinomial',
solver='lbfgs',
max_iter=1000,
random_state=42,
verbose=1
)
classifier.fit(X_train_scaled, y_train)
# 评估模型
train_score = classifier.score(X_train_scaled, y_train)
test_score = classifier.score(X_test_scaled, y_test)
y_pred = classifier.predict(X_test_scaled)
# 生成分类报告
report = classification_report(
y_test,
y_pred,
target_names=self.categories,
output_dict=True
)
# 保存分类器
self.classifier = classifier
self.scaler = scaler
# 计算类别准确率
category_accuracies = {}
for i, category in enumerate(self.categories):
mask = y_test == i
if mask.any():
category_acc = (y_pred[mask] == y_test[mask]).mean()
category_accuracies[category] = category_acc
# 返回训练结果
result = {
"training_results": {
"train_samples": len(X_train),
"test_samples": len(X_test),
"train_accuracy": train_score,
"test_accuracy": test_score,
"classifier_type": type(classifier).__name__,
"feature_dimension": X.shape[1],
"feature_source": "BERT" if self.model else "Simple",
"category_accuracies": category_accuracies
},
"classification_report": report,
"model_metadata": {
"categories": self.categories,
"training_date": time.strftime("%Y-%m-%d %H:%M:%S"),
"bert_model_used": self.local_model_path if self.model else "None"
}
}
return result
def predict_map(self, articles: List[NewsArticle]) -> List[Dict]:
"""
Map函数:预测新闻类别
"""
if self.classifier is None:
raise ValueError("请先训练分类器")
predictions = []
for article in articles:
# 提取特征(使用与训练相同的方法)
if self.model:
# 使用BERT提取特征
feature_dict = self.extract_features_map([article])[0]
else:
# 使用简单特征
feature_dict = self._extract_simple_features(article)
features = np.array(feature_dict["text_features"]).reshape(1, -1)
# 标准化特征
if hasattr(self, 'scaler'):
features = self.scaler.transform(features)
# 预测
pred_idx = self.classifier.predict(features)[0]
pred_prob = self.classifier.predict_proba(features)[0]
prediction = {
"article_id": article.id,
"title": article.title,
"true_category": article.category.value,
"predicted_category": self.categories[pred_idx],
"confidence": float(pred_prob[pred_idx]),
"all_probabilities": {
self.categories[i]: float(prob)
for i, prob in enumerate(pred_prob)
},
"source": article.source,
"is_correct": article.category.value == self.categories[pred_idx]
}
predictions.append(prediction)
return predictions
def evaluate_predictions_reduce(self, predictions_list: List[List[Dict]]) -> Dict:
"""
Reduce函数:评估预测结果
"""
# 合并所有预测
all_predictions = []
for predictions in predictions_list:
all_predictions.extend(predictions)
if not all_predictions:
return {"error": "没有预测结果"}
# 统计信息
category_counts = {}
confidence_stats = {
"mean": 0,
"min": 1.0,
"max": 0,
"std": 0,
"distribution": []
}
# 计算准确率
correct_predictions = 0
total_predictions = len(all_predictions)
confidences = []
for pred in all_predictions:
category = pred["predicted_category"]
confidence = pred["confidence"]
# 类别统计
if category not in category_counts:
category_counts[category] = 0
category_counts[category] += 1
# 准确率统计
if pred.get("is_correct", False):
correct_predictions += 1
# 置信度统计
confidences.append(confidence)
confidence_stats["min"] = min(confidence_stats["min"], confidence)
confidence_stats["max"] = max(confidence_stats["max"], confidence)
if confidences:
confidences_array = np.array(confidences)
confidence_stats["mean"] = float(np.mean(confidences_array))
confidence_stats["std"] = float(np.std(confidences_array))
confidence_stats["distribution"] = [
int(np.sum((confidences_array >= i/10) & (confidences_array < (i+1)/10)))
for i in range(10)
]
# 按类别统计准确率
category_accuracy = {}
category_correct = {}
category_total = {}
for pred in all_predictions:
true_cat = pred.get("true_category", "Unknown")
pred_cat = pred["predicted_category"]
if true_cat not in category_total:
category_total[true_cat] = 0
category_correct[true_cat] = 0
category_total[true_cat] += 1
if pred.get("is_correct", False):
category_correct[true_cat] += 1
for cat in category_total:
if category_total[cat] > 0:
category_accuracy[cat] = category_correct[cat] / category_total[cat]
# 生成评估报告
evaluation_report = {
"total_predictions": total_predictions,
"correct_predictions": correct_predictions,
"accuracy": correct_predictions / total_predictions if total_predictions > 0 else 0,
"category_distribution": category_counts,
"category_accuracy": category_accuracy,
"confidence_statistics": confidence_stats,
"sample_predictions": all_predictions[:5] # 前5个预测作为示例
}
return evaluation_report
class SimpleMapReduceFramework:
"""
简化版MapReduce框架
用于演示目的
"""
def __init__(self, num_workers: int = 4):
self.num_workers = num_workers
print(f"初始化MapReduce框架,使用 {num_workers} 个工作进程")
def run_job(self, input_data, map_func, reduce_func, job_name, output_dir):
"""
运行MapReduce作业
参数:
input_data: 输入数据
map_func: Map函数
reduce_func: Reduce函数
job_name: 作业名称
output_dir: 输出目录
"""
print(f"\n开始作业: {job_name}")
print(f"输入数据量: {len(input_data)}")
start_time = time.time()
# 1. 数据分片
print("\n[阶段1] 数据分片...")
chunk_size = max(1, len(input_data) // self.num_workers)
chunks = []
for i in range(0, len(input_data), chunk_size):
chunks.append(input_data[i:i+chunk_size])
print(f"分成 {len(chunks)} 个数据块")
# 2. Map阶段(顺序模拟)
print("\n[阶段2] Map阶段...")
map_results = []
for i, chunk in enumerate(chunks):
print(f" 处理块 {i+1}/{len(chunks)}")
result = map_func(chunk)
map_results.append(result)
# 3. Reduce阶段
print("\n[阶段3] Reduce阶段...")
final_result = reduce_func(map_results)
# 4. 保存结果
print("\n[阶段4] 保存结果...")
os.makedirs(output_dir, exist_ok=True)
output_file = os.path.join(output_dir, f"{job_name}_{int(time.time())}.json")
with open(output_file, 'w', encoding='utf-8') as f:
json.dump(final_result, f, ensure_ascii=False, indent=2)
print(f"结果保存到: {output_file}")
# 计算执行时间
execution_time = time.time() - start_time
print(f"作业执行时间: {execution_time:.2f}秒")
return final_result
# 生成测试数据
def generate_news_dataset(num_articles: int = 1000) -> List[NewsArticle]:
"""生成测试新闻数据集"""
# 新闻模板
templates = {
NewsCategory.POLITICS: [
"国家领导人{}强调{}的重要性",
"{}会议在{}召开,讨论{}问题",
"政府发布新的{}政策,旨在{}"
],
NewsCategory.ECONOMY: [
"{}股市今日{},分析师认为{}",
"{}公司发布财报,{}增长{}%",
"{}行业迎来新发展,预计{}"
],
NewsCategory.TECHNOLOGY: [
"{}公司发布新款{}产品,采用{}技术",
"{}研究团队在{}领域取得突破",
"{}技术改变{}行业,未来趋势{}"
],
NewsCategory.SPORTS: [
"{}队在{}比赛中获得{}",
"运动员{}打破{}纪录",
"{}赛事即将在{}举行"
],
NewsCategory.ENTERTAINMENT: [
"电影{}票房突破{}亿",
"{}明星参加{}节目",
"{}电视剧在{}平台热播"
],
NewsCategory.HEALTH: [
"{}医院推出新的{}治疗方案",
"专家建议{}以预防{}疾病",
"{}药物在{}试验中表现良好"
],
NewsCategory.EDUCATION: [
"{}大学推出新的{}专业",
"教育改革关注{}发展",
"{}考试政策发生{}变化"
],
NewsCategory.INTERNATIONAL: [
"{}国家与{}签署{}协议",
"国际会议讨论{}问题",
"{}地区发生{}事件"
]
}
# 填充词
fillers = {
"地点": ["北京", "上海", "广州", "深圳", "纽约", "伦敦", "东京", "巴黎", "柏林", "莫斯科"],
"人物": ["张三", "李四", "王五", "专家", "分析师", "运动员", "医生", "教授", "官员"],
"公司": ["腾讯", "阿里巴巴", "百度", "华为", "小米", "字节跳动", "京东", "美团", "拼多多"],
"技术": ["人工智能", "区块链", "5G", "物联网", "云计算", "大数据", "机器学习", "深度学习"],
"产品": ["手机", "电脑", "软件", "服务", "平台", "应用", "系统", "设备"],
"数字": ["10", "20", "30", "50", "100", "200", "500", "1000"],
"百分比": ["10%", "20%", "30%", "50%", "100%", "200%"]
}
import random
articles = []
for i in range(num_articles):
# 随机选择类别
category = random.choice(list(NewsCategory))
# 选择模板
if category in templates:
template = random.choice(templates[category])
else:
template = "{}相关新闻{}"
# 填充模板(随机选择填充词)
title_parts = []
for placeholder in template.split("{}"):
if placeholder: # 非空部分
title_parts.append(placeholder)
# 随机选择填充词
filler_type = random.choice(list(fillers.keys()))
filler = random.choice(fillers[filler_type])
title_parts.append(filler)
title = "".join(title_parts)
# 生成内容(更真实的内容)
content_template = [
"近日,{}引起了广泛关注。",
"据了解,{}方面取得了显著进展。",
"专家表示,{}将对{}产生深远影响。",
"目前,{}正在积极推动{}的发展。",
"未来,{}有望在{}领域发挥更大作用。"
]
content_parts = []
for _ in range(random.randint(3, 5)):
sentence_template = random.choice(content_template)
sentence = sentence_template.format(
random.choice(fillers.get("技术", ["技术"])),
random.choice(fillers.get("行业", ["行业"]))
)
content_parts.append(sentence)
content = "".join(content_parts)
article = NewsArticle(
id=f"news_{i:06d}",
title=title,
content=content,
category=category,
publish_date=f"2024-{random.randint(1,12):02d}-{random.randint(1,28):02d}",
source=random.choice(["新华社", "人民日报", "央视新闻", "新浪新闻", "腾讯新闻", "网易新闻", "搜狐新闻"])
)
articles.append(article)
return articles
# 主程序
def main():
"""主程序:完整的新闻分类系统"""
print("=" * 80)
print("中文新闻分类系统 - 使用本地BERT模型")
print("=" * 80)
# 检查模型路径
model_path = "D:\\modelscope\\hub\\google-bert\\bert-base-chinese"
if not os.path.exists(model_path):
print(f"警告: 模型路径不存在: {model_path}")
print("将使用简单特征进行训练")
model_path = None
# 1. 生成测试数据
print("\n1. 生成测试数据...")
news_articles = generate_news_dataset(500) # 生成500篇新闻,减少数量以加快速度
print(f" 生成 {len(news_articles)} 篇新闻")
# 统计类别分布
category_counts = {}
for article in news_articles:
cat = article.category.value
category_counts[cat] = category_counts.get(cat, 0) + 1
print(f" 类别分布:")
for cat, count in sorted(category_counts.items()):
print(f" {cat}: {count} ({count/len(news_articles)*100:.1f}%)")
# 2. 初始化分类器
print("\n2. 初始化分类器...")
classifier = ChineseNewsClassifier(local_model_path=model_path)
try:
classifier.load_model()
if classifier.model:
print(" BERT模型加载成功")
else:
print(" 使用简单特征模式")
except Exception as e:
print(f" 模型加载失败: {e}")
print(" 使用简单特征模式")
# 3. 初始化MapReduce框架
print("\n3. 初始化MapReduce框架...")
# 使用CPU核心数的一半作为工作进程数
import multiprocessing
num_workers = max(2, multiprocessing.cpu_count() // 2)
mr_framework = SimpleMapReduceFramework(num_workers=num_workers)
# 4. 训练阶段:提取特征并训练分类器
print("\n4. 训练阶段...")
# 分割训练数据(80%训练,20%测试)
random.shuffle(news_articles)
split_idx = int(len(news_articles) * 0.8)
train_articles = news_articles[:split_idx]
test_articles = news_articles[split_idx:]
print(f" 训练集: {len(train_articles)} 篇")
print(f" 测试集: {len(test_articles)} 篇")
# 使用MapReduce提取特征
training_result = mr_framework.run_job(
input_data=train_articles,
map_func=classifier.extract_features_map,
reduce_func=classifier.train_classifier_reduce,
job_name="news_classification_training",
output_dir="./results"
)
print(f"\n训练结果:")
print(f" 训练准确率: {training_result['training_results']['train_accuracy']:.3f}")
print(f" 测试准确率: {training_result['training_results']['test_accuracy']:.3f}")
if 'category_accuracies' in training_result['training_results']:
print(f" 类别准确率:")
for cat, acc in training_result['training_results']['category_accuracies'].items():
print(f" {cat}: {acc:.3f}")
# 5. 预测阶段
print("\n5. 预测阶段...")
prediction_result = mr_framework.run_job(
input_data=test_articles,
map_func=classifier.predict_map,
reduce_func=classifier.evaluate_predictions_reduce,
job_name="news_classification_prediction",
output_dir="./results"
)
if 'error' not in prediction_result:
print(f"\n预测结果:")
print(f" 总预测数: {prediction_result['total_predictions']}")
print(f" 正确预测: {prediction_result['correct_predictions']}")
print(f" 准确率: {prediction_result['accuracy']:.3f}")
print(f" 平均置信度: {prediction_result['confidence_statistics']['mean']:.3f}")
# 显示类别准确率
if 'category_accuracy' in prediction_result:
print(f" 类别准确率:")
for cat, acc in prediction_result['category_accuracy'].items():
print(f" {cat}: {acc:.3f}")
# 显示置信度分布
print(f" 置信度分布:")
for i, count in enumerate(prediction_result['confidence_statistics']['distribution']):
print(f" {i/10:.1f}-{(i+1)/10:.1f}: {count}")
else:
print(f"预测失败: {prediction_result['error']}")
# 6. 显示示例预测
print("\n6. 示例预测:")
sample_predictions = prediction_result.get('sample_predictions', [])
for i, pred in enumerate(sample_predictions[:3]):
print(f" 示例 {i+1}:")
print(f" 标题: {pred['title'][:40]}...")
print(f" 真实类别: {pred.get('true_category', '未知')}")
print(f" 预测类别: {pred['predicted_category']}")
print(f" 置信度: {pred['confidence']:.3f}")
print(f" 是否正确: {'是' if pred.get('is_correct', False) else '否'}")
# 7. 保存完整报告
print("\n7. 生成完整报告...")
final_report = {
"system_info": {
"name": "中文新闻分类系统",
"version": "2.0",
"execution_date": time.strftime("%Y-%m-%d %H:%M:%S"),
"model_path": model_path,
"bert_model_used": classifier.model is not None
},
"data_statistics": {
"total_articles": len(news_articles),
"training_articles": len(train_articles),
"testing_articles": len(test_articles),
"category_distribution": category_counts
},
"training_results": training_result,
"prediction_results": prediction_result,
"performance_summary": {
"overall_accuracy": training_result['training_results']['test_accuracy'],
"prediction_accuracy": prediction_result.get('accuracy', 0),
"average_confidence": prediction_result.get('confidence_statistics', {}).get('mean', 0)
}
}
report_file = "./results/final_report.json"
with open(report_file, 'w', encoding='utf-8') as f:
json.dump(final_report, f, ensure_ascii=False, indent=2)
print(f"\n完整报告已保存: {report_file}")
print("\n" + "=" * 80)
print("系统执行完成")
print("=" * 80)
if __name__ == "__main__":
# 记录开始时间
start_time = time.time()
try:
main()
except Exception as e:
print(f"系统执行失败: {e}")
import traceback
traceback.print_exc()
# 计算总执行时间
total_time = time.time() - start_time
minutes = int(total_time // 60)
seconds = total_time % 60
print(f"\n总执行时间: {minutes}分{seconds:.2f}秒")===================================================================== 中文新闻分类系统 - 使用本地BERT模型 ===================================================================== 1. 生成测试数据... 生成 500 篇新闻 类别分布: 体育: 62 (12.4%) 健康: 64 (12.8%) 国际: 54 (10.8%) 娱乐: 69 (13.8%) 政治: 69 (13.8%) 教育: 59 (11.8%) 科技: 56 (11.2%) 经济: 67 (13.4%) 2. 初始化分类器... 加载本地BERT模型: D:\modelscope\hub\google-bert\bert-base-chinese 分词器加载成功,词表大小: 21128 模型加载成功,参数量: 102,267,648 BERT模型加载完成 BERT模型加载成功 3. 初始化MapReduce框架... 初始化MapReduce框架,使用 4 个工作进程 4. 训练阶段... 训练集: 400 篇 测试集: 100 篇 开始作业: news_classification_training 输入数据量: 400 [阶段1] 数据分片... 分成 4 个数据块 [阶段2] Map阶段... 处理块 1/4 处理块 2/4 处理块 3/4 处理块 4/4 [阶段3] Reduce阶段... 合并特征完成,共 400 个样本 数据形状: X=(400, 768), y=(400,) 特征维度: 768 训练集大小: 320, 测试集大小: 80 训练分类器... RUNNING THE L-BFGS-B CODE * * * Machine precision = 2.220D-16 N = 6152 M = 10 This problem is unconstrained. At X0 0 variables are exactly at the bounds At iterate 0 f= 6.65421D+02 |proj g|= 4.78917D+01 At iterate 50 f= 7.45988D+00 |proj g|= 1.33914D-03 * * * Tit = total number of iterations Tnf = total number of function evaluations Tnint = total number of segments explored during Cauchy searches Skip = number of BFGS updates skipped Nact = number of active bounds at final generalized Cauchy point Projg = norm of the final projected gradient F = final function value * * * N Tit Tnf Tnint Skip Nact Projg F 6152 80 85 1 0 0 9.352D-05 7.460D+00 F = 7.4598147418301135 CONVERGENCE: NORM_OF_PROJECTED_GRADIENT_<=_PGTOL [阶段4] 保存结果... 结果保存到: ./results\news_classification_training_1764760626.json 作业执行时间: 41.44秒 训练结果: 训练准确率: 1.000 测试准确率: 0.950 类别准确率: 政治: 1.000 经济: 1.000 科技: 0.667 体育: 1.000 娱乐: 1.000 健康: 0.900 教育: 1.000 国际: 1.000 5. 预测阶段... 开始作业: news_classification_prediction 输入数据量: 100 [阶段1] 数据分片... 分成 4 个数据块 [阶段2] Map阶段... 处理块 1/4 处理块 2/4 处理块 3/4 处理块 4/4 [阶段3] Reduce阶段... [阶段4] 保存结果... 结果保存到: ./results\news_classification_prediction_1764760636.json 作业执行时间: 10.13秒 预测结果: 总预测数: 100 正确预测: 97 准确率: 0.970 平均置信度: 0.927 类别准确率: 娱乐: 1.000 教育: 0.900 科技: 0.889 体育: 1.000 经济: 0.944 政治: 1.000 国际: 1.000 健康: 1.000 置信度分布: 0.0-0.1: 0 0.1-0.2: 0 0.2-0.3: 0 0.3-0.4: 1 0.4-0.5: 1 0.5-0.6: 4 0.6-0.7: 4 0.7-0.8: 3 0.8-0.9: 7 0.9-1.0: 80 6. 示例预测: 示例 1: 标题: 电影云计算票房突破大数据亿分析师... 真实类别: 娱乐 预测类别: 娱乐 置信度: 0.997 是否正确: 是 示例 2: 标题: 教育改革关注教授发展系统... 真实类别: 教育 预测类别: 教育 置信度: 0.997 是否正确: 是 示例 3: 标题: 专家研究团队在1000领域取得突破10%... 真实类别: 科技 预测类别: 科技 置信度: 0.997 是否正确: 是 7. 生成完整报告... 完整报告已保存: ./results/final_report.json ===================================================================== 系统执行完成 ===================================================================== 总执行时间: 0分59.78秒
5.1.1 系统执行效率
5.1.2 资源配置合理性
5.2.1 训练阶段表现
训练准确率: 1.000(完美拟合) 测试准确率: 0.950(优秀泛化能力)
5.2.2 预测阶段表现
预测准确率: 0.970(优于训练阶段的测试准确率) 平均置信度: 0.927(模型对预测结果高度自信)
5.3.1 表现优异类别分析
5.3.2 存在问题类别分析
科技类问题:
5.3.3 类别间对比
5.4.1 置信度分布特点
置信度分布: 0.9-1.0: 80 (80%) 0.8-0.9: 7 (7%) 0.7-0.8: 3 (3%) 低于0.7: 10 (10%)
5.4.2 置信度与准确性关系

核心价值:
差异化价值:
今天我们以 “Qwen1.5 文本总结系统” 和 “BERT 新闻分类系统” 为双案例,深度解析了 MapReduce 范式在本地化大模型文本处理中的落地路径。两个案例虽面向不同任务场景(生成式总结 / 判别式分类),但均遵循 “分治 - 并行 - 聚合” 的核心思想,通过轻量化 MapReduce 框架解决了本地大模型处理大规模文本的效率、资源、稳定性问题。
核心技术亮点在于:
该架构可作为本地化大模型文本处理的通用模板,适配文本总结、分类、情感分析等多种 NLP 任务,为中小规模数据的本地化处理提供了高效、稳定的解决方案。
原创声明:本文系作者授权腾讯云开发者社区发表,未经许可,不得转载。
如有侵权,请联系 cloudcommunity@tencent.com 删除。
原创声明:本文系作者授权腾讯云开发者社区发表,未经许可,不得转载。
如有侵权,请联系 cloudcommunity@tencent.com 删除。