
v0.6.5 使用了一个特别的代号,Nexus(枢纽)她不再是一次简单的技术升级。而是一次重生。cong 从0.6.2到0.6.5我们在AI的驱动先快速的迭代,从从基础架构到核心升级,再到技能统一提升,直到0.6.5 一次质的跃迁。本次版本以“构建个人超级终端、赋能全场景智能开发”为核心,重构技术架构、强化能力体系、拓展生态边界,为开发者提供一套从设备协同到AI能力编排的全链路智能体开发解决方案,标志着SuperAgent向“去中心化超级智能体底座”迈出关键一步。


“Nexus”意为连接点、核心枢纽,恰如其分地诠释了本版本的核心价值——作为超级智能体开发框架,它既是个人设备、AI能力、数据资源的连接中心,也是开发者快速构建、部署、迭代智能体应用的创新底座。无论是个人开发者打造专属智能工具,还是企业级团队搭建跨端协同智能系统,SuperAgent v0.6.5 都能提供灵活、高效、安全的技术支撑。
核心生态能力:① P2P设备自动发现,支持PC、手机、智能设备群跨端无缝协作;② 多语言SDK接入(Java、Python、JavaScript),适配各类开发场景;③ 第三方服务集成接口,可快速对接支付、地图、办公软件等外部服务;④ 支持私有化部署,满足企业级数据合规需求;⑤ 深度适配 ooder-agent-rad 可视化RAD工具,实现AI辅助设计与可视化开发的无缝衔接。
生态配套工具推荐:ooder-agent-rad 是基于 SuperAgent 架构打造的 AIAgent 可视化编辑器,支持拖拽式界面设计、AI2UI 可视化操作与实时编辑部署。开发者可搭配 trae-solo 等 AI-IDE,通过本地 skills 桥接,实现从需求描述到界面生成的全流程智能化开发,大幅降低前端应用构建门槛。

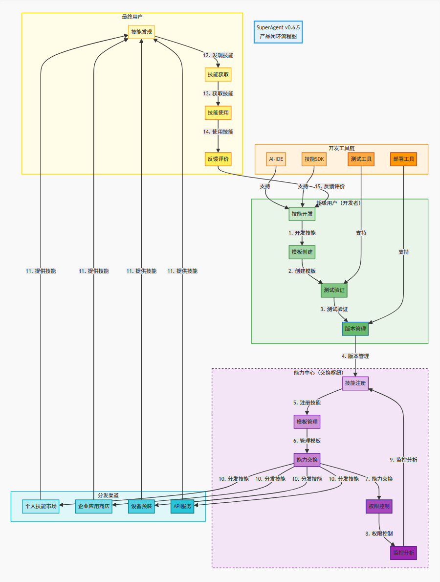
产品闭环的核心价值:

v0.6.5 版本特性:
Ooder技能(AIBridge)中心的技术目标包括:
Ooder技能(AIBridge)中心是 Ooder 框架的核心组件,作为企业级应用开发的能力管理系统,提供标准化的技能定义、管理和执行机制。
Ooder技能(AIBridge)中心的核心技术价值在于:


Ooder技能(AIBridge)中心的核心链路遵循自顶向下的调用链,从任务初始化开始,逐级向下调用更具体的技能,最终完成任务执行。
SkillScheduler 分析任务类型和需求SkillExecutor 为技能创建执行环境SkillContext 和相关资源execute 方法Ooder技能(AIBridge)中心的核心功能包括:
Ooder技能(AIBridge)中心是 Ooder 框架的核心组件,作为企业级应用开发的能力管理系统,提供标准化的技能定义、管理和执行机制。
Ooder技能(AIBridge)中心的核心技术价值在于:
Skills Remote Bridge 是 Ooder技能(AIBridge)中心的核心功能,实现跨系统、跨平台的技能调用。主要包括:
Skills Remote Bridge 的实现基于标准的网络协议和序列化机制,支持多种远程调用方式,如 HTTP、RPC 等。

3.6.2 SkillFlow 增强
killFlow 增强是 Ooder技能(AIBridge)中心的重要功能,支持技能的组合和编排,构建复杂的业务流程。主要包括:
SkillFlow 增强的实现基于状态机和事件驱动架构,支持复杂业务流程的可视化定义和自动化执行。

表单增强是 Ooder技能(AIBridge)中心的重要功能,提供表单的快速构建和管理能力。主要包括:
表单增强的实现基于模板系统和组件化架构,支持快速构建高质量的表单界面。

技能管理是 Ooder技能(AIBridge)中心的基础功能,负责技能的全生命周期管理。主要包括:
技能管理服务提供 RESTful API 接口,方便开发者和系统集成。
模板系统是 Ooder技能(AIBridge)中心的重要组成部分,负责技能的生成和配置。主要包括:
模板系统的实现基于 SkillTemplateManager 和 TemplateLoader 接口,支持模板的高效管理和加载。
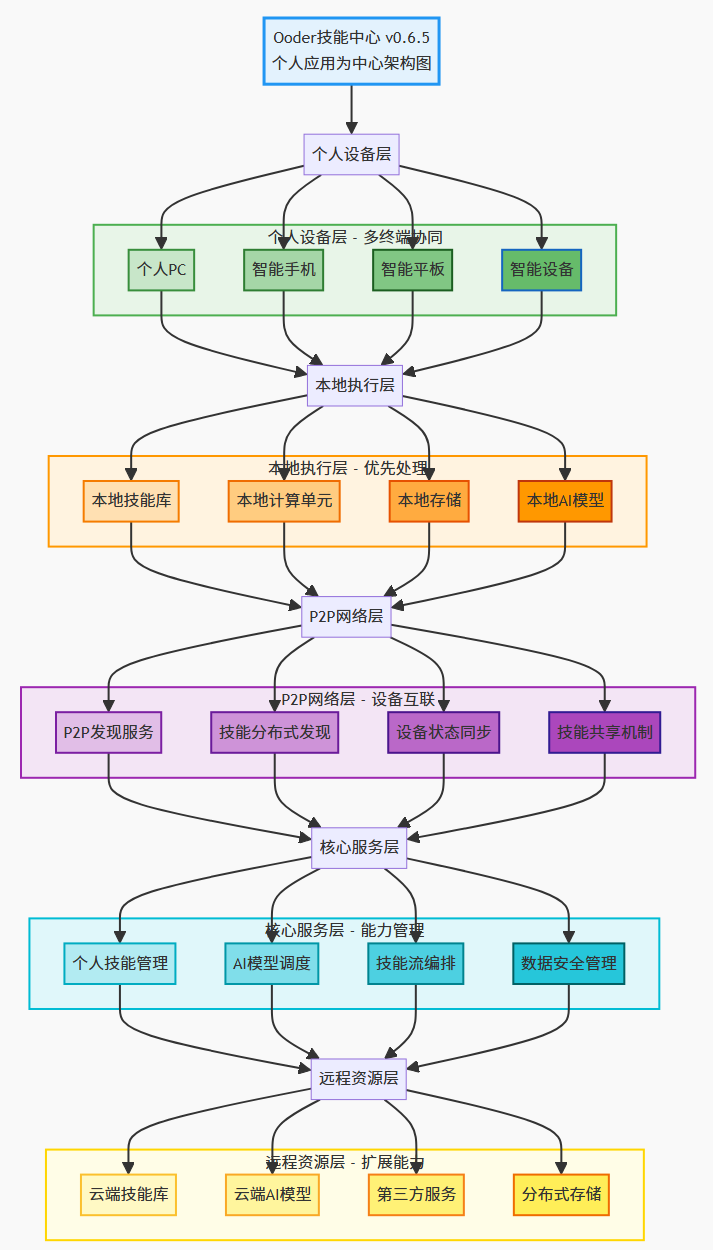
Ooder 全栈开发框架的目标是简化个人应用开发流程,实现个人数字化转型。Ooder RAD(Rapid Application Development)可视化设计器作为 Ooder 框架的核心组件,在 v0.6.5 版本中,通过可视化界面设计、拖拽式操作和自动化代码生成,结合个人应用为中心的设计理念,为个人开发者提供快速、高效、低代码的开发体验。

Ooder RAD 可视化设计器 v0.6.5 是 Ooder 框架的核心组件,作为个人应用开发的快速开发工具,提供可视化界面设计、拖拽式操作和自动化代码生成能力,围绕个人应用为中心的设计理念,实现个人数字化转型。
4.3.1 个人应用为中心设计
个人应用为中心设计是 Ooder RAD 可视化设计器 v0.6.5 的核心功能,围绕个人用户需求,提供个性化的应用开发体验。主要包括:
个人应用为中心设计的实现基于个人用户画像和行为分析,提供智能化的个性化推荐。

4.3.2 组件库管理
组件库管理是 Ooder RAD 可视化设计器的重要功能,提供丰富的可重用组件库,支持自定义组件的开发和管理。主要包括:
组件库管理的实现基于组件化开发理念,支持组件的版本管理和依赖管理。

自动化代码生成是 Ooder RAD 可视化设计器的核心功能,根据可视化设计自动生成前端代码,支持多种前端框架。主要包括:
自动化代码生成的实现基于模板引擎和代码生成器,支持代码的增量生成和更新。

模板系统是 Ooder RAD 可视化设计器的重要组成部分,提供多种应用模板,支持快速创建应用。主要包括:
模板系统的实现基于模板引擎和版本控制系统,支持模板的版本管理和依赖管理。
实时预览是 Ooder RAD 可视化设计器的重要功能,提供实时预览功能,让开发者即时查看设计效果。主要包括:
实时预览的实现基于浏览器的实时通信技术和前端框架的热更新机制。
本地优先执行是 Ooder RAD 可视化设计器 v0.6.5 的核心功能,采用本地优先执行原则,将数据和计算优先保留在本地设备。主要包括:
本地优先执行的实现基于现代前端框架的离线能力和本地存储技术,如 IndexedDB、Service Worker 等。

P2P设备协同是 Ooder RAD 可视化设计器 v0.6.5 的核心功能,支持个人设备间的智能发现和协同,实现跨设备的应用体验。主要包括:
P2P设备协同的实现基于 WebRTC、蓝牙等点对点通信技术,支持设备间的直接通信和数据传输。

与能力中心集成是 Ooder RAD 可视化设计器的重要功能,与 Ooder 技能(AIBridge)中心无缝集成,实现前后端能力的统一管理和调用。主要包括:
与能力中心集成的实现基于 Ooder 技能(AIBridge)中心的 API 和 SDK,支持技能的可视化配置和调用。

Ooder RAD 可视化设计器 v0.6.5 采用分层设计架构,主要分为以下几层:
Ooder RAD 可视化设计器 v0.6.5 的核心链路遵循从设计到生成的流程,从用户的可视化设计开始,经过组件分析、模板选择、代码生成等步骤,最终生成可部署的应用代码。




架构图说明:
Ooder RAD 可视化设计器 v0.6.5 的主要组件包括:
基于SuperAgent Nexus,开发者可快速搭建AI辅助开发工具,实现“需求描述-架构设计-代码生成-部署测试”全流程自动化:
A2UI技能生成前端界面代码,也可直接调用 ooder-agent-rad 完成可视化界面拖拽设计,后端技能生成文件处理逻辑,本地部署技能将应用部署至PC端;
开发者可基于框架搭建企业级智能协作助手,实现多设备、多角色的任务协同:
通过Skillflow编排“会议记录生成-任务分配-进度追踪-结果同步”工作流,会议结束后自动将录音转文字(本地技能),分配任务至成员手机端,实时同步进度至PC端办公软件,最终生成协作报告存储至数据中心。
原创声明:本文系作者授权腾讯云开发者社区发表,未经许可,不得转载。
如有侵权,请联系 cloudcommunity@tencent.com 删除。
原创声明:本文系作者授权腾讯云开发者社区发表,未经许可,不得转载。
如有侵权,请联系 cloudcommunity@tencent.com 删除。