
在学习编程的过程中,编写简单的程序来实现基本的数学运算是一个很好的练习。本文将介绍如何使用Java语言编写一个程序,用于输出9*9的乘法口诀表。这个程序不仅能够帮助初学者理解循环结构的应用,还能加深对字符串格式化输出的理解。
确保你的计算机上已经安装了Java开发环境(JDK)。如果还没有安装,可以从Oracle官方网站下载并安装最新版本的JDK。

首先,在你喜欢的IDE中创建一个新的Java项目。例如,使用IntelliJ IDEA或Eclipse等。
接下来,我们将编写一个名为MultiplicationTable的类,并在这个类中定义一个main方法。main方法是Java应用程序的入口点。
public class MultiplicationTable {
public static void main(String[] args) {
// 调用方法打印9*9乘法表
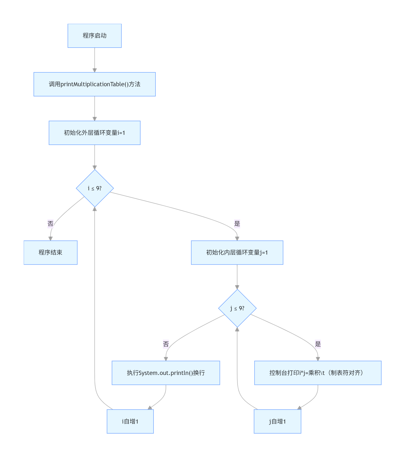
printMultiplicationTable();
}
/**
* 打印9*9乘法表
*/
public static void printMultiplicationTable() {
for (int i = 1; i <= 9; i++) {
for (int j = 1; j <= 9; j++) {
System.out.print(i + "*" + j + "=" + (i * j) + "\t");
}
System.out.println(); // 换行
}
}
}for (int i = 1; i <= 9; i++) 控制行数。for (int j = 1; j <= 9; j++) 控制每行中的列数。System.out.print(i + "*" + j + "=" + (i * j) + "\t") 来格式化输出每一项。其中\t表示制表符,用于对齐输出。System.out.println()进行换行。
保存文件后,运行MultiplicationTable类。你将在控制台看到如下输出:
1*1=1 1*2=2 1*3=3 1*4=4 1*5=5 1*6=6 1*7=7 1*8=8 1*9=9
2*1=2 2*2=4 2*3=6 2*4=8 2*5=10 2*6=12 2*7=14 2*8=16 2*9=18
3*1=3 3*2=6 3*3=9 3*4=12 3*5=15 3*6=18 3*7=21 3*8=24 3*9=27
4*1=4 4*2=8 4*3=12 4*4=16 4*5=20 4*6=24 4*7=28 4*8=32 4*9=36
5*1=5 5*2=10 5*3=15 5*4=20 5*5=25 5*6=30 5*7=35 5*8=40 5*9=45
6*1=6 6*2=12 6*3=18 6*4=24 6*5=30 6*6=36 6*7=42 6*8=48 6*9=54
7*1=7 7*2=14 7*3=21 7*4=28 7*5=35 7*6=42 7*7=49 7*8=56 7*9=63
8*1=8 8*2=16 8*3=24 8*4=32 8*5=40 8*6=48 8*7=56 8*8=64 8*9=72
9*1=9 9*2=18 9*3=27 9*4=36 9*5=45 9*6=54 9*7=63 9*8=72 9*9=81下面是一个简单的Java程序,用于输出9x9的乘法口诀表。这个程序使用了嵌套循环来生成并打印乘法表。
public class MultiplicationTable {
public static void main(String[] args) {
// 外层循环控制行数
for (int i = 1; i <= 9; i++) {
// 内层循环控制列数
for (int j = 1; j <= 9; j++) {
// 打印每个乘法表达式
System.out.print(i + " * " + j + " = " + (i * j) + "\t");
}
// 每完成一行后换行
System.out.println();
}
}
}for (int i = 1; i <= 9; i++) 控制乘法表的行数,从1到9。for (int j = 1; j <= 9; j++) 控制每一行中的列数,从1到9。System.out.print(i + " * " + j + " = " + (i * j) + "\t"); 打印当前行和列的乘法表达式,并使用制表符 \t 来对齐输出。System.out.println(); 在每完成一行后换行,以便开始下一行的输出。运行上述代码后,输出将会是:
1 * 1 = 1 1 * 2 = 2 1 * 3 = 3 1 * 4 = 4 1 * 5 = 5 1 * 6 = 6 1 * 7 = 7 1 * 8 = 8 1 * 9 = 9
2 * 1 = 2 2 * 2 = 4 2 * 3 = 6 2 * 4 = 8 2 * 5 = 10 2 * 6 = 12 2 * 7 = 14 2 * 8 = 16 2 * 9 = 18
3 * 1 = 3 3 * 2 = 6 3 * 3 = 9 3 * 4 = 12 3 * 5 = 15 3 * 6 = 18 3 * 7 = 21 3 * 8 = 24 3 * 9 = 27
4 * 1 = 4 4 * 2 = 8 4 * 3 = 12 4 * 4 = 16 4 * 5 = 20 4 * 6 = 24 4 * 7 = 28 4 * 8 = 32 4 * 9 = 36
5 * 1 = 5 5 * 2 = 10 5 * 3 = 15 5 * 4 = 20 5 * 5 = 25 5 * 6 = 30 5 * 7 = 35 5 * 8 = 40 5 * 9 = 45
6 * 1 = 6 6 * 2 = 12 6 * 3 = 18 6 * 4 = 24 6 * 5 = 30 6 * 6 = 36 6 * 7 = 42 6 * 8 = 48 6 * 9 = 54
7 * 1 = 7 7 * 2 = 14 7 * 3 = 21 7 * 4 = 28 7 * 5 = 35 7 * 6 = 42 7 * 7 = 49 7 * 8 = 56 7 * 9 = 63
8 * 1 = 8 8 * 2 = 16 8 * 3 = 24 8 * 4 = 32 8 * 5 = 40 8 * 6 = 48 8 * 7 = 56 8 * 8 = 64 8 * 9 = 72
9 * 1 = 9 9 * 2 = 18 9 * 3 = 27 9 * 4 = 36 9 * 5 = 45 9 * 6 = 54 9 * 7 = 63 9 * 8 = 72 9 * 9 = 81这个程序简单明了,适用于初学者理解和学习Java的基本语法和控制结构。希望这对你有帮助!如果有任何问题或需要进一步的解释,请随时告诉我。当然可以!输出99乘法表是Java编程中的一个经典练习题,它不仅帮助理解循环的使用,还能加深对二维数组或嵌套循环的理解。下面是一个简单的Java程序示例,用于输出99乘法表:
public class MultiplicationTable {
public static void main(String[] args) {
// 外层循环控制行数
for (int i = 1; i <= 9; i++) {
// 内层循环控制列数
for (int j = 1; j <= 9; j++) {
// 输出每个单元格的内容,格式为 "i*j=i*j"
System.out.print(i + "*" + j + "=" + (i * j) + "\t");
}
// 每完成一行的打印后换行
System.out.println();
}
}
}MultiplicationTable 是这个程序的主类。在Java中,每个可执行的应用程序都必须包含一个主类,该类中有一个 main 方法。main 方法):这是Java应用程序的入口点。当程序运行时,JVM会首先调用这个方法。for (int i = 1; i <= 9; i++)):这个循环控制乘法表的行数。变量 i 从1开始,每次循环增加1,直到 i 等于9为止。for (int j = 1; j <= 9; j++)):这个循环控制每一行中的列数。对于每一个 i 值,j 也从1开始,每次循环增加1,直到 j 等于9为止。System.out.print(i + "*" + j + "=" + (i * j) + "\t")):这行代码负责输出当前计算的结果。i + "*" + j + "=" + (i * j) 生成了乘法表达式和结果,例如 1*1=1。\t 是一个制表符,用于确保输出整齐地排列成表格形式。System.out.println()):每完成一行的打印后,使用 println() 方法进行换行,以便下一次循环可以从新的一行开始打印。当你运行上述程序时,它将输出如下所示的9*9乘法表:
1*1=1 1*2=2 1*3=3 1*4=4 1*5=5 1*6=6 1*7=7 1*8=8 1*9=9
2*1=2 2*2=4 2*3=6 2*4=8 2*5=10 2*6=12 2*7=14 2*8=16 2*9=18
3*1=3 3*2=6 3*3=9 3*4=12 3*5=15 3*6=18 3*7=21 3*8=24 3*9=27
4*1=4 4*2=8 4*3=12 4*4=16 4*5=20 4*6=24 4*7=28 4*8=32 4*9=36
5*1=5 5*2=10 5*3=15 5*4=20 5*5=25 5*6=30 5*7=35 5*8=40 5*9=45
6*1=6 6*2=12 6*3=18 6*4=24 6*5=30 6*6=36 6*7=42 6*8=48 6*9=54
7*1=7 7*2=14 7*3=21 7*4=28 7*5=35 7*6=42 7*7=49 7*8=56 7*9=63
8*1=8 8*2=16 8*3=24 8*4=32 8*5=40 8*6=48 8*7=56 8*8=64 8*9=72
9*1=9 9*2=18 9*3=27 9*4=36 9*5=45 9*6=54 9*7=63 9*8=72 9*9=81这个程序简单明了,非常适合初学者理解和学习。希望这对您有所帮助!如果有任何问题或需要进一步的解释,请随时告诉我。
原创声明:本文系作者授权腾讯云开发者社区发表,未经许可,不得转载。
如有侵权,请联系 cloudcommunity@tencent.com 删除。
原创声明:本文系作者授权腾讯云开发者社区发表,未经许可,不得转载。
如有侵权,请联系 cloudcommunity@tencent.com 删除。