
在企业运营中,奖金的发放通常是激励员工的重要手段之一。为了更好地激励员工,很多企业会根据公司的利润情况来决定奖金的发放比例。本文将通过一个具体的例子,使用Java编程语言来实现一个根据公司利润计算奖金的程序。
假设某企业的奖金发放规则如下:
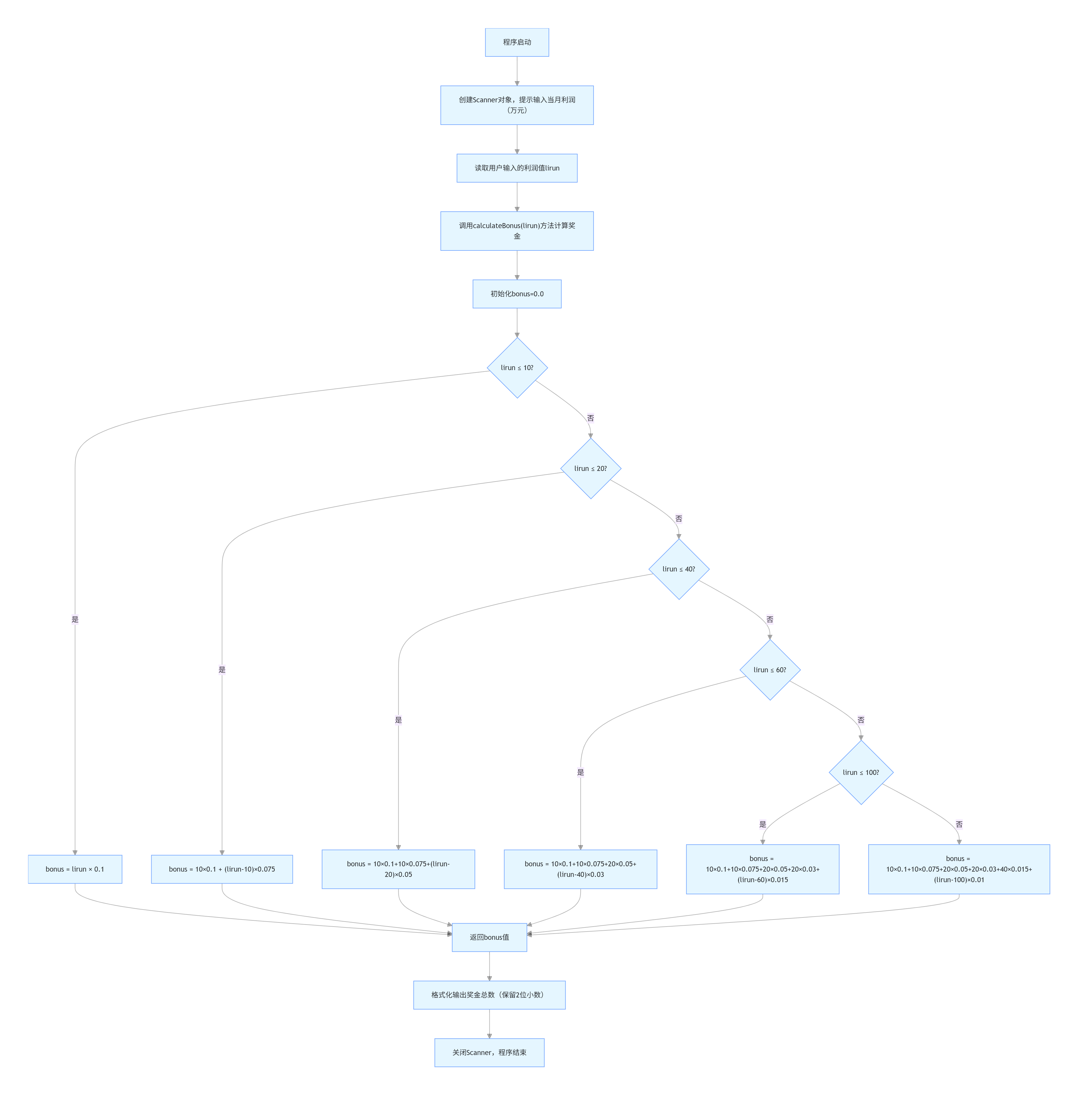
从键盘输入当月利润lirun,求应发放奖金总数sum。

import java.util.Scanner;
public class BonusCalculator {
public static void main(String[] args) {
Scanner scanner = new Scanner(System.in);
System.out.print("请输入当月利润(万元): ");
double lirun = scanner.nextDouble();
double sum = calculateBonus(lirun);
System.out.printf("应发放奖金总数为: %.2f 万元\n", sum);
scanner.close();
}
public static double calculateBonus(double lirun) {
double bonus = 0.0;
if (lirun <= 10) {
bonus = lirun * 0.1;
} else if (lirun <= 20) {
bonus = 10 * 0.1 + (lirun - 10) * 0.075;
} else if (lirun <= 40) {
bonus = 10 * 0.1 + 10 * 0.075 + (lirun - 20) * 0.05;
} else if (lirun <= 60) {
bonus = 10 * 0.1 + 10 * 0.075 + 20 * 0.05 + (lirun - 40) * 0.03;
} else if (lirun <= 100) {
bonus = 10 * 0.1 + 10 * 0.075 + 20 * 0.05 + 20 * 0.03 + (lirun - 60) * 0.015;
} else {
bonus = 10 * 0.1 + 10 * 0.075 + 20 * 0.05 + 20 * 0.03 + 40 * 0.015 + (lirun - 100) * 0.01;
}
return bonus;
}
}Scanner类从键盘读取用户输入的利润值。System.out.printf方法格式化输出最终的奖金总额。
为了确保程序的正确性,可以进行以下测试:
import java.util.Scanner;
public class BonusCalculator {
public static void main(String[] args) {
Scanner scanner = new Scanner(System.in);
// 从键盘输入当月利润
System.out.print("请输入当月利润(万元): ");
double lirun = scanner.nextDouble();
// 计算奖金
double sum = calculateBonus(lirun);
// 输出结果
System.out.printf("应发放奖金总数为: %.2f 万元\n", sum);
scanner.close();
}
public static double calculateBonus(double profit) {
double bonus = 0.0;
if (profit <= 10) {
bonus = profit * 0.10;
} else if (profit <= 20) {
bonus = 10 * 0.10 + (profit - 10) * 0.075;
} else if (profit <= 40) {
bonus = 10 * 0.10 + 10 * 0.075 + (profit - 20) * 0.05;
} else if (profit <= 60) {
bonus = 10 * 0.10 + 10 * 0.075 + 20 * 0.05 + (profit - 40) * 0.03;
} else if (profit <= 100) {
bonus = 10 * 0.10 + 10 * 0.075 + 20 * 0.05 + 20 * 0.03 + (profit - 60) * 0.015;
} else {
bonus = 10 * 0.10 + 10 * 0.075 + 20 * 0.05 + 20 * 0.03 + 40 * 0.015 + (profit - 100) * 0.01;
}
return bonus;
}
}Scanner 类从键盘读取用户输入的当月利润。calculateBonus 方法,根据不同的利润区间计算奖金。假设用户输入的利润为 50 万元,程序的输出将会是:
请输入当月利润(万元): 50
应发放奖金总数为: 3.95 万元下面是一个使用Java实现上述奖金计算逻辑的示例代码。这个程序会从键盘读取当月利润,并根据不同的利润区间计算应发放的奖金总数。
import java.util.Scanner;
public class BonusCalculator {
public static void main(String[] args) {
Scanner scanner = new Scanner(System.in);
System.out.print("请输入当月利润(万元):");
double profit = scanner.nextDouble();
double bonus = calculateBonus(profit);
System.out.printf("应发放的奖金总数为:%.2f 万元\n", bonus);
scanner.close();
}
public static double calculateBonus(double profit) {
double bonus = 0.0;
if (profit <= 10) {
bonus = profit * 0.10;
} else if (profit <= 20) {
bonus = 10 * 0.10 + (profit - 10) * 0.075;
} else if (profit <= 40) {
bonus = 10 * 0.10 + 10 * 0.075 + (profit - 20) * 0.05;
} else if (profit <= 60) {
bonus = 10 * 0.10 + 10 * 0.075 + 20 * 0.05 + (profit - 40) * 0.03;
} else if (profit <= 100) {
bonus = 10 * 0.10 + 10 * 0.075 + 20 * 0.05 + 20 * 0.03 + (profit - 60) * 0.015;
} else {
bonus = 10 * 0.10 + 10 * 0.075 + 20 * 0.05 + 20 * 0.03 + 40 * 0.015 + (profit - 100) * 0.01;
}
return bonus;
}
}import java.util.Scanner;这行代码导入了Scanner类,用于从键盘读取输入。
public static void main(String[] args) {
Scanner scanner = new Scanner(System.in);
System.out.print("请输入当月利润(万元):");
double profit = scanner.nextDouble();
double bonus = calculateBonus(profit);
System.out.printf("应发放的奖金总数为:%.2f 万元\n", bonus);
scanner.close();
}Scanner对象来读取输入。calculateBonus方法计算奖金。Scanner对象。public static double calculateBonus(double profit) {
double bonus = 0.0;
if (profit <= 10) {
bonus = profit * 0.10;
} else if (profit <= 20) {
bonus = 10 * 0.10 + (profit - 10) * 0.075;
} else if (profit <= 40) {
bonus = 10 * 0.10 + 10 * 0.075 + (profit - 20) * 0.05;
} else if (profit <= 60) {
bonus = 10 * 0.10 + 10 * 0.075 + 20 * 0.05 + (profit - 40) * 0.03;
} else if (profit <= 100) {
bonus = 10 * 0.10 + 10 * 0.075 + 20 * 0.05 + 20 * 0.03 + (profit - 60) * 0.015;
} else {
bonus = 10 * 0.10 + 10 * 0.075 + 20 * 0.05 + 20 * 0.03 + 40 * 0.015 + (profit - 100) * 0.01;
}
return bonus;
}假设输入的利润为50万元,程序的输出将会是:
请输入当月利润(万元):50
应发放的奖金总数为:4.85 万元这个程序可以根据不同的利润区间计算出相应的奖金总额。希望这对你有帮助!如果有任何问题,请随时提问。
原创声明:本文系作者授权腾讯云开发者社区发表,未经许可,不得转载。
如有侵权,请联系 cloudcommunity@tencent.com 删除。
原创声明:本文系作者授权腾讯云开发者社区发表,未经许可,不得转载。
如有侵权,请联系 cloudcommunity@tencent.com 删除。