
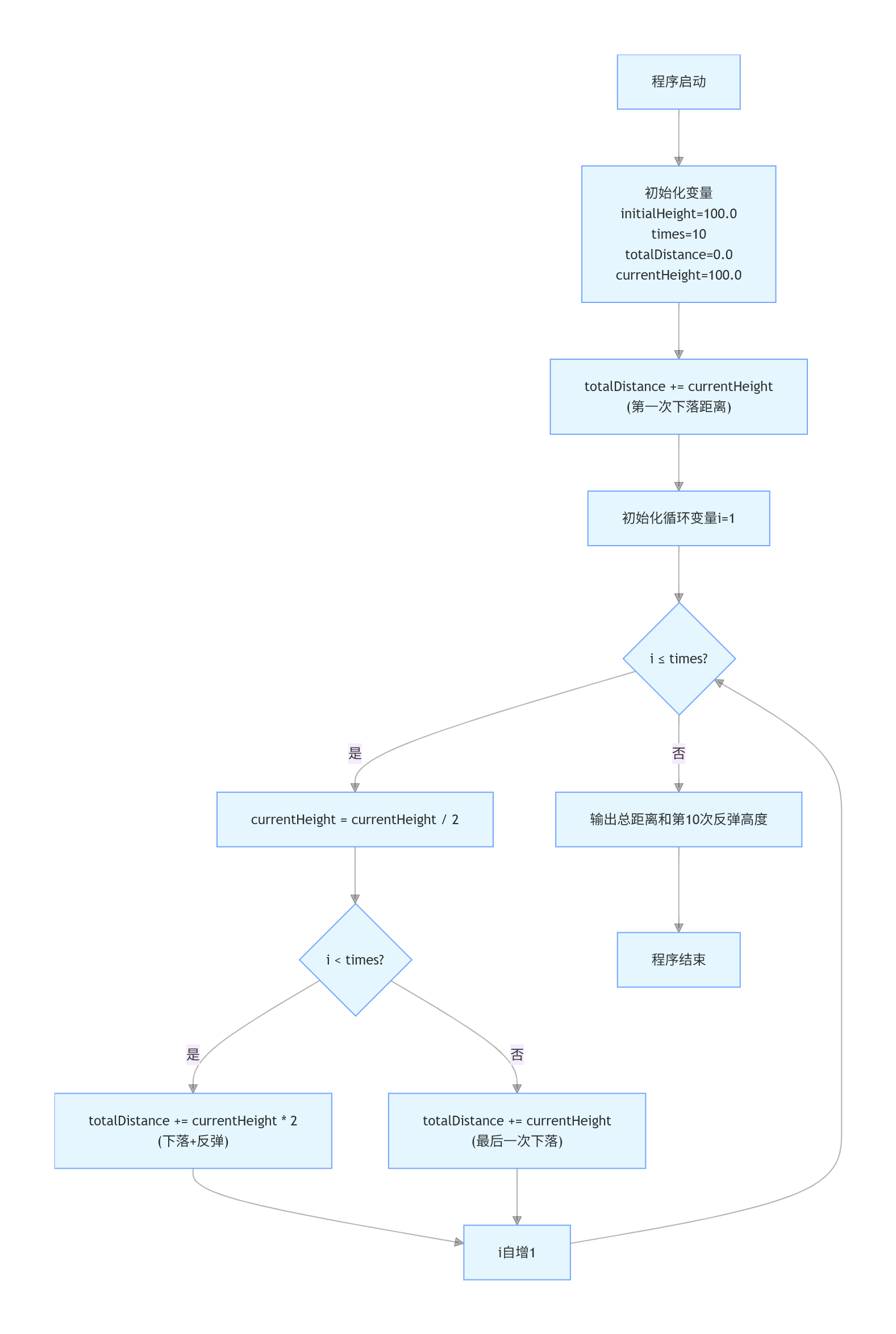
假设有一个小球从100米的高度自由落下,每次落地后都会反弹到原高度的一半。要求计算这个小球在第10次落地时,总共经过了多少米的距离,并且第10次反弹的高度是多少。

public class BallBounce {
public static void main(String[] args) {
double initialHeight = 100.0; // 初始高度
int times = 10; // 落地次数
double totalDistance = 0.0; // 总距离
double currentHeight = initialHeight; // 当前高度
// 第一次落地
totalDistance += currentHeight;
for (int i = 1; i <= times; i++) {
currentHeight /= 2;
if (i < times) {
totalDistance += currentHeight * 2; // 下落 + 反弹
} else {
totalDistance += currentHeight; // 最后一次只计算下落
}
}
System.out.println("第10次落地时,总共经过的距离为: " + totalDistance + " 米");
System.out.println("第10次反弹的高度为: " + currentHeight + " 米");
}
}initialHeight:初始高度为100米。times:落地次数为10次。totalDistance:用于记录总距离。currentHeight:当前高度,初始值为100米。
运行上述代码,输出结果如下:
第10次落地时,总共经过的距离为: 299.609375 米
第10次反弹的高度为: 0.09765625 米这个问题可以通过Java编程来解决。我们需要计算球在每次落地和反弹过程中所经过的总距离,并且还需要知道第10次反弹的高度。
下面是一个简单的Java程序来实现这个功能:
public class BallBounce {
public static void main(String[] args) {
double initialHeight = 100.0; // 初始高度
int bounces = 10; // 落地次数
double totalDistance = 0.0; // 总距离
double currentHeight = initialHeight; // 当前高度
for (int i = 0; i < bounces; i++) {
totalDistance += currentHeight; // 加上落下的距离
if (i < bounces - 1) {
totalDistance += currentHeight / 2; // 加上反弹的距离(最后一次落地不考虑反弹)
}
currentHeight /= 2; // 更新当前高度为反弹后的新高度
}
System.out.println("第10次落地时,共经过 " + totalDistance + " 米");
System.out.println("第10次反弹的高度为 " + currentHeight + " 米");
}
}initialHeight:初始高度,设置为100米。bounces:落地次数,设置为10次。totalDistance:总距离,初始值为0。currentHeight:当前高度,初始值为100米。for循环,循环次数为10次(即球落地10次)。i < bounces - 1),则再加上球反弹的距离(即当前高度的一半)。这个问题可以通过Java编程来解决,主要思路是利用循环来模拟球的下落和反弹过程。下面是一个具体的实现方法:
public class BouncingBall {
public static void main(String[] args) {
double initialHeight = 100.0; // 初始高度为100米
int bounces = 10; // 落地次数
double totalDistance = 0.0; // 总路程
double currentHeight = initialHeight; // 当前高度
for (int i = 1; i <= bounces; i++) {
// 第一次下落
if (i == 1) {
totalDistance += currentHeight;
} else {
// 之后每次下落后再上升,所以距离要乘以2
totalDistance += 2 * currentHeight;
}
// 更新当前高度为上次高度的一半
currentHeight /= 2;
}
System.out.println("在第" + bounces + "次落地时,球共经过了 " + totalDistance + " 米。");
System.out.println("第" + bounces + "次反弹的高度为 " + currentHeight + " 米。");
}
}initialHeight:初始高度,设定为100米。bounces:球落地的次数,设定为10次。totalDistance:球总共走过的距离,初始化为0。currentHeight:球当前的高度,初始值为initialHeight。for循环来模拟球的下落和反弹过程,循环次数为bounces(10次)。currentHeight到totalDistance。2 * currentHeight。currentHeight为上次高度的一半。这个程序能够准确地计算出球在第10次落地时总共经过的距离以及第10次反弹的高度。希望这个示例对你有帮助!如果有任何问题或需要进一步的解释,请随时告诉我。
原创声明:本文系作者授权腾讯云开发者社区发表,未经许可,不得转载。
如有侵权,请联系 cloudcommunity@tencent.com 删除。
原创声明:本文系作者授权腾讯云开发者社区发表,未经许可,不得转载。
如有侵权,请联系 cloudcommunity@tencent.com 删除。