
完数(Perfect Number)是指一个数恰好等于它的因子之和(不包括自身)。例如,6 是一个完数,因为 6 = 1 + 2 + 3。
本文将通过 Java 编程语言来实现一个简单的程序,用于找出 1000 以内的所有完数。

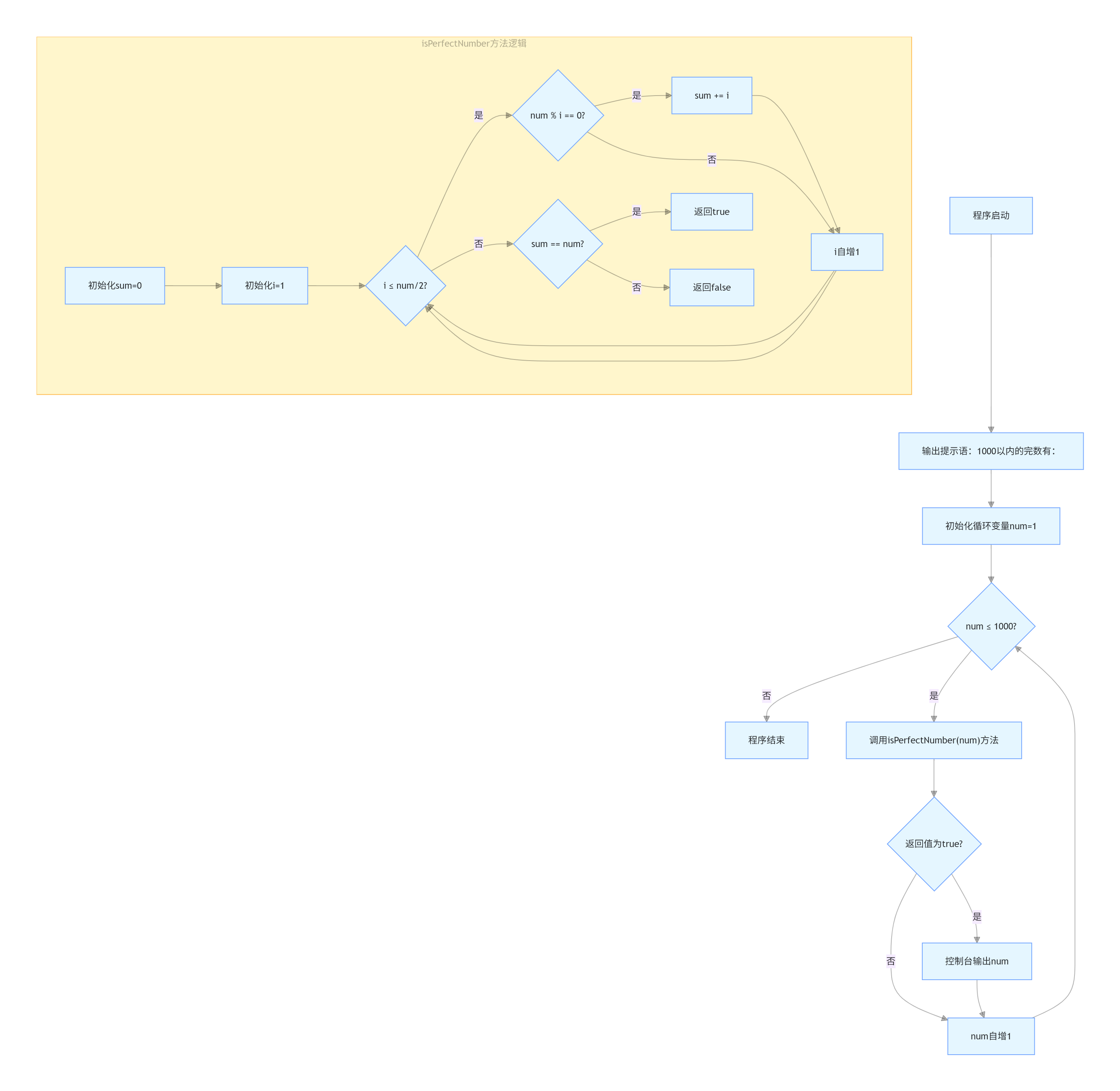
首先,我们需要明确几个概念:
为了找到 1000 以内的所有完数,我们可以按照以下步骤进行:
下面是用 Java 实现上述算法的代码:
public class PerfectNumbers {
public static void main(String[] args) {
System.out.println("1000以内的完数有:");
// 遍历1到1000的每一个数
for (int num = 1; num <= 1000; num++) {
if (isPerfectNumber(num)) {
System.out.println(num);
}
}
}
/**
* 判断一个数是否为完数
* @param num 要判断的数
* @return 如果是完数返回true,否则返回false
*/
public static boolean isPerfectNumber(int num) {
int sum = 0;
// 找出num的所有因子(不包括自身)
for (int i = 1; i <= num / 2; i++) {
if (num % i == 0) {
sum += i;
}
}
// 判断因子的和是否等于num
return sum == num;
}
}mainmain 函数是程序的入口点。for 循环遍历从 1 到 1000 的每一个数。isPerfectNumber 方法判断当前数是否为完数。isPerfectNumberisPerfectNumber 方法用于判断一个数是否为完数。sum 变量为 0,用于存储因子的和。for 循环遍历从 1 到 num / 2 的每一个数,因为一个数的最大因子不会超过它的一半。i 是 num 的因子(即 num % i == 0),则将 i 加到 sum 中。sum 是否等于 num,如果是,则返回 true,否则返回 false。运行上述代码,输出结果如下:
1000以内的完数有:
6
28
496
下面是一个用Java编写的程序,用于找出1000以内的所有完数(完美数)。完数是指一个数恰好等于它的所有真因子(除了自身以外的因子)之和。
public class PerfectNumbers {
public static void main(String[] args) {
System.out.println("1000以内的完数有:");
for (int i = 1; i <= 1000; i++) {
if (isPerfectNumber(i)) {
System.out.println(i);
}
}
}
// 判断一个数是否为完数
public static boolean isPerfectNumber(int number) {
int sum = 0;
for (int i = 1; i <= number / 2; i++) {
if (number % i == 0) {
sum += i;
}
}
return sum == number;
}
}main:isPerfectNumber 方法来判断它是否为完数。isPerfectNumber:number 作为参数。sum 为0,用于存储所有真因子的和。for 循环遍历从1到 number / 2 的所有整数(因为一个数的最大真因子不会超过它的一半)。i 是 number 的因子(即 number % i == 0),则将 i 加到 sum 中。sum 是否等于 number,如果是,则该数是完数。运行上述代码,输出将是1000以内的所有完数:
1000以内的完数有:
6
28
496在Java中编写一个程序来找出1000以内的所有完数(完美数),可以通过以下步骤实现:
下面是一个完整的Java程序示例:
public class PerfectNumbers {
public static void main(String[] args) {
System.out.println("1000以内的完数有:");
for (int i = 1; i <= 1000; i++) {
if (isPerfectNumber(i)) {
System.out.println(i);
}
}
}
// 判断一个数是否是完数
public static boolean isPerfectNumber(int number) {
if (number < 1) {
return false;
}
int sum = 0;
for (int i = 1; i <= number / 2; i++) {
if (number % i == 0) {
sum += i;
}
}
return sum == number;
}
}main:isPerfectNumber 方法判断该数是否是完数。isPerfectNumber:number 作为参数。number 是否小于1,如果是则返回 false。sum 为0,用于存储因子之和。for 循环从1遍历到 number / 2,因为一个数的最大因子不会超过它的一半。i 是 number 的因子(即 number % i == 0),则将 i 加到 sum 中。sum 是否等于 number,如果是则返回 true,否则返回 false。运行上述程序,输出结果将是1000以内的所有完数:
1000以内的完数有:
6
28
496这些数分别是6、28和496,它们都是完数。
原创声明:本文系作者授权腾讯云开发者社区发表,未经许可,不得转载。
如有侵权,请联系 cloudcommunity@tencent.com 删除。
原创声明:本文系作者授权腾讯云开发者社区发表,未经许可,不得转载。
如有侵权,请联系 cloudcommunity@tencent.com 删除。