
在编程中,有时候我们需要对一个正整数进行质因数分解,即将其表示为几个质数的乘积形式。例如,对于数字90,其质因数分解结果为 90 = 2 * 3 * 3 * 5。本文将介绍如何使用Java语言实现这一功能。
质因数分解是将一个合数写成几个质数的乘积的方式。每个合数都可以以唯一方式写成质数的乘积,这就是算术基本定理的内容。
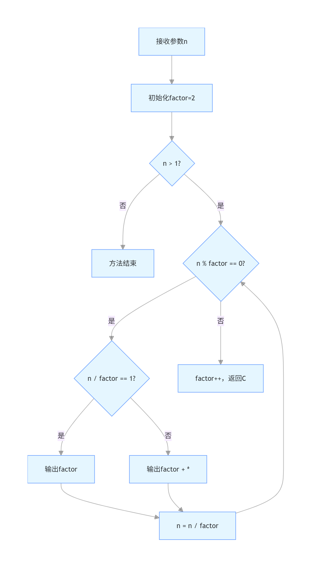
n。n 是否能被当前的质数整除。n 除以这个质数的结果作为新的 n,继续步骤2。n 变为1时,停止循环,此时所有记录的质数即为 n 的质因数。下面是具体的Java代码实现:
public class PrimeFactorization {
public static void main(String[] args) {
int number = 90; // 需要分解的正整数
System.out.print(number + " = ");
primeFactors(number);
}
public static void primeFactors(int n) {
for (int factor = 2; n > 1; factor++) {
while (n % factor == 0) {
if (n / factor == 1) {
System.out.print(factor);
} else {
System.out.print(factor + " * ");
}
n /= factor;
}
}
}
}main 方法中定义了一个需要分解的正整数 number,并调用 primeFactors 方法来输出其质因数分解结果。primeFactors 方法通过一个从2开始的循环,不断尝试将 n 分解。如果 n 能被当前的 factor 整除,则输出 factor 并更新 n 的值。n 被分解到最后一个质因数时,不再输出乘号 *。运行上述程序,输出结果为:
90 = 2 * 3 * 3 * 5这正是我们期望的90的质因数分解结果。
下面是一个使用Java实现的示例代码,该代码可以将一个正整数分解为质因数,并按照指定格式输出结果。
import java.util.Scanner;
public class PrimeFactorization {
public static void main(String[] args) {
Scanner scanner = new Scanner(System.in);
System.out.print("请输入一个正整数: ");
int number = scanner.nextInt();
if (number <= 1) {
System.out.println(number + " 不是合数,无法分解质因数。");
return;
}
System.out.print(number + " = ");
boolean firstFactor = true;
for (int factor = 2; factor <= number; factor++) {
while (number % factor == 0) {
if (!firstFactor) {
System.out.print(" * ");
} else {
firstFactor = false;
}
System.out.print(factor);
number /= factor;
}
}
scanner.close();
}
}
代码解释
Scanner 类从用户那里读取一个正整数。firstFactor,用于控制输出格式,确保在第一个质因数前面不输出乘号。for 循环从2开始遍历可能的质因数。while 循环检查当前数是否能被 factor 整除,如果能,则输出 factor 并将 number 除以 factor。firstFactor 为 false,则在输出前添加一个乘号 *。number = 质因数1 * 质因数2 * ... * 质因数n。假设用户输入 90,程序的输出将是:
请输入一个正整数: 90
90 = 2 * 3 * 3 * 5这个程序可以处理任何正整数的质因数分解,并且输出格式符合要求。希望这对你有帮助!如果有任何问题或需要进一步的解释,请告诉我。在Java中,将一个正整数分解为质因数是一个常见的算法问题。下面是一个简单的实现方法,该方法通过循环和条件判断来找到并打印出所有质因数。
public class PrimeFactorization {
public static void main(String[] args) {
int number = 90; // 要分解的正整数
System.out.print(number + " = ");
printPrimeFactors(number);
}
/**
* 打印给定正整数的所有质因数
* @param n 待分解的正整数
*/
public static void printPrimeFactors(int n) {
// 从最小的质数2开始
for (int factor = 2; n > 1; ) {
if (n % factor == 0) {
// 如果factor是n的因数,则打印factor
System.out.print(factor);
n /= factor; // 将n除以factor,继续检查
if (n > 1) {
System.out.print(" * "); // 如果n还有其他因数,打印乘号
}
} else {
// 如果factor不是n的因数,尝试下一个可能的因数
factor++;
}
}
}
}
main 方法):number 来存储要分解的正整数。printPrimeFactors 方法来打印这个数的质因数分解。printPrimeFactors 方法:n 作为参数。for 循环从最小的质数2开始,逐步检查每个可能的因数 factor。factor 是 n 的因数(即 n % factor == 0),则打印 factor 并将 n 除以 factor。n 还有其他因数(即 n > 1),则继续打印乘号 *。factor 不是 n 的因数,则增加 factor 的值,尝试下一个可能的因数。n 被完全分解为1。对于输入 90,程序的输出将是:
90 = 2 * 3 * 3 * 5这个程序可以处理任何正整数的质因数分解,并且输出格式符合要求。希望这对你有所帮助!如果有任何问题或需要进一步的解释,请随时告诉我。
原创声明:本文系作者授权腾讯云开发者社区发表,未经许可,不得转载。
如有侵权,请联系 cloudcommunity@tencent.com 删除。
原创声明:本文系作者授权腾讯云开发者社区发表,未经许可,不得转载。
如有侵权,请联系 cloudcommunity@tencent.com 删除。