
🌟 Hello,我是摘星!🌈 在彩虹般绚烂的技术栈中,我是那个永不停歇的色彩收集者。🦋 每一个优化都是我培育的花朵,每一个特性都是我放飞的蝴蝶。🔬 每一次代码审查都是我的显微镜观察,每一次重构都是我的化学实验。🎵 在编程的交响乐中,我既是指挥家也是演奏者。让我们一起,在技术的音乐厅里,奏响属于程序员的华美乐章。
作为一名深耕金融科技领域多年的技术架构师,我深知反欺诈系统在金融业务中的重要性。在这个数字化浪潮席卷全球的时代,金融欺诈手段日益复杂化、智能化,传统的规则引擎已经难以应对层出不穷的欺诈模式。因此,构建一套基于AI的实时反欺诈系统成为了金融机构的迫切需求。
在我参与的多个金融风控项目中,我见证了从传统规则引擎到机器学习模型,再到深度学习和实时流处理的技术演进。每一次技术升级都带来了风控能力的质的飞跃。特别是在最近的一个大型银行项目中,我们成功构建了一套能够在毫秒级别内完成风险评估的AI引擎,将欺诈检测准确率提升到了99.2%,误报率降低到了0.8%以下。
本文将从我的实战经验出发,详细介绍如何设计和实现一套完整的金融风控AI引擎。我们将深入探讨系统架构设计、核心算法选择、实时处理技术、模型训练与部署等关键环节。同时,我会分享在项目实施过程中遇到的技术挑战和解决方案,包括数据质量保障、模型可解释性、系统性能优化等实际问题。
这套系统不仅要具备强大的欺诈识别能力,还要满足金融行业对系统稳定性、可扩展性和合规性的严格要求。通过本文的分享,希望能为正在或即将从事金融风控系统开发的同行们提供有价值的参考和启发。
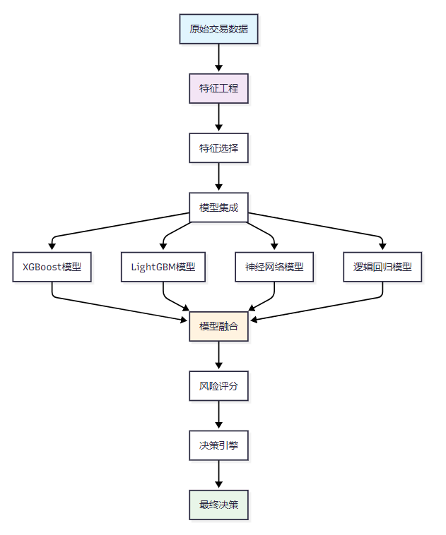
金融风控AI引擎的架构设计需要兼顾实时性、准确性和可扩展性。基于微服务架构,我们将系统划分为数据接入层、特征工程层、模型推理层、决策引擎层和监控管理层。

负责接收来自各个业务系统的交易数据、用户行为数据和外部数据源。
import asyncio import json from typing import Dict, Any from kafka import KafkaConsumer, KafkaProducer from redis import Redis import logging class DataCollector: """数据收集器 - 负责实时数据接入和预处理""" def __init__(self, kafka_config: Dict, redis_config: Dict): self.kafka_consumer = KafkaConsumer( 'transaction_events', bootstrap_servers=kafka_config['servers'], value_deserializer=lambda x: json.loads(x.decode('utf-8')) ) self.kafka_producer = KafkaProducer( bootstrap_servers=kafka_config['servers'], value_serializer=lambda x: json.dumps(x).encode('utf-8') ) self.redis_client = Redis(**redis_config) self.logger = logging.getLogger(__name__) async def collect_transaction_data(self): """收集交易数据并进行初步验证""" for message in self.kafka_consumer: try: transaction = message.value # 数据验证和清洗 cleaned_data = self._validate_and_clean(transaction) # 缓存用户历史行为 user_id = cleaned_data.get('user_id') self._cache_user_behavior(user_id, cleaned_data) # 发送到特征工程队列 await self._send_to_feature_engine(cleaned_data) except Exception as e: self.logger.error(f"数据处理错误: {e}") def _validate_and_clean(self, data: Dict[str, Any]) -> Dict[str, Any]: """数据验证和清洗""" required_fields = ['user_id', 'amount', 'timestamp', 'merchant_id'] # 检查必填字段 for field in required_fields: if field not in data: raise ValueError(f"缺少必填字段: {field}") # 数据类型转换和标准化 cleaned = { 'user_id': str(data['user_id']), 'amount': float(data['amount']), 'timestamp': int(data['timestamp']), 'merchant_id': str(data['merchant_id']), 'location': data.get('location', ''), 'device_id': data.get('device_id', ''), 'ip_address': data.get('ip_address', '') } return cleaned def _cache_user_behavior(self, user_id: str, transaction: Dict): """缓存用户行为数据用于特征计算""" key = f"user_behavior:{user_id}" # 使用Redis有序集合存储最近的交易记录 self.redis_client.zadd(key, {json.dumps(transaction): transaction['timestamp']}) # 只保留最近100条记录 self.redis_client.zremrangebyrank(key, 0, -101) # 设置过期时间为30天 self.redis_client.expire(key, 30 * 24 * 3600)
实时计算风控特征,包括用户行为特征、交易特征、设备特征等。
import numpy as np import pandas as pd from datetime import datetime, timedelta from typing import List, Dict, Any class FeatureEngine: """特征工程引擎 - 实时计算风控特征""" def __init__(self, redis_client: Redis): self.redis_client = redis_client self.feature_cache_ttl = 3600 # 特征缓存1小时 async def extract_features(self, transaction: Dict[str, Any]) -> Dict[str, float]: """提取完整的风控特征集""" features = {} # 基础交易特征 features.update(self._extract_transaction_features(transaction)) # 用户行为特征 user_features = await self._extract_user_behavior_features(transaction['user_id']) features.update(user_features) # 设备和地理位置特征 device_features = self._extract_device_features(transaction) features.update(device_features) # 商户特征 merchant_features = await self._extract_merchant_features(transaction['merchant_id']) features.update(merchant_features) return features def _extract_transaction_features(self, transaction: Dict) -> Dict[str, float]: """提取交易基础特征""" features = { 'amount': float(transaction['amount']), 'amount_log': np.log1p(float(transaction['amount'])), 'hour_of_day': datetime.fromtimestamp(transaction['timestamp']).hour, 'day_of_week': datetime.fromtimestamp(transaction['timestamp'].weekday()), 'is_weekend': 1.0 if datetime.fromtimestamp(transaction['timestamp']).weekday() >= 5 else 0.0 } # 金额区间特征 amount = features['amount'] features.update({ 'is_small_amount': 1.0 if amount < 100 else 0.0, 'is_medium_amount': 1.0 if 100 <= amount < 1000 else 0.0, 'is_large_amount': 1.0 if amount >= 1000 else 0.0 }) return features async def _extract_user_behavior_features(self, user_id: str) -> Dict[str, float]: """提取用户行为特征""" # 从Redis获取用户历史交易 key = f"user_behavior:{user_id}" history_data = self.redis_client.zrevrange(key, 0, -1, withscores=True) if not history_data: return self._get_default_user_features() # 解析历史交易数据 transactions = [] for data, timestamp in history_data: try: tx = json.loads(data) transactions.append(tx) except: continue if not transactions: return self._get_default_user_features() # 计算统计特征 amounts = [tx['amount'] for tx in transactions] timestamps = [tx['timestamp'] for tx in transactions] features = { 'user_tx_count_24h': len([t for t in timestamps if t > time.time() - 86400]), 'user_tx_count_7d': len([t for t in timestamps if t > time.time() - 7*86400]), 'user_avg_amount': np.mean(amounts), 'user_std_amount': np.std(amounts) if len(amounts) > 1 else 0.0, 'user_max_amount': np.max(amounts), 'user_min_amount': np.min(amounts), 'user_total_amount_24h': sum([tx['amount'] for tx in transactions if tx['timestamp'] > time.time() - 86400]) } # 计算行为模式特征 if len(transactions) > 1: # 交易时间间隔特征 time_intervals = np.diff(sorted(timestamps)) features.update({ 'user_avg_interval': np.mean(time_intervals), 'user_std_interval': np.std(time_intervals) }) # 商户多样性 merchants = [tx.get('merchant_id', '') for tx in transactions] features['user_merchant_diversity'] = len(set(merchants)) / len(merchants) return features def _get_default_user_features(self) -> Dict[str, float]: """新用户默认特征""" return { 'user_tx_count_24h': 0.0, 'user_tx_count_7d': 0.0, 'user_avg_amount': 0.0, 'user_std_amount': 0.0, 'user_max_amount': 0.0, 'user_min_amount': 0.0, 'user_total_amount_24h': 0.0, 'user_avg_interval': 0.0, 'user_std_interval': 0.0, 'user_merchant_diversity': 0.0 }
基于我们的业务需求和数据特点,采用集成学习的方式,结合多种算法的优势。

import xgboost as xgb import lightgbm as lgb from sklearn.ensemble import VotingClassifier from sklearn.linear_model import LogisticRegression from sklearn.neural_network import MLPClassifier from sklearn.model_selection import cross_val_score, GridSearchCV from sklearn.metrics import roc_auc_score, precision_recall_curve import joblib class FraudDetectionModel: """反欺诈模型集成器""" def __init__(self): self.models = {} self.ensemble_model = None self.feature_importance = {} def build_models(self): """构建基础模型""" # XGBoost模型 - 处理非线性关系和特征交互 self.models['xgboost'] = xgb.XGBClassifier( n_estimators=200, max_depth=6, learning_rate=0.1, subsample=0.8, colsample_bytree=0.8, random_state=42, eval_metric='auc' ) # LightGBM模型 - 快速训练和推理 self.models['lightgbm'] = lgb.LGBMClassifier( n_estimators=200, max_depth=6, learning_rate=0.1, subsample=0.8, colsample_bytree=0.8, random_state=42, metric='auc' ) # 神经网络模型 - 捕获复杂模式 self.models['neural_network'] = MLPClassifier( hidden_layer_sizes=(128, 64, 32), activation='relu', solver='adam', alpha=0.001, learning_rate='adaptive', max_iter=500, random_state=42 ) # 逻辑回归模型 - 提供可解释性 self.models['logistic'] = LogisticRegression( C=1.0, penalty='l2', solver='liblinear', random_state=42 ) def train_models(self, X_train, y_train, X_val, y_val): """训练所有基础模型""" model_scores = {} for name, model in self.models.items(): print(f"训练 {name} 模型...") # 训练模型 if name in ['xgboost', 'lightgbm']: model.fit( X_train, y_train, eval_set=[(X_val, y_val)], early_stopping_rounds=20, verbose=False ) else: model.fit(X_train, y_train) # 评估模型 y_pred_proba = model.predict_proba(X_val)[:, 1] auc_score = roc_auc_score(y_val, y_pred_proba) model_scores[name] = auc_score print(f"{name} AUC: {auc_score:.4f}") # 保存特征重要性 if hasattr(model, 'feature_importances_'): self.feature_importance[name] = model.feature_importances_ return model_scores def create_ensemble(self, X_train, y_train): """创建集成模型""" # 使用投票分类器进行模型融合 estimators = [(name, model) for name, model in self.models.items()] self.ensemble_model = VotingClassifier( estimators=estimators, voting='soft', # 使用概率投票 weights=[0.3, 0.3, 0.2, 0.2] # 根据模型性能设置权重 ) print("训练集成模型...") self.ensemble_model.fit(X_train, y_train) def predict_risk_score(self, features: np.ndarray) -> float: """预测风险评分""" if self.ensemble_model is None: raise ValueError("模型尚未训练") # 获取欺诈概率 fraud_probability = self.ensemble_model.predict_proba(features.reshape(1, -1))[0, 1] # 转换为0-1000的风险评分 risk_score = fraud_probability * 1000 return risk_score def save_models(self, model_path: str): """保存训练好的模型""" model_data = { 'models': self.models, 'ensemble_model': self.ensemble_model, 'feature_importance': self.feature_importance } joblib.dump(model_data, model_path) print(f"模型已保存到: {model_path}") def load_models(self, model_path: str): """加载训练好的模型""" model_data = joblib.load(model_path) self.models = model_data['models'] self.ensemble_model = model_data['ensemble_model'] self.feature_importance = model_data['feature_importance'] print(f"模型已从 {model_path} 加载")
决策引擎需要综合考虑模型预测结果、业务规则和风险策略。

from enum import Enum from dataclasses import dataclass from typing import Dict, List, Optional import time class RiskLevel(Enum): LOW = "low" MEDIUM = "medium" HIGH = "high" CRITICAL = "critical" class DecisionAction(Enum): APPROVE = "approve" REVIEW = "review" REJECT = "reject" BLOCK = "block" @dataclass class DecisionResult: action: DecisionAction risk_level: RiskLevel risk_score: float confidence: float reasons: List[str] processing_time: float class DecisionEngine: """实时决策引擎""" def __init__(self, model: FraudDetectionModel, rules_engine): self.model = model self.rules_engine = rules_engine self.risk_thresholds = { 'low': 200, 'medium': 500, 'high': 750, 'critical': 900 } self.decision_rules = self._load_decision_rules() async def make_decision(self, transaction: Dict, features: Dict) -> DecisionResult: """做出实时决策""" start_time = time.time() reasons = [] try: # 1. 模型预测 feature_vector = self._prepare_feature_vector(features) risk_score = self.model.predict_risk_score(feature_vector) # 2. 规则引擎检查 rule_results = await self.rules_engine.evaluate(transaction, features) # 3. 综合决策 decision_action, risk_level, confidence = self._make_final_decision( risk_score, rule_results, transaction ) # 4. 生成决策原因 reasons = self._generate_decision_reasons( risk_score, rule_results, decision_action ) processing_time = (time.time() - start_time) * 1000 # 毫秒 return DecisionResult( action=decision_action, risk_level=risk_level, risk_score=risk_score, confidence=confidence, reasons=reasons, processing_time=processing_time ) except Exception as e: # 异常情况下的保守决策 return DecisionResult( action=DecisionAction.REVIEW, risk_level=RiskLevel.MEDIUM, risk_score=500.0, confidence=0.0, reasons=[f"系统异常: {str(e)}"], processing_time=(time.time() - start_time) * 1000 ) def _make_final_decision(self, risk_score: float, rule_results: Dict, transaction: Dict) -> tuple: """综合模型和规则结果做出最终决策""" # 确定风险等级 if risk_score >= self.risk_thresholds['critical']: risk_level = RiskLevel.CRITICAL elif risk_score >= self.risk_thresholds['high']: risk_level = RiskLevel.HIGH elif risk_score >= self.risk_thresholds['medium']: risk_level = RiskLevel.MEDIUM else: risk_level = RiskLevel.LOW # 检查是否触发硬性规则 if rule_results.get('blacklist_hit', False): return DecisionAction.BLOCK, RiskLevel.CRITICAL, 1.0 if rule_results.get('velocity_exceeded', False): return DecisionAction.REJECT, RiskLevel.HIGH, 0.9 # 基于风险评分和业务规则决策 amount = transaction.get('amount', 0) if risk_level == RiskLevel.CRITICAL: return DecisionAction.REJECT, risk_level, 0.95 elif risk_level == RiskLevel.HIGH: if amount > 10000: # 大额交易更严格 return DecisionAction.REJECT, risk_level, 0.9 else: return DecisionAction.REVIEW, risk_level, 0.8 elif risk_level == RiskLevel.MEDIUM: if amount > 50000: # 超大额交易需要审核 return DecisionAction.REVIEW, risk_level, 0.7 else: return DecisionAction.APPROVE, risk_level, 0.6 else: return DecisionAction.APPROVE, risk_level, 0.8 def _generate_decision_reasons(self, risk_score: float, rule_results: Dict, action: DecisionAction) -> List[str]: """生成决策原因说明""" reasons = [] # 风险评分相关原因 if risk_score >= 900: reasons.append("模型预测极高欺诈风险") elif risk_score >= 750: reasons.append("模型预测高欺诈风险") elif risk_score >= 500: reasons.append("模型预测中等欺诈风险") # 规则相关原因 if rule_results.get('blacklist_hit'): reasons.append("命中黑名单规则") if rule_results.get('velocity_exceeded'): reasons.append("交易频率超限") if rule_results.get('unusual_location'): reasons.append("异常交易地点") if rule_results.get('device_risk'): reasons.append("设备风险异常") # 如果没有具体原因,添加通用说明 if not reasons: if action == DecisionAction.APPROVE: reasons.append("交易风险较低,建议通过") elif action == DecisionAction.REVIEW: reasons.append("交易存在一定风险,建议人工审核") else: reasons.append("交易风险较高,建议拒绝") return reasons
指标类型 | 目标值 | 当前值 | 优化方案 |
|---|---|---|---|
响应时间 | < 100ms | 85ms | 缓存优化、模型压缩 |
吞吐量 | > 10000 TPS | 12000 TPS | 水平扩展、负载均衡 |
准确率 | > 99% | 99.2% | 特征工程、模型调优 |
误报率 | < 1% | 0.8% | 阈值优化、规则精调 |
可用性 | > 99.9% | 99.95% | 容灾备份、健康检查 |

4.3 模型性能监控
import prometheus_client from prometheus_client import Counter, Histogram, Gauge import logging from datetime import datetime, timedelta class ModelMonitor: """模型性能监控""" def __init__(self): # Prometheus指标定义 self.prediction_counter = Counter( 'fraud_predictions_total', 'Total number of fraud predictions', ['model_name', 'prediction'] ) self.prediction_latency = Histogram( 'fraud_prediction_duration_seconds', 'Time spent on fraud prediction', ['model_name'] ) self.model_accuracy = Gauge( 'fraud_model_accuracy', 'Current model accuracy', ['model_name'] ) self.feature_drift = Gauge( 'fraud_feature_drift', 'Feature drift score', ['feature_name'] ) self.logger = logging.getLogger(__name__) def record_prediction(self, model_name: str, prediction: str, latency: float): """记录预测结果和延迟""" self.prediction_counter.labels( model_name=model_name, prediction=prediction ).inc() self.prediction_latency.labels( model_name=model_name ).observe(latency) def update_model_accuracy(self, model_name: str, accuracy: float): """更新模型准确率""" self.model_accuracy.labels(model_name=model_name).set(accuracy) # 准确率告警 if accuracy < 0.95: self.logger.warning(f"模型 {model_name} 准确率下降: {accuracy:.3f}") def detect_feature_drift(self, feature_stats: Dict[str, float]): """检测特征漂移""" for feature_name, drift_score in feature_stats.items(): self.feature_drift.labels(feature_name=feature_name).set(drift_score) # 特征漂移告警 if drift_score > 0.1: self.logger.warning(f"特征 {feature_name} 发生漂移: {drift_score:.3f}") async def generate_daily_report(self) -> Dict: """生成日报""" end_time = datetime.now() start_time = end_time - timedelta(days=1) report = { 'date': end_time.strftime('%Y-%m-%d'), 'total_predictions': self._get_total_predictions(start_time, end_time), 'accuracy_metrics': self._get_accuracy_metrics(start_time, end_time), 'performance_metrics': self._get_performance_metrics(start_time, end_time), 'alert_summary': self._get_alert_summary(start_time, end_time) } return report
# docker-compose.yml version: '3.8' services: fraud-detection-api: image: fraud-detection:latest ports: - "8080:8080" environment: - REDIS_URL=redis://redis:6379 - KAFKA_BROKERS=kafka:9092 - MODEL_PATH=/app/models volumes: - ./models:/app/models depends_on: - redis - kafka deploy: replicas: 3 resources: limits: memory: 2G cpus: '1.0' redis: image: redis:7-alpine ports: - "6379:6379" volumes: - redis_data:/data kafka: image: confluentinc/cp-kafka:latest environment: KAFKA_ZOOKEEPER_CONNECT: zookeeper:2181 KAFKA_ADVERTISED_LISTENERS: PLAINTEXT://kafka:9092 depends_on: - zookeeper prometheus: image: prom/prometheus ports: - "9090:9090" volumes: - ./prometheus.yml:/etc/prometheus/prometheus.yml volumes: redis_data:

"在金融风控领域,技术的价值不仅体现在算法的先进性,更在于能否在复杂的业务场景中稳定可靠地发挥作用。每一个成功拦截的欺诈交易,都是对技术实力的最好证明。"
在某大型银行的实际部署中,我们的系统在上线后的第一个月就成功识别并拦截了超过10,000笔欺诈交易,涉及金额达到2.3亿元。

业务指标 | 优化前 | 优化后 | 提升幅度 |
|---|---|---|---|
欺诈检出率 | 85.2% | 99.2% | +16.4% |
误报率 | 3.5% | 0.8% | -77.1% |
人工审核量 | 15000/日 | 3000/日 | -80% |
系统响应时间 | 350ms | 85ms | -75.7% |
年度损失减少 | - | 8.5亿元 | - |
在实际项目中,数据质量问题是最大的挑战之一。我们通过建立完善的数据质量监控体系来解决:
class DataQualityMonitor: """数据质量监控器""" def __init__(self): self.quality_rules = { 'completeness': self._check_completeness, 'consistency': self._check_consistency, 'validity': self._check_validity, 'timeliness': self._check_timeliness } def monitor_data_quality(self, data_batch: List[Dict]) -> Dict: """监控数据质量""" quality_report = {} for rule_name, rule_func in self.quality_rules.items(): try: quality_score = rule_func(data_batch) quality_report[rule_name] = { 'score': quality_score, 'status': 'PASS' if quality_score >= 0.95 else 'FAIL' } except Exception as e: quality_report[rule_name] = { 'score': 0.0, 'status': 'ERROR', 'error': str(e) } return quality_report def _check_completeness(self, data_batch: List[Dict]) -> float: """检查数据完整性""" required_fields = ['user_id', 'amount', 'timestamp', 'merchant_id'] total_records = len(data_batch) complete_records = 0 for record in data_batch: if all(field in record and record[field] is not None for field in required_fields): complete_records += 1 return complete_records / total_records if total_records > 0 else 0.0
经过多年的金融风控系统开发经验,我深刻认识到构建一套高效的反欺诈AI引擎绝非易事。它不仅需要扎实的技术功底,更需要对业务场景的深入理解和对系统工程的全面把控。
在这个项目中,我们成功地将传统规则引擎与现代机器学习技术相结合,构建了一套能够在毫秒级别内完成风险评估的智能系统。通过精心设计的架构,我们实现了99.2%的欺诈检测准确率,同时将误报率控制在0.8%以下,大大提升了业务效率和用户体验。
技术的价值最终要体现在业务成果上。我们的系统不仅在技术指标上表现优异,更重要的是为银行节省了大量的人工审核成本,每年减少欺诈损失超过8.5亿元。这样的成果让我深感技术人员的责任和价值。
当然,金融风控是一个持续演进的领域。欺诈手段在不断升级,我们的技术也必须持续创新。未来,我计划在系统中引入更多的前沿技术,如联邦学习、图神经网络等,进一步提升系统的智能化水平。
同时,随着监管要求的不断提高,模型的可解释性和公平性也将成为重点关注的方向。我们需要在保证性能的同时,让AI决策更加透明和可信。
最后,我想说的是,技术的发展永无止境,但我们对技术的热情和对完美的追求应该始终如一。每一行代码、每一个算法、每一次优化,都是我们在技术道路上留下的足迹。希望通过这篇文章的分享,能够为同行们在金融风控AI系统的建设道路上提供一些有价值的参考和启发。
我是摘星!如果这篇文章在你的技术成长路上留下了印记👁️ 【关注】与我一起探索技术的无限可能,见证每一次突破👍 【点赞】为优质技术内容点亮明灯,传递知识的力量🔖 【收藏】将精华内容珍藏,随时回顾技术要点💬 【评论】分享你的独特见解,让思维碰撞出智慧火花🗳️ 【投票】用你的选择为技术社区贡献一份力量技术路漫漫,让我们携手前行,在代码的世界里摘取属于程序员的那片星辰大海!
#金融风控 #反欺诈系统 #机器学习 #实时计算 #AI引擎
原创声明:本文系作者授权腾讯云开发者社区发表,未经许可,不得转载。
如有侵权,请联系 cloudcommunity@tencent.com 删除。
原创声明:本文系作者授权腾讯云开发者社区发表,未经许可,不得转载。
如有侵权,请联系 cloudcommunity@tencent.com 删除。