

自 2023 年 4 月推出存算分离架构以来,StarRocks 在性能优化和功能迭代方面不断加速,以持续满足企业日益增长的数据分析需求。最新发布的 StarRocks 3.5 版本再次聚焦用户痛点,带来了一系列实用的新特性:新增的 Snapshot 快照恢复机制有效提升数据安全与灾备能力,大规模数据导入流程的优化持续提升易用性与稳定性。
此外,3.5 版本还对多项核心功能进行了升级,包括更加智能灵活的分区管理策略、ETL 与事务能力的进一步增强,以及对 Iceberg 等数据湖格式查询体验的持续改进。同时,安全性方面也有了实质性的提升,支持 OAuth 2.0 和 JWT 等企业级认证方案。
本文将逐一解读这些新特性,帮助读者全面了解 StarRocks 3.5 版本的技术升级与优化。

在存算分离架构下,StarRocks 3.5 新增支持集群级别的 Snapshot 功能,提供完整的集群快照能力。Snapshot 可自动创建,记录集群在某一时间点的完整状态(包括 catalog、database、table、user 等元数据),并存储于对象存储中,实现快速的原地或异地恢复。
Snapshot 功能弥补了之前存算分离备份恢复的空缺。使用集群级别的 Snapshot 集群会定期将快照存储到对象存储中。备份与恢复操作均为轻量级,通常可在数分钟内完成。
Cluster Snapshot 包含两部分内容:Metadata Snapshot 和 Data Snapshot。
FE 定期通过 checkpoint 的方式生成的 image 文件为 Metadata Snapshot。image 文件中包含了集群的元数据信息,包括库表,用户,权限等相关内容。
在存算分离的架构中,数据会存储在对象存储上。而对象存储具有高可靠,接近无限容量等特性。所以在 Snapshot 产生的过程中,我们并不需要对数据进行拷贝,只需要保留 Metadata Snapshot 对应的数据版本即可。在恢复时可以将元数据与对应的数据版本进行映射。
在启用集群自动快照功能后,系统会按照设定周期(默认每 10 分钟)生成一份完整快照,并将 FE 的元数据 image 文件写入指定的对象存储路径(如 S3)。系统默认保留最近一次快照及其所依赖的数据版本。数据文件仍保存在原对象存储路径,不会发生额外的数据搬迁,系统也会确保当前快照所需的数据版本不会被清理。
当需要恢复时,用户只需在新集群或原集群中指定快照在对象存储上的路径与存储卷配置,即可将系统恢复至指定时间点的状态。恢复过程将自动加载元数据并清理冗余数据,确保数据一致性和可用性。
Snapshot 提供了一种高效、低成本、自动化的数据保护机制,提升了系统的可用性与容灾能力。面对系统故障、误操作或区域性宕机等场景,Snapshot 可支持分钟级快速恢复,最大限度减少数据丢失与业务中断风险。通过将完整集群状态快照化并持备份至对象存储, Snapshot 简化了传统灾备方案的复杂流程,使灾难恢复变得更加便捷。该机制适用于金融、零售、SaaS 等对稳定性要求较高的关键业务场景。
在进行大规模数据导入时,导入内存限制可能导致最终生成的 Rowset 包含大量的小文件,过多的小文件不仅影响导入完成后的查询性能,还会增加后续 Compaction 的资源消耗,导致在 Compaction 完成前,新写入的数据查询性能不稳定。
为了解决这一问题,StarRocks 在 3.5 版本中引入了批量导入优化功能,旨在提升大数据量导入后查询的稳定性,降低后续 Compaction 资源的开销。
整体优化方案复用了现有的 Spill 模块能力。在导入执行阶段,对 memtable 执行 Spill 操作,以解决小文件过多导致的查询性能下降和资源开销问题。
整体流程如下图所示:


经测试验证,在开启 Load Spill 后,数据在导入完成时已基本处于最佳可查询状态,降低了 Compaction 阶段发生 OOM 的风险。
StarRocks 在分区管理方面进行了重大的功能优化,推出了基于时间表达式的分区合并、通用分区表达式 TTL。帮助用户自动化管理分区生命周期,减少过多的细粒度分区。
在 StarRocks 3.4 版本中,系统已支持使用常见时间函数作为分区表达式,为用户提供了更灵活的分区管理能力。然而,分区表达式的时间粒度在所有分区中保持一致,这在某些场景下存在局限。
例如,用户对近实时数据通常需要较细粒度(如天级、小时级)进行查询,而对历史数据的访问则偏向于更粗粒度(如月度、季度)。在此前版本中,用户往往需要以最细粒度进行统一分区,导致分区数量膨胀,不仅增加元数据开销,也降低了查询效率。
为此,StarRocks 在 3.5 版本中。通过 ALTER TABLE ... PARTITION BY <time_expr> 语句。用户可以指定合并的时间范围,将相邻的历史分区合并为更大的分区,减少大量小分区数量。这样能够显著简化分区管理,并降低查询时的分区遍历开销。
该功能带来以下优化效果:
ALTER TABLE [<db_name>.]<table_name>
PARTITION BY <time_expr>
WHERE dt BETWEEN <start_time> AND <end_time>;细粒度(天)合并为月粒度
ALTER TABLE sales PARTITION BY date_trunc('month', dt)
WHERE dt BETWEEN '2024-01-01' AND '2024-03-31';效果:
StarRocks 3.5 引入了通用分区表达式 TTL 功能,支持基于分区表达式定义分区的生命周期管理策略。用户可通过在表属性中配置 partition_retention_condition,声明保留分区的过滤条件,例如保留最近三个月的数据。
系统会定期检测并自动删除不满足条件的过期分区,无需人工干预。
该机制支持所有类型的分区方式,包括 List 分区、Range 分区和表达式分区,能够有效简化旧数据的清理流程。
-- 定义表时带上`partition_retention_condition`属性
CREATE TABLE t1 (
dt date,
province string,
num int
)
DUPLICATE KEY(dt)
PARTITION BY (dt, province)
PROPERTIES (
-- 创建表时支持通用表达式语义,进保留最近3个月的数据
"partition_retention_condition" = "dt >= CURRENT_DATE() - INTERVAL 3 MONTH",
"replication_num" = "1"
);
-- 调整`partition_retention_condition`属性
ALTER TABLE t1 SET('partition_retention_condition' = 'dt >= CURRENT_DATE() - INTERVAL 1 MONTH');除了支持更通用的分区表达式 TTL,StarRocks 也支持基于通用分区表达式删除表的分区,便于对多列分区表进行更灵活的管理。
CREATE TABLE t1 (
dt date,
province string,
num int
)
DUPLICATE KEY(dt)
PARTITION BY (dt, province)
PROPERTIES (
"replication_num" = "1"
);
insert into t1 values ('2024-01-01', 'zhejiang', 1), ('2025-01-01', 'shanghai', 2);
-- drop partitions支持通用表达式分区,将符合WHERE条件的分区删除掉
ALTER TABLE t1 DROP PARTITIONS WHERE dt < CURRENT_DATE() - INTERVAL 3 MONTH;StarRocks 3.5 对异步物化视图功能也进行了增强,特别是在分区相关功能方面。
通过以上增强,物化视图能够更灵活地加速对最新数据的查询,同时显著节省存储成本,避免了过期分区对查询计划和资源的影响。
如下图所示,当前物化视图中的分区 20242231 已因过期被系统自动清理。当查询命中不满足 partition_retention_condition 条件的分区时,会通过 MV+BaseTable 自动补偿。同样地,对于尚未创建的分区(如 20241203),查询也将自动路由至 BaseTable 完成补偿。

随着越来越多用户将 StarRocks 用作企业数据仓库,在迁移原有数仓的加工任务时,常常面临一项挑战:传统任务流程通常由多个彼此依赖的任务组成,一旦某个中间任务失败,StarRocks 早期版本因不支持回滚机制,往往需要重跑整个流程,造成资源浪费与效率下降。
为解决这一问题,StarRocks 在 3.5 版本中引入了多语句事务(Multi-statement Transaction)能力。用户可通过标准的 BEGIN、COMMIT 和 ROLLBACK 语法,将多个写入语句(如多个 INSERT)封装为一个事务单元执行,从而实现完整的原子性和一致性保障。
当某个语句执行出现异常时,用户可以便捷地进行回滚与重试整个任务。
ACID 事务保障
示例如下:
BEGIN;
INSERT INTO orders (order_id, customer_id, amount) VALUES (1, 101, 250.00);
INSERT INTO order_items (order_id, item_id, quantity) SELECT * FROM orders_details where product_id=1009;
COMMIT;在数据湖分析场景(如 Hive、Iceberg 表)中,表结构通常包含大量低基数的字符串维度列,如地区、分类、性别等。针对这些列的查询操作,传统执行引擎往往需要逐行进行字符串比对,效率低、资源消耗大。
StarRocks 在早期版本中已引入全局低基数字典优化机制,可将低基数的字符串列编码为整数,从而加快查询速度。例如,对于基数低于 255 的列(如城市、性别),StarRocks 会自动创建低基数字典来加速查询。
然而,该优化此前仅适用于 StarRocks 的内部表,对于存储在对象存储中的 Lake 表(如 S3、OSS 等)尚未支持。因此,在对 Lake 表执行复杂查询时,仍需扫描原始字符串数据,导致查询延迟高、资源消耗大,难以充分发挥 StarRocks 的性能优势。
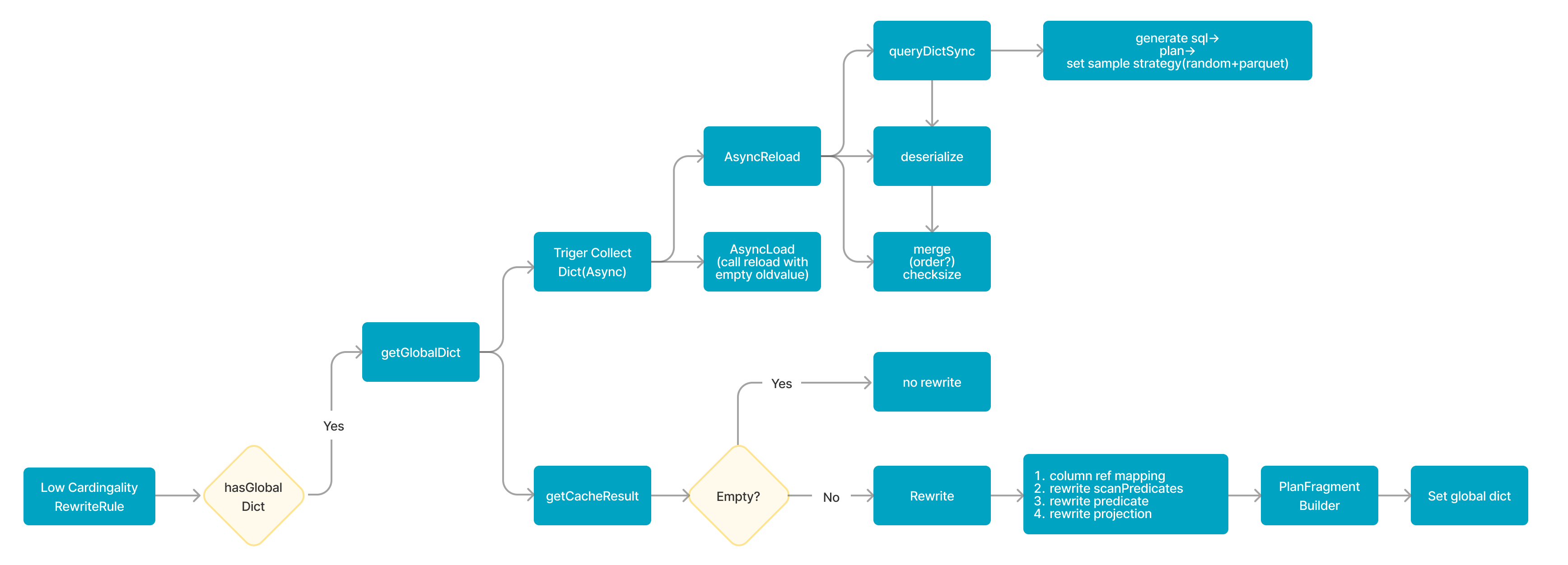
为解决这一问题,需要在 Lake 表查询中引入低基数字典优化机制。
整体流程如下:
当优化器检测到查询涉及低基数列时,会通过 LowCardinalityRewriteRule 启动字典采样流程。此流程由异步缓存控制(AsyncLoadingCache),避免重复采样。
系统会从 Lake 表(如 Hive、Iceberg)中的 Parquet 文件中随机抽取少量数据文件(如 5 个),并读取目标列的值。
若采样数据满足低基数特性(如唯一值数量在可控范围内),系统将构建并缓存该列的全局字典。字典的版本信息也会被记录,以便后续查询比对和判断是否需要更新。
执行查询时,如果数据文件中的某行或某个 row group 中存在字典无法覆盖的新值,会触发 GlobalDictNotMatch 异常。

在使用 100GB SSB 数据集进行测试时,数据经打平处理并以 Parquet + LZ4 格式存储于对象存储中。测试环境采用 4 台阿里云 16 核 64G 服务器,对比开启与关闭低基数全局字典的查询性能。
结果显示:包含低基数列的查询场景中,整体性能提升达 2.62 倍。

ALTER VIEW qualifiedName SET properties
ALTER VIEW qualifiedName (ADD | MODIFY) DIALECT (STARROCKS)? queryStatement👇更详细的 feature 介绍参考:
Release note:https://docs.mirrorship.cn/zh/releasenotes/release-3.5/ 下载:https://www.mirrorship.cn/zh-CN/download/starrocks
原创声明:本文系作者授权腾讯云开发者社区发表,未经许可,不得转载。
如有侵权,请联系 cloudcommunity@tencent.com 删除。
原创声明:本文系作者授权腾讯云开发者社区发表,未经许可,不得转载。
如有侵权,请联系 cloudcommunity@tencent.com 删除。