不涉及前置审批承诺书
说明:
为了提高 ICP 备案审核的通过率,请您在不涉及前置审批承诺书中使用正楷手写签名,避免使用连笔字。
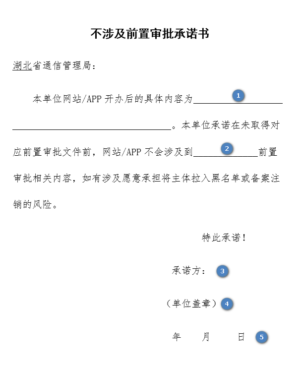
模板 | 填写说明 |
![]() | 1. 请填写网站/ APP 开办后经营内容。 2. 请填写不涉及前置审批项(例如:新闻、出版、药品和医疗器械、文化、广播电影电视节目、网络游戏等前置审批项)。 3. 请法定代表人签名。 4. 请加盖单位公章(鲜章)。 5. 请在日期处填写签署文件的日期。 |
不涉及金融审批承诺书
说明:
为了提高 ICP 备案审核的通过率,请您在不涉及金融审批承诺书中使用正楷手写签名,避免使用连笔字。
模板 | 填写说明 |
![]() | 1. 请填写备案单位/公司名称。 2. 请填写统一社会信用代码或单位证件号码。 3. 请填写(网站/ APP)服务名称。 4. 请填写(网站/ APP)开办后经营内容。 5. 请填写单位名称和经营范围中涉及金融类的具体关键词(例如:金融、投资管理、保险、基金、支付、交易所、交易中心等)。 6. 请加盖单位公章(鲜章)。 7. 请在日期处填写签署文件的日期。 |
不涉及 “校外培训” 的情况说明书模板
说明:
为了提高 ICP 备案审核的通过率,请您在不涉及 “校外培训” 的情况说明书中使用正楷手写签名,避免使用连笔字。
模板 | 填写说明 |
![]() | 1. 填写主办单位名称全称。 2. 填写营业执照统一社会信用代码。 3. 填写法定代表人姓名。 4. 填写法定代表人身份证号码。 5. 填写申请备案网站名称。 6. 法定代表人签字。 7. 加盖主办单位鲜章。 8. 签署日期。 |
湖北省电子商务情况说明书模板
说明:
为了提高 ICP 备案审核的通过率,请您在湖北省电子商务情况说明书中使用正楷手写签名,避免使用连笔字。
模板 | 填写说明 |
![]() | 1. 请填写公司名称。 2. 请填写备案的二级域名。 3. 请勾选对应网站内容。 4. 法定代表人签字。 5. 加盖主办单位鲜章。 6. 请填写签署日期。 |



