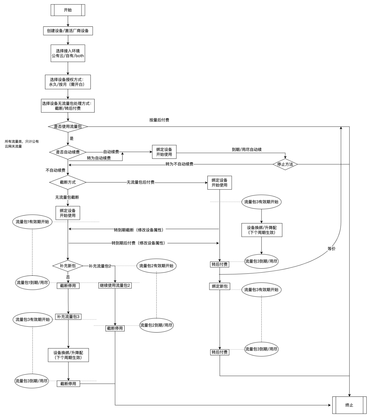
接入公有云网关的整体逻辑
1. 设备授权费和加速流量费解耦。
2. 无可用流量包时的设备流量服务处理规则
设备在流量包到期或用量耗尽后,具备两种二元化服务处理属性,具体如下:
按量计费(后付费)模式:流量包到期或用尽后,设备可继续使用流量服务,其流量使用量将按照按量计费标准核算费用,并于每月月底统一进行费用结算。
加速服务截断模式:流量包到期或用量用尽后,系统将直接阻断设备的流量加速服务,不再提供相关网络加速能力。
3. 流量包自动续费属性
流量包具备自动续费的功能属性。
开启自动续费的流量包,在其到期或用量耗尽后,将自动完成续费操作并延续服务。
未开启自动续费的流量包,到期或用尽后则按照上述无可用流量包的设备服务处理规则执行。
4. 流量包设备绑定属性
流量包支持多设备绑定的功能特性,单个流量包可同时与多个设备建立绑定关系,各绑定设备所使用流量包的有效期及可用量,均以该流量包自身的初始配置为准。
5. 多流量包归属关系下的使用优先级规则
单台设备可同时归属于多个流量包。在实际流量使用过程中,系统将默认优先调用并消耗最早创建的流量包资源,待其到期或用尽后,再依次启用后续创建的流量包。

