首页
学习
活动
专区
圈层
工具
发布
社区首页 >专栏 >《从零开始学java篇》关于接口,继承关系,抽象方法 (例题分析)

《从零开始学java篇》关于接口,继承关系,抽象方法 (例题分析)

作者头像
北极的代码
发布2026-04-22 19:45:21
发布2026-04-22 19:45:21
410
举报
文章被收录于专栏:JavaSEJavaSE

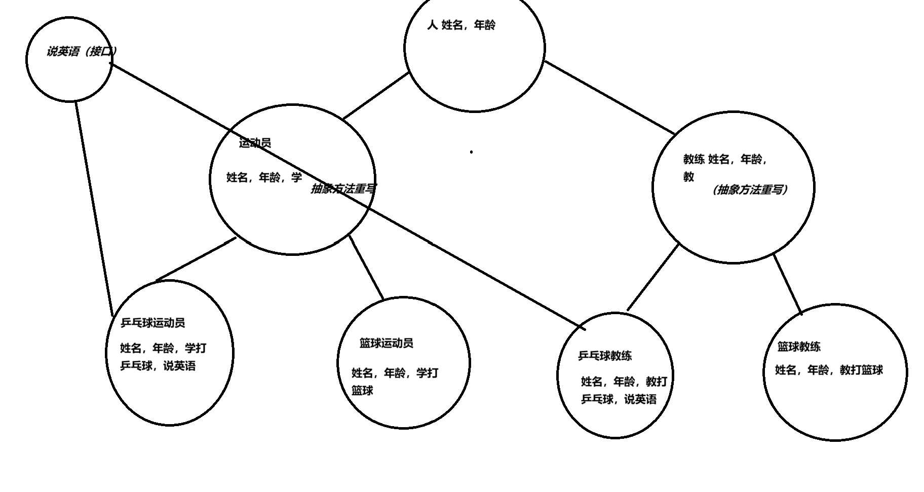
题目

方法一

方法二

类,接口(法二)

本文参与 腾讯云自媒体同步曝光计划,分享自作者个人站点/博客。
原始发表:2025-12-15,如有侵权请联系 cloudcommunity@tencent.com 删除

本文分享自 作者个人站点/博客 前往查看

如有侵权,请联系 cloudcommunity@tencent.com 删除。

本文参与 腾讯云自媒体同步曝光计划  ,欢迎热爱写作的你一起参与!

评论
登录后参与评论
0 条评论
热度
最新
推荐阅读
目录
  • 方法一
  • 方法二
领券
问题归档专栏文章快讯文章归档关键词归档开发者手册归档开发者手册 Section 归档