
但之前做的一个批量项目,偏要把 I2C 做成设备的外置扩展接口,用来接外部的氧传感器模块。
一开始直接把单片机的 I2C 引脚引到接口,结果样机一测:走线超过 20cm 就开始随机丢包,现场环境里的电机、开关电源干扰一上来直接通信中断。
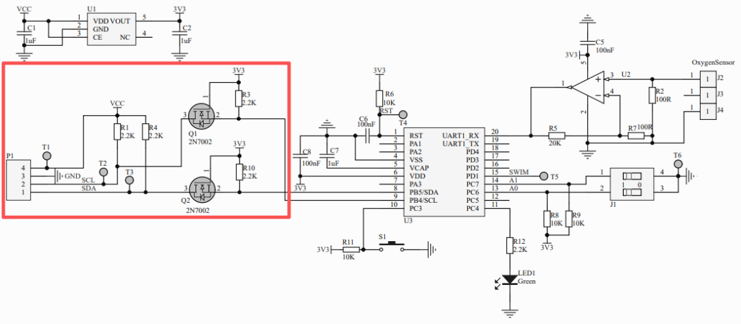
折腾了几个版本,最终定型的电路现在已经量产跑了小半年,外接 50cm 的线都稳得很,今天把这个电路分享下。

用两只 2N7002 N 沟道 MOS 管(Q1/Q2)做 I2C 总线的双向缓冲,这是整个电路的关键。
I2C 是双向通信,直接引 MCU 引脚的话,驱动能力一般只有几个 mA,外置后线阻、负载电容都会拉低信号质量;而且接口侧的干扰会直接耦合到 MCU 引脚。
而 2N7002 的用法很巧妙。
当接口侧 I2C 总线(SCL/SDA)为低电平时,MOS 管栅极被拉低,源极(接 3V3)和漏极(接总线)导通,能提供更大的拉电流,把信号稳稳拉低。
当总线为高电平时,MOS 管截止,MCU 侧由上拉电阻(R1/R4,2.2K)拉高三态信号;
同时,MOS 管的高输入阻抗能隔离接口侧和 MCU 侧的干扰,接口侧的噪声不会直接灌到 MCU 引脚,相当于加了一层 “信号隔离缓冲”。
这里选 2N7002 是因为它便宜、导通电阻小(几十 mΩ)、开关速度能覆盖 I2C 的 100kHz/400kHz 速率,量产成本几乎可以忽略。
这个电路不算复杂,但踩过坑后定型的方案确实实用,成本低、稳定性经量产验证,有 I2C 外置接口需求的朋友可以直接参考。