
在编程中,回文数是一个正读和反读都相同的数字。例如,12321就是一个回文数,因为从左到右读和从右到左读都是12321。本文将介绍如何使用Java编写一个程序来判断一个5位数是否为回文数。

首先,我们需要理解什么是5位数的回文数。对于一个5位数,其形式可以表示为abcba,其中a、b、c分别代表千位、百位、十位和个位上的数字。要判断这个数是否为回文数,我们只需要验证以下条件:
接下来,我们将编写一个Java程序来实现上述逻辑。
public class PalindromeNumber {
public static void main(String[] args) {
// 测试5位数
int number = 12321;
boolean isPalindrome = checkPalindrome(number);
if (isPalindrome) {
System.out.println(number + " 是回文数");
} else {
System.out.println(number + " 不是回文数");
}
}
/**
* 检查一个5位数是否为回文数
* @param number 5位数
* @return 如果是回文数返回true,否则返回false
*/
public static boolean checkPalindrome(int number) {
// 检查是否为5位数
if (number < 10000 || number > 99999) {
throw new IllegalArgumentException("输入必须是一个5位数");
}
// 提取各个位上的数字
int a = number / 10000; // 万位
int b = (number / 1000) % 10; // 千位
int c = (number / 100) % 10; // 百位
int d = (number / 10) % 10; // 十位
int e = number % 10; // 个位
// 检查回文条件
return a == e && b == d;
}
}main 方法):number。checkPalindrome 方法检查该数是否为回文数。checkPalindrome 方法):
将上述代码保存为 PalindromeNumber.java 文件,并使用Java编译器和运行工具执行:
javac PalindromeNumber.java
java PalindromeNumber如果一切正常,程序将输出:
12321 是回文数import java.util.Scanner;
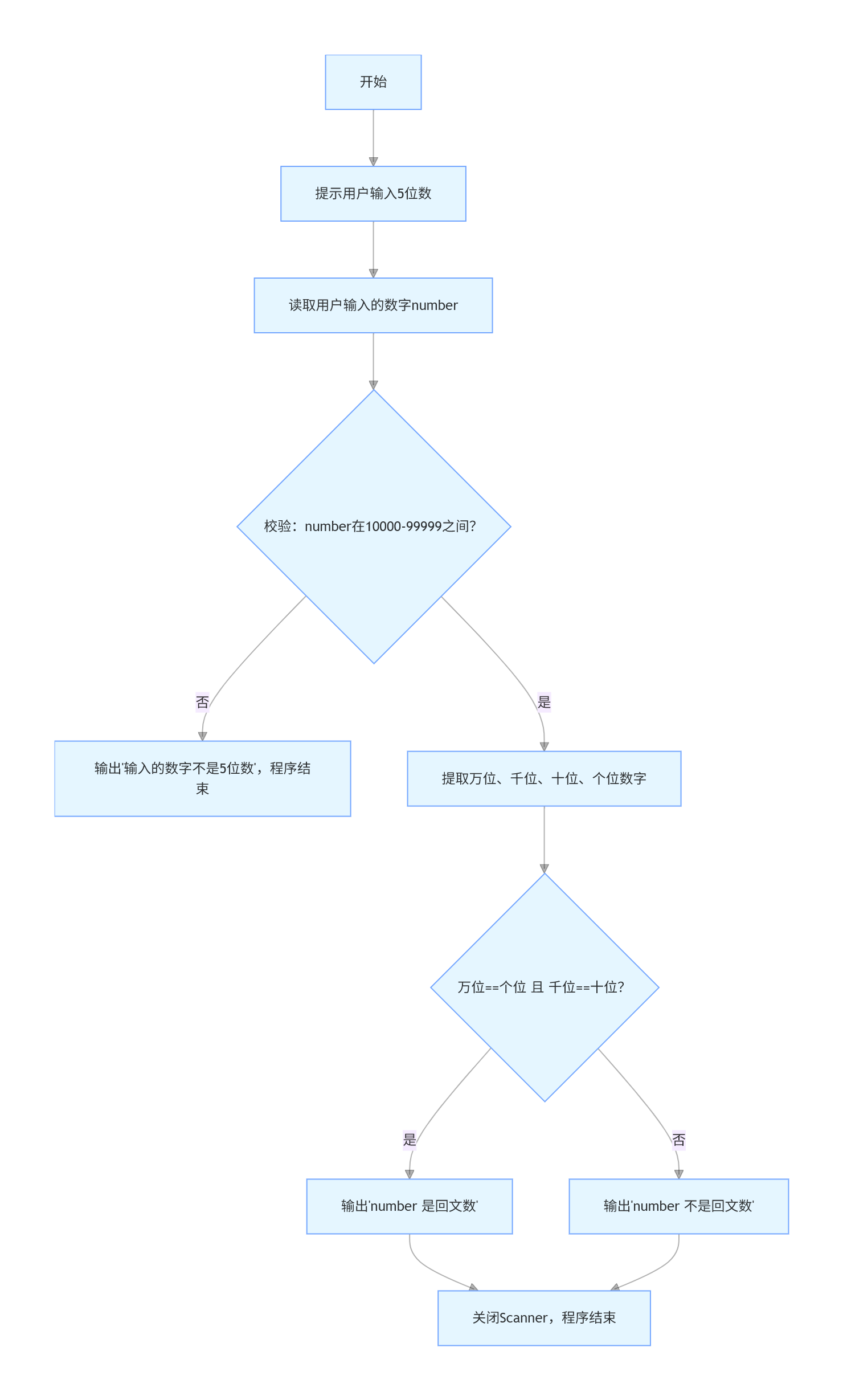
public class PalindromeNumber {
public static void main(String[] args) {
Scanner scanner = new Scanner(System.in);
System.out.print("请输入一个5位数: ");
int number = scanner.nextInt();
// 检查输入的数字是否为5位数
if (number < 10000 || number > 99999) {
System.out.println("输入的数字不是5位数!");
return;
}
// 判断是否为回文数
if (isPalindrome(number)) {
System.out.println(number + " 是回文数。");
} else {
System.out.println(number + " 不是回文数。");
}
scanner.close();
}
// 判断一个5位数是否为回文数的方法
public static boolean isPalindrome(int number) {
// 获取各个位上的数字
int tenThousand = number / 10000; // 万位
int thousand = (number % 10000) / 1000; // 千位
int hundred = (number % 1000) / 100; // 百位
int ten = (number % 100) / 10; // 十位
int unit = number % 10; // 个位
// 判断对称性
return tenThousand == unit && thousand == ten;
}
}Scanner 类从用户那里获取一个5位数。isPalindrome 方法,该方法接受一个整数作为参数,并返回一个布尔值,表示该数字是否为回文数。isPalindrome 方法中,通过取模和除法操作分别获取万位、千位、百位、十位和个位上的数字。isPalindrome 方法的返回值,输出相应的结果。
假设用户输入 12321:
请输入一个5位数: 12321
12321 是回文数。假设用户输入 12345:
请输入一个5位数: 12345
12345 不是回文数。在Java中,判断一个5位数是否为回文数可以通过以下步骤实现:
下面是一个完整的Java程序示例,展示了如何实现上述逻辑:
import java.util.Scanner;
public class PalindromeNumber {
public static void main(String[] args) {
Scanner scanner = new Scanner(System.in);
System.out.print("请输入一个5位数: ");
int number = scanner.nextInt();
// 检查输入的数是否为5位数
if (number < 10000 || number > 99999) {
System.out.println("输入的数不是5位数!");
return;
}
// 将数字转换为字符串
String numStr = Integer.toString(number);
// 判断是否为回文数
boolean isPalindrome = true;
for (int i = 0; i < numStr.length() / 2; i++) {
if (numStr.charAt(i) != numStr.charAt(numStr.length() - 1 - i)) {
isPalindrome = false;
break;
}
}
// 输出结果
if (isPalindrome) {
System.out.println(number + " 是回文数。");
} else {
System.out.println(number + " 不是回文数。");
}
scanner.close();
}
}Scanner对象来读取用户输入。Integer.toString(number)将整数转换为字符串,便于逐位比较。for循环,从字符串的两端向中间逐位比较。isPalindrome为false并跳出循环。isPalindrome的值,输出该数是否为回文数。这个程序简单明了,能够有效地判断一个5位数是否为回文数。希望这对你有帮助!如果有任何问题或需要进一步的解释,请随时告诉我。
原创声明:本文系作者授权腾讯云开发者社区发表,未经许可,不得转载。
如有侵权,请联系 cloudcommunity@tencent.com 删除。
原创声明:本文系作者授权腾讯云开发者社区发表,未经许可,不得转载。
如有侵权,请联系 cloudcommunity@tencent.com 删除。