首页
学习
活动
专区
圈层
工具
发布
社区首页 >专栏 >第14篇HD文章--联合使用CD47和免疫检查点抑制剂抑制KRAS,可克服KRAS联合免疫检查点抑制剂疗法的内在耐药性

第14篇HD文章--联合使用CD47和免疫检查点抑制剂抑制KRAS,可克服KRAS联合免疫检查点抑制剂疗法的内在耐药性

原创
作者头像
追风少年i
发布2026-02-26 10:09:27
发布2026-02-26 10:09:27
1700
举报

作者,Evil Genius

时间真快,马上2月过去了,2026就剩下10个月了。

今天我们继续分享HD文章,多掌握一些关于HD的分析思路以及运用场景

知识积累

抑制KRAS会上调CD47和CD24的表达。联合使用抗CD47抗体可增强巨噬细胞介导的吞噬作用——该作用原本被KRAS抑制所削弱。然而,吞噬性巨噬细胞通过上调PD-L1表达抑制了细胞毒性T细胞。在三联疗法中,将KRAS G12C抑制剂与抗CD47抗体及免疫检查点抑制剂联用,在对KRAS G12C抑制剂联合免疫检查点抑制剂双重治疗耐药的同源小鼠模型中实现了长期生存。

结果1、KRAS抑制剂上调CD24和CD47的表达

当使用索托拉西布等药物抑制KRAS后,癌细胞会上调CD47和CD24这两种“别吃我”抗吞噬蛋白的表达,从而逃避巨噬细胞的清除。这种上调现象在多种对KRAS抑制剂敏感的肺癌、结直肠癌和胰腺癌细胞系中均有观察到,且具有时间和敏感性依赖性(仅在敏感细胞中出现,耐药细胞中则无此变化)。功能上,KRAS抑制会显著削弱巨噬细胞的吞噬作用。体内实验进一步证实,使用索托拉西布治疗的小鼠肿瘤模型中,CD47表达上调,同时巨噬细胞的吞噬功能受到抑制。这表明,癌细胞的这种适应性反应可能是导致KRAS靶向治疗疗效不完全的重要原因之一。

结果2、FOXA1结合到CD47的超级增强子区域并调节其表达

KRAS抑制诱导免疫逃逸

耐药机制: 使用索托拉西布等KRAS抑制剂后,敏感型癌细胞会上调CD47和CD24这两种抗吞噬蛋白的表达。

功能后果: 这种上调导致癌细胞逃避巨噬细胞的吞噬作用(即“别吃我”信号增强),这是对KRAS靶向治疗产生耐药的重要原因。

分子机制:FOXA1和GRHL2的调控作用

CD47的调控: KRAS抑制后,转录因子FOXA1表达上调,并结合到CD47基因的超增强子区域,从而启动CD47的转录。

CD24的调控: KRAS抑制后,转录因子GRHL2与CD24的启动子区域结合增强,进而上调CD24的表达。

通过基因敲低/敲除FOXA1或GRHL2,可以阻断KRAS抑制所诱导的相应蛋白上调,证实了这两个转录因子在这一过程中的关键作用。

治疗策略与协同效应

免疫吞噬的恢复与新的挑战: 联合使用抗CD47抗体可以恢复巨噬细胞对癌细胞的吞噬作用。然而,被激活的吞噬性巨噬细胞会进一步上调PD-L1的表达,从而抑制CD8+ T细胞的活化,形成新的免疫抑制。

最优治疗方案: 为了解决上述问题,研究提出了三联疗法:KRAS G12C抑制剂 + 抗CD47抗体 + 免疫检查点抑制剂(抗PD-L1抗体)。

显著疗效: 在对KRAS抑制剂联合免疫检查点抑制剂(双重治疗)耐药的小鼠肿瘤模型中,该三联疗法成功实现了长期生存。

治疗新策略: 为KRAS突变,特别是“免疫冷”肿瘤提供了一种有前景的联合治疗策略,即同时靶向癌细胞内在的KRAS驱动信号和肿瘤微环境中的先天免疫(巨噬细胞)与适应性免疫(T细胞)。

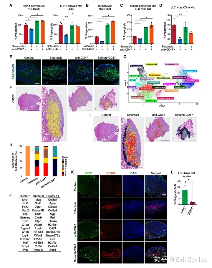
结果3、KRAS和CD47的抑制剂诱导巨噬细胞表型变化

抗CD47抗体恢复吞噬功能:联合使用抗CD47抗体能够有效解除由KRAS抑制剂(索托拉西布)引起的巨噬细胞吞噬抑制,这一效应在多种细胞系、原代巨噬细胞及小鼠模型中均得到证实。研究还表明,该过程主要通过抗体的Fc段与巨噬细胞上的Fcγ受体结合介导的抗体依赖性细胞吞噬作用实现。

CD47是主要抗吞噬信号:尽管KRAS抑制同时上调了CD24,但在所研究的肺癌模型中,阻断CD47足以逆转吞噬抑制,而额外加入抗CD24抗体并未进一步增强吞噬效果,提示在该情境下CD47是主导的抗吞噬信号。

联合治疗重塑巨噬细胞表型:通过空间转录组和免疫荧光分析发现,联合治疗不仅改变了肿瘤内巨噬细胞的数量和空间分布(如向肿瘤核心浸润),更重要的是诱导了巨噬细胞表型的转变。从单一疗法主要诱导抗炎表型(Mrc1⁺, C1qa⁺, CD206⁺),转变为联合治疗后出现具有抗原呈递相关基因高表达(H2-Aa, CD74)和促炎标志物iNOS阳性的巨噬细胞亚群。

促炎表型与吞噬能力相关:进一步分析表明,iNOS阳性的巨噬细胞具有更强的吞噬能力。在联合治疗后肿瘤表面聚集的iNOS阳性细胞可能就是执行吞噬功能的关键效应细胞,而抗炎的CD206阳性巨噬细胞则几乎不具备吞噬能力。

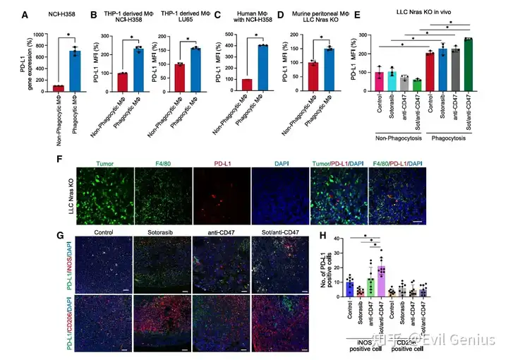
结果4、吞噬作用上调巨噬细胞上的PD-L1表达

单纯联合治疗疗效有限

尽管抗CD47抗体能够解除KRAS抑制导致的吞噬抑制,但在高度免疫抑制的LLC小鼠肿瘤模型中,索托拉西布联合抗CD47抗体的治疗方案并未显著提升抗肿瘤疗效,提示存在其他免疫逃逸机制。

吞噬作用诱导巨噬细胞PD-L1上调

通过转录组分析和体外共培养实验证实,发生吞噬作用的巨噬细胞会显著上调PD-L1的表达。这种上调在THP-1巨噬细胞、人单核细胞来源的巨噬细胞以及小鼠腹腔巨噬细胞中均得到验证。

吞噬诱导的巨噬细胞表型转变

吞噬作用诱导巨噬细胞发生一系列功能转变:

代谢重编程:从氧化磷酸化转向糖酵解代谢。

信号通路改变:TGF-β信号和上皮间质转化相关基因上调,而增殖相关通路下调。

炎症特征:上调炎症性TAMs相关基因(如IL1B)和共刺激分子CD86。

恢复吞噬虽然增强了先天免疫,但吞噬作用本身诱导巨噬细胞上调PD-L1,进而可能抑制适应性免疫(T细胞)。

结果5、KRAS抑制剂与抗CD47和免疫检查点阻断联合使用可增强疗效

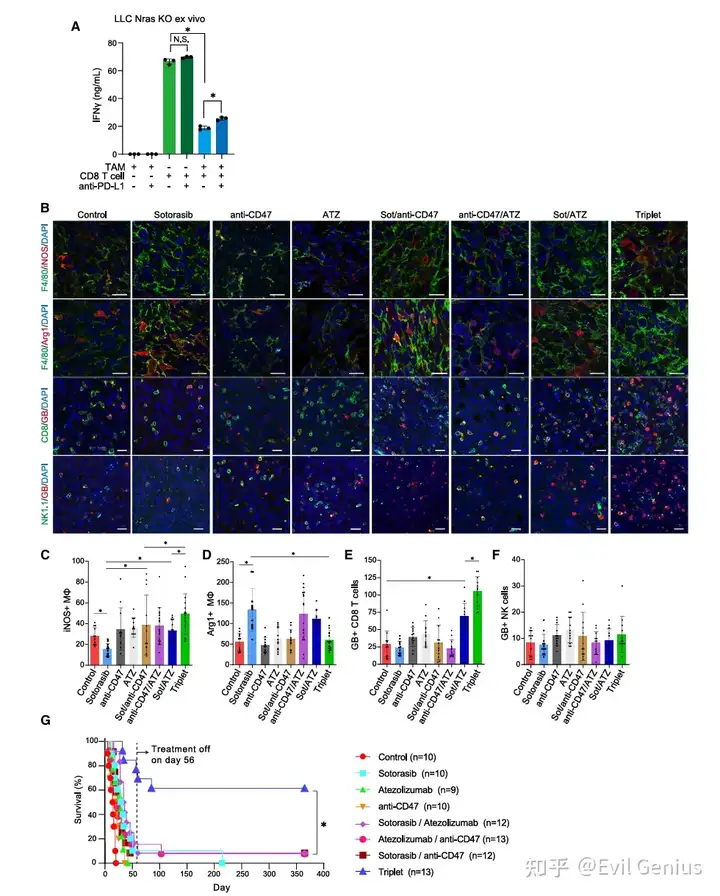
吞噬性巨噬细胞通过PD-L1抑制T细胞

将肿瘤相关巨噬细胞与T细胞共培养发现,TAMs显著抑制CD8+ T细胞的IFN-γ分泌(即活化),而抗PD-L1抗体可部分解除这种抑制。

这证实了吞噬作用诱导巨噬细胞上调的PD-L1具有功能性,能够抑制适应性免疫。

三联疗法重塑肿瘤免疫微环境

巨噬细胞极化转变:KRAS单药诱导抗炎(Arg1⁺)巨噬细胞积聚。三联疗法(索托拉西布+抗CD47+阿替利珠单抗)显著增加促炎(iNOS⁺)巨噬细胞,并消除抗炎巨噬细胞。

T细胞活化:三联疗法显著增加肿瘤核心内颗粒酶B阳性的活化CD8+ T细胞浸润,效果优于任何双药联合,而NK细胞未见显著变化。

显著的体内抗肿瘤疗效

肺癌模型:在免疫冷且对KRAS抑制剂联合免疫治疗耐药的LLC原位模型中,三联疗法实现了13只小鼠中8只长期治愈(治疗后56天肿瘤完全消退),而双药联合组仅有个别治愈。CD8+ T细胞清除实验证实,疗效完全依赖于CD8+ T细胞。

结直肠癌模型:在CKPS G12C结直肠癌小鼠模型中,三联疗法的抗肿瘤效果同样显著优于各双药联合方案。

核心结论

机制链条:KRAS抑制(↑CD47)→ 抗CD47抗体(恢复吞噬)→ 吞噬性巨噬细胞(↑PD-L1)→ PD-L1抑制剂(解除T细胞抑制)→ CD8+ T细胞活化杀瘤。

治疗策略:靶向KRAS的同时,联合阻断先天免疫检查点(CD47)和适应性免疫检查点(PD-L1/PD-1),能够协同激活巨噬细胞和T细胞,克服单一或双药联合疗法在免疫冷肿瘤中的耐药性。

最后来看看方法

visium HD

生活很好,有你更好。

原创声明:本文系作者授权腾讯云开发者社区发表,未经许可,不得转载。

如有侵权,请联系 cloudcommunity@tencent.com 删除。

原创声明:本文系作者授权腾讯云开发者社区发表,未经许可,不得转载。

如有侵权,请联系 cloudcommunity@tencent.com 删除。

评论
登录后参与评论
0 条评论
热度
最新
推荐阅读
目录
  • 作者,Evil Genius
  • 时间真快,马上2月过去了,2026就剩下10个月了。
  • 今天我们继续分享HD文章,多掌握一些关于HD的分析思路以及运用场景
  • 知识积累
  • 抑制KRAS会上调CD47和CD24的表达。联合使用抗CD47抗体可增强巨噬细胞介导的吞噬作用——该作用原本被KRAS抑制所削弱。然而,吞噬性巨噬细胞通过上调PD-L1表达抑制了细胞毒性T细胞。在三联疗法中,将KRAS G12C抑制剂与抗CD47抗体及免疫检查点抑制剂联用,在对KRAS G12C抑制剂联合免疫检查点抑制剂双重治疗耐药的同源小鼠模型中实现了长期生存。
  • 结果1、KRAS抑制剂上调CD24和CD47的表达
  • 当使用索托拉西布等药物抑制KRAS后,癌细胞会上调CD47和CD24这两种“别吃我”抗吞噬蛋白的表达,从而逃避巨噬细胞的清除。这种上调现象在多种对KRAS抑制剂敏感的肺癌、结直肠癌和胰腺癌细胞系中均有观察到,且具有时间和敏感性依赖性(仅在敏感细胞中出现,耐药细胞中则无此变化)。功能上,KRAS抑制会显著削弱巨噬细胞的吞噬作用。体内实验进一步证实,使用索托拉西布治疗的小鼠肿瘤模型中,CD47表达上调,同时巨噬细胞的吞噬功能受到抑制。这表明,癌细胞的这种适应性反应可能是导致KRAS靶向治疗疗效不完全的重要原因之一。
  • 结果2、FOXA1结合到CD47的超级增强子区域并调节其表达
  • KRAS抑制诱导免疫逃逸
  • 耐药机制: 使用索托拉西布等KRAS抑制剂后,敏感型癌细胞会上调CD47和CD24这两种抗吞噬蛋白的表达。
  • 功能后果: 这种上调导致癌细胞逃避巨噬细胞的吞噬作用(即“别吃我”信号增强),这是对KRAS靶向治疗产生耐药的重要原因。
  • 分子机制:FOXA1和GRHL2的调控作用
  • CD47的调控: KRAS抑制后,转录因子FOXA1表达上调,并结合到CD47基因的超增强子区域,从而启动CD47的转录。
  • CD24的调控: KRAS抑制后,转录因子GRHL2与CD24的启动子区域结合增强,进而上调CD24的表达。
  • 通过基因敲低/敲除FOXA1或GRHL2,可以阻断KRAS抑制所诱导的相应蛋白上调,证实了这两个转录因子在这一过程中的关键作用。
  • 治疗策略与协同效应
  • 免疫吞噬的恢复与新的挑战: 联合使用抗CD47抗体可以恢复巨噬细胞对癌细胞的吞噬作用。然而,被激活的吞噬性巨噬细胞会进一步上调PD-L1的表达,从而抑制CD8+ T细胞的活化,形成新的免疫抑制。
  • 最优治疗方案: 为了解决上述问题,研究提出了三联疗法:KRAS G12C抑制剂 + 抗CD47抗体 + 免疫检查点抑制剂(抗PD-L1抗体)。
  • 显著疗效: 在对KRAS抑制剂联合免疫检查点抑制剂(双重治疗)耐药的小鼠肿瘤模型中,该三联疗法成功实现了长期生存。
  • 治疗新策略: 为KRAS突变,特别是“免疫冷”肿瘤提供了一种有前景的联合治疗策略,即同时靶向癌细胞内在的KRAS驱动信号和肿瘤微环境中的先天免疫(巨噬细胞)与适应性免疫(T细胞)。
  • 结果3、KRAS和CD47的抑制剂诱导巨噬细胞表型变化
  • 抗CD47抗体恢复吞噬功能:联合使用抗CD47抗体能够有效解除由KRAS抑制剂(索托拉西布)引起的巨噬细胞吞噬抑制,这一效应在多种细胞系、原代巨噬细胞及小鼠模型中均得到证实。研究还表明,该过程主要通过抗体的Fc段与巨噬细胞上的Fcγ受体结合介导的抗体依赖性细胞吞噬作用实现。
  • CD47是主要抗吞噬信号:尽管KRAS抑制同时上调了CD24,但在所研究的肺癌模型中,阻断CD47足以逆转吞噬抑制,而额外加入抗CD24抗体并未进一步增强吞噬效果,提示在该情境下CD47是主导的抗吞噬信号。
  • 联合治疗重塑巨噬细胞表型:通过空间转录组和免疫荧光分析发现,联合治疗不仅改变了肿瘤内巨噬细胞的数量和空间分布(如向肿瘤核心浸润),更重要的是诱导了巨噬细胞表型的转变。从单一疗法主要诱导抗炎表型(Mrc1⁺, C1qa⁺, CD206⁺),转变为联合治疗后出现具有抗原呈递相关基因高表达(H2-Aa, CD74)和促炎标志物iNOS阳性的巨噬细胞亚群。
  • 促炎表型与吞噬能力相关:进一步分析表明,iNOS阳性的巨噬细胞具有更强的吞噬能力。在联合治疗后肿瘤表面聚集的iNOS阳性细胞可能就是执行吞噬功能的关键效应细胞,而抗炎的CD206阳性巨噬细胞则几乎不具备吞噬能力。
  • 结果4、吞噬作用上调巨噬细胞上的PD-L1表达
  • 单纯联合治疗疗效有限
  • 尽管抗CD47抗体能够解除KRAS抑制导致的吞噬抑制,但在高度免疫抑制的LLC小鼠肿瘤模型中,索托拉西布联合抗CD47抗体的治疗方案并未显著提升抗肿瘤疗效,提示存在其他免疫逃逸机制。
  • 吞噬作用诱导巨噬细胞PD-L1上调
  • 通过转录组分析和体外共培养实验证实,发生吞噬作用的巨噬细胞会显著上调PD-L1的表达。这种上调在THP-1巨噬细胞、人单核细胞来源的巨噬细胞以及小鼠腹腔巨噬细胞中均得到验证。
  • 吞噬诱导的巨噬细胞表型转变
  • 吞噬作用诱导巨噬细胞发生一系列功能转变:
  • 代谢重编程:从氧化磷酸化转向糖酵解代谢。
  • 信号通路改变:TGF-β信号和上皮间质转化相关基因上调,而增殖相关通路下调。
  • 炎症特征:上调炎症性TAMs相关基因(如IL1B)和共刺激分子CD86。
  • 恢复吞噬虽然增强了先天免疫,但吞噬作用本身诱导巨噬细胞上调PD-L1,进而可能抑制适应性免疫(T细胞)。
  • 结果5、KRAS抑制剂与抗CD47和免疫检查点阻断联合使用可增强疗效
  • 吞噬性巨噬细胞通过PD-L1抑制T细胞
  • 将肿瘤相关巨噬细胞与T细胞共培养发现,TAMs显著抑制CD8+ T细胞的IFN-γ分泌(即活化),而抗PD-L1抗体可部分解除这种抑制。
  • 这证实了吞噬作用诱导巨噬细胞上调的PD-L1具有功能性,能够抑制适应性免疫。
  • 三联疗法重塑肿瘤免疫微环境
  • 巨噬细胞极化转变:KRAS单药诱导抗炎(Arg1⁺)巨噬细胞积聚。三联疗法(索托拉西布+抗CD47+阿替利珠单抗)显著增加促炎(iNOS⁺)巨噬细胞,并消除抗炎巨噬细胞。
  • T细胞活化:三联疗法显著增加肿瘤核心内颗粒酶B阳性的活化CD8+ T细胞浸润,效果优于任何双药联合,而NK细胞未见显著变化。
  • 显著的体内抗肿瘤疗效
  • 肺癌模型:在免疫冷且对KRAS抑制剂联合免疫治疗耐药的LLC原位模型中,三联疗法实现了13只小鼠中8只长期治愈(治疗后56天肿瘤完全消退),而双药联合组仅有个别治愈。CD8+ T细胞清除实验证实,疗效完全依赖于CD8+ T细胞。
  • 结直肠癌模型:在CKPS G12C结直肠癌小鼠模型中,三联疗法的抗肿瘤效果同样显著优于各双药联合方案。
  • 核心结论
  • 机制链条:KRAS抑制(↑CD47)→ 抗CD47抗体(恢复吞噬)→ 吞噬性巨噬细胞(↑PD-L1)→ PD-L1抑制剂(解除T细胞抑制)→ CD8+ T细胞活化杀瘤。
  • 治疗策略:靶向KRAS的同时,联合阻断先天免疫检查点(CD47)和适应性免疫检查点(PD-L1/PD-1),能够协同激活巨噬细胞和T细胞,克服单一或双药联合疗法在免疫冷肿瘤中的耐药性。
  • 最后来看看方法
  • visium HD
  • 生活很好,有你更好。
领券
问题归档专栏文章快讯文章归档关键词归档开发者手册归档开发者手册 Section 归档