多巴胺能系统是人体重要的奖赏系统,在情绪、学习、认知、奖赏、社交等行为中具有重要的调控作用。多巴胺能神经元主要存在于中脑的腹侧被盖区(VTA)、中脑的黑质致密区、下丘脑及其脑室周围。多巴胺能神经元可以分为多个亚群,不同亚群的DA神经元可以通过五条神经投射通路向大脑的各个不同脑区进行投射(图4-10):黑质--纹状体DA通路;中脑--边缘DA通路;中脑--皮质DA通路;结节--漏斗DA通路和丘脑DA通路。最近神经科学的进展提出了一些更新、更复杂的方法来看待精神分裂症的这些通路,在这里暂不讨论,我们首先考虑经典的通路。
为什么按摩和瑜伽能让人放松?为什么焦虑过度的时候容易胃疼?这都和人类的迷走神经(vagus nerve)有关。“迷走”在拉丁语中是“流浪”的意思,迷走神经这个名字很形象,因为它能到达身体各个部分。迷走神经为第10对脑神经,是脑神经中最长,分布最广的一对,含有感觉、运动和副交感神经纤维,接下来带您了解迷走神经的奥秘。
关键词:多巴胺;大脑;脑科学;多模态;音乐治疗;情绪;认知;奖赏;神经;中脑;迷走神经

首先,通过对单细胞组学数据和帕金森病人表达谱数据库的分析,该研究发现,TRPM2在易感多巴胺能神经元亚群中呈现明显的高表达,其表达水平在帕金森病人以及帕金森小鼠模型中与年龄也呈现明显的正相关(图1)。

图1 TRPM2在易感多巴胺能神经元亚群中高表达
为探究TRPM2是否能介导多巴胺能神经元的易感性,该研究将人源TRPM2引入秀丽隐杆线虫这种模式动物中,发现TRPM2过表达能选择性引发线虫ADE和PDE多巴胺能神经元亚群变性死亡,而另一类多巴胺能神经元亚群CEP则不受影响(图2)。

图2 TRPM2过表达引起线虫ADE多巴胺能神经元选择性死亡
进一步研究发现,在ADE神经元中,PARP-1/PARG-1偏好性地介导了TRPM2的配体ADPR的生成从而激活TRPM2(图3),引起钙离子稳态失衡和活性氧产生并引发CED-9/FZO-1互作,进而介导线粒体过度融合和功能障碍(图4),该通路是导致ADE选择性死亡的关键。该机制在帕金森小鼠黑质多巴胺能神经元选择性丢失过程中保守存在(图4)。

图3 ADE多巴胺能神经元中PARP-1/PARG-1通过生成ADPR选择性激活TRPM2

图4 Mfn2/Bcl-2(即线虫FZO-1/CED-9)引发线粒体过度融合导致易感多巴胺神经元死亡
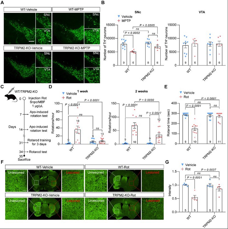
此外,在小鼠帕金森病模型中,该研究也发现TRPM2敲除能够有效减轻黑质多巴胺能神经元选择性丢失,逆转帕金森小鼠运动行为缺陷(图5),明确TRPM2有望成为治疗帕金森病的潜在靶点。

图5 TRPM2介导小鼠中黑质多巴能神经元的易感性
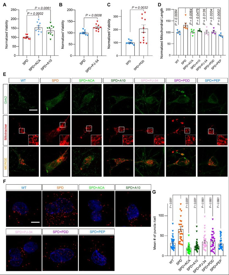
为了进一步验证线虫中发现的TRPM2通路分子机制是否在帕金森病人中具有保守性,该研究选取了正常人和散发性帕金森病患者来源的诱导多能干细胞分化的多巴胺能神经元进行试验。结果发现,相较于正常人,帕金森病人来源的分化多巴胺能神经元呈现出明显的细胞活力下降,钙稳态失衡以及线粒体过融合聚集等现象(图6)。使用TRPM2抑制剂、PARP1抑制剂、PARG抑制剂以及靶向Bcl-2/Mfn2互作位点的多肽干预处理均能抑制Bcl-2/Mfn2的互作水平,并逆转线粒体过融合和钙稳态失衡,从而改善多巴胺能神经元存活水平(图6)。

图6 抑制TRPM2激活通路显著减轻帕金森病人多巴胺能神经元损伤
综上,该研究发现TRPM2在易感多巴胺能神经元亚群中选择性激活是导致易感性多巴胺神经元死亡的关键因素。TRPM2通过引发钙离子内流促使线粒体过度融合,进而引发线粒体通透性孔开放,最终导致多巴胺神经元死亡(模式图)。该研究不仅揭示了多巴胺神经元易感性的新机制,也提示针对TRPM2和Mfn2/Bcl-2互作开发候选药物是治疗帕金森病的新策略。

模式图 TRPM2通道通过活性氧感知和钙稳态调控多巴胺能神经元易感性

研究表明,按摩和瑜伽等活动通过刺激埋藏在皮肤表面之下的压力感受器来增强迷走神经的活动。她指出,轻微的触碰或抚摸会让人兴奋,而一个熊抱或有力的握手本质上是让人放松的。她说:“一个强有力的拥抱或握手可以促进副交感神经活动。”
杨巍课题组叶培武,方秋园,胡徐庞和康利军课题组邹文娟为本文共同第一作者。浙江大学基础医学院/附属第四医院杨巍教授,浙江大学脑科学与脑医学学院康利军教授,澳门大学中华医药研究院苏焕兴教授为本文的共同通讯作者。研究获得国家自然科学基金重点项目、面上项目,国家重大新药专项等项目资助。该研究的开展得到了浙江大学医学院徐素宏教授、龚哲峰教授、罗建红教授、罗格斯大学潘平越教授、新乡医学院江林华教授、奥斯陆与阿克斯胡斯大学方飞教授、复旦大学脑科学研究院唐逸泉研究员等大力支持。同时感谢浙江大学医学院公共技术平台方三华,肖桂凤,林赵肖楠在荧光共聚焦成像方面,浙江大学冷冻电镜中心郭建胜在电镜成像方面为本研究提供帮助。
杨巍,浙江大学教授,博士生导师,浙江省杰出青年基金获得者,浙江大学医学院附属第四医院双聘教授。主要研究配体门控离子通道(TRPM2通道,NMDA受体和TRPV1通道等)门控调节及其介导生理病理功能,并针对这些靶点开发神经系统疾病等治疗药物。以通讯作者(含共同)身份在包括Nature Chemical Biology,PNAS,Cell Research,Nature Communications,Cell Reports,Small Methods,Particle and Fibre Toxicology和Journal of Medical Chemistry等国际知名杂志上发表学术论文60多篇,被权威期刊Nature, Science, Nature Review Neuroscience等引用2000余次。近年主持国家自然科学基金重点项目,科技部蛋白质重大研究计划子课题,国家重大新药专项子课题和浙江省杰出青年基金等十余项科研项目。杨巍课题组目前在膜蛋白细胞运输调节、神经系统疾病、线粒体自噬等方向招聘博士后及研究助理,详见实验室网站:https://person.zju.edu.cn/yangwei0219
原创声明:本文系作者授权腾讯云开发者社区发表,未经许可,不得转载。
如有侵权,请联系 cloudcommunity@tencent.com 删除。
原创声明:本文系作者授权腾讯云开发者社区发表,未经许可,不得转载。
如有侵权,请联系 cloudcommunity@tencent.com 删除。