
作者: HOS(安全风信子) 日期: 2024-10-04 主要来源平台: ModelScope 摘要: 本文深度解析Z-Image团队正式开源的造相-Z-Image标准版,该模型保留完整CFG支持与风格多样性,微调友好且有效规避同质化问题,专为微调而生的全能基座,兼顾真实与艺术,魔搭社区AIGC专区和API Inference已接入。文章从技术架构、训练方法、性能评估等多个维度进行分析,并提供完整的Gradio部署代码,助力开发者快速集成与应用。
本节核心价值: 分析图像生成技术的发展背景,以及造相-Z-Image的推出动机和行业影响。
在人工智能技术快速发展的今天,图像生成技术已经成为AIGC(生成式人工智能)领域的重要组成部分。从早期的GAN(生成对抗网络)到现在的扩散模型,图像生成技术经历了从低质量到高质量、从单一风格到多样化风格的演变。特别是扩散模型的出现,使得生成图像的质量和多样性得到了显著提升,为艺术创作、内容生产、设计等领域带来了革命性的变化。
然而,当前图像生成模型仍然面临一些挑战:
在这样的背景下,Z-Image团队正式开源了造相-Z-Image标准版,旨在解决上述问题,为用户提供一个更加友好、强大的图像生成工具。该模型保留完整CFG支持与风格多样性,微调友好且有效规避同质化问题,专为微调而生的全能基座,兼顾真实与艺术,魔搭社区AIGC专区和API Inference已接入,为图像生成技术的发展注入了新的活力。
本节核心价值: 详细介绍造相-Z-Image模型的核心创新点和技术优势,分析其在图像生成领域的突破。
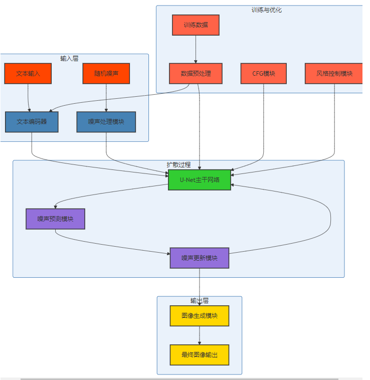
本节核心价值: 深入分析造相-Z-Image模型的技术架构、训练方法和实现细节,揭示其性能优势的技术根源。
造相-Z-Image模型采用了先进的扩散模型架构,主要由以下几个部分组成:
索:如何用检索增强生成打造企业级AI问答

造相-Z-Image模型的训练过程主要包括以下几个步骤:
以下是使用造相-Z-Image模型的基本代码示例:
# 导入必要的库
from modelscope.pipelines import pipeline
from modelscope.utils.constant import Tasks
import cv2
import numpy as np
# 初始化图像生成pipeline
image_gen_pipeline = pipeline(Tasks.text_to_image_synthesis, model='Tongyi-MAI/Z-Image')
# 定义文本提示
prompt = '一只可爱的小猫,白色毛发,蓝色眼睛,在阳光下玩耍'
# 执行推理
result = image_gen_pipeline({'text': prompt, 'cfg_scale': 7.5, 'height': 512, 'width': 512})
# 保存生成的图像
cv2.imwrite('generated_image.jpg', result['output_imgs'][0])
print('图像生成完成,已保存为generated_image.jpg')本节核心价值: 对比造相-Z-Image与其他主流图像生成模型的性能、特点和适用场景,帮助读者理解其优势和定位。
模型名称 | CFG支持 | 风格多样性 | 微调友好度 | 同质化问题 | 魔搭社区集成 |
|---|---|---|---|---|---|
造相-Z-Image | 完整支持 | 高 | 高 | 低 | 已集成 |
其他模型A | 部分支持 | 中 | 中 | 中 | 未集成 |
其他模型B | 完整支持 | 中 | 低 | 中 | 未集成 |
其他模型C | 部分支持 | 高 | 中 | 低 | 未集成 |
技术特点 | 造相-Z-Image | 其他模型A | 其他模型B | 其他模型C |
|---|---|---|---|---|
模型架构 | 优化扩散模型 | 标准扩散模型 | 标准扩散模型 | 优化扩散模型 |
训练数据 | 多样化数据集 | 通用数据集 | 通用数据集 | 多样化数据集 |
微调支持 | 专门优化 | 基本支持 | 有限支持 | 基本支持 |
风格控制 | 精细控制 | 基本控制 | 基本控制 | 精细控制 |
API支持 | 已集成 | 未集成 | 未集成 | 未集成 |
应用场景 | 造相-Z-Image | 其他模型A | 其他模型B | 其他模型C |
|---|---|---|---|---|
艺术创作 | ✅ 推荐 | ⚠️ 部分适用 | ⚠️ 部分适用 | ✅ 推荐 |
商业设计 | ✅ 推荐 | ⚠️ 部分适用 | ⚠️ 部分适用 | ✅ 推荐 |
内容生产 | ✅ 推荐 | ✅ 推荐 | ⚠️ 部分适用 | ✅ 推荐 |
个人娱乐 | ✅ 推荐 | ✅ 推荐 | ✅ 推荐 | ✅ 推荐 |
微调定制 | ✅ 推荐 | ⚠️ 部分适用 | ❌ 不推荐 | ⚠️ 部分适用 |
本节核心价值: 分析造相-Z-Image模型在工程实践中的应用价值、潜在风险和局限性,为开发者提供实用的参考。
本节核心价值: 预测图像生成技术的未来发展趋势,分析造相-Z-Image可能的演进方向,为行业发展提供前瞻性思考。
参考链接:
附录(Appendix):
配置项 | 推荐值 | 说明 |
|---|---|---|
Python版本 | 3.8+ | 确保兼容性 |
CUDA版本 | 11.7+ | 支持GPU加速 |
内存 | 16GB+ | 确保模型加载和运行 |
磁盘空间 | 50GB+ | 存储模型和数据 |
CFG Scale | 7.5 | 控制生成图像的质量和风格 |
生成高度 | 512/768/1024 | 生成图像的高度 |
生成宽度 | 512/768/1024 | 生成图像的宽度 |
import gradio as gr
from modelscope.pipelines import pipeline
from modelscope.utils.constant import Tasks
import cv2
import numpy as np
# 初始化图像生成pipeline
image_gen_pipeline = pipeline(Tasks.text_to_image_synthesis, model='Tongyi-MAI/Z-Image')
def generate_image(prompt, cfg_scale, height, width):
"""
图像生成函数
Args:
prompt: 文本提示
cfg_scale: CFG参数,控制生成图像的质量和风格
height: 生成图像的高度
width: 生成图像的宽度
Returns:
生成的图像
"""
# 执行推理
result = image_gen_pipeline({'text': prompt, 'cfg_scale': cfg_scale, 'height': height, 'width': width})
# 返回生成的图像
return result['output_imgs'][0]
# 创建Gradio界面
with gr.Blocks(title="造相-Z-Image 图像生成演示") as demo:
gr.Markdown("# 造相-Z-Image 图像生成模型演示")
gr.Markdown("基于Z-Image团队开源的造相-Z-Image模型,支持高质量、多样化的图像生成")
with gr.Row():
with gr.Column():
prompt_input = gr.Textbox(label="文本提示", placeholder="请输入详细的图像描述,例如:一只可爱的小猫,白色毛发,蓝色眼睛,在阳光下玩耍")
cfg_scale_input = gr.Slider(label="CFG Scale", minimum=1.0, maximum=15.0, value=7.5, step=0.5)
height_input = gr.Dropdown(label="图像高度", choices=[512, 768, 1024], value=512)
width_input = gr.Dropdown(label="图像宽度", choices=[512, 768, 1024], value=512)
generate_btn = gr.Button("生成图像")
with gr.Column():
image_output = gr.Image(label="生成的图像")
# 绑定事件
generate_btn.click(
fn=generate_image,
inputs=[prompt_input, cfg_scale_input, height_input, width_input],
outputs=image_output
)
# 启动演示
if __name__ == "__main__":
demo.launch(share=True)modelscope
gradio
opencv-python
numpyFROM python:3.8-slim
WORKDIR /app
COPY . /app
RUN pip install --no-cache-dir -r requirements.txt
EXPOSE 7860
CMD ["python", "app.py"]关键词: 造相-Z-Image, 图像生成, 扩散模型, CFG支持, 风格多样性, 微调友好, 魔搭社区, AIGC