
智能体”当成万能膏药,哪疼贴哪,结果膏药下面全是血淋淋的坑。
NLP行业里流行一句话:模型即未来。
于是预算像汽油一样哗哗往里倒,烧出来的却是“问答玩具”——能聊,但一让干活就装死。问题出在哪?发动机没造好,光加汽油,车只会原地爆炸。
真正的发动机是“系统架构”。
它得解决三件事:让模型听得懂人话、让Agent之间不打架、让工具别一上生产就罢工。
缺一块,整个链路就卡成PPT。更惨的是,卡住的瞬间,老板的记忆会自动刷新:当初是谁说三个月归零的来着?
很多人把这三兄弟当成乐高,拼拼凑凑就能出奇迹。现实是,它们更像手术刀,拿反了,先割自己。

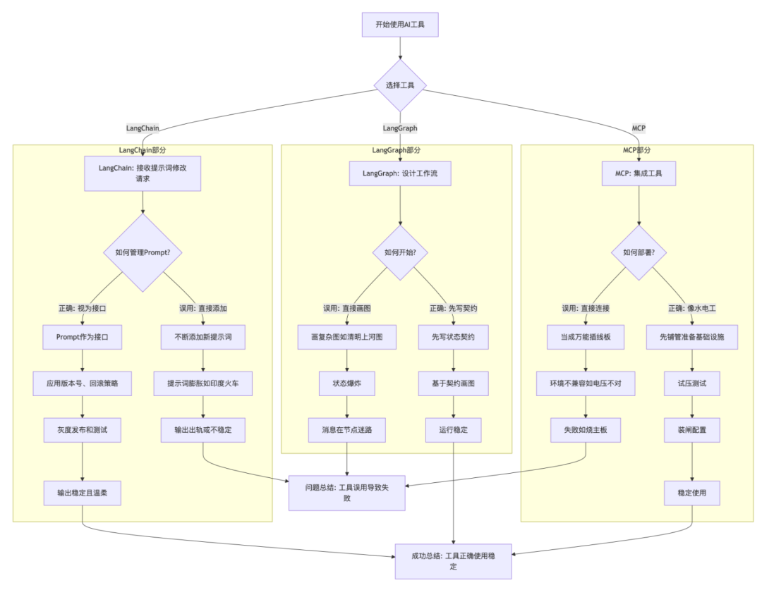
LangChain 最常被滥用成“Prompt 垃圾桶”。
业务方每天甩过来两百句“你就加一句,让模型语气温柔点”,结果提示词膨胀成印度火车,外挂一节又一节。温柔没见到,输出先出轨。
正确姿势是:把Prompt当成接口,版本号、回滚策略、灰度发布一个都不能少。温柔不是写进去的,是测出来的。
LangGraph 被当成“画图就能上线”的仙女棒。
有人真把审批流画成一幅清明上河图,节点比清明上河的人还多。图一跑,状态爆炸,消息在中间节点迷路,像北京晚高峰的快递小哥,永远告诉你“马上到”。记住,先写状态契约再画图,否则图越漂亮,坟越豪华。
MCP 更冤枉,被宣传成“万能插线板”,哪里不会插哪里。
现实是,插口统一了,电压不对照样烧主板。stdio 模式在本地跑得好好的,一上 Kubernetes 就断流,原因是 Pod 重启一次,文件描述符全归零。
烧了两周日志才发现,MCP 不是插线板,是水电工,得先铺管、试压、装闸,最后才能放心插。
工具层:别让 Agent 拿着菜刀进机房
“先给只读权限”——这句话说烂了,可每次出事都是因为有人手滑点了“全开”。
去年某头部券商把“清仓”脚本挂到 Agent 工具目录,测试环境跑得好好的,生产环境一个正则写错,把“查询持仓”匹配成“卖出持仓”,三分钟砸出 1.2 亿成交量。监管打电话来的时候,工程师还在会议室讲“技术赋能”。
Agent 需要的不是更多工具,是工具里的保险丝。
每条命令都要带熔断:执行时间、影响行数、回滚语句,一个不能缺。最好再配个“慢动作”模式,高危操作先打印不执行,让心脏有个缓冲。
别等 P0 事故才想起来:原来菜刀也能砍自己。
先把智能体当人看,再谈当超人!
行业里最爱说的四个字是“赋能业务”,翻译过来往往是“背锅预备”。Agent 不是超级英雄,它是刚入职的应届生:记忆力超群,但常识为零;能 24 小时加班,却会把“领导”叫成“老板”再改成“老哥”。你要做的不是给它披斗篷,而是先给它写员工手册:什么能碰、什么先问、出错了找谁签字。手册写厚一点,夜班就少一点。
所以,下次老板再拍桌子说“三个月归零”,请你先递给他一张纸:上面画好发动机、传动轴、车轮,再写一句——
“汽油免费,修车自费。”
他要是还坚持,你就把这张纸折成飞机,扔进垃圾桶。毕竟,真正的智能体,得先让预算活着,才能让自己不背锅!