你的定时任务明明配置了,却迟迟没有执行?而系统里其他 cron 任务却正常运行?
在 Linux 运维工作中,crontab 是我们最常用的定时任务工具之一。但有时会遇到一个令人困惑的问题:某个 crontab 任务没有按预期执行,而同一用户或系统中的其他任务却一切正常。
这说明 crond 服务本身是健康的,问题出在该特定任务的配置、环境或权限上。但你是否经常遇到这样的困惑:明明手动执行正常的脚本,放到crontab中却无法运行,而其他任务却能正常执行?本文将为你提供一套完整的排查方案,帮你彻底解决这一难题。
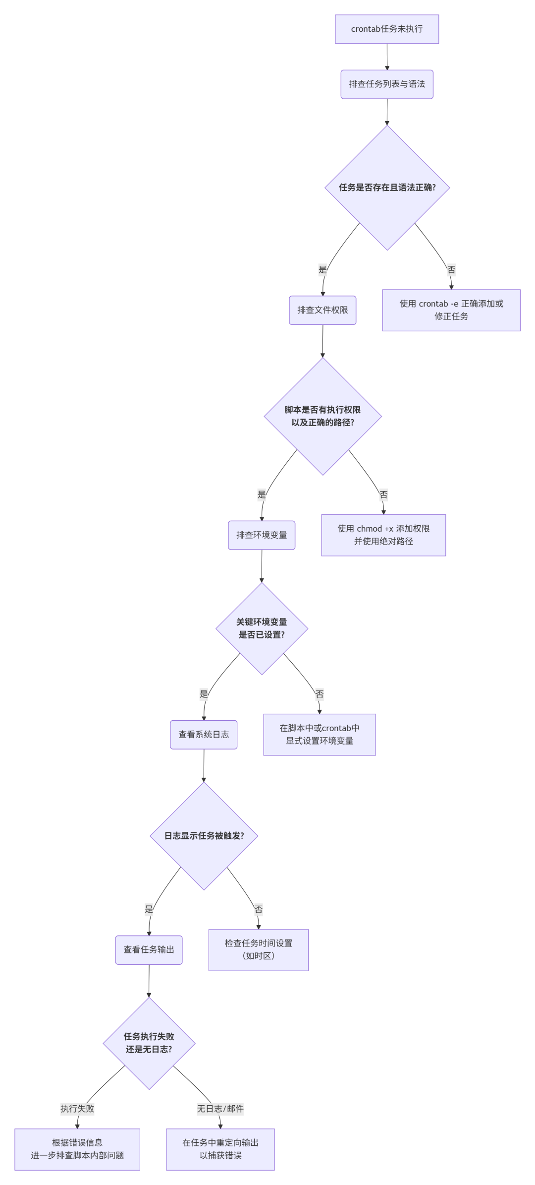
一、 为什么单个Crontab任务会"选择性失效"?
当你遇到单个crontab任务失败而其他任务正常时,问题通常不在crond服务本身(否则所有任务都会受影响),而是源于任务特定的配置或环境问题。这种"选择性失效"现象往往可以按照如下顺序排查:

1. 检查Crontab语法与任务列表
首先,确认任务已正确添加且语法无误:
# 查看当前用户的任务列表
crontab -l
# 检查语法格式:分 时 日 月 周 命令
# 示例:每天凌晨2点执行备份脚本
0 2 * * * /home/user/backup.sh常见语法错误:
2. 检查文件权限
权限问题是导致任务失败的常见原因之一:
# 为脚本添加执行权限
chmod +x /path/to/your/script.sh
# 检查脚本及其涉及文件/目录的权限
ls -la /path/to/your/script.sh确保crontab任务所属用户对相关目录和文件有读写权限。
3. 解决环境变量问题(90%故障的元凶!)
这是最常见的问题根源。crontab执行环境与用户交互式Shell环境不同,它使用极简环境变量。
解决方案:
# 在crontab文件开头设置
PATH=/usr/local/sbin:/usr/local/bin:/usr/sbin:/usr/bin:/sbin:/bin
SHELL=/bin/bash
HOME=/home/your_username
# 你的任务
0 2 * * * /path/to/your/script.sh#!/bin/bash
# 在脚本开头加载环境变量
source /etc/profile
source ~/.bashrc
# 或者直接设置所需变量
export PATH=/usr/local/bin:$PATH
export DB_HOST="localhost"4. 使用绝对路径
在crontab中,始终使用绝对路径:
# 错误示例(使用相对路径)
0 2 * * * ./backup.sh
# 正确示例(使用绝对路径)
0 2 * * * /home/user/scripts/backup.sh查找命令的绝对路径:
which python3
which mysql5. 查看日志定位问题
日志是排查crontab问题的金钥匙:
# 查看cron日志(CentOS/RHEL)
tail -f /var/log/cron
# 使用systemd的系统
journalctl -u crond -f
# 过滤特定任务的日志
grep "backup.sh" /var/log/cron如果日志中有任务执行记录但任务未成功,说明cron已触发任务,问题出在执行环节。
6. 捕获任务输出
crontab默认将输出通过系统邮件发送,但如果邮件未配置,这些信息会丢失。重定向输出是关键的调试手段:
# 将标准输出和错误输出都重定向到文件
0 2 * * * /path/to/your/script.sh >> /var/log/cron_debug.log 2>&1
# 分别处理正常输出和错误输出
0 2 * * * /path/to/your/script.sh > /var/log/script.log 2> /var/log/script_error.log在脚本中添加调试信息:
#!/bin/bash
echo "脚本开始执行时间: $(date)" >> /tmp/cron_debug.log
echo "当前用户: $(whoami)" >> /tmp/cron_debug.log
echo "当前目录: $(pwd)" >> /tmp/cron_debug.log
echo "PATH变量: $PATH" >> /tmp/cron_debug.log
echo "---" >> /tmp/cron_debug.log
# 你的主要代码在这里7. 处理工作目录问题
cron执行任务时,默认工作目录是用户的家目录,而非脚本所在目录:
#!/bin/bash
# 切换到脚本所在目录
cd "$(dirname "$0")" || exit 1
# 或者使用绝对路径
BASE_DIR="/home/user/myproject"
cd "$BASE_DIR" || exit 18. 创建最小化测试任务
建立一个简单任务验证crontab是否正常工作:
# 添加测试任务(每分钟执行一次)
* * * * * echo "测试于 $(date)" >> /tmp/cron_test.log
# 等待1分钟后检查
tail -f /tmp/cron_test.log如果测试任务能执行,说明crontab服务正常,问题出在特定任务配置上。
二、 典型故障排查案例
案例背景:数据库备份脚本手动执行正常,但crontab任务失败。
在crontab中添加输出重定向:
0 2 * * * /backup.sh >> /var/log/backup.log 2>&1查看日志发现错误:mysql: command not found
原因:crontab环境缺少MySQL路径
# 在脚本中添加路径
export PATH=/usr/local/mysql/bin:$PATH
# 或在crontab中使用绝对路径
0 2 * * * /usr/local/mysql/bin/mysqldump -u user db > backup.sql1) 检查系统级限制
# 检查用户是否被允许使用cron
ls -la /etc/cron.allow /etc/cron.deny
# 如果存在cron.deny,确保你的用户不在其中
# 如果存在cron.allow,确保你的用户在其中2)时区问题排查
# 检查系统时区
timedatectl
# 设置正确时区(如亚洲上海)
timedatectl set-timezone Asia/Shanghai3)SELinux/AppArmor问题
# 临时禁用SELinux测试(不推荐生产环境长期使用)
sudo setenforce 0
# 如果任务因此能执行,需调整安全策略而非永久禁用SELinux总结:Crontab任务排查清单
三、 结语
Crontab任务“不执行”看似神秘,实则多数是环境差异或配置疏忽所致。只要掌握上述排查方法,99% 的问题都能迎刃而解。
记住:在 cron 世界里,没有“应该可以”,只有“绝对路径 + 明确日志 + 完整环境”。
如果你正在经历类似问题,不妨对照本文逐项检查。也欢迎在评论区留言你的具体任务内容和日志片段,我们一起分析!
也感谢大家帮忙点赞、转发,让更多人看到。欢迎关注我的微信公众号“数据库干货铺”一起解锁更多数据库、运维、大数据相关案例处理方法。