
企业级应用开发面临着复杂度高、迭代快、跨系统集成需求强等挑战。传统开发模式在应对这些挑战时,存在代码复用率低、系统扩展性差、跨平台集成复杂等问题。
同时,个人开发者也面临着技术门槛高、开发工具复杂、设备协同困难等问题,难以快速构建和部署个性化应用。
Ooder 全栈开发框架的目标是简化企业级和个人应用开发流程。Ooder技能(AIBridge)中心作为 Ooder 框架的核心组件,通过标准化的技能定义、管理和执行机制,为不同规模的应用开发提供模块化、可重用的能力支持。
Ooder技能(AIBridge)中心的技术目标包括:
本白皮书详细说明 Ooder技能(AIBridge)中心的技术架构、核心功能、部署方案、安全与合规、监控与运维、开发与集成、应用场景以及未来规划。面向架构师、开发者和技术管理人员,提供技术实现和实践指导。
本白皮书特别关注个人版和企业版的差异化设计与协同能力,为不同规模的应用开发提供针对性的解决方案。
Ooder技能(AIBridge)中心采用 GPL3.0 开源协议,允许用户自由使用、修改和分发软件,同时要求基于该软件的衍生作品也采用 GPL3.0 协议。
Ooder技能(AIBridge)中心是 Ooder 框架的核心组件,提供标准化的技能定义、管理和执行机制,同时满足个人开发者和企业级应用的不同需求。
个人版 Ooder技能中心专注于轻量级部署和个人化应用开发,为个人开发者提供:
企业版 Ooder技能中心专注于企业级应用开发和服务能力,为企业提供:
Ooder技能(AIBridge)中心的核心技术价值在于:
Ooder技能(AIBridge)中心采用分层设计架构,根据不同版本的需求,提供灵活的部署和扩展方案。
无论是个人版还是企业版,Ooder技能中心都基于以下核心架构层级:
个人版 Ooder技能中心采用轻量级架构设计,特点包括:
企业版 Ooder技能中心采用企业级架构设计,特点包括:
Ooder技能(AIBridge)中心的核心功能包括:
Skills Remote Bridge 是 Ooder技能(AIBridge)中心的核心功能,实现跨系统、跨平台的技能调用。主要包括:
Skills Remote Bridge 的实现基于标准的网络协议和序列化机制,支持多种远程调用方式,如 HTTP、RPC 等。

流程图说明:
SkillFlow 增强是 Ooder技能(AIBridge)中心的重要功能,支持技能的组合和编排,构建复杂的业务流程。主要包括:
SkillFlow 增强的实现基于状态机和事件驱动架构,支持复杂业务流程的可视化定义和自动化执行。

流程图说明:
表单增强是 Ooder技能(AIBridge)中心的重要功能,提供表单的快速构建和管理能力。主要包括:
表单增强的实现基于模板系统和组件化架构,支持快速构建高质量的表单界面。

流程图说明:
技能管理是 Ooder技能(AIBridge)中心的基础功能,负责技能的全生命周期管理。主要包括:
技能管理服务提供 RESTful API 接口,方便开发者和系统集成。
模板系统是 Ooder技能(AIBridge)中心的重要组成部分,负责技能的生成和配置。主要包括:
Ooder技能(AIBridge)中心采用分层设计架构,主要分为以下几层:
Ooder技能(AIBridge)中心的核心链路遵循自顶向下的调用链,从任务初始化开始,逐级向下调用更具体的技能,最终完成任务执行。
SkillScheduler 分析任务类型和需求SkillExecutor 为技能创建执行环境SkillContext 和相关资源execute 方法
架构图说明:

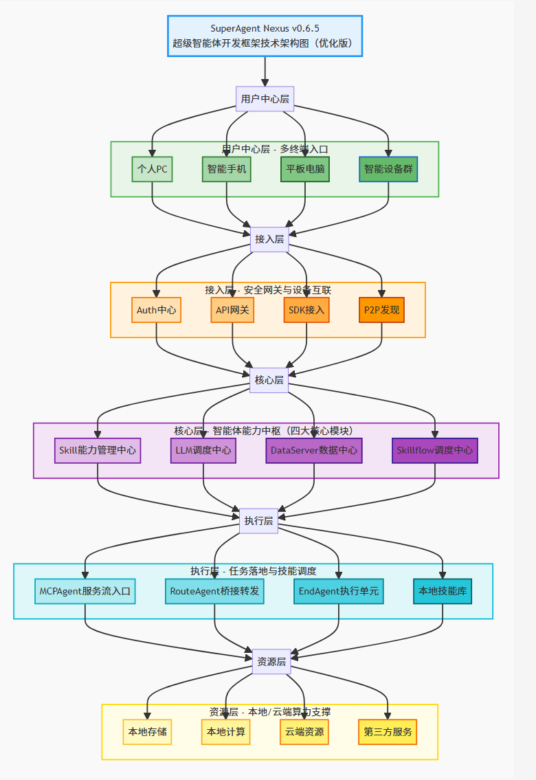
SuperAgent Nexus 架构图说明:

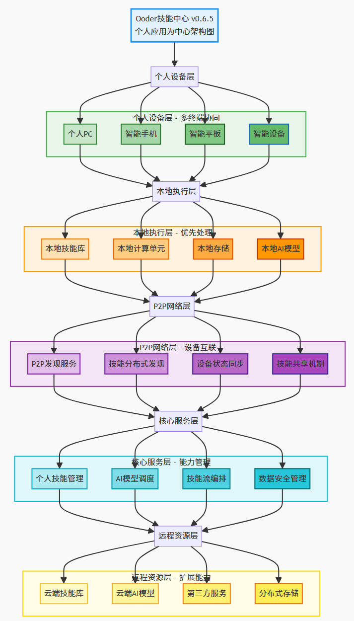
个人应用为中心架构图说明(v0.6.5):
v0.6.5 版本特性:

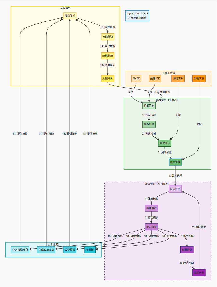
SuperAgent v0.6.5 产品闭环图说明:
产品闭环的核心价值:
Ooder技能(AIBridge)中心的主要组件包括:
Skill、SkillContext、SkillResult 等。SkillTemplateManager、TemplateLoader 等。Ooder技能(AIBridge)中心采用的技术栈包括:
Ooder技能(AIBridge)中心具有良好的扩展性,主要体现在以下几个方面:
模板系统的实现基于 SkillTemplateManager 和 TemplateLoader 接口,支持模板的高效管理和加载。插件机制:支持第三方插件的集成和扩展,增强系统功能。
个人版 Ooder技能(AIBridge)中心专为个人开发者和小型团队设计,采用轻量级部署方案,注重易用性和灵活性。
主要特点:
个人版的环境要求非常低,适合在个人设备上运行:
个人版支持多种部署方式,满足不同用户的需求:
个人版可与企业版技能中心建立安全连接,实现以下协同功能:
企业版 Ooder技能(AIBridge)中心专为企业级应用场景设计,提供高可靠性、高安全性和高可扩展性的解决方案,重点突出 Remote 服务能力。
主要特点:
企业版的核心优势在于强大的 Remote 服务能力,通过 Skills Remote Bridge 实现:
企业版的环境要求相对较高,适合在企业数据中心或云环境中部署:
企业版采用微服务架构,支持高可用集群部署:
企业版的部署流程包括:
Ooder技能(AIBridge)中心在企业内部系统中的应用场景包括:
Ooder技能(AIBridge)中心在垂直行业中的应用场景包括:
Ooder技能(AIBridge)中心在个人开发者场景中的应用包括:
Ooder技能(AIBridge)中心在开发者生态中的应用场景包括:
原创声明:本文系作者授权腾讯云开发者社区发表,未经许可,不得转载。
如有侵权,请联系 cloudcommunity@tencent.com 删除。
原创声明:本文系作者授权腾讯云开发者社区发表,未经许可,不得转载。
如有侵权,请联系 cloudcommunity@tencent.com 删除。