昨天,扣子来了一波大更新,直接更新到了2.0版本。
甚至连logo都更新了。

我觉得值得写一篇来聊聊。
因为他们,上了两个我觉得非常实用也非常及时的功能:
Skills和长期计划。
最近Skills有多火,我就不说了。
2024年,Prompt工程。
2025年,上下文工程。
2026年,Skills工程。
大概就是这样的程度。
如果有对Skills还不了解的朋友,可以去看我的这篇文章:一文带你看懂,火爆全网的Skills到底是个啥。
已经有大量的产品,都已经支持SKills了,比如OpenCode、CodeX、Antigravity,也都在最近,全都支持了。
但是吧,你会发现,这些全部都是Coding工具,要么是CLI、要么是IDE,我虽然现在天天在Antigravity里用OpenCode+Skills嗨的很爽,但是这玩意,对普通人来说,门槛还是太高了。
就像OpenCode那个狗东西,对普通人最友好的GUI客户端版本,一堆BUG,每天要么白屏要么报错,大家看看我的OpenCode评论区里都少问题和BUG就知道了,逼得人回去用终端里面用TUI,但是那玩意,门槛又太高,死循环了。。。
而愿意在这些工具里面折腾一下Skills的用户,已经是偏极客偏专业一点的了。
对于更多的朋友来说,安装不来,终端不知道是什么,SKills的文件夹找不到,Github上的项目看不懂,我要怎么创建,等等等等。
这个痛点和gap真的巨大,因为我说实话Skills,明明是一个非常ToC的技能,类似于Prompt,但是却没有看到,一些更普通的方式,能让大家更方便的用上Skills。
直到这一次扣子2.0的更新,让我觉得,普通用户,也终于可以用上、并且可以创建自己的Skills了。
毕竟,扣子本身就是个Agent产品,支持SKills,真的顺理成章。
扣子网址在此:https://www.coze.cn/
进入以后,在你的首界面对话框上,直接按下@键,就可以看到,你目前可以调用的技能,也就是Skills。

现在有了写作的、帮你做PPT的、帮你做设计的、帮你做视频的等等等等的技能。
这些全部都是官方内置好的,你可以直接用。
当然,如果你不满足于只用官方技能,那当然有个对小白还蛮友好的东西,

你如果不想自己创造技能,也可以调用别人的,这些技能已经全部封装好了,开箱即用。
当然,用别人的技能,肯定不是大家最看重的,我觉得AI时代,最重要的,应该是抽象出自己的技能。
我之前在公司里跟大家说:
"未来一个人,能不能根据自己的需求,最快速度手搓产品或工作流来解决自己的需求,然后抽象形成skills进入到主Agent,成为你最牛逼的AI助理,就是一个人最强的竞争力,任何一件非与人沟通的事,如果要重复3次及以上,都应该全部Skill化。"
这是我自己非常强调的观点,任何可以复用的技能,一定要抽象成技能,一定要,Skill化。
在扣子里,我觉得最重要的,就是极低成本的,帮你把你的经验,Skill化。
点击商店右上角的创建技能。
你就会进入一个跟对话不一样的开发界面,然后,tab光标,已经定位在了技能这个地方。

其他的那些tab你也不需要关注,只需要关注这个tab就可以。
目前,在扣子上,创建技能有两种方式,都比较直观,一种面对普通用户,一种面对专业者。
第一种特别简单,就是口喷式Skills开发,类似于Claude官方他们出的那个可以生成Skills的skill-creator。

而在扣子里,这个变成了最主流的构建技能方式。
毕竟,真的不会有太多的人,会亲自去修改、去编写Skills的文件,因为那玩意,说复杂,也还是有点复杂的。
比如说,我有一个想做的就是一个能简单处理视频的Skill。
它的作用,就是帮我把视频导出一个10M以内放在公众号文章里面的GIF,又或者帮我转视频格式,又或者把一堆序列帧拼成视频等等等等。
这个东西,过去我们要打开剪映、打开AE、PR来处理,还是挺麻烦的,那其实就非常适合做成一个Skill。
做法也特别简单,因为有一个现成的、究极经典的开源项目,叫做FFmpeg。

以前这种项目,对于我们普通人来说,部署或者使用起来,都非常的麻烦,因为一旦涉及到本地和命令行,就把大多数的普通用户,拒绝在了门外。
而现在,你只需要把这个开源项目,打包成一个Skill,你就可以,直接用上了,对,Skill就是这么神奇。。。
做Skill也特别的简单,直接用嘴构建。
我就把这个项目的Github链接发了过去,然后说:
帮我把这个开源工具https://github.com/FFmpeg/FFmpeg,打包成一个Skill,方便我以后直接调用它来对我的视频进行格式转化、分辨率修改等等。

点击发送,就OK了。。。。
它就会自己开始读取Github链接,开始构建。

大概一两分钟以后,这个Skill,就构建好了。

看着完全没啥问题。
这个时候,我们选择右上角的部署,然后点击开始部署。
一堆花里胡哨之后。

这个项目,很快就构建完成了。
这时候,你就可以,在你的对话中,选择调用这个技能了。

我随手扔了一个视频进去,就是海辛和阿文那个超级好看的猫和孔雀的镜头。
然后,让它给我搞一个小于10M的gif。

大概也就几十秒,扣子就调用这个Skill,把视频导出成了一个gif,效果极好。

而且我看了下大小,确实10M以下。

完美。
这个时候,你可能想问,我还想处理图片怎么办。
其实,你不止可以把一个开源项目打包成一个Skill,方便更多的普通用户用上,也可以,把多个项目,打包在一起,只要他们的大概用途是类似的。
还有一个经典的处理图片的开源项目,叫做ImageMagick。

我们就可以把视频处理、图片处理合并在一起,直接整成一个Skill,帮你处理后续所有的素材。

没错,你现在看到的,其实就是很多格式工厂的雏形。。。
发送过去,大概几分钟以后,这个Skill就建立好了,同时可以处理视频和图片。

这个Skill,你就可以用来,处理比较复杂且连续的任务。
比如:

2分钟之后,全自动处理完毕。

所有要求全部执行到位,就问你爽不爽。
做好的技能,在技能商店,我的技能里就能看到。

点击每个技能的更多按钮,就能上架到商店。

走完流程以后,你的技能,就可以在技能商店里,给所有的用户们用上了。
我把这个视频图片处理的技能,也上架了,如果不想再自己建一个的,也可以用我的这个。
链接在此:https://www.coze.cn/?skill_share_pid=7597007752606679066

说完了用嘴构建技能的方式,还有另一种,对专业用户比较友好的,或者你以前已经通过Claude Code或者OpenCode啥的,构建了大量的Skills,想在扣子上用的。
扣子也提供了一个非常有效的办法。
就是,上传文件包。

把你的原来的某一个Skill的文件夹,直接打包成一个.zip格式的压缩包,或者就直接用.skill的包,上传进来。
扣子就会自动识别,新建技能。
比如我之前做的github整合包生成器。
你就可以直接把那个压缩包,上传上去,

然后,这个技能,就做完了,直接平移到了扣子上。
这个没上架给大家用,不是因为这个有啥机密,单纯的就是现在成功率还稍微有点低...等我再改一下...调好了再给大家分享出来。
说实话,扣子这一波,对于Skills的门槛降低,让它进入更多普通人的手里,还是有非常强的推动作用的。
唯一不足的就是,扣子2.0上,技能只能用单个的,不能多个Skill互相结合调用,这个目前来看,还是有一点点掣肘,希望扣子赶紧更新。
而除了SKills之外,扣子的另一个功能,也是我觉得非常有用的功能,扣子的产品团队,这次好像突然开了窍。
这个功能,就是长期计划。
长期计划简单说,就是你给AI定个目标,它帮你一步步简化,你只需要执行,不需要考虑其他的。

这个东西非常的有意思,点击加号,就是这个创建长期计划了。

我还真给我自己建了一个。
就是上周二的时候,我肝到凌晨三点,第一次感觉心脏喘不上气。

第二天就打开京东下单了一个跑步机,当时,我给自己2026年定了一个很重要的目标和长期计划。
就是,健康的活着。。。
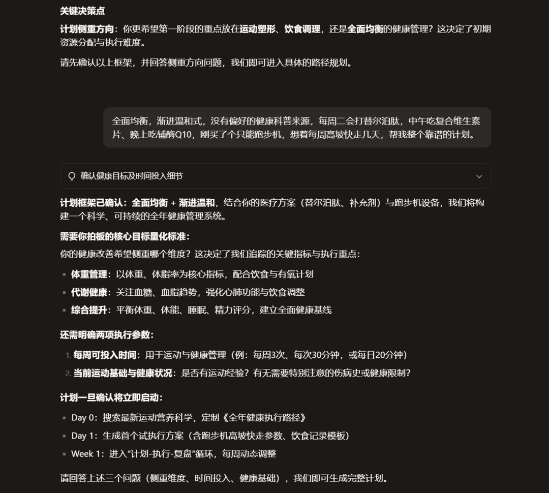
所以,正好,我就让扣子给我建立了一套2026年可长期运行的身体健康计划。
它会先问问你现在的情况,再根据实际来规划。

大概等一会,扣子给我生成了2026年全年健康执行路径规划书和第一周的试执行方案
我大致看了一眼,还算比较靠谱。

还会自动添加到日程里,每天到点了来给你提醒。

这个功能相当不错,每次你跟它的对话,还会在过程中,不断的修改
但是,有个很遗憾的点。
它只能在你开着扣子的网页时,才能弹通知给你,扣子的APP端还不支持。

毕竟,手机端的提醒才是真提醒,网页端的...主要是很少能有人长时间的开着网页。。。
不过感觉扣子的APP端应该也会很快就支持,毕竟这是个刚需,在手机上使用长期计划,真的就非常非常的丝滑了。
接下来就看扣子怎么把Skill联动、App端通知这些关键短板补上了。
等这些补齐,普通用户能用上的AI助手。
那就是,真正的AI助手了。
以上,既然看到这里了,如果觉得不错,随手点个赞、在看、转发三连吧,如果想第一时间收到推送,也可以给我个星标⭐~谢谢你看我的文章,我们,下次再见。
>/ 作者:卡兹克
>/ 投稿或爆料,请联系邮箱:wzglyay@virxact.com