
在日常编程中,我们经常需要对一些数据进行排序。本文将介绍如何使用Java语言来实现一个简单的功能:输入三个整数x, y, z,并将这三个数由小到大输出。我们将通过几种不同的方法来实现这一功能,包括使用条件语句和数组排序。

import java.util.Scanner;
public class SortThreeNumbers {
public static void main(String[] args) {
Scanner scanner = new Scanner(System.in);
System.out.println("请输入三个整数:");
int x = scanner.nextInt();
int y = scanner.nextInt();
int z = scanner.nextInt();
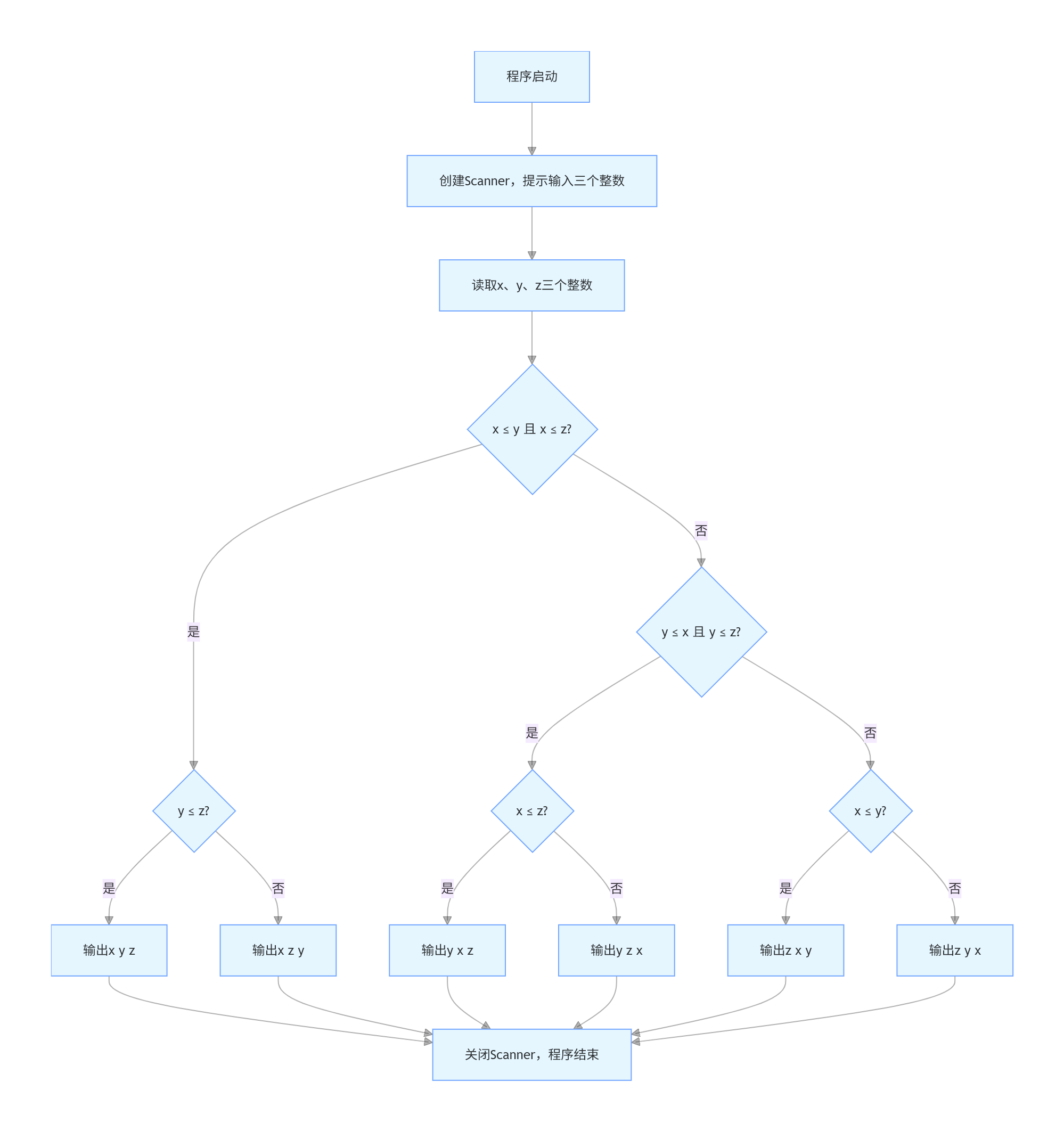
// 使用条件语句进行排序
if (x <= y && x <= z) {
if (y <= z) {
System.out.println(x + " " + y + " " + z);
} else {
System.out.println(x + " " + z + " " + y);
}
} else if (y <= x && y <= z) {
if (x <= z) {
System.out.println(y + " " + x + " " + z);
} else {
System.out.println(y + " " + z + " " + x);
}
} else {
if (x <= y) {
System.out.println(z + " " + x + " " + y);
} else {
System.out.println(z + " " + y + " " + x);
}
}
scanner.close();
}
}Scanner对象读取三个整数。if-else语句比较三个数的大小,并按从小到大的顺序输出。
import java.util.Arrays;
import java.util.Scanner;
public class SortThreeNumbersWithArray {
public static void main(String[] args) {
Scanner scanner = new Scanner(System.in);
System.out.println("请输入三个整数:");
int x = scanner.nextInt();
int y = scanner.nextInt();
int z = scanner.nextInt();
// 将三个数存入数组
int[] numbers = {x, y, z};
// 使用Arrays.sort()方法对数组进行排序
Arrays.sort(numbers);
// 输出排序后的数组
for (int number : numbers) {
System.out.print(number + " ");
}
scanner.close();
}
}Arrays类提供了排序数组的方法,Scanner类用于读取用户输入。Scanner对象读取三个整数。Arrays.sort()方法对数组进行排序。下面是一个使用Java编写的示例程序,该程序接收用户输入的三个整数,并将它们按从小到大的顺序输出。
import java.util.Scanner;
public class SortThreeNumbers {
public static void main(String[] args) {
// 创建Scanner对象,用于获取用户输入
Scanner scanner = new Scanner(System.in);
// 提示用户输入三个整数
System.out.println("请输入三个整数:");
int x = scanner.nextInt();
int y = scanner.nextInt();
int z = scanner.nextInt();
// 调用排序方法
int[] sortedNumbers = sortThreeNumbers(x, y, z);
// 输出排序后的结果
System.out.println("从小到大排序后的结果是:");
for (int number : sortedNumbers) {
System.out.print(number + " ");
}
}
/**
* 对三个整数进行排序
* @param x 第一个整数
* @param y 第二个整数
* @param z 第三个整数
* @return 排序后的数组
*/
public static int[] sortThreeNumbers(int x, int y, int z) {
if (x > y) {
int temp = x;
x = y;
y = temp;
}
if (y > z) {
int temp = y;
y = z;
z = temp;
}
if (x > y) {
int temp = x;
x = y;
y = temp;
}
return new int[]{x, y, z};
}
}import java.util.Scanner; 用于从控制台读取用户输入。Scanner对象来读取用户输入。scanner.nextInt()方法读取这三个整数。sortThreeNumbers方法对这三个整数进行排序。sortThreeNumbers: 
假设用户输入的三个整数分别是 5, 3, 和 8,程序的输出将是:
请输入三个整数:
5 3 8
从小到大排序后的结果是:
3 5 8下面是一个简单的Java程序,用于接收用户输入的三个整数,并将它们按从小到大的顺序输出。
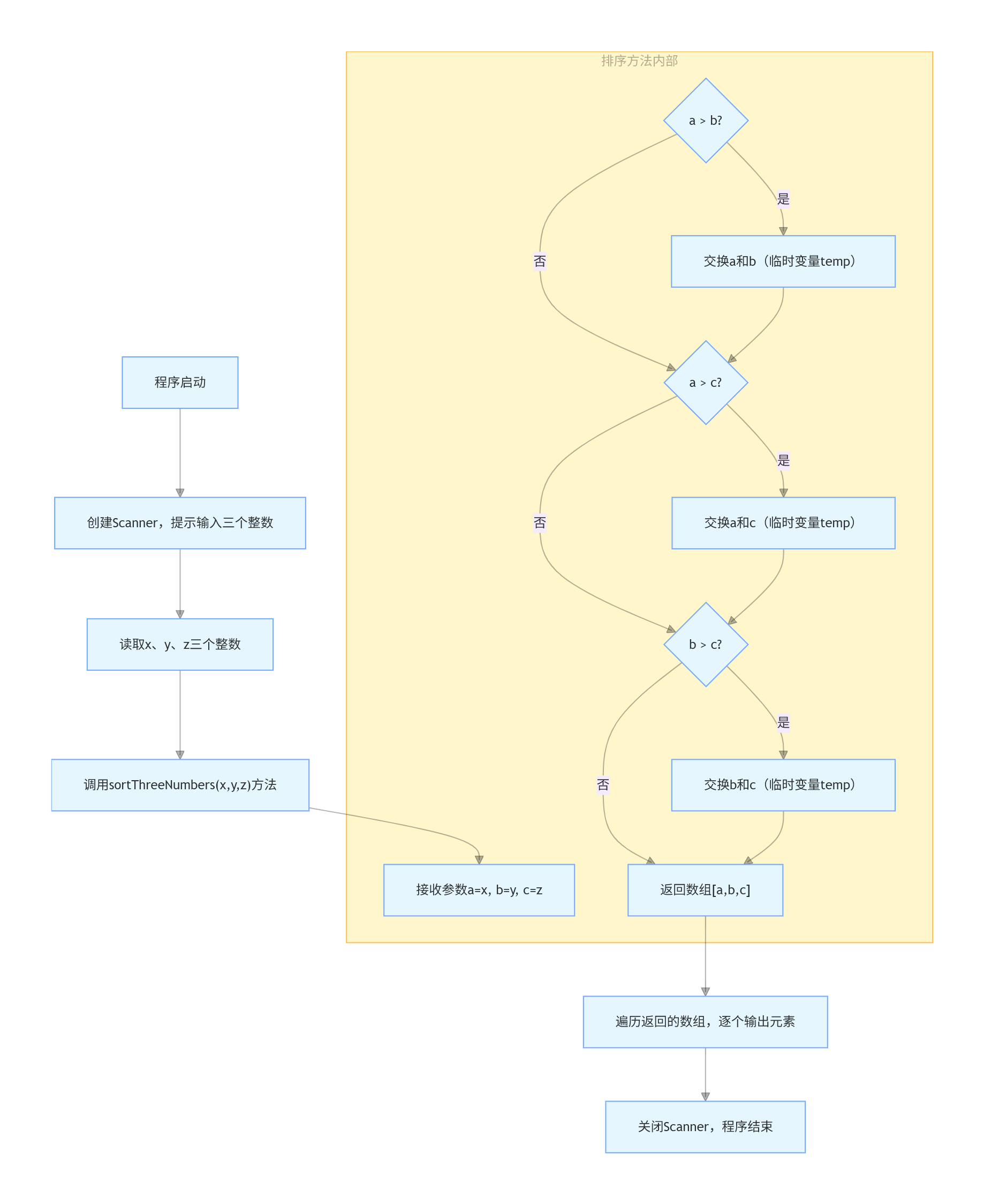
import java.util.Scanner;
public class SortThreeNumbers {
public static void main(String[] args) {
// 创建Scanner对象以获取用户输入
Scanner scanner = new Scanner(System.in);
// 提示用户输入三个整数
System.out.println("请输入第一个整数:");
int x = scanner.nextInt();
System.out.println("请输入第二个整数:");
int y = scanner.nextInt();
System.out.println("请输入第三个整数:");
int z = scanner.nextInt();
// 关闭scanner
scanner.close();
// 调用方法对三个数进行排序
int[] sortedNumbers = sortThreeNumbers(x, y, z);
// 输出排序后的结果
System.out.println("排序后的结果为:");
for (int num : sortedNumbers) {
System.out.print(num + " ");
}
}
// 定义一个方法来对三个数进行排序
public static int[] sortThreeNumbers(int a, int b, int c) {
// 使用临时变量进行比较和交换
if (a > b) {
int temp = a;
a = b;
b = temp;
}
if (a > c) {
int temp = a;
a = c;
c = temp;
}
if (b > c) {
int temp = b;
b = c;
c = temp;
}
// 返回排序后的数组
return new int[]{a, b, c};
}
}import java.util.Scanner;这行代码导入了Scanner类,用于从控制台读取用户的输入。
public class SortThreeNumbers {
public static void main(String[] args) {
// 主方法的代码
}
}SortThreeNumbers是主类,main方法是程序的入口点。
Scanner scanner = new Scanner(System.in);
System.out.println("请输入第一个整数:");
int x = scanner.nextInt();
System.out.println("请输入第二个整数:");
int y = scanner.nextInt();
System.out.println("请输入第三个整数:");
int z = scanner.nextInt();
scanner.close();这部分代码创建了一个Scanner对象,并提示用户输入三个整数,然后读取这些整数并存储在变量x、y和z中。最后关闭Scanner对象。
int[] sortedNumbers = sortThreeNumbers(x, y, z);这行代码调用了sortThreeNumbers方法,传入三个整数,并返回一个排序后的数组。

System.out.println("排序后的结果为:");
for (int num : sortedNumbers) {
System.out.print(num + " ");
}这部分代码遍历排序后的数组,并将每个元素输出到控制台。
public static int[] sortThreeNumbers(int a, int b, int c) {
if (a > b) {
int temp = a;
a = b;
b = temp;
}
if (a > c) {
int temp = a;
a = c;
c = temp;
}
if (b > c) {
int temp = b;
b = c;
c = temp;
}
return new int[]{a, b, c};
}这个方法通过比较和交换的方式对三个数进行排序。首先比较a和b,如果a大于b,则交换它们。然后比较a和c,如果a大于c,则交换它们。最后比较b和c,如果b大于c,则交换它们。最终返回一个包含排序后结果的数组。
希望这个示例对你有帮助!如果有任何问题或需要进一步的解释,请告诉我。
原创声明:本文系作者授权腾讯云开发者社区发表,未经许可,不得转载。
如有侵权,请联系 cloudcommunity@tencent.com 删除。
原创声明:本文系作者授权腾讯云开发者社区发表,未经许可,不得转载。
如有侵权,请联系 cloudcommunity@tencent.com 删除。