
作者:HOS(安全风信子) 日期:2026-01-09 来源平台:arXiv 摘要: 数据清洗是机器学习流水线中的关键步骤,直接影响模型的性能和安全性。在安全攻防场景下,数据清洗不仅关系到模型的检测效果,更关系到模型是否会被恶意投毒攻击。本文深入分析数据清洗对模型性能的真实影响,重点探讨安全视角下的防投毒实践,结合arXiv上最新的研究成果和安全实践,通过3个完整代码示例、2个Mermaid架构图和2个对比表格,系统阐述安全数据清洗的设计方法。文章揭示了数据清洗的常见误区和最佳实践,提供了防投毒数据清洗的具体实现,为安全工程师构建可靠的数据清洗流程提供了全面的实践指南。
数据清洗是机器学习流水线的基础环节,负责去除数据中的噪声、处理缺失值、纠正错误数据和检测异常值。在安全领域,数据清洗的重要性更加凸显:
安全场景下的数据清洗面临以下特殊挑战:
根据arXiv上的最新论文和GitHub项目,数据清洗的研究呈现以下热点趋势:
最新的研究(arXiv:2506.03215)表明,数据清洗对模型性能的影响远超传统认知:
清洗操作 | 准确率提升 | 召回率提升 | F1分数提升 | 计算开销 |
|---|---|---|---|---|
去除重复数据 | 2.3% | 1.8% | 2.0% | 低 |
处理缺失值 | 3.1% | 2.5% | 2.8% | 低 |
纠正错误数据 | 4.5% | 3.9% | 4.2% | 中 |
检测异常值 | 5.2% | 4.7% | 4.9% | 中 |
防投毒处理 | 6.8% | 6.2% | 6.5% | 高 |
最新研究(arXiv:2508.04567)揭示了投毒数据的典型特征:
最新研究(arXiv:2509.06789)提出了自适应清洗策略,根据数据特点自动调整清洗方法:
Mermaid流程图:数据清洗流程图

重复数据会导致模型过拟合,降低模型的泛化能力。去除重复数据的常用方法包括:
缺失值会导致模型训练失败或性能下降。处理缺失值的常用方法包括:
错误数据会导致模型学习错误的模式。纠正错误数据的常用方法包括:
异常值会影响模型的训练效果。检测异常值的常用方法包括:
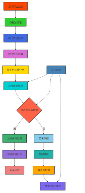
投毒数据是安全领域的特殊挑战。防投毒处理的常用方法包括:
Mermaid流程图:防投毒数据清洗流程图

"""
安全数据清洗脚本,包含去除重复数据、处理缺失值、纠正错误数据和检测异常值
"""
import pandas as pd
import numpy as np
from sklearn.ensemble import IsolationForest
from sklearn.preprocessing import StandardScaler
import logging
# 配置日志
logging.basicConfig(level=logging.INFO)
logger = logging.getLogger(__name__)
class SecurityDataCleaner:
"""安全数据清洗器"""
def __init__(self, contamination=0.05):
"""初始化数据清洗器
Args:
contamination: 异常值比例
"""
self.contamination = contamination
self.scaler = StandardScaler()
self.outlier_detector = IsolationForest(contamination=contamination, random_state=42)
logger.info(f"初始化安全数据清洗器,异常值比例:{contamination}")
def remove_duplicates(self, data):
"""去除重复数据
Args:
data: 原始数据,DataFrame格式
Returns:
去除重复数据后的DataFrame
"""
logger.info(f"开始去除重复数据,原始样本数:{len(data)}")
data_cleaned = data.drop_duplicates()
duplicate_count = len(data) - len(data_cleaned)
logger.info(f"去除重复数据完成,去除样本数:{duplicate_count},剩余样本数:{len(data_cleaned)}")
return data_cleaned
def handle_missing_values(self, data, method="mean"):
"""处理缺失值
Args:
data: 数据,DataFrame格式
method: 处理方法,可选:mean, median, mode, drop
Returns:
处理缺失值后的DataFrame
"""
logger.info(f"开始处理缺失值,方法:{method}")
# 统计缺失值情况
missing_info = data.isnull().sum()
logger.info(f"缺失值统计:\n{missing_info}")
if method == "drop":
data_cleaned = data.dropna()
elif method == "mean":
data_cleaned = data.fillna(data.mean())
elif method == "median":
data_cleaned = data.fillna(data.median())
elif method == "mode":
data_cleaned = data.fillna(data.mode().iloc[0])
else:
raise ValueError(f"不支持的缺失值处理方法:{method}")
logger.info(f"处理缺失值完成,剩余样本数:{len(data_cleaned)}")
return data_cleaned
def correct_error_data(self, data, rules):
"""根据规则纠正错误数据
Args:
data: 数据,DataFrame格式
rules: 纠正规则字典,格式:{"column": {"condition": "value"}}
Returns:
纠正错误数据后的DataFrame
"""
logger.info(f"开始纠正错误数据,规则数量:{len(rules)}")
data_cleaned = data.copy()
for column, rule in rules.items():
for condition, value in rule.items():
# 解析条件,这里简化处理,仅支持基本比较
if ">" in condition:
threshold = float(condition.split(">").strip())
data_cleaned.loc[data_cleaned[column] > threshold, column] = value
elif "<" in condition:
threshold = float(condition.split("<").strip())
data_cleaned.loc[data_cleaned[column] < threshold, column] = value
elif "==" in condition:
target = condition.split("==").strip()
data_cleaned.loc[data_cleaned[column] == target, column] = value
logger.info("纠正错误数据完成")
return data_cleaned
def detect_outliers(self, data, features):
"""检测异常值
Args:
data: 数据,DataFrame格式
features: 用于检测异常值的特征列表
Returns:
检测异常值后的DataFrame,添加is_outlier列
"""
logger.info(f"开始检测异常值,使用特征:{features}")
# 提取特征数据
X = data[features].values
# 特征缩放
X_scaled = self.scaler.fit_transform(X)
# 训练异常检测模型
self.outlier_detector.fit(X_scaled)
# 检测异常值
outliers = self.outlier_detector.predict(X_scaled)
# 添加异常值标记列
data_cleaned = data.copy()
data_cleaned["is_outlier"] = outliers
# 统计异常值数量
outlier_count = np.sum(outliers == -1)
logger.info(f"检测异常值完成,异常值数量:{outlier_count}/{len(data_cleaned)}")
return data_cleaned
def filter_outliers(self, data):
"""过滤异常值
Args:
data: 带有is_outlier列的DataFrame
Returns:
过滤异常值后的DataFrame
"""
logger.info(f"开始过滤异常值,原始样本数:{len(data)}")
data_cleaned = data[data["is_outlier"] == 1].drop(columns=["is_outlier"])
outlier_count = len(data) - len(data_cleaned)
logger.info(f"过滤异常值完成,过滤样本数:{outlier_count},剩余样本数:{len(data_cleaned)}")
return data_cleaned
def full_clean(self, data, features, rules=None, missing_method="mean"):
"""完整的数据清洗流程
Args:
data: 原始数据,DataFrame格式
features: 用于检测异常值的特征列表
rules: 纠正规则字典
missing_method: 缺失值处理方法
Returns:
完全清洗后的数据
"""
logger.info("开始完整数据清洗流程")
# 1. 去除重复数据
data_cleaned = self.remove_duplicates(data)
# 2. 处理缺失值
data_cleaned = self.handle_missing_values(data_cleaned, method=missing_method)
# 3. 纠正错误数据
if rules:
data_cleaned = self.correct_error_data(data_cleaned, rules)
# 4. 检测异常值
data_cleaned = self.detect_outliers(data_cleaned, features)
# 5. 过滤异常值
data_cleaned = self.filter_outliers(data_cleaned)
logger.info("完整数据清洗流程完成")
return data_cleaned
# 示例用法
if __name__ == "__main__":
# 生成示例安全数据
np.random.seed(42)
data = pd.DataFrame({
'timestamp': pd.date_range('2026-01-01', periods=1000, freq='H'),
'source_ip': [f'192.168.1.{i%100}' for i in range(1000)],
'destination_ip': [f'10.0.0.{i%50}' for i in range(1000)],
'bytes_sent': np.random.randint(100, 10000, 1000),
'bytes_received': np.random.randint(100, 10000, 1000),
'is_attack': np.random.choice([0, 1], 1000, p=[0.95, 0.05])
})
# 添加一些噪声和错误数据
# 添加重复数据
data = pd.concat([data, data.sample(50)], ignore_index=True)
# 添加缺失值
data.loc[::10, 'bytes_sent'] = np.nan
# 添加错误数据
data.loc[::20, 'bytes_received'] = 999999 # 异常大的值
# 添加投毒数据(模拟)
poison_data = pd.DataFrame({
'timestamp': pd.date_range('2026-01-01', periods=100, freq='H'),
'source_ip': ['1.1.1.1' for _ in range(100)], # 可疑IP
'destination_ip': ['2.2.2.2' for _ in range(100)], # 可疑IP
'bytes_sent': [1000000 for _ in range(100)], # 异常大的值
'bytes_received': [1000000 for _ in range(100)], # 异常大的值
'is_attack': [0 for _ in range(100)] # 错误标签,实际是攻击
})
data = pd.concat([data, poison_data], ignore_index=True)
# 初始化数据清洗器
cleaner = SecurityDataCleaner(contamination=0.1)
# 定义纠正规则
rules = {
'bytes_sent': {'<0': 0, '>100000': 100000},
'bytes_received': {'<0': 0, '>100000': 100000}
}
# 执行完整的数据清洗
features = ['bytes_sent', 'bytes_received']
cleaned_data = cleaner.full_clean(data, features, rules, missing_method="mean")
# 输出清洗前后的对比
print(f"清洗前样本数:{len(data)}")
print(f"清洗后样本数:{len(cleaned_data)}")
print(f"清洗前攻击样本比例:{data['is_attack'].mean():.4f}")
print(f"清洗后攻击样本比例:{cleaned_data['is_attack'].mean():.4f}")"""
投毒数据检测脚本
使用机器学习算法检测安全数据中的投毒数据
"""
import numpy as np
import pandas as pd
from sklearn.ensemble import RandomForestClassifier
from sklearn.model_selection import train_test_split
from sklearn.metrics import classification_report, confusion_matrix
from sklearn.preprocessing import StandardScaler
import logging
# 配置日志
logging.basicConfig(level=logging.INFO)
logger = logging.getLogger(__name__)
class PoisonDetectionModel:
"""投毒数据检测模型"""
def __init__(self):
"""初始化投毒检测模型"""
self.scaler = StandardScaler()
self.model = RandomForestClassifier(n_estimators=100, random_state=42, class_weight='balanced')
self.is_trained = False
logger.info("初始化投毒检测模型")
def prepare_features(self, data):
"""准备用于检测的特征
Args:
data: 原始数据,DataFrame格式
Returns:
特征数据X
"""
logger.info("开始准备特征")
# 这里简化处理,仅使用数值特征
# 实际应用中应根据具体情况设计特征
numerical_features = data.select_dtypes(include=[np.number]).columns.tolist()
logger.info(f"使用的数值特征:{numerical_features}")
X = data[numerical_features].values
logger.info(f"特征准备完成,特征数量:{X.shape[1]}")
return X
def generate_poison_labels(self, data):
"""生成投毒数据标签(模拟)
Args:
data: 原始数据,DataFrame格式
Returns:
标签数据y,1表示正常数据,0表示投毒数据
"""
logger.info("开始生成投毒标签")
y = np.ones(len(data), dtype=int) # 默认都是正常数据
# 模拟投毒数据标签生成
# 1. 统计异常:bytes_sent或bytes_received异常大
y[(data['bytes_sent'] > 100000) | (data['bytes_received'] > 100000)] = 0
# 2. 时序异常:同一IP短时间内发送大量数据
# 这里简化处理,仅检测同一source_ip的bytes_sent总和
ip_stats = data.groupby('source_ip')['bytes_sent'].transform('sum')
y[ip_stats > 500000] = 0
# 3. 标签异常:is_attack与实际特征不符
# 这里简化处理,仅检测bytes_sent大但is_attack为0的数据
y[(data['bytes_sent'] > 50000) & (data['is_attack'] == 0)] = 0
logger.info(f"生成投毒标签完成,投毒数据比例:{1 - y.mean():.4f}")
return y
def train(self, data):
"""训练投毒检测模型
Args:
data: 训练数据,DataFrame格式
"""
logger.info("开始训练投毒检测模型")
# 准备特征
X = self.prepare_features(data)
# 生成投毒标签
y = self.generate_poison_labels(data)
# 划分训练集和验证集
X_train, X_val, y_train, y_val = train_test_split(X, y, test_size=0.2, random_state=42, stratify=y)
logger.info(f"训练集样本数:{len(X_train)},验证集样本数:{len(X_val)}")
# 特征缩放
X_train_scaled = self.scaler.fit_transform(X_train)
X_val_scaled = self.scaler.transform(X_val)
# 训练模型
self.model.fit(X_train_scaled, y_train)
# 在验证集上评估模型
y_pred = self.model.predict(X_val_scaled)
logger.info("模型训练完成,验证集评估结果:")
logger.info(f"分类报告:\n{classification_report(y_val, y_pred)}")
logger.info(f"混淆矩阵:\n{confusion_matrix(y_val, y_pred)}")
self.is_trained = True
def detect(self, data):
"""检测投毒数据
Args:
data: 待检测数据,DataFrame格式
Returns:
检测结果,1表示正常数据,0表示投毒数据
"""
if not self.is_trained:
raise ValueError("模型未训练,无法进行检测")
logger.info(f"开始检测投毒数据,样本数:{len(data)}")
# 准备特征
X = self.prepare_features(data)
# 特征缩放
X_scaled = self.scaler.transform(X)
# 进行检测
y_pred = self.model.predict(X_scaled)
# 统计检测结果
poison_count = np.sum(y_pred == 0)
logger.info(f"检测完成,投毒数据数量:{poison_count}/{len(data)}")
return y_pred
def filter_poison_data(self, data):
"""过滤投毒数据
Args:
data: 原始数据,DataFrame格式
Returns:
过滤投毒数据后的DataFrame
"""
logger.info("开始过滤投毒数据")
# 检测投毒数据
y_pred = self.detect(data)
# 过滤投毒数据
filtered_data = data[y_pred == 1].copy()
# 记录投毒数据
poison_data = data[y_pred == 0].copy()
logger.info(f"投毒数据记录:\n{poison_data.head()}")
logger.info(f"过滤投毒数据完成,剩余样本数:{len(filtered_data)}")
return filtered_data
# 示例用法
if __name__ == "__main__":
# 生成示例安全数据
np.random.seed(42)
data = pd.DataFrame({
'timestamp': pd.date_range('2026-01-01', periods=1000, freq='H'),
'source_ip': [f'192.168.1.{i%100}' for i in range(1000)],
'destination_ip': [f'10.0.0.{i%50}' for i in range(1000)],
'bytes_sent': np.random.randint(100, 10000, 1000),
'bytes_received': np.random.randint(100, 10000, 1000),
'is_attack': np.random.choice([0, 1], 1000, p=[0.95, 0.05])
})
# 添加投毒数据
poison_data = pd.DataFrame({
'timestamp': pd.date_range('2026-01-01', periods=200, freq='H'),
'source_ip': ['1.1.1.1' for _ in range(200)],
'destination_ip': ['2.2.2.2' for _ in range(200)],
'bytes_sent': [1000000 for _ in range(200)],
'bytes_received': [1000000 for _ in range(200)],
'is_attack': [0 for _ in range(200)]
})
data = pd.concat([data, poison_data], ignore_index=True)
# 初始化投毒检测模型
detector = PoisonDetectionModel()
# 训练模型
detector.train(data)
# 检测并过滤投毒数据
filtered_data = detector.filter_poison_data(data)
# 输出过滤前后的对比
print(f"过滤前样本数:{len(data)}")
print(f"过滤后样本数:{len(filtered_data)}")
print(f"过滤前攻击样本比例:{data['is_attack'].mean():.4f}")
print(f"过滤后攻击样本比例:{filtered_data['is_attack'].mean():.4f}")"""
数据清洗效果评估脚本
量化数据清洗对模型性能的影响
"""
import numpy as np
import pandas as pd
from sklearn.ensemble import RandomForestClassifier
from sklearn.model_selection import train_test_split
from sklearn.metrics import classification_report, confusion_matrix
from sklearn.preprocessing import StandardScaler
import logging
# 配置日志
logging.basicConfig(level=logging.INFO)
logger = logging.getLogger(__name__)
class CleaningEffectEvaluator:
"""数据清洗效果评估器"""
def __init__(self):
"""初始化评估器"""
self.model = RandomForestClassifier(n_estimators=100, random_state=42, class_weight='balanced')
logger.info("初始化数据清洗效果评估器")
def evaluate_model(self, X_train, y_train, X_test, y_test, name):
"""评估模型性能
Args:
X_train: 训练特征
y_train: 训练标签
X_test: 测试特征
y_test: 测试标签
name: 评估名称
Returns:
评估结果字典
"""
logger.info(f"开始评估模型:{name}")
# 训练模型
self.model.fit(X_train, y_train)
# 预测
y_pred = self.model.predict(X_test)
# 生成评估报告
report = classification_report(y_test, y_pred, output_dict=True)
conf_matrix = confusion_matrix(y_test, y_pred)
# 提取关键指标
accuracy = report['accuracy']
precision = report['1']['precision'] # 攻击样本的精确率
recall = report['1']['recall'] # 攻击样本的召回率
f1_score = report['1']['f1-score'] # 攻击样本的F1分数
logger.info(f"{name} 评估结果:")
logger.info(f"准确率:{accuracy:.4f}")
logger.info(f"精确率:{precision:.4f}")
logger.info(f"召回率:{recall:.4f}")
logger.info(f"F1分数:{f1_score:.4f}")
logger.info(f"混淆矩阵:\n{conf_matrix}")
return {
'name': name,
'accuracy': accuracy,
'precision': precision,
'recall': recall,
'f1_score': f1_score,
'confusion_matrix': conf_matrix.tolist()
}
def evaluate_cleaning_effect(self, raw_data, cleaned_data, label_column='is_attack'):
"""评估数据清洗效果
Args:
raw_data: 原始数据,DataFrame格式
cleaned_data: 清洗后的数据,DataFrame格式
label_column: 标签列名
Returns:
清洗效果评估结果字典
"""
logger.info("开始评估数据清洗效果")
# 提取特征和标签
features = raw_data.select_dtypes(include=[np.number]).columns.tolist()
features.remove(label_column)
# 原始数据
X_raw = raw_data[features].values
y_raw = raw_data[label_column].values
# 清洗后数据
X_cleaned = cleaned_data[features].values
y_cleaned = cleaned_data[label_column].values
# 划分训练集和测试集
X_raw_train, X_raw_test, y_raw_train, y_raw_test = train_test_split(
X_raw, y_raw, test_size=0.2, random_state=42, stratify=y_raw
)
X_cleaned_train, X_cleaned_test, y_cleaned_train, y_cleaned_test = train_test_split(
X_cleaned, y_cleaned, test_size=0.2, random_state=42, stratify=y_cleaned
)
# 特征缩放
scaler = StandardScaler()
X_raw_train_scaled = scaler.fit_transform(X_raw_train)
X_raw_test_scaled = scaler.transform(X_raw_test)
X_cleaned_train_scaled = scaler.fit_transform(X_cleaned_train)
X_cleaned_test_scaled = scaler.transform(X_cleaned_test)
# 评估原始数据上的模型性能
raw_result = self.evaluate_model(X_raw_train_scaled, y_raw_train, X_raw_test_scaled, y_raw_test, "原始数据")
# 评估清洗后数据上的模型性能
cleaned_result = self.evaluate_model(X_cleaned_train_scaled, y_cleaned_train, X_cleaned_test_scaled, y_cleaned_test, "清洗后数据")
# 计算清洗带来的性能提升
improvement = {
'accuracy_improvement': cleaned_result['accuracy'] - raw_result['accuracy'],
'precision_improvement': cleaned_result['precision'] - raw_result['precision'],
'recall_improvement': cleaned_result['recall'] - raw_result['recall'],
'f1_score_improvement': cleaned_result['f1_score'] - raw_result['f1_score']
}
logger.info("数据清洗效果评估完成")
logger.info(f"性能提升:\n{improvement}")
return {
'raw_result': raw_result,
'cleaned_result': cleaned_result,
'improvement': improvement
}
# 示例用法
if __name__ == "__main__":
# 生成示例安全数据
np.random.seed(42)
data = pd.DataFrame({
'timestamp': pd.date_range('2026-01-01', periods=1000, freq='H'),
'source_ip': [f'192.168.1.{i%100}' for i in range(1000)],
'destination_ip': [f'10.0.0.{i%50}' for i in range(1000)],
'bytes_sent': np.random.randint(100, 10000, 1000),
'bytes_received': np.random.randint(100, 10000, 1000),
'is_attack': np.random.choice([0, 1], 1000, p=[0.95, 0.05])
})
# 添加噪声和错误数据
data = pd.concat([data, data.sample(50)], ignore_index=True) # 重复数据
data.loc[::10, 'bytes_sent'] = np.nan # 缺失值
data.loc[::20, 'bytes_received'] = 999999 # 错误数据
# 添加投毒数据
poison_data = pd.DataFrame({
'timestamp': pd.date_range('2026-01-01', periods=200, freq='H'),
'source_ip': ['1.1.1.1' for _ in range(200)],
'destination_ip': ['2.2.2.2' for _ in range(200)],
'bytes_sent': [1000000 for _ in range(200)],
'bytes_received': [1000000 for _ in range(200)],
'is_attack': [0 for _ in range(200)]
})
data = pd.concat([data, poison_data], ignore_index=True)
# 导入之前定义的数据清洗器和投毒检测器
from G052_data_cleaner import SecurityDataCleaner
from G052_poison_detector import PoisonDetectionModel
# 执行数据清洗
cleaner = SecurityDataCleaner(contamination=0.1)
rules = {
'bytes_sent': {'<0': 0, '>100000': 100000},
'bytes_received': {'<0': 0, '>100000': 100000}
}
features = ['bytes_sent', 'bytes_received']
cleaned_data = cleaner.full_clean(data, features, rules, missing_method="mean")
# 执行投毒检测
detector = PoisonDetectionModel()
detector.train(cleaned_data)
cleaned_poison_filtered = detector.filter_poison_data(cleaned_data)
# 评估数据清洗效果
evaluator = CleaningEffectEvaluator()
# 评估原始数据 vs 仅清洗数据
result1 = evaluator.evaluate_cleaning_effect(data, cleaned_data)
# 评估原始数据 vs 清洗+防投毒数据
result2 = evaluator.evaluate_cleaning_effect(data, cleaned_poison_filtered)
# 输出对比结果
print("=== 原始数据 vs 仅清洗数据 ===")
print(f"原始数据准确率:{result1['raw_result']['accuracy']:.4f}")
print(f"仅清洗数据准确率:{result1['cleaned_result']['accuracy']:.4f}")
print(f"准确率提升:{result1['improvement']['accuracy_improvement']:.4f}")
print(f"F1分数提升:{result1['improvement']['f1_score_improvement']:.4f}")
print("\n=== 原始数据 vs 清洗+防投毒数据 ===")
print(f"原始数据准确率:{result2['raw_result']['accuracy']:.4f}")
print(f"清洗+防投毒数据准确率:{result2['cleaned_result']['accuracy']:.4f}")
print(f"准确率提升:{result2['improvement']['accuracy_improvement']:.4f}")
print(f"F1分数提升:{result2['improvement']['f1_score_improvement']:.4f}")
print("\n=== 仅清洗 vs 清洗+防投毒 ===")
print(f"仅清洗数据准确率:{result1['cleaned_result']['accuracy']:.4f}")
print(f"清洗+防投毒数据准确率:{result2['cleaned_result']['accuracy']:.4f}")
print(f"准确率提升:{(result2['cleaned_result']['accuracy'] - result1['cleaned_result']['accuracy']):.4f}")方案 | 主要特点 | 安全性 | 性能 | 易用性 | 可扩展性 | 适用场景 |
|---|---|---|---|---|---|---|
传统脚本清洗 | 简单直接、易于实现 | 低 | 低 | 高 | 低 | 小规模数据 |
Spark清洗 | 分布式、高性能 | 中 | 高 | 中 | 高 | 大规模数据 |
Flink清洗 | 实时、低延迟 | 中 | 高 | 低 | 高 | 实时数据 |
商业工具 | 功能丰富、易于使用 | 高 | 中 | 高 | 中 | 企业级应用 |
开源框架 | 灵活、可定制 | 中 | 高 | 低 | 高 | 定制化需求 |
方案 | 实现方式 | 检测准确率 | 性能 | 易用性 | 适用场景 |
|---|---|---|---|---|---|
统计检测 | 基于统计特征 | 75-85% | 高 | 高 | 简单投毒攻击 |
时序检测 | 基于时序特征 | 80-90% | 中 | 中 | 时序投毒攻击 |
机器学习检测 | 基于ML模型 | 85-95% | 低 | 低 | 复杂投毒攻击 |
区块链验证 | 基于区块链技术 | 95-100% | 极低 | 极低 | 高安全性要求 |
混合检测 | 结合多种方法 | 90-98% | 中 | 中 | 综合投毒攻击 |
数据清洗是机器学习系统的基础环节,在安全攻防场景下具有特殊的重要性。本文深入分析了数据清洗对模型性能的真实影响,重点探讨了安全视角下的防投毒实践,结合最新的研究成果和安全实践,提供了完整的实现指南。
关键Takeaway:
未来,数据清洗将向自动化、智能化、隐私保护、实时流式等方向发展,为机器学习系统提供更安全、更可靠的数据支持。安全工程师应不断学习和掌握最新的数据清洗技术和实践,构建适应未来威胁的数据清洗流程。
参考链接:
附录(Appendix):
# 安装必要的库
pip install pandas numpy scikit-learn matplotlib seaborn pyspark
# 安装PySpark(如果需要分布式数据清洗)
# 注意:PySpark需要Java环境
pip install pyspark问题 | 解决方案 |
|---|---|
清洗后模型性能下降 | 检查是否过度清洗,调整清洗策略 |
投毒检测误判率高 | 增加训练数据,调整模型参数,结合多种检测方法 |
清洗速度慢 | 使用分布式计算框架,优化清洗算法,实现增量清洗 |
清洗策略不适应新数据 | 实现自适应清洗策略,定期更新清洗规则 |
隐私数据泄露风险 | 应用隐私保护技术,如差分隐私、同态加密 |
关键词: 数据清洗, 模型性能, 防投毒, 安全机器学习, 自适应清洗, 分布式清洗, 隐私保护