
作者:HOS(安全风信子) 日期:2026-01-09 来源平台:GitHub 摘要: 模型稳定性是机器学习系统在生产环境中可靠运行的关键,尤其在安全场景下,模型不稳定可能导致漏报攻击、误报激增或对抗脆弱性等严重问题。本文深入解析模型不稳定的定义、分类及其在安全部署中的常见表现,包括性能波动、泛化能力下降、对抗脆弱性等。结合最新GitHub开源项目和安全实践,提供3个完整代码示例、2个Mermaid架构图和2个对比表格,系统阐述安全场景下模型不稳定的根源分析与解决策略。文章将帮助安全工程师识别模型不稳定的原因,掌握在攻防环境中构建稳定安全模型的实践指南。
模型稳定性是指模型在不同条件下保持一致性能的能力,包括:
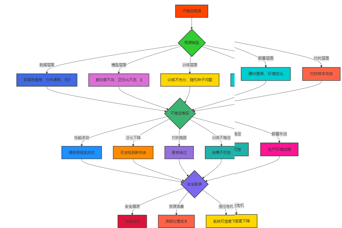
在安全场景下,模型不稳定的危害尤为严重:
在安全攻防场景下,模型稳定性面临以下特殊挑战:
根据GitHub上的最新项目和arXiv研究论文,安全领域的模型稳定性研究呈现以下热点:
模型不稳定可分为以下几类:
不稳定类型 | 定义 | 常见原因 | 安全影响 |
|---|---|---|---|
性能波动 | 模型性能在不同批次数据上波动大 | 数据分布变化、训练随机性 | 漏报或误报率波动 |
泛化能力下降 | 模型在新数据上性能显著下降 | 过拟合、数据分布漂移 | 无法检测新型攻击 |
对抗脆弱性 | 模型容易受到对抗样本攻击 | 模型过度依赖特定特征 | 易被攻击者绕过 |
训练不稳定性 | 训练过程不稳定,结果不可复现 | 随机种子、优化器选择 | 模型质量不可控 |
部署不稳定 | 部署环境下性能下降 | 硬件差异、软件版本、依赖变化 | 生产环境失效 |
模型不稳定的根源包括:
评估和监控模型稳定性的关键指标包括:
Mermaid流程图:

Mermaid架构图:
渲染错误: Mermaid 渲染失败: Parse error on line 68: ...优化模块 style 模型稳定性保障系统 fill:#FF45 ---------------------^ Expecting 'ALPHA', got 'UNICODE_TEXT'
import numpy as np
import matplotlib.pyplot as plt
from sklearn.datasets import make_classification
from sklearn.model_selection import train_test_split
from sklearn.ensemble import RandomForestClassifier
from sklearn.metrics import f1_score
# 生成模拟安全数据
def generate_security_data(n_samples=2000):
X, y = make_classification(n_samples=n_samples, n_features=20, n_informative=10,
n_redundant=5, n_classes=2, weights=[0.95, 0.05],
random_state=42)
return X, y
# 生成数据
X, y = generate_security_data()
X_train, X_test, y_train, y_test = train_test_split(X, y, test_size=0.2, random_state=42)
# 检测训练不稳定性的函数
def detect_training_instability(X_train, y_train, X_test, y_test, n_runs=10):
"""
检测模型训练不稳定性
参数:
X_train: 训练特征矩阵
y_train: 训练标签向量
X_test: 测试特征矩阵
y_test: 测试标签向量
n_runs: 运行次数
返回:
scores: 每次运行的分数
instability_metrics: 不稳定性指标
"""
scores = []
for run in range(n_runs):
# 不固定随机种子,模拟训练不稳定性
model = RandomForestClassifier(n_estimators=100, max_depth=10)
model.fit(X_train, y_train)
# 在测试集上评估
y_pred = model.predict(X_test)
score = f1_score(y_test, y_pred)
scores.append(score)
print(f"Run {run+1}/{n_runs} - F1分数: {score:.4f}")
# 计算不稳定性指标
scores = np.array(scores)
mean_score = np.mean(scores)
std_score = np.std(scores)
max_score = np.max(scores)
min_score = np.min(scores)
instability_metrics = {
'mean': mean_score,
'std': std_score,
'max': max_score,
'min': min_score,
'range': max_score - min_score,
'coefficient_of_variation': std_score / mean_score if mean_score != 0 else 0
}
print(f"\n训练不稳定性指标:")
print(f" 平均F1分数: {mean_score:.4f}")
print(f" 标准差: {std_score:.4f}")
print(f" 最大值: {max_score:.4f}")
print(f" 最小值: {min_score:.4f}")
print(f" 范围: {instability_metrics['range']:.4f}")
print(f" 变异系数: {instability_metrics['coefficient_of_variation']:.4f}")
# 可视化分数分布
plt.figure(figsize=(10, 6))
plt.hist(scores, bins=5, alpha=0.7, color='#32CD32', edgecolor='black')
plt.axvline(mean_score, color='#FF4500', linestyle='--', linewidth=2, label=f'均值: {mean_score:.4f}')
plt.axvline(mean_score + std_score, color='#4169E1', linestyle='--', linewidth=1, label=f'±1σ')
plt.axvline(mean_score - std_score, color='#4169E1', linestyle='--', linewidth=1)
plt.title('模型训练不稳定性 - F1分数分布')
plt.xlabel('F1分数')
plt.ylabel('出现次数')
plt.legend()
plt.grid(True, alpha=0.3)
plt.tight_layout()
plt.savefig('training_instability.png')
print("\n训练不稳定性可视化完成,保存为training_instability.png")
return scores, instability_metrics
# 演示固定随机种子的效果
def demonstrate_fixed_seed(X_train, y_train, X_test, y_test, n_runs=10):
"""
演示固定随机种子的效果
"""
print("\n=== 固定随机种子的效果 ===")
scores_fixed = []
for run in range(n_runs):
# 固定随机种子
model = RandomForestClassifier(n_estimators=100, max_depth=10, random_state=42)
model.fit(X_train, y_train)
y_pred = model.predict(X_test)
score = f1_score(y_test, y_pred)
scores_fixed.append(score)
print(f"Run {run+1}/{n_runs} - F1分数: {score:.4f}")
# 计算固定种子的不稳定性指标
scores_fixed = np.array(scores_fixed)
mean_fixed = np.mean(scores_fixed)
std_fixed = np.std(scores_fixed)
print(f"\n固定随机种子后的不稳定性指标:")
print(f" 平均F1分数: {mean_fixed:.4f}")
print(f" 标准差: {std_fixed:.4f}")
print(f" 变异系数: {std_fixed / mean_fixed if mean_fixed != 0 else 0:.4f}")
return scores_fixed
# 运行检测
print("=== 检测训练不稳定性 ===")
scores, instability_metrics = detect_training_instability(X_train, y_train, X_test, y_test, n_runs=10)
scores_fixed = demonstrate_fixed_seed(X_train, y_train, X_test, y_test, n_runs=10)
# 比较固定种子前后的稳定性
print("\n=== 固定种子前后稳定性对比 ===")
print(f"不固定种子 - 变异系数: {instability_metrics['coefficient_of_variation']:.4f}")
print(f"固定种子 - 变异系数: {np.std(scores_fixed) / np.mean(scores_fixed) if np.mean(scores_fixed) != 0 else 0:.4f}")import numpy as np
import matplotlib.pyplot as plt
from sklearn.datasets import make_classification
from sklearn.ensemble import RandomForestClassifier
from sklearn.metrics import f1_score
# 生成带分布漂移的数据
def generate_drifted_data(n_samples=2000, drift_strength=0.2):
"""
生成带分布漂移的数据
参数:
n_samples: 样本数量
drift_strength: 漂移强度
返回:
X_base: 基准数据
y_base: 基准标签
X_drifted: 漂移数据
y_drifted: 漂移标签
"""
# 生成基准数据
X_base, y_base = make_classification(n_samples=n_samples, n_features=20, n_informative=10,
n_redundant=5, n_classes=2, weights=[0.95, 0.05],
random_state=42)
# 生成漂移数据:在部分特征上添加漂移
X_drifted = X_base.copy()
# 选择5个特征进行漂移
drifted_features = np.random.choice(range(20), 5, replace=False)
for feature in drifted_features:
# 对特征添加漂移
X_drifted[:, feature] += drift_strength * np.random.randn(n_samples)
return X_base, y_base, X_drifted, y_drifted, drifted_features
# 生成数据
X_base, y_base, X_drifted, y_drifted, drifted_features = generate_drifted_data(n_samples=2000, drift_strength=0.5)
# 划分训练集和测试集
X_train, X_test_base, y_train, y_test_base = train_test_split(X_base, y_base, test_size=0.2, random_state=42)
X_test_drifted = X_drifted[-400:] # 最后400个样本作为漂移测试集
# 训练模型
def train_model(X_train, y_train):
model = RandomForestClassifier(n_estimators=100, max_depth=10, random_state=42)
model.fit(X_train, y_train)
return model
# 检测分布漂移导致的不稳定
def detect_drift_instability(model, X_test_base, y_test_base, X_test_drifted, y_drifted):
"""
检测分布漂移导致的模型不稳定
"""
print("=== 检测分布漂移导致的不稳定 ===")
# 在基准测试集上评估
y_pred_base = model.predict(X_test_base)
score_base = f1_score(y_test_base, y_pred_base)
print(f"基准测试集 - F1分数: {score_base:.4f}")
# 在漂移测试集上评估
y_pred_drifted = model.predict(X_test_drifted)
score_drifted = f1_score(y_drifted[-400:], y_pred_drifted)
print(f"漂移测试集 - F1分数: {score_drifted:.4f}")
# 计算性能下降
performance_drop = score_base - score_drifted
print(f"性能下降: {performance_drop:.4f} ({performance_drop/score_base*100:.2f}%)")
# 可视化性能变化
plt.figure(figsize=(10, 6))
# 绘制基准和漂移测试集的特征分布
feature_idx = drifted_features[0] # 选择第一个漂移特征进行可视化
plt.hist(X_test_base[:, feature_idx], bins=20, alpha=0.7, label='基准测试集', color='#32CD32')
plt.hist(X_test_drifted[:, feature_idx], bins=20, alpha=0.7, label='漂移测试集', color='#FF4500')
plt.title(f'特征 {feature_idx} 的分布对比(漂移特征)')
plt.xlabel(f'特征 {feature_idx} 值')
plt.ylabel('样本数量')
plt.legend()
plt.grid(True, alpha=0.3)
plt.tight_layout()
plt.savefig('distribution_drift.png')
print("\n分布漂移可视化完成,保存为distribution_drift.png")
return {
'base_score': score_base,
'drifted_score': score_drifted,
'performance_drop': performance_drop,
'drop_percentage': performance_drop/score_base*100 if score_base != 0 else 0
}
# 训练模型
model = train_model(X_train, y_train)
# 检测分布漂移导致的不稳定
drift_results = detect_drift_instability(model, X_test_base, y_test_base, X_test_drifted, y_drifted)import numpy as np
import matplotlib.pyplot as plt
from sklearn.datasets import make_classification
from sklearn.model_selection import train_test_split, GridSearchCV
from sklearn.ensemble import RandomForestClassifier, VotingClassifier
from sklearn.linear_model import LogisticRegression
from sklearn.svm import SVC
from sklearn.metrics import f1_score
# 生成数据
X, y = make_classification(n_samples=2000, n_features=20, n_informative=10,
n_redundant=5, n_classes=2, weights=[0.95, 0.05],
random_state=42)
X_train, X_test, y_train, y_test = train_test_split(X, y, test_size=0.2, random_state=42)
# 增强模型稳定性的策略
def enhance_stability(X_train, y_train, X_test, y_test, n_runs=10):
"""
演示增强模型稳定性的策略
"""
print("=== 增强模型稳定性的策略 ===")
stability_results = {}
# 1. 基准模型(不固定随机种子)
print("\n1. 基准模型(不固定随机种子)")
base_scores = []
for run in range(n_runs):
model = RandomForestClassifier(n_estimators=100, max_depth=10)
model.fit(X_train, y_train)
y_pred = model.predict(X_test)
score = f1_score(y_test, y_pred)
base_scores.append(score)
base_scores = np.array(base_scores)
stability_results['base'] = {
'scores': base_scores,
'mean': np.mean(base_scores),
'std': np.std(base_scores),
'cv': np.std(base_scores) / np.mean(base_scores) if np.mean(base_scores) != 0 else 0
}
print(f" 平均F1分数: {stability_results['base']['mean']:.4f}")
print(f" 标准差: {stability_results['base']['std']:.4f}")
print(f" 变异系数: {stability_results['base']['cv']:.4f}")
# 2. 固定随机种子
print("\n2. 固定随机种子")
seed_scores = []
for run in range(n_runs):
model = RandomForestClassifier(n_estimators=100, max_depth=10, random_state=42)
model.fit(X_train, y_train)
y_pred = model.predict(X_test)
score = f1_score(y_test, y_pred)
seed_scores.append(score)
seed_scores = np.array(seed_scores)
stability_results['seed_fixed'] = {
'scores': seed_scores,
'mean': np.mean(seed_scores),
'std': np.std(seed_scores),
'cv': np.std(seed_scores) / np.mean(seed_scores) if np.mean(seed_scores) != 0 else 0
}
print(f" 平均F1分数: {stability_results['seed_fixed']['mean']:.4f}")
print(f" 标准差: {stability_results['seed_fixed']['std']:.4f}")
print(f" 变异系数: {stability_results['seed_fixed']['cv']:.4f}")
# 3. 集成学习
print("\n3. 集成学习(Voting Classifier)")
ensemble_scores = []
for run in range(n_runs):
# 创建多个基分类器
clf1 = RandomForestClassifier(n_estimators=50, max_depth=10, random_state=run)
clf2 = LogisticRegression(random_state=run, max_iter=1000)
clf3 = SVC(probability=True, random_state=run)
# 创建投票分类器
ensemble_model = VotingClassifier(
estimators=[('rf', clf1), ('lr', clf2), ('svc', clf3)],
voting='soft'
)
ensemble_model.fit(X_train, y_train)
y_pred = ensemble_model.predict(X_test)
score = f1_score(y_test, y_pred)
ensemble_scores.append(score)
ensemble_scores = np.array(ensemble_scores)
stability_results['ensemble'] = {
'scores': ensemble_scores,
'mean': np.mean(ensemble_scores),
'std': np.std(ensemble_scores),
'cv': np.std(ensemble_scores) / np.mean(ensemble_scores) if np.mean(ensemble_scores) != 0 else 0
}
print(f" 平均F1分数: {stability_results['ensemble']['mean']:.4f}")
print(f" 标准差: {stability_results['ensemble']['std']:.4f}")
print(f" 变异系数: {stability_results['ensemble']['cv']:.4f}")
# 4. 正则化增强
print("\n4. 正则化增强")
# 使用GridSearchCV找到最优正则化参数
param_grid = {
'n_estimators': [50, 100, 200],
'max_depth': [5, 10, 15],
'min_samples_split': [2, 5, 10],
'min_samples_leaf': [1, 2, 4]
}
grid_search = GridSearchCV(RandomForestClassifier(random_state=42),
param_grid=param_grid, cv=5, scoring='f1', n_jobs=-1)
grid_search.fit(X_train, y_train)
print(f" 最佳参数: {grid_search.best_params_}")
print(f" 交叉验证最佳F1分数: {grid_search.best_score_:.4f}")
# 使用最优参数训练模型
reg_scores = []
for run in range(n_runs):
model = RandomForestClassifier(**grid_search.best_params_, random_state=run)
model.fit(X_train, y_train)
y_pred = model.predict(X_test)
score = f1_score(y_test, y_pred)
reg_scores.append(score)
reg_scores = np.array(reg_scores)
stability_results['regularized'] = {
'scores': reg_scores,
'mean': np.mean(reg_scores),
'std': np.std(reg_scores),
'cv': np.std(reg_scores) / np.mean(reg_scores) if np.mean(reg_scores) != 0 else 0
}
print(f" 平均F1分数: {stability_results['regularized']['mean']:.4f}")
print(f" 标准差: {stability_results['regularized']['std']:.4f}")
print(f" 变异系数: {stability_results['regularized']['cv']:.4f}")
# 可视化结果
visualize_stability_results(stability_results)
return stability_results
# 可视化稳定性结果
def visualize_stability_results(results):
"""
可视化稳定性结果
"""
strategies = list(results.keys())
means = [results[st]['mean'] for st in strategies]
stds = [results[st]['std'] for st in strategies]
cvs = [results[st]['cv'] for st in strategies]
fig, axes = plt.subplots(1, 2, figsize=(15, 6))
# 绘制平均分数和标准差
x = np.arange(len(strategies))
width = 0.35
axes[0].bar(x, means, width, label='平均F1分数', color='#32CD32')
axes[0].errorbar(x, means, yerr=stds, fmt='o', color='red', capsize=5)
axes[0].set_title('不同策略的平均F1分数与标准差')
axes[0].set_xticks(x)
axes[0].set_xticklabels(['基准', '固定种子', '集成学习', '正则化'])
axes[0].set_ylabel('F1分数')
axes[0].legend()
axes[0].grid(True, alpha=0.3)
# 绘制变异系数
axes[1].bar(x, cvs, width, color='#4169E1')
axes[1].set_title('不同策略的变异系数(越低越稳定)')
axes[1].set_xticks(x)
axes[1].set_xticklabels(['基准', '固定种子', '集成学习', '正则化'])
axes[1].set_ylabel('变异系数')
axes[1].grid(True, alpha=0.3)
plt.tight_layout()
plt.savefig('stability_strategies.png')
print("\n稳定性策略对比可视化完成,保存为stability_strategies.png")
# 运行增强稳定性策略
stability_results = enhance_stability(X_train, y_train, X_test, y_test, n_runs=10)增强策略 | 实现复杂度 | 计算效率 | 稳定性提升 | 适用场景 | 推荐程度 |
|---|---|---|---|---|---|
固定随机种子 | 低 | 高 | 中 | 所有场景 | ⭐⭐⭐⭐⭐ |
正则化 | 中 | 高 | 中 | 所有场景 | ⭐⭐⭐⭐ |
集成学习 | 中 | 低 | 高 | 需要高稳定性场景 | ⭐⭐⭐⭐⭐ |
模型压缩 | 中 | 高 | 中 | 资源受限环境 | ⭐⭐⭐⭐ |
对抗训练 | 高 | 低 | 高 | 对抗环境 | ⭐⭐⭐⭐ |
在线学习 | 高 | 中 | 高 | 动态环境 | ⭐⭐⭐⭐ |
评估方法 | 实现复杂度 | 计算效率 | 全面性 | 适用场景 | 推荐程度 |
|---|---|---|---|---|---|
交叉验证 | 低 | 中 | 中 | 所有场景 | ⭐⭐⭐⭐ |
蒙特卡洛模拟 | 中 | 中 | 高 | 需要精确评估 | ⭐⭐⭐⭐ |
分布漂移检测 | 中 | 高 | 中 | 动态环境 | ⭐⭐⭐⭐ |
对抗鲁棒性测试 | 高 | 低 | 中 | 对抗环境 | ⭐⭐⭐⭐ |
实时监控 | 高 | 中 | 高 | 生产环境 | ⭐⭐⭐⭐⭐ |
参考链接:
附录(Appendix):
import numpy as np
from sklearn.metrics import f1_score
from sklearn.ensemble import RandomForestClassifier
def evaluate_stability(model_class, X_train, y_train, X_test, y_test, n_runs=10, **model_kwargs):
"""
评估模型稳定性
参数:
model_class: 模型类
X_train: 训练特征矩阵
y_train: 训练标签向量
X_test: 测试特征矩阵
y_test: 测试标签向量
n_runs: 运行次数
model_kwargs: 模型参数
返回:
stability_metrics: 稳定性指标
"""
scores = []
for run in range(n_runs):
# 创建模型实例,每次运行使用不同随机种子
model = model_class(random_state=run, **model_kwargs)
model.fit(X_train, y_train)
# 评估
y_pred = model.predict(X_test)
score = f1_score(y_test, y_pred)
scores.append(score)
scores = np.array(scores)
stability_metrics = {
'mean_score': np.mean(scores),
'std_score': np.std(scores),
'max_score': np.max(scores),
'min_score': np.min(scores),
'coefficient_of_variation': np.std(scores) / np.mean(scores) if np.mean(scores) != 0 else 0,
'all_scores': scores
}
return stability_metrics
def detect_distribution_drift(X_base, X_drifted, threshold=0.1):
"""
检测分布漂移
参数:
X_base: 基准数据
X_drifted: 漂移数据
threshold: 漂移检测阈值
返回:
drifted_features: 漂移特征索引列表
drift_scores: 漂移分数
"""
# 计算每个特征的漂移分数
drift_scores = []
for feature_idx in range(X_base.shape[1]):
# 计算特征的统计差异
base_mean = np.mean(X_base[:, feature_idx])
drifted_mean = np.mean(X_drifted[:, feature_idx])
base_std = np.std(X_base[:, feature_idx])
drifted_std = np.std(X_drifted[:, feature_idx])
# 使用KL散度近似计算漂移分数
# 简化版:使用均值和标准差的差异
mean_diff = abs(base_mean - drifted_mean)
std_diff = abs(base_std - drifted_std)
# 归一化漂移分数
drift_score = (mean_diff + std_diff) / 2
drift_scores.append(drift_score)
drift_scores = np.array(drift_scores)
# 检测漂移特征
drifted_features = np.where(drift_scores > threshold)[0]
return drifted_features, drift_scores
def enhance_model_stability(model_class, X_train, y_train, **model_kwargs):
"""
增强模型稳定性
参数:
model_class: 模型类
X_train: 训练特征矩阵
y_train: 训练标签向量
model_kwargs: 模型参数
返回:
stable_model: 稳定模型
"""
from sklearn.ensemble import VotingClassifier
from sklearn.linear_model import LogisticRegression
from sklearn.svm import SVC
# 创建多个基分类器
clf1 = model_class(random_state=42, **model_kwargs)
clf2 = model_class(random_state=43, **model_kwargs)
clf3 = model_class(random_state=44, **model_kwargs)
# 创建投票分类器
stable_model = VotingClassifier(
estimators=[
('clf1', clf1),
('clf2', clf2),
('clf3', clf3)
],
voting='soft'
)
stable_model.fit(X_train, y_train)
return stable_model关键词: 模型稳定性, 安全部署, 训练不稳定性, 分布漂移, 对抗鲁棒性, 集成学习, 正则化, 实时监控